VerpleegkundigeInterventie-v5.0(2026-1NL)
Algemeen
Naam: nl.zorg.VerpleegkundigeInterventie ![]()
Versie: 5.0
ZIB Status:Final
Publicatie: 2026-1
Publicatie status: Prepublished
Publicatie datum: 17-04-2026
Metadata
| DCM::CoderList | Werkgroep RadB Verpleegkundige Gegevens |
| DCM::ContactInformation.Address | * |
| DCM::ContactInformation.Name | * |
| DCM::ContactInformation.Telecom | * |
| DCM::ContentAuthorList | Werkgroep RadB Verpleegkundige Gegevens |
| DCM::CreationDate | 7-7-2014 |
| DCM::DeprecatedDate | |
| DCM::DescriptionLanguage | nl |
| DCM::EndorsingAuthority.Address | |
| DCM::EndorsingAuthority.Name | PM |
| DCM::EndorsingAuthority.Telecom | |
| DCM::Id | 2.16.840.1.113883.2.4.3.11.60.40.3.14.2 |
| DCM::KeywordList | Interventie, verpleegkundige actie |
| DCM::LifecycleStatus | Final |
| DCM::ModelerList | Werkgroep RadB Verpleegkundige Gegevens |
| DCM::Name | nl.zorg.VerpleegkundigeInterventie |
| DCM::PublicationDate | 17-04-2026 |
| DCM::PublicationStatus | Prepublished |
| DCM::ReviewerList | Projectgroep RadB Verpleegkundige Gegevens & Kerngroep Registratie aan de Bron |
| DCM::RevisionDate | 07-04-2025 |
| DCM::Supersedes | nl.zorg.VerpleegkundigeInterventie-v4.1 |
| DCM::Version | 5.0 |
| HCIM::PublicationLanguage | NL |
Revision History
Publicatieversie 1.0 (01-07-2015)
Publicatieversie 3.0 (01-05-2016)
| ZIB-453 | Wijziging naamgeving ZIB's en logo's door andere opzet van beheer |
Publicatieversie 3.1 (04-09-2017)
| ZIB-542 | Verwijderen verwijzingen naar codesystemen ICF, Omaha System, NANDA,,NIC en NOC |
Publicatieversie 3.2 (01-10-2018)
| ZIB-728 | aanpassing zib verpleegkundige interventie |
Publicatieversie 4.0 (01-12-2021)
| ZIB-1252 | CLONE - VerpleegkundigeInterventie-v3.2, aanpassing verwijzing codelijst |
| ZIB-1281 | diverse refsets voor verpleegkundige interventies/observaties. |
| ZIB-1483 | Voorbeelden verpleegkundige interventie niet aangepast |
| ZIB-1486 | Code nodig voor frequentie/interval verpleegkundige interventie |
| ZIB-1502 | Intentie van VerpleegkundigeInterventie wordt niet duidelijk gemaakt |
| ZIB-1510 | zib VerpleegkundigeInterventie: voorbeeld voldoet niet (meer) aan zib |
| ZIB-1558 | Verander conceptnaam "HealthcareProvider" naar "HealthProfessional" |
Publicatieversie 4.0.1 (15-10-2023)
| ZIB-1974 | Suggested typo and textual improvements |
Publicatieversie 4.1 (15-04-2024)
| ZIB-1876 | correctie van een paar links in VerpleegkundigeInterventie zib |
Publicatieversie 5.0 (24-04-2024)
| ZIB-2431 | FHIR2020 profiel VerpleegKundigeInterventie instructies aanpassen |
| ZIB-2627 | VerpleegkundigeInterventie - Vervanging van de verwijzing naar Probleem |
Concept
Een verpleegkundige interventie is de verzorging en/of behandeling die een verpleegkundige uitvoert op basis van een deskundig oordeel en klinische kennis. Het is een onderdeel van het verpleegkundige proces; interventies worden bepaald naar aanleiding van verpleegkundige diagnoses (geïndiceerde zorgproblemen) en op grond van behandeldoelen. In de thuiszorg situatie kunnen na instructie sommige acties ook door de patiënt zelf of door een mantelzorger verricht worden. Het concept kan in de juiste context zowel historische, toekomstige als geadviseerde verpleegkundige interventies beschrijven.
Purpose
De verpleegkundige interventies zijn een essentieel onderdeel van het verpleegkundig proces. Een verpleegkundige interventie wordt vastgelegd om het verpleegkundig handelen te documenteren en om andere zorgverleners daarvan op de hoogte te stellen. Op deze manier kan optimale verpleging en continuïteit van zorg worden gefaciliteerd.
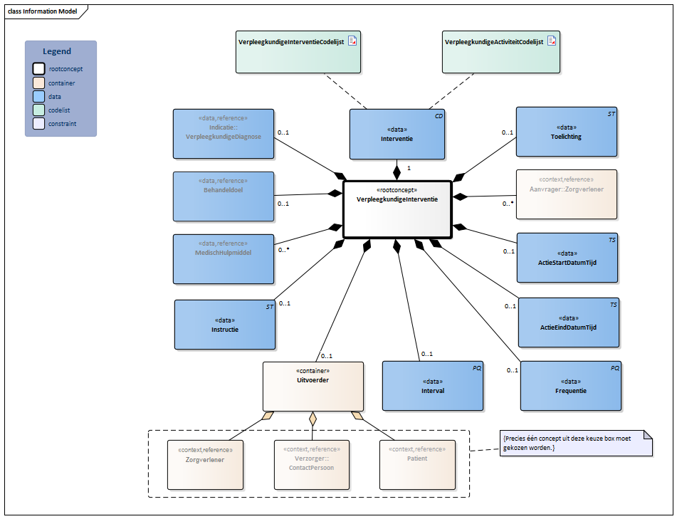
Information Model

| Type | Id | Concept | Card. | Definitie | DefinitieCode | Verwijzing | |||||||||
| NL-CM:14.2.1 | Rootconcept van de bouwsteen VerpleegkundigeInterventie. Dit rootconcept bevat alle gegevenselementen van de bouwsteen VerpleegkundigeInterventie. |
|
|||||||||||||
| NL-CM:14.2.19 | 0..1 | De verpleegkundige diagnose die als indicatie geldt voor de verpleegkundige interventie. |
| ||||||||||||
| NL-CM:14.2.2 | 1 | Een verpleegkundige interventie is een behandeling die een verpleegkundige uitvoert op basis van een deskundig oordeel en klinische kennis ten behoeve van een zorgvrager. De interventie is gericht is op een bepaald probleem (diagnose) en met een vooraf vastgesteld zorgresultaat. Het is mogelijk om een hiërarchie van verpleegkundige interventies (waarbij de ene interventie onderdeel is van de ander) op te bouwen. |
| ||||||||||||
| NL-CM:14.2.5 | 0..1 | De toelichting op de verpleegkundige interventie. |
|
||||||||||||
| NL-CM:14.2.8 | 0..* | De zorgverlener die de verpleegkundige interventie heeft aangevraagd. Indien gewenst kan ook alleen het specialisme van de aanvrager opgegeven worden. |
| ||||||||||||
| NL-CM:14.2.11 | 0..1 | De startdatum (en eventueel starttijd) van de actie. Het concept biedt de mogelijkheid om het begin van de periode van een reeks van herhalende acties aan te geven. | |||||||||||||
| NL-CM:14.2.12 | 0..1 | De einddatum (en eventueel eindtijd) van de actie. Het concept biedt de mogelijkheid om het einde van de periode van een reeks van herhalende acties aan te geven. | |||||||||||||
| NL-CM:14.2.4 | 0..1 | De frequentie beschrijft hoe vaak en over welke periode bepaalde acties uitgevoerd worden, bijvoorbeeld 3 maal daags. |
|
||||||||||||
| NL-CM:14.2.3 | 0..1 | Het interval geeft de tijd tussen de geplande acties weer.
Bij opgave van een interval ligt de nadruk op de tijd tussen de opeenvolgende acties, bijvoorbeeld bij wondbehandeling. De precieze tijdstippen zijn minder van belang. |
|
||||||||||||
| NL-CM:14.2.15 | 0..1 | Degene die de verpleegkundige actie uitvoert. | |||||||||||||
| NL-CM:14.2.7 | (0..1) | De zorgverlener die de verpleegkundige actie uitvoert. |
| ||||||||||||
| NL-CM:14.2.16 | (0..1) | De verzorger die de verpleegkundige actie uitvoert. |
| ||||||||||||
| NL-CM:14.2.17 | (0..1) | Depatient die de verpleegkundige actie uitvoert. |
| ||||||||||||
| NL-CM:14.2.18 | 0..1 | Instructie voor het uitvoeren van de verpleegkundige handeling. Dit is met name aan de orde als de handeling door de patient zelf of door een mantelzorger uitgevoerd wordt. | |||||||||||||
| NL-CM:14.2.13 | 0..* | De beschrijving van de middelen die gebruikt worden bij de verpleegkundige actie, zoals verbandmiddelen. |
| ||||||||||||
| NL-CM:14.2.14 | 0..1 | De beschrijving van het behandeldoel waar de keuze voor de interventie op gebaseerd is. |
| ||||||||||||
Kolommen Concept en DefinitieCode: houdt de muis boven de waarde voor meer informatie
Voor uitleg over de gebruikte symbolen, zie de legenda pagina
Example Instances
| VerpleegkundigeInterventie | |
| Interventie | Ondersteunen bij wassen en/of persoonlijke hygiëne |
| ActieStartDatumTijd | 10-9-2021 |
| Frequentie | 1/dag |
| Instructie | Let op: valrisico |
| Indicatie | |
| VerpleegkundigeDiagnose | Probleem met zichzelf wassen en drogen |
| BeginDatum | 28-8-2021 |
| Toelichting | Meneer kan niet buigen |
| Behandeldoel | |
| GewenstZorgresultaat | Wassen onafhankelijk |
Instructions
Voor het verpleegkundige domein geldt: wanneer twee partijen verschillende classificatiesystemen hanteren, wordt voor uitwisseling de op Snomed CT gebaseerde Kernset Patiëntproblemen gebruikt, zodat gegevens vergelijkbaar en uitwisselbaar worden. Er is een mappingstabel beschikbaar van de Kernset Patiëntproblemen naar Omaha System, NANDA-I en ICF.
- “Interval”: voor een uitgevoerde reeks interventies kan een instantiatie van de zib bestaan uit een hoofd-interventie met een eigen eind- en startdatum. De deel-interventies die onder de hoofd-interventie vallen, kunnen als eigen instantiaties van de zib worden beschouwd. Het is gebruikelijk om deze in de implemenatie/informatiestandaard te linken aan elkaar. Het concept “Interval” wordt in voor uitgevoerde reeksen interventies niet expliciet gemodelleerd omdat een interval alleen op een geplande reeks interventies van toepassing is. De instantiaties van de deel-interventies hebben dan al plaatsgevonden;
- “Frequentie”: voor een uitgevoerde reeks interventies kan een instantiatie van de zib bestaan uit een hoofd-interventie met een eigen eind- en startdatum. De deel-interventies die onder de hoofd-interventie vallen, kunnen eigen instantiaties van de zib worden beschouwd. Het is gebruikelijk om deze in de implemenatie/informatiestandaard te linken aan elkaar. Het concept “Frequentie” wordt in voor uitgevoerde reeksen interventies niet expliciet gemodelleerd omdat een interval alleen op een geplande reeks interventies van toepassing is. De instantiaties van de deel-interventies hebben dan al plaatsgevonden;
- “Startdatum” en “Einddatum”: op basis van de Startdatum en Einddatum is niet altijd een onderscheid te maken tussen interventies die nog uitgevoerd moeten worden, die nog lopen, die zijn afgerond, of die momentaan waren. In de implementatie/informatiestandaard dient dit onderscheid gemaakt te worden, bijvoorbeeld via een statusveld (de verwachting is dan dat er een statusveld aanwezig is welke kan worden gebruikt bij de vertaling van de zib naar de implementatie zoals bijvoorbeeld in FHIR):
- Bij een uitgevoerde (reeks) interventie(s) kan een Startdatum zonder Einddatum betekenen dat de interventie(reeks) nog loopt, of dat het gaat om een momentaan uitgevoerde interventie. Hiervoor is aanvullende statusvoering nodig (zoals hierboven beschreven);
- Een geplande eenmalige interventie heeft minimaal een Startdatum en optioneel een Einddatum. Frequentie en Interval zijn in dit geval afwezig. Aanvullende statusvoering is hier niet nodig (maar kan verhelderend zijn om mee te sturen om aan te geven dat de interventie nog open staat). Het is aan te bevelen om de Einddatum toe te voegen wanneer deze bekend is;
- Een geplande reeks interventies heeft minimaal een Startdatum en een Interval of Frequentie, en optioneel een Einddatum. Indien de Startdatum in het verleden ligt, en de Einddatum ligt in de toekomst of is afwezig, dan is de reeks in uitvoer. Indien de Einddatum in het verleden ligt, dan is de reeks afgesloten. Aanvullende statusvoering is hier niet nodig (maar kan verhelderend zijn om mee te sturen om aan te geven dat de interventie nog open staat). Het is aan te bevelen om de Einddatum toe te voegen wanneer deze bekend is.
- Bij een uitgevoerde (reeks) interventie(s) kan een Startdatum zonder Einddatum betekenen dat de interventie(reeks) nog loopt, of dat het gaat om een momentaan uitgevoerde interventie. Hiervoor is aanvullende statusvoering nodig (zoals hierboven beschreven);
References
1. Richtlijn Verpleegkundige en verzorgende verslaglegging (V&VN, 2011) [Online] Beschikbaar op:https://www.venvn.nl/media/jutbak5v/verple-1.pdf [Geraadpleegd: 16 januari 2024]
2. Vreeke E, Klein Wolterink G. Classificatie- en terminologiestelsels voor verpleegkundige informatie. Nictiz & NFU (2014). [Geraadpleegd: 13 februari 2015]
3. The Omaha System [Online] Beschikbaar op:http://www.omahasystem.org/ [Geraadpleegd: 13 februari 2015]
4. Nursing Intervention Classification (NIC) [Online] Beschikbaar op:http://www.nursing.uiowa.edu/center-for-nursing-classification-and-clinical-effectiveness [Geraadpleegd: 13 februari 2015]
5. Nursing Outcome Classification (NOC) [Online] Beschikbaar op:http://www.nursing.uiowa.edu/center-for-nursing-classification-and-clinical-effectiveness [Geraadpleegd: 13 februari 2015]
6. North American Nursing Diagnosis Association (NANDA) [Online] Beschikbaar op:http://www.nanda.org/ [Geraadpleegd: 13 februari 2015]
7. International Classification for Nursing Practice (ICNP) [Online] Beschikbaar op:www.icn.ch [Geraadpleegd: 16 januari 2024]
8. International Classification of Functioning, Disability and Health (ICF) [Online] Beschikbaar op:https://www.whofic.nl/ [Geraadpleegd: 16 januari 2024]
Traceability to other Standards
De Zib verpleegkundige interventie is een verbijzondering van de Zib verrichting.
Valuesets
VerpleegkundigeActiviteitCodelijst
| Valueset OID: 2.16.840.1.113883.2.4.3.11.60.40.2.14.2.6 | Binding: Required | Status: Active |
| Conceptnaam | Codestelselnaam | Codesysteem OID |
| SNOMED CT: ^733990004|Simpele internationale referentieset met verpleegkundige interventies| | SNOMED CT | 2.16.840.1.113883.6.96 |
| Waarde Other (OTH) uit codestelsel NullFlavor (OID: 2.16.840.1.113883.5.1008) is toegestaan in deze waardenlijst. | ||
VerpleegkundigeInterventieCodelijst
| Valueset OID: 2.16.840.1.113883.2.4.3.11.60.40.2.14.2.5 | Binding: Required | Status: Active |
| Conceptnaam | Codestelselnaam | Codesysteem OID |
| SNOMED CT: ^99051000146107|Referentieset met verpleegkundige interventies| | SNOMED CT | 2.16.840.1.113883.6.96 |
| Waarde Other (OTH) uit codestelsel NullFlavor (OID: 2.16.840.1.113883.5.1008) is toegestaan in deze waardenlijst. | ||
Deze bouwsteen in overige publicaties
- Publicatie 2015, (Versie 1.0)
- Publicatie 2016, (Versie 3.0)
- Publicatie 2017, (Versie 3.1)
- Pre-publicatie 2018-2, (Versie 3.2)
- Pre-publicatie 2019-2, (Versie 3.2)
- Publicatie 2020, (Versie 3.2)
- Pre-publicatie 2021-2, (Versie 4.0)
- Pre-publicatie 2022-1, (Versie 4.0)
- Pre-publicatie 2023-1, (Versie 4.0.1)
- Publicatie 2024, (Versie 5.0)
Bouwsteen verwijzingen
Deze bouwsteen verwijst naar
- --
Deze bouwsteen wordt gebruikt in
- --
Technische specificaties in HL7v3 CDA en HL7 FHIR
Om informatie op basis van zorginformatiebouwstenen uit te wisselen zijn aanvullende, meer technische specificaties nodig.
Niet iedere omgeving kan met dezelfde technische specificaties overweg. Om deze reden zijn er meerdere typen technische specificaties:
- HL7® versie 3 CDA compatibele specificaties, beschikbaar via de Nictiz ART-DECOR® omgeving

- HL7® FHIR® compatibele specificaties, beschikbaar via de Nictiz-omgeving op de Simplifier FHIR Registry

Downloads
De bouwsteen is ook beschikbaar als pdf bestand
of als spreadsheet
Over deze informatie
De informatie in deze wiki pagina is gebaseerd op de prepublicatie 2026-1
SNOMED CT en LOINC codes zijn gebaseeerd op:
- SNOMED Clinical Terms versie: 20260331 [R] (maart 2026-editie)
- LOINC version 2.81
De voorwaarden van gebruik staan op de beginpagina ![]()
Deze pagina is gegenereerd op 18/04/2026 17:25:44 met ZibExtraction v. 10.0.9604.31200