Stoma-v3.4(2026-1NL)
Algemeen
Naam: nl.zorg.Stoma ![]()
Versie: 3.4
ZIB Status:Final
Publicatie: 2026-1
Publicatie status: Prepublished
Publicatie datum: 17-04-2026
Metadata
| DCM::CoderList | Werkgroep RadB Verpleegkundige Gegevens |
| DCM::ContactInformation.Address | * |
| DCM::ContactInformation.Name | * |
| DCM::ContactInformation.Telecom | * |
| DCM::ContentAuthorList | Werkgroep RadB Verpleegkundige Gegevens |
| DCM::CreationDate | 16-10-2014 |
| DCM::DeprecatedDate | |
| DCM::DescriptionLanguage | nl |
| DCM::EndorsingAuthority.Address | |
| DCM::EndorsingAuthority.Name | PM |
| DCM::EndorsingAuthority.Telecom | |
| DCM::Id | 2.16.840.1.113883.2.4.3.11.60.40.3.5.2 |
| DCM::KeywordList | Stoma, urostoma |
| DCM::LifecycleStatus | Final |
| DCM::ModelerList | Werkgroep RadB Verpleegkundige Gegevens |
| DCM::Name | nl.zorg.Stoma |
| DCM::PublicationDate | 17-04-2026 |
| DCM::PublicationStatus | Prepublished |
| DCM::ReviewerList | Projectgroep RadB Verpleegkundige Gegevens & Kerngroep Registratie aan de Bron |
| DCM::RevisionDate | 11-05-2022 |
| DCM::Supersedes | nl.zorg.Stoma-v3.3 |
| DCM::Version | 3.4 |
| HCIM::PublicationLanguage | NL |
Revision History
Publicatieversie 1.0 (01-07-2015)
Publicatieversie 3.0 (01-05-2016)
| ZIB-453 | Wijziging naamgeving ZIB's en logo's door andere opzet van beheer |
Publicatieversie 3.1 (04-09-2017)
| ZIB-530 | Verwijzingen naar de bouwsteen Verpleegkundige Interventie verwijderd |
| ZIB-537 | Toevoegen code voor Malon stoma aan de StomaTypeCodelijst |
| ZIB-585 | Toevoegen concept Lateraliteit aan het concept Anatomische Locatie |
Publicatieversie 3.2 (31-12-2017)
| ZIB-646 | Aanpassing SNOMED codes |
Publicatieversie 3.3 (01-09-2020)
| ZIB-1116 | Geen informatie |
Publicatieversie 3.4 (10-06-2022)
| ZIB-1596 | Zib Stoma bevat geen einddatum en/of status |
Concept
Een stoma is een onnatuurlijke, chirurgisch aangelegde opening die een lichaamsholte verbindt met de buitenwereld. Een stoma wordt onder andere aangelegd als uitgang voor ontlasting of urine wanneer deze stoffen het lichaam niet op natuurlijke wijze kunnen verlaten. Bij een tracheostoma dient de stoma om ademhaling mogelijk te maken wanneer dat niet meer via de mond, neus- en keelholte kan.
Purpose
Het vastleggen van informatie over aanwezige stoma's heeft tot doel om andere zorgverleners hierover te informeren. Deze informatie is van belang bij het vaststellen van benodigde zorg voor de patiënt. In een overplaatsingssituatie biedt de informatie de mogelijkheid om de continuïteit van zorg te bewerkstelligen door bijvoorbeeld specifieke deskundigheid en materialen vooraf te regelen.
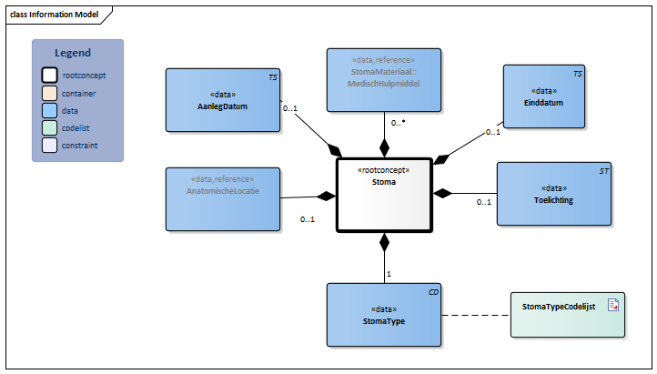
Information Model

| Type | Id | Concept | Card. | Definitie | DefinitieCode | Verwijzing | ||||||||
| NL-CM:5.2.1 | Rootconcept van de bouwsteen Stoma. Dit rootconcept bevat alle gegevenselementen van de bouwsteen Stoma. | |||||||||||||
| NL-CM:5.2.2 | 1 | Het type stoma geeft aan vanuit welke lichaamsholte de stoma is aangelegd en wat voor een soort stoma hiervoor gebruikt is. |
|
| ||||||||||
| NL-CM:5.2.3 | 0..* | Het stomamateriaal beschrijft de gebruikte hulpmiddelen, zoals huidplaat (het plakkende deel rondom stoma), stomazakje (voor het opvangen van output van stoma) en overige stomahulpmiddelen voor verzorgen van de stoma. Voor tracheostomata beschrijft het eveneens hulpmiddelen zoals spraakprothese en stomafilter.
Katheters die door de stoma naar binnen gebracht worden zoals een tracheacanule worden niet in dit concept beschreven. Deze hulpmiddelen moeten in een bovenliggende bouwsteen die de katheter beschrijft en naar de stoma verwijst gemodelleerd worden. |
|
| ||||||||||
| NL-CM:5.2.9 | 0..1 | De anatomische locatie van de stoma bij de patiënt. |
|
| ||||||||||
| NL-CM:5.2.5 | 0..1 | De datum waarop de stoma bij de patiënt is aangelegd, een vage datum, bijv. alleen een jaartal, is toegestaan. | ||||||||||||
| NL-CM:5.2.10 | 0..1 | De datum waarop de stoma bij de patiënt is verwijderd. Een vage datum, bijv. alleen een jaartal, is toegestaan. | ||||||||||||
| NL-CM:5.2.7 | 0..1 | Een toelichting op de stoma. |
|
|||||||||||
Kolommen Concept en DefinitieCode: houdt de muis boven de waarde voor meer informatie
Voor uitleg over de gebruikte symbolen, zie de legenda pagina
Example Instances
| Stoma | |
| StomaType | Eindstandige colostoma |
| AanlegDatum | 2014 |
| AnatomischeLocatie | Buik, onder |
| Lateraliteit | Rechts |
| StomaMateriaal | |
| ProductType | Stomazakje |
| Toelichting | - |
References
1. V&VN afdeling Stomaverpleegkundigen. Evidence-based Richtlijn Stomazorg Nederland. (2012) [Online] Beschikbaar op:http://www.mdl.nl/uploads/240/1143/Evidence-based_Richtlijn_Stomazorg_Nederland.pdf [Geraadpleegd: 13 februari 2015]
Valuesets
StomaTypeCodelijst
| Valueset OID: 2.16.840.1.113883.2.4.3.11.60.40.2.5.2.1 | Binding: Extensible | Status: Active |
| Conceptnaam | Conceptcode | Codestelselnaam | Codesysteem OID | Omschrijving |
| Urostoma | 281601009 | SNOMED CT | 2.16.840.1.113883.6.96 | urostoma |
| Dubbelloops colostoma | 261072008 | SNOMED CT | 2.16.840.1.113883.6.96 | dubbelloops colostoma |
| Eindstandig colostoma | 261030007 | SNOMED CT | 2.16.840.1.113883.6.96 | eindstandige colostoma |
| Stoma van lis van ileum | 311413000 | SNOMED CT | 2.16.840.1.113883.6.96 | dubbelloops ileostoma |
| Eindstandig ileostoma | 311412005 | SNOMED CT | 2.16.840.1.113883.6.96 | eindstandige ileostoma |
| Tracheostoma | 280361007 | SNOMED CT | 2.16.840.1.113883.6.96 | tracheostoma |
| Malone-stoma | 29241000146106 | SNOMED CT | 2.16.840.1.113883.6.96 | stoma t.b.v. Malone procedure |
| Waarde Other (OTH) uit codestelsel NullFlavor (OID: 2.16.840.1.113883.5.1008) is toegestaan in deze waardenlijst. | ||||
Deze bouwsteen in overige publicaties
- Publicatie 2015, (Versie 1.0)
- Publicatie 2016, (Versie 3.0)
- Publicatie 2017, (Versie 3.2)
- Pre-publicatie 2018-2, (Versie 3.2)
- Pre-publicatie 2019-2, (Versie 3.2)
- Publicatie 2020, (Versie 3.3)
- Pre-publicatie 2021-2, (Versie 3.3)
- Pre-publicatie 2022-1, (Versie 3.4)
- Pre-publicatie 2023-1, (Versie 3.4)
- Publicatie 2024, (Versie 3.4)
Bouwsteen verwijzingen
Deze bouwsteen verwijst naar
- --
Deze bouwsteen wordt gebruikt in
- --
Technische specificaties in HL7v3 CDA en HL7 FHIR
Om informatie op basis van zorginformatiebouwstenen uit te wisselen zijn aanvullende, meer technische specificaties nodig.
Niet iedere omgeving kan met dezelfde technische specificaties overweg. Om deze reden zijn er meerdere typen technische specificaties:
- HL7® versie 3 CDA compatibele specificaties, beschikbaar via de Nictiz ART-DECOR® omgeving

- HL7® FHIR® compatibele specificaties, beschikbaar via de Nictiz-omgeving op de Simplifier FHIR Registry

Downloads
De bouwsteen is ook beschikbaar als pdf bestand
of als spreadsheet
Over deze informatie
De informatie in deze wiki pagina is gebaseerd op de prepublicatie 2026-1
SNOMED CT en LOINC codes zijn gebaseeerd op:
- SNOMED Clinical Terms versie: 20260331 [R] (maart 2026-editie)
- LOINC version 2.81
De voorwaarden van gebruik staan op de beginpagina ![]()
Deze pagina is gegenereerd op 18/04/2026 17:25:18 met ZibExtraction v. 10.0.9604.31200