Stoma-v3.4(2026-1EN)
General information
Name: nl.zorg.Stoma ![]()
Version: 3.4
HCIM Status:Final
Release: 2026-1
Release status: Prepublished
Release date: 17-04-2026
Metadata
| DCM::CoderList | Werkgroep RadB Verpleegkundige Gegevens |
| DCM::ContactInformation.Address | * |
| DCM::ContactInformation.Name | * |
| DCM::ContactInformation.Telecom | * |
| DCM::ContentAuthorList | Werkgroep RadB Verpleegkundige Gegevens |
| DCM::CreationDate | 16-10-2014 |
| DCM::DeprecatedDate | |
| DCM::DescriptionLanguage | nl |
| DCM::EndorsingAuthority.Address | |
| DCM::EndorsingAuthority.Name | PM |
| DCM::EndorsingAuthority.Telecom | |
| DCM::Id | 2.16.840.1.113883.2.4.3.11.60.40.3.5.2 |
| DCM::KeywordList | Stoma, urostoma |
| DCM::LifecycleStatus | Final |
| DCM::ModelerList | Werkgroep RadB Verpleegkundige Gegevens |
| DCM::Name | nl.zorg.Stoma |
| DCM::PublicationDate | 17-04-2026 |
| DCM::PublicationStatus | Prepublished |
| DCM::ReviewerList | Projectgroep RadB Verpleegkundige Gegevens & Kerngroep Registratie aan de Bron |
| DCM::RevisionDate | 11-05-2022 |
| DCM::Supersedes | nl.zorg.Stoma-v3.3 |
| DCM::Version | 3.4 |
| HCIM::PublicationLanguage | EN |
Revision History
Only available in Dutch
Publicatieversie 1.0 (01-07-2015)
Publicatieversie 3.0 (01-05-2016)
| ZIB-453 | Wijziging naamgeving ZIB's en logo's door andere opzet van beheer |
Publicatieversie 3.1 (04-09-2017)
| ZIB-530 | Verwijzingen naar de bouwsteen Verpleegkundige Interventie verwijderd |
| ZIB-537 | Toevoegen code voor Malon stoma aan de StomaTypeCodelijst |
| ZIB-585 | Toevoegen concept Lateraliteit aan het concept Anatomische Locatie |
Publicatieversie 3.2 (31-12-2017)
| ZIB-646 | Aanpassing SNOMED codes |
Publicatieversie 3.3 (01-09-2020)
| ZIB-1116 | Geen informatie |
Publicatieversie 3.4 (10-06-2022)
| ZIB-1596 | Zib Stoma bevat geen einddatum en/of status |
Concept
A stoma is an unnatural, surgically created opening connecting a body cavity with the outside world. A stoma is created e.g. as an exit opening for feces or urine in the event that they cannot leave the body naturally. In the case of a tracheostomy, the stoma is intended to facilitate breathing if that is no longer possible via the oral, nasal and throat cavity.
Purpose
Information on present stomas is recorded to inform other health professionals. This information is of importance in determining the care required for the patient. In a transfer situation, the information offers the option to realize continuity of care by organizing specific expertise and materials in advance, for example.
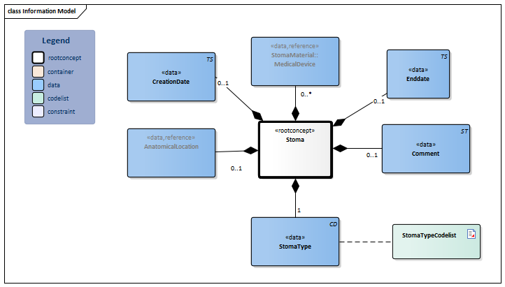
Information Model

| Type | Id | Concept | Card. | Definition | DefinitionCode | Reference | ||||||||
| NL-CM:5.2.1 | Root concept of the Stoma information model. This root concept contains all data elements of the Stoma information model. | |||||||||||||
| NL-CM:5.2.2 | 1 | Stoma type indicates which body cavity the stoma is in and the kind of stoma used. |
|
| ||||||||||
| NL-CM:5.2.3 | 0..* | Stoma material describes the medical aids used, such as a skin plate (the adhesive part around the stoma), the stoma pouch (to catch the stoma output) and other stoma aids for caring for the stoma. For tracheostomies, it also describes aids such as voice prostheses and stoma filters.
Catheters inserted through the stoma such as tracheal cannulas are not described in this concept. These aids must be modeled in a higher information model describing the catheter and referring to the stoma. |
|
| ||||||||||
| NL-CM:5.2.9 | 0..1 | Anatomical location of the stoma on the patient. |
|
| ||||||||||
| NL-CM:5.2.5 | 0..1 | The date on which the stoma was created in the patient. A vague date, such as only the year, is permitted. | ||||||||||||
| NL-CM:5.2.10 | 0..1 | The date the patient's stoma has been removed. A ‘vague’ date, such as only the year, is permitted. | ||||||||||||
| NL-CM:5.2.7 | 0..1 | A comment on the stoma. |
|
|||||||||||
Columns Concept and DefinitionCode: hover over the values for more information
For explanation of the symbols, please see the legend page
Example Instances
Only available in Dutch
| Stoma | |
| StomaType | Eindstandige colostoma |
| AanlegDatum | 2014 |
| AnatomischeLocatie | Buik, onder |
| Lateraliteit | Rechts |
| StomaMateriaal | |
| ProductType | Stomazakje |
| Toelichting | - |
References
1. V&VN afdeling Stomaverpleegkundigen. Evidence-based Richtlijn Stomazorg Nederland. (2012) [Online] Beschikbaar op:http://www.mdl.nl/uploads/240/1143/Evidence-based_Richtlijn_Stomazorg_Nederland.pdf [Geraadpleegd: 13 februari 2015]
Valuesets
StomaTypeCodelist
| Valueset OID: 2.16.840.1.113883.2.4.3.11.60.40.2.5.2.1 | Binding: Extensible | Status: Active |
| Conceptname | Conceptcode | Codesystem name | Codesystem OID | Description |
| Urological stoma | 281601009 | SNOMED CT | 2.16.840.1.113883.6.96 | urostoma |
| Double-barrelled colostomy | 261072008 | SNOMED CT | 2.16.840.1.113883.6.96 | dubbelloops colostoma |
| End colostomy - stoma | 261030007 | SNOMED CT | 2.16.840.1.113883.6.96 | eindstandige colostoma |
| Loop ileostomy stoma | 311413000 | SNOMED CT | 2.16.840.1.113883.6.96 | dubbelloops ileostoma |
| End ileostomy stoma | 311412005 | SNOMED CT | 2.16.840.1.113883.6.96 | eindstandige ileostoma |
| Tracheostomy stoma | 280361007 | SNOMED CT | 2.16.840.1.113883.6.96 | tracheostoma |
| Malone stoma | 29241000146106 | SNOMED CT | 2.16.840.1.113883.6.96 | stoma t.b.v. Malone procedure |
| Value Other (OTH) from codesystem NullFlavor (OID: 2.16.840.1.113883.5.1008) is allowed in this valueset. | ||||
This information model in other releases
- Release 2015, (Version 1.0)
- Release 2016, (Version 3.0)
- Release 2017, (Version 3.2)
- Prerelease 2018-2, (Version 3.2)
- Prerelease 2019-2, (Version 3.2)
- Release 2020, (Version 3.3)
- Prerelease 2021-2, (Version 3.3)
- Prerelease 2022-1, (Version 3.4)
- Prerelease 2023-1, (Version 3.4)
- Release 2024, (Version 3.4)
Information model references
This information model refers to
- --
This information model is used in
- --
Technical specifications in HL7v3 CDA and HL7 FHIR
To exchange information based on health and care information models, additional, more technical specifications are required.
Not every environment can handle the same technical specifications. For this reason, there are several types of technical specifications:
- HL7® version 3 CDA compatible specifications, available through the Nictiz ART-DECOR® environment

- HL7® FHIR® compatible specifications, available through the Nictiz environment on the Simplifier FHIR

Downloads
This information model is also available as pdf file
or as spreadsheet
About this information
The information in this wikipage is based on prerelease 2026-1
SNOMED CT and LOINC codes are based on:
- SNOMED Clinical Terms versie: 20260331 [R] (maart 2026-editie)
- LOINC version 2.81
Conditions for use are located on the mainpage ![]()
This page is generated on 18/04/2026 18:38:36 with ZibExtraction v. 10.0.9604.31200