Infuus-v3.5(2026-1NL)

Uit Zorginformatiebouwstenen
Naar navigatie springen Naar zoeken springen



Algemeen

Naam: nl.zorg.Infuus
Versie: 3.5
ZIB Status:Final
Publicatie: 2026-1
Publicatie status: Prepublished
Publicatie datum: 17-04-2026


Terug naar ZIB overzicht

Metadata

DCM::CoderList Werkgroep RadB Verpleegkundige Gegevens
DCM::ContactInformation.Address *
DCM::ContactInformation.Name *
DCM::ContactInformation.Telecom *
DCM::ContentAuthorList Werkgroep RadB Verpleegkundige Gegevens
DCM::CreationDate 3-4-2014
DCM::DeprecatedDate
DCM::DescriptionLanguage nl
DCM::EndorsingAuthority.Address
DCM::EndorsingAuthority.Name PM
DCM::EndorsingAuthority.Telecom
DCM::Id 2.16.840.1.113883.2.4.3.11.60.40.3.10.2
DCM::KeywordList Infuus, Katheter,Toedieningssyteem
DCM::LifecycleStatus Final
DCM::ModelerList Werkgroep RadB Verpleegkundige Gegevens
DCM::Name nl.zorg.Infuus
DCM::PublicationDate 17-04-2026
DCM::PublicationStatus Prepublished
DCM::ReviewerList Projectgroep RadB Verpleegkundige Gegevens & Kerngroep Registratie aan de Bron
DCM::RevisionDate 03-09-2023
DCM::Supersedes nl.zorg.Infuus-v3.4
DCM::Version 3.5
HCIM::PublicationLanguage NL

Revision History

Publicatieversie 1.0 (01-07-2015)

Publicatieversie 3.0 (01-05-2016)

ZIB-453 Wijziging naamgeving ZIB's en logo's door andere opzet van beheer

Publicatieversie 3.1 (04-09-2017)

ZIB-433 Specificaties laten vervallen in CodelijstLumenStatus.
ZIB-530 Verwijzingen naar de bouwsteen Verpleegkundige Interventie verwijderd
ZIB-534 Toevoegen subcutaan infuus, verwijderen zout- en heparineslot
ZIB-607 Aanpassen verwijzingen naar medicatie zib ivm nieuwe medicatie zib's

Publicatieversie 3.2 (31-12-2017)

ZIB-646 Aanpassing SNOMED codes

Publicatieversie 3.3 (06-07-2019)

ZIB-845 Ontbrekende SNOMED CT code in InfuuskatheterTypeCodelijst

Publicatieversie 3.4 (01-12-2021)

ZIB-1526 Verouderd voorbeeld in Infuus

Publicatieversie 3.5 (15-10-2023)

ZIB-1718 Cardinaliteit wijzigen bij zib Infuus
ZIB-1968 ZIB-infuus - InfuuskatheterTypeCodelijst - subcutaan infuus

Concept

Een infuus is een apparaat waarmee vloeistof langzaam in een bloedvat wordt gespoten. Het infuus bestaat uit een aantal delen.
Tot het infuus wordt behoort:

  • de canule (perifeer) of de katheter (centraal) die perifeer of centraal wordt ingebracht bij de patiënt;
  • het toedieningssysteem dat aangesloten is op de canule/katheter waardoor de vloeistof loopt die wordt toegediend;
  • de infuuszak waar de vloeistof zich in bevindt.

Op één canule/katheter kunnen meerdere toedieningssystemen zijn aangesloten. Daarnaast kan een centraal veneuze katheter meerdere lumina bevatten.
Naast veneuze katheters zijn er ook arteriële en epidurale katheters.

Purpose

Het doel van een infuus is meestal het toedienen van vocht en/of medicatie.
Het vastleggen van informatie over aanwezige infusen heeft tot doel om andere zorgverleners hierover te informeren. Deze informatie is van belang bij het vaststellen van benodigde zorg voor de patiënt en voor veilige toediening van medicatie. In een overplaatsingssituatie biedt de informatie de mogelijkheid om de continuiteit van zorg te bewerkstelligen door bijvoorbeeld specifieke deskundigheid en materialen vooraf te regelen.

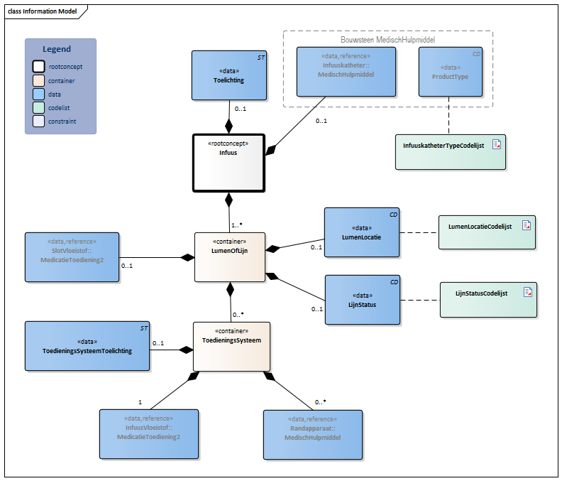
Information Model


MedicatieToediening2-v3.1(2026-1NL)#3438#3447#LijnStatusCodelijst#LumenLocatieCodelijst#3444#3446#3439#3445#InfuuskatheterTypeCodelijst#3434MedicatieToediening2-v3.1(2026-1NL)MedischHulpmiddel-v5.0(2026-1NL)#3435MedischHulpmiddel-v5.0(2026-1NL)


Type Id Concept Card. Definitie DefinitieCode Verwijzing
NL-CM:10.2.1 Infuus Rootconcept van de bouwsteen Infuus. Dit rootconcept bevat alle gegevenselementen van de bouwsteen Infuus.
19923001 Katheter
NL-CM:10.2.3 Infuuskatheter::MedischHulpmiddel 0..1 Infuuskatheter beschrijft de aanwezigheid van een infuuskatheter. Indien hier sprake van is, kunnen naast het type katheter de plaatsingsdatum en insteekopening bij de patiënt beschreven worden. Bovendien biedt het de mogelijkheid om indien gewenst identificerende gegevens van de canule/katheter vast te leggen.
424226004 Met gebruik van hulpmiddel
MedischHulpmiddel
NL-CM:10.1.3 ProductType Een beschrijving van het type canule/katheter.
InfuuskatheterTypeCodelijst
NL-CM:10.2.8 Toelichting 0..1 Een toelichting op het infuus.
48767-8 Verklarend commentaar [interpretatie] in {systeem} (tekstueel)
NL-CM:10.2.10 LumenOfLijn 1..* Container van het concept LumenOfLijn. Deze container bevat alle gegevenselementen van het concept LumenOfLijn.

Centrale lijnen kunnen één of meer lumina bevatten, bij een perifeer infuus is er geen sprake van lumina en is er slechts één lijn.

NL-CM:10.2.9 LijnStatus 0..1 Met lijnstatus kan worden aangegeven of het een lopend infuus is, het afgedopt is, of van een heparineslot voorzien is, etcetera.
LijnStatusCodelijst
NL-CM:10.2.11 LumenLocatie 0..1 Bij een centraal veneuze katheter met meerdere lumina geeft LumenLocatie de relatieve positie aan van het lumen ten opzichte van de insteekopening. Geef bij meerdere mediale lumina een nadere specificatie in het toelichtingsveld.
LumenLocatieCodelijst
NL-CM:10.2.13 SlotVloeistof::MedicatieToediening2 0..1 De beschrijving van de vloeistof die als antistollingsslot wordt gebruikt, bijvoorbeeld heparine.
MedicatieToediening2
NL-CM:10.2.7 ToedieningsSysteem 0..* Container van het concept ToedieningsSysteem. Deze container bevat alle gegevenselementen van het concept ToedieningsSysteem.

Het toedieningssysteem bevat het hele systeem waardoor de vloeistof van de infuuszak via de canule/katheter de patiënt inloopt. Eventueel gebruikte driewegkranen/tussenstukjes vallen hier ook onder.

NL-CM:10.2.2 InfuusVloeistof::MedicatieToediening2 1 De beschrijving van de vloeistof die toegediend wordt via het infuus en de dosis van de verstrekking, zoals vermeld staat in het medicatievoorschrift.
440132002 Geneesmiddel in parenterale toedieningsvorm
MedicatieToediening2
NL-CM:10.2.6 Randapparaat::MedischHulpmiddel 0..* Een beschrijving van hulpmiddelen die benodigd zijn voor het toedienen van de infuusvloeistof en het toepassen van de katheter, bijvoorbeeld een volumetrische infuuspomp, spuitenpomp en drukzak.
363710007 Indirect hulpmiddel
MedischHulpmiddel
NL-CM:10.2.12 ToedieningsSysteemToelichting 0..1 Een toelichting op het toedieningssysteem.
48767-8 Verklarend commentaar [interpretatie] in {systeem} (tekstueel)

Kolommen Concept en DefinitieCode: houdt de muis boven de waarde voor meer informatie
Voor uitleg over de gebruikte symbolen, zie de legenda pagina

Example Instances

Infuus
Infuuskatheter
ProductType Centraal veneuze katheter
BeginDatum 30-11-2014
HulpmiddelAnatomischeLocatie Vena subclavia links
LumenOfLijn
LumenLocatie Proximaal
LijnStatus Lopend
ToedieningsSysteem
ToedieningssysteemToelichting -
Randapparaat
ProductType Infuuspomp
InfuusVloeistof
ProductNaam TPV
Inloopsnelheid 1 liter per 24 uur
LumenOfLijn
Lumen locatie Mediaal
LijnStatus Afgedopt
SlotVloeistof
ProductNaam NaCl 0.9 %
Keerdosis 5ml
LumenOfLijn
LumenLocatie Distaal
LijnStatus Lopend
ToedieningsSysteem
ToedieningssysteemToelichting -
Randapparaat
ProductType Infuuspomp
InfuusVloeistof
ProductNaam NaCl 0.9 %
Inloopsnelheid 500 ml per 24 uur
Toelichting -
Infuus
Infuuskatheter
ProductType Perifeer intraveneus infuus
BeginDatum 28-11-2014
HulpmiddelAnatomischeLocatie Linker onderarm
LumenOfLijn
LumenLocatie -
LijnStatus Lopend
ToedieningsSysteem
ToedieningssysteemToelichting -
Randapparaat
ProductType Spuitenpomp (perfusor)
InfuusVloeistof
ProductNaam NaCl 0,9% + medicatie 5000 E heparine (totaal 48ml)
Inloopsnelheid 2ml per uur
ToedieningsSysteem
ToedieningssysteemToelichting -
Randapparaat
ProductType Infuuspomp
InfuusVloeistof
ProductNaam NaCl/gluc
Inloopsnelheid 500 ml / 24 uur
Toelichting -

References

1. Verpleegkundige Intensive Care Protocollen [Online] Beschikbaar op:http://ic.venvn.nl/Downloads/Verpleegkundige-Intensive-Care-Protocollen [Geraadpleegd: 13 februari 2015]

Valuesets

InfuuskatheterTypeCodelijst

Valueset OID: 2.16.840.1.113883.2.4.3.11.60.40.2.10.2.1 Binding: Extensible Status: Active
Conceptnaam Conceptcode Codestelselnaam Codesysteem OID Omschrijving
Perifere intraveneuze katheter 82449006 SNOMED CT 2.16.840.1.113883.6.96 Perifeer intraveneus infuus
Centraal veneuze katheter 52124006 SNOMED CT 2.16.840.1.113883.6.96 Centraal veneuze katheter
Epidurale katheter 30610008 SNOMED CT 2.16.840.1.113883.6.96 Epidurale katheter
Arteriële katheter 303727009 SNOMED CT 2.16.840.1.113883.6.96 Arteriële katheter
Implanteerbare veneuze katheter 102318003 SNOMED CT 2.16.840.1.113883.6.96 Port-a-cath
Katheter voor hemodialyse 450866001 SNOMED CT 2.16.840.1.113883.6.96 Hemodialyse katheter
Naald voor subcutane injectie of infusie 465504007 SNOMED CT 2.16.840.1.113883.6.96 Subcutaan infuus [DEPRECATED]
Subcutane infuuskatheter 290181000146100 SNOMED CT 2.16.840.1.113883.6.96 Subcutane katheter
Waarde Other (OTH) uit codestelsel NullFlavor (OID: 2.16.840.1.113883.5.1008) is toegestaan in deze waardenlijst.

LijnStatusCodelijst

Valueset OID: 2.16.840.1.113883.2.4.3.11.60.40.2.10.2.3 Binding: Extensible Status: Active
Conceptnaam Conceptcode Codestelselnaam Codesysteem OID Omschrijving
Lopend LNP LijnStatus 2.16.840.1.113883.2.4.3.11.60.40.4.12.1 Lopend
Afgedopt DOP LijnStatus 2.16.840.1.113883.2.4.3.11.60.40.4.12.1 Afgedopt
Waarde Other (OTH) uit codestelsel NullFlavor (OID: 2.16.840.1.113883.5.1008) is toegestaan in deze waardenlijst.

LumenLocatieCodelijst

Valueset OID: 2.16.840.1.113883.2.4.3.11.60.40.2.10.2.2 Binding: Extensible Status: Active
Conceptnaam Conceptcode Codestelselnaam Codesysteem OID Omschrijving
Proximaal 40415009 SNOMED CT 2.16.840.1.113883.6.96 Proximaal
Mediaal 255561001 SNOMED CT 2.16.840.1.113883.6.96 Mediaal
Distaal 46053002 SNOMED CT 2.16.840.1.113883.6.96 Distaal
Waarde Other (OTH) uit codestelsel NullFlavor (OID: 2.16.840.1.113883.5.1008) is toegestaan in deze waardenlijst.

Deze bouwsteen in overige publicaties

Bouwsteen verwijzingen

Deze bouwsteen verwijst naar

--

Deze bouwsteen wordt gebruikt in

--

Technische specificaties in HL7v3 CDA en HL7 FHIR

Om informatie op basis van zorginformatiebouwstenen uit te wisselen zijn aanvullende, meer technische specificaties nodig.
Niet iedere omgeving kan met dezelfde technische specificaties overweg. Om deze reden zijn er meerdere typen technische specificaties:

  • HL7® versie 3 CDA compatibele specificaties, beschikbaar via de Nictiz ART-DECOR® omgeving
  • HL7® FHIR® compatibele specificaties, beschikbaar via de Nictiz-omgeving op de Simplifier FHIR Registry

Downloads

De bouwsteen is ook beschikbaar als pdf bestand of als spreadsheet

Over deze informatie

De informatie in deze wiki pagina is gebaseerd op de prepublicatie 2026-1
SNOMED CT en LOINC codes zijn gebaseeerd op:

  • SNOMED Clinical Terms versie: 20260331 [R] (maart 2026-editie)
  • LOINC version 2.81

De voorwaarden van gebruik staan op de beginpagina
Deze pagina is gegenereerd op 18/04/2026 17:24:49 met ZibExtraction v. 10.0.9604.31200


Terug naar ZIB overzicht