Infusion-v3.5(2026-1EN)

Uit Zorginformatiebouwstenen
Naar navigatie springen Naar zoeken springen



General information

Name: nl.zorg.Infusion
Version: 3.5
HCIM Status:Final
Release: 2026-1
Release status: Prepublished
Release date: 17-04-2026


Back to HCIM list

Metadata

DCM::CoderList Werkgroep RadB Verpleegkundige Gegevens
DCM::ContactInformation.Address *
DCM::ContactInformation.Name *
DCM::ContactInformation.Telecom *
DCM::ContentAuthorList Werkgroep RadB Verpleegkundige Gegevens
DCM::CreationDate 3-4-2014
DCM::DeprecatedDate
DCM::DescriptionLanguage nl
DCM::EndorsingAuthority.Address
DCM::EndorsingAuthority.Name PM
DCM::EndorsingAuthority.Telecom
DCM::Id 2.16.840.1.113883.2.4.3.11.60.40.3.10.2
DCM::KeywordList Infuus, Katheter,Toedieningssyteem
DCM::LifecycleStatus Final
DCM::ModelerList Werkgroep RadB Verpleegkundige Gegevens
DCM::Name nl.zorg.Infuus
DCM::PublicationDate 17-04-2026
DCM::PublicationStatus Prepublished
DCM::ReviewerList Projectgroep RadB Verpleegkundige Gegevens & Kerngroep Registratie aan de Bron
DCM::RevisionDate 03-09-2023
DCM::Supersedes nl.zorg.Infuus-v3.4
DCM::Version 3.5
HCIM::PublicationLanguage EN

Revision History

Only available in Dutch

Publicatieversie 1.0 (01-07-2015)

Publicatieversie 3.0 (01-05-2016)

ZIB-453 Wijziging naamgeving ZIB's en logo's door andere opzet van beheer

Publicatieversie 3.1 (04-09-2017)

ZIB-433 Specificaties laten vervallen in CodelijstLumenStatus.
ZIB-530 Verwijzingen naar de bouwsteen Verpleegkundige Interventie verwijderd
ZIB-534 Toevoegen subcutaan infuus, verwijderen zout- en heparineslot
ZIB-607 Aanpassen verwijzingen naar medicatie zib ivm nieuwe medicatie zib's

Publicatieversie 3.2 (31-12-2017)

ZIB-646 Aanpassing SNOMED codes

Publicatieversie 3.3 (06-07-2019)

ZIB-845 Ontbrekende SNOMED CT code in InfuuskatheterTypeCodelijst

Publicatieversie 3.4 (01-12-2021)

ZIB-1526 Verouderd voorbeeld in Infuus

Publicatieversie 3.5 (15-10-2023)

ZIB-1718 Cardinaliteit wijzigen bij zib Infuus
ZIB-1968 ZIB-infuus - InfuuskatheterTypeCodelijst - subcutaan infuus

Concept

An infusion is a device that slowly injects fluid into a blood vessel. The infusion has a number of components.
The infusion contains:

  • the (peripheral) cannula or the (central) catheter put into the patient peripherally or centrally;
  • the administering system connected to the cannula/catheter allowing the administered fluid to run,
  • the infusion bag containing the fluid.


Multiple administering systems may be connected to one cannula/catheter. Furthermore, a central venous catheter may have multiple lumens.
Arterial and epidural catheters also exist in addition to venous catheters.

Purpose

The purpose of an infusion is usually to administer fluid and/or medication.
Information on present infusions is recorded to inform other health professionals. This information is of importance in determining the care required for the patient and in safely administering medication. In a transfer situation, the information offers the option to realize continuity of care by organizing specific expertise and materials in advance, for example.

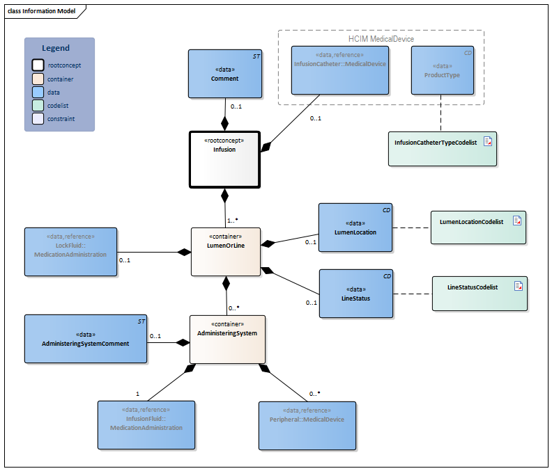
Information Model


MedicationAdministration2-v3.1(2026-1EN)#3438#3447#LineStatusCodelist#LumenLocationCodelist#3444#3446#3439#3445#InfusionCatheterTypeCodelist#3434MedicationAdministration2-v3.1(2026-1EN)MedicalDevice-v5.0(2026-1EN)#3435MedicalDevice-v5.0(2026-1EN)


Type Id Concept Card. Definition DefinitionCode Reference
NL-CM:10.2.1 Infusion Root concept of the Infusion information model. This root concept contains all data elements of the infusion information model.
19923001 Catheter
NL-CM:10.2.3 InfusionCatheter::MedicalDevice 0..1 InfusionCatheter describes the presence of an infusion catheter. If this is the case, the date of placement and insertion opening can be described in addition to the type of catheter. Furthermore, it offers the option to record identification information of the cannula/catheter if desired.
424226004 Using device
MedicalDevice
NL-CM:10.1.3 ProductType A description of the type of cannula/catheter.
InfusionCatheterTypeCodelist
NL-CM:10.2.8 Comment 0..1 A comment on the infusion.
48767-8 Annotation comment [Interpretation] Narrative
NL-CM:10.2.10 LumenOrLine 1..* Container of the LumenOrLine concept. This container contains all data elements of the LumenOrLine concept.

Central lines can contain one or more lumens; peripheral infusions do not have lumens and only have one line.

NL-CM:10.2.9 LineStatus 0..1 LineStatus is used to indicate whether it is a running infusion, whether it has been capped, or has been fitted with a heparin lock, etc.
LineStatusCodelist
NL-CM:10.2.11 LumenLocation 0..1 For central venous catheters with multiple lumens, LumenLocation indicates the relative position of the lumen with respect to the insertion opening. When multiple medial lumina are present, specify them in the comment field.
LumenLocationCodelist
NL-CM:10.2.13 LockFluid::MedicationAdministration 0..1 The description of the fluid used as an anticoagulation lock, such as heparin.
MedicationAdministration2
NL-CM:10.2.7 AdministeringSystem 0..* Container of the AdministeringSystem concept. This container contains all data elements of the AdministeringSystem concept.

The administering system contains the entire system making the fluid run from the infusion bag via the cannula/catheter to the patient. This also includes any three-way valves/connecting joints used.

NL-CM:10.2.2 InfusionFluid::MedicationAdministration 1 The description of the fluid administered through the infusion and the dose administered, as given in the medication prescription.
440132002 Product manufactured as parenteral dose form
MedicationAdministration2
NL-CM:10.2.6 Peripheral::MedicalDevice 0..* A description of medical devices required for administering the infusion fluid and placing the catheter, such as a volumetric infusion pump, syringe and infusion bag.
363710007 Indirect device
MedicalDevice
NL-CM:10.2.12 AdministeringSystemComment 0..1 A comment on the administering system.
48767-8 Annotation comment [Interpretation] Narrative

Columns Concept and DefinitionCode: hover over the values for more information
For explanation of the symbols, please see the legend page

Example Instances

Only available in Dutch

Infuus
Infuuskatheter
ProductType Centraal veneuze katheter
BeginDatum 30-11-2014
HulpmiddelAnatomischeLocatie Vena subclavia links
LumenOfLijn
LumenLocatie Proximaal
LijnStatus Lopend
ToedieningsSysteem
ToedieningssysteemToelichting -
Randapparaat
ProductType Infuuspomp
InfuusVloeistof
ProductNaam TPV
Inloopsnelheid 1 liter per 24 uur
LumenOfLijn
Lumen locatie Mediaal
LijnStatus Afgedopt
SlotVloeistof
ProductNaam NaCl 0.9 %
Keerdosis 5ml
LumenOfLijn
LumenLocatie Distaal
LijnStatus Lopend
ToedieningsSysteem
ToedieningssysteemToelichting -
Randapparaat
ProductType Infuuspomp
InfuusVloeistof
ProductNaam NaCl 0.9 %
Inloopsnelheid 500 ml per 24 uur
Toelichting -
Infuus
Infuuskatheter
ProductType Perifeer intraveneus infuus
BeginDatum 28-11-2014
HulpmiddelAnatomischeLocatie Linker onderarm
LumenOfLijn
LumenLocatie -
LijnStatus Lopend
ToedieningsSysteem
ToedieningssysteemToelichting -
Randapparaat
ProductType Spuitenpomp (perfusor)
InfuusVloeistof
ProductNaam NaCl 0,9% + medicatie 5000 E heparine (totaal 48ml)
Inloopsnelheid 2ml per uur
ToedieningsSysteem
ToedieningssysteemToelichting -
Randapparaat
ProductType Infuuspomp
InfuusVloeistof
ProductNaam NaCl/gluc
Inloopsnelheid 500 ml / 24 uur
Toelichting -

References

1. Verpleegkundige Intensive Care Protocollen [Online] Beschikbaar op:http://ic.venvn.nl/Downloads/Verpleegkundige-Intensive-Care-Protocollen [Geraadpleegd: 13 februari 2015]

Valuesets

InfusionCatheterTypeCodelist

Valueset OID: 2.16.840.1.113883.2.4.3.11.60.40.2.10.2.1 Binding: Extensible Status: Active
Conceptname Conceptcode Codesystem name Codesystem OID Description
Peripheral intravenous catheter 82449006 SNOMED CT 2.16.840.1.113883.6.96 Perifeer intraveneus infuus
Central venous catheter 52124006 SNOMED CT 2.16.840.1.113883.6.96 Centraal veneuze katheter
Epidural catheter 30610008 SNOMED CT 2.16.840.1.113883.6.96 Epidurale katheter
Arterial catheter 303727009 SNOMED CT 2.16.840.1.113883.6.96 Arteriële katheter
Implantable venous catheter 102318003 SNOMED CT 2.16.840.1.113883.6.96 Port-a-cath
Hemodialysis catheter 450866001 SNOMED CT 2.16.840.1.113883.6.96 Hemodialyse katheter
Subcutaneous injection/infusion port needle 465504007 SNOMED CT 2.16.840.1.113883.6.96 Subcutaan infuus [DEPRECATED]
Subcutaneous infusion catheter 290181000146100 SNOMED CT 2.16.840.1.113883.6.96 Subcutane katheter
Value Other (OTH) from codesystem NullFlavor (OID: 2.16.840.1.113883.5.1008) is allowed in this valueset.

LineStatusCodelist

Valueset OID: 2.16.840.1.113883.2.4.3.11.60.40.2.10.2.3 Binding: Extensible Status: Active
Conceptname Conceptcode Codesystem name Codesystem OID Description
Running LNP LijnStatus 2.16.840.1.113883.2.4.3.11.60.40.4.12.1 Lopend
Capped DOP LijnStatus 2.16.840.1.113883.2.4.3.11.60.40.4.12.1 Afgedopt
Value Other (OTH) from codesystem NullFlavor (OID: 2.16.840.1.113883.5.1008) is allowed in this valueset.

LumenLocationCodelist

Valueset OID: 2.16.840.1.113883.2.4.3.11.60.40.2.10.2.2 Binding: Extensible Status: Active
Conceptname Conceptcode Codesystem name Codesystem OID Description
Proximal 40415009 SNOMED CT 2.16.840.1.113883.6.96 Proximaal
Medial 255561001 SNOMED CT 2.16.840.1.113883.6.96 Mediaal
Distal 46053002 SNOMED CT 2.16.840.1.113883.6.96 Distaal
Value Other (OTH) from codesystem NullFlavor (OID: 2.16.840.1.113883.5.1008) is allowed in this valueset.

This information model in other releases

Information model references

This information model refers to

--

This information model is used in

--

Technical specifications in HL7v3 CDA and HL7 FHIR

To exchange information based on health and care information models, additional, more technical specifications are required.
Not every environment can handle the same technical specifications. For this reason, there are several types of technical specifications:

  • HL7® version 3 CDA compatible specifications, available through the Nictiz ART-DECOR® environment
  • HL7® FHIR® compatible specifications, available through the Nictiz environment on the Simplifier FHIR

Downloads

This information model is also available as pdf file or as spreadsheet

About this information

The information in this wikipage is based on prerelease 2026-1
SNOMED CT and LOINC codes are based on:

  • SNOMED Clinical Terms versie: 20260331 [R] (maart 2026-editie)
  • LOINC version 2.81

Conditions for use are located on the mainpage
This page is generated on 18/04/2026 18:37:58 with ZibExtraction v. 10.0.9604.31200


Back to HCIM list