Darmfunctie-v5.0(2026-1NL)

Uit Zorginformatiebouwstenen
Naar navigatie springen Naar zoeken springen



Algemeen

Naam: nl.zorg.Darmfunctie
Versie: 5.0
ZIB Status:Final
Publicatie: 2026-1
Publicatie status: Prepublished
Publicatie datum: 17-04-2026


Terug naar ZIB overzicht

Metadata

DCM::CoderList Werkgroep RadB Verpleegkundige Gegevens
DCM::ContactInformation.Address *
DCM::ContactInformation.Name *
DCM::ContactInformation.Telecom *
DCM::ContentAuthorList Werkgroep RadB Verpleegkundige Gegevens
DCM::CreationDate 1-4-2014
DCM::DeprecatedDate
DCM::DescriptionLanguage nl
DCM::EndorsingAuthority.Address
DCM::EndorsingAuthority.Name NFU & V&VN
DCM::EndorsingAuthority.Telecom
DCM::Id 2.16.840.1.113883.2.4.3.11.60.40.3.4.15
DCM::KeywordList Defecatie, continentie
DCM::LifecycleStatus Final
DCM::ModelerList Werkgroep RadB Verpleegkundige Gegevens
DCM::Name nl.zorg.Darmfunctie
DCM::PublicationDate 17-04-2026
DCM::PublicationStatus Prepublished
DCM::ReviewerList Projectgroep RadB Verpleegkundige Gegevens & Kerngroep Registratie aan de Bron
DCM::RevisionDate 09-04-2024
DCM::Supersedes nl.zorg.Darmfunctie-v4.0
DCM::Version 5.0
HCIM::PublicationLanguage NL
MAX::SchematronFile C:\Eclipse Workspace\NieuwEPD\9.01 Schematron\901 Validation Rules.sch

Revision History

Publicatieversie 1.0 (01-07-2015)

Publicatieversie 3.0 (01-05-2016)

ZIB-453 Wijziging naamgeving ZIB's en logo's door andere opzet van beheer

Publicatieversie 3.1 (04-09-2017)

ZIB-530 Verwijzingen naar de bouwsteen Verpleegkundige Interventie verwijderd
ZIB-531 Vervangen 5-punts ICF schaal door 3-punts SNOMED CT schaal voor beperkingen en stoornissen
ZIB-544 Toevoegen defecatiekleur

Publicatieversie 3.1.1 (01-10-2018)

ZIB-732 Een aantal Snomed codes blijken bij nadere controle invalide. Een aantal andere codes zijn inmiddels Inactive verklaard in SNOMED

Publicatieversie 3.1.2 (01-12-2021)

ZIB-1582 Tekstuele wijzigingen zib Darmfunctie (2020EN)

Publicatieversie 4.0 (10-06-2022)

ZIB-1581 Definitiecode Darm-/Blaasfunctie

Publicatieversie 5.0 (15-04-2024)

ZIB-2129 2023-1 Terminologieissues gevonden bij import

Concept

Een belangrijke functie van met name de endeldarm is de tijdelijke opslag van ontlasting en het uitscheiden hiervan, zodra daar een gelegenheid voor is. Verstoring van de darmfunctie kan leiden tot ontlastingsincontinentie en obstipatie.

Purpose

Informatie over stoornissen van de darmfunctie is van belang voor het opstellen van het verpleegplan en voor de verpleging van de patiënt. Daarnaast biedt informatie over de ontlasting (vorm en kleur) additionele informatie over de gezondheidstoestand van de patiënt.
In een overdrachtssituatie biedt het de mogelijkheid te anticiperen op de komst van de patiënt en continuïteit van zorg voor de patiënt te bewerkstelligen. Zo kan bijvoorbeeld materiaal of deskundigheid vooraf worden geregeld.

Evidence Base

De definities van de concepten zijn (deels) ontleend aan de Nederlandse vertaling van de ICF begrippen.

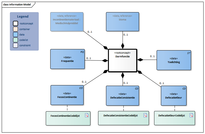
Information Model


#DefecatieKleurCodelijst#3106#DefecatieConsistentieCodelijst#3103#3101#3107MedischHulpmiddel-v5.0(2026-1NL)Stoma-v3.4(2026-1NL)#FecesContinentieCodelijst#3108#3109


Type Id Concept Card. Definitie DefinitieCode Verwijzing
NL-CM:4.15.1 Darmfunctie Rootconcept van de bouwsteen Darmfunctie. Dit rootconcept bevat alle gegevenselementen van de bouwsteen Darmfunctie.
300373008 Bevinding betreffende defecatie
NL-CM:4.15.2 FecesContinentie 0..1 Fecale continentie is de willekeurige controle over de uitscheiding van feces.
129008009 Darmcontrole
FecesContinentieCodelijst
NL-CM:4.15.3 Stoma 0..1 Stoma beschrijft de aanwezigheid van een een onnatuurlijke, chirurgisch aangelegde opening. Indien hier sprake van is, dient het type stoma ingevuld te worden en kunnen daarnaast de plaatsingsdatum en locatie van het stoma en eventuele stomazakjes en toelichting beschreven worden.
Stoma
NL-CM:4.15.4 Frequentie 0..1 De frequentie van defecatie.
162098000 Frequentie van defecatie
NL-CM:4.15.9 DefecatieConsistentie 0..1 De consistentie van feces geeft de hardheid van ontlasting aan. Bij het bepalen hiervan wordt gebruik gemaakt van de Bristol Stool scale.
443172007 Score op Bristol Stoelgangschaal
DefecatieConsistentieCodelijst
NL-CM:4.15.10 DefecatieKleur 0..1 De kleur van feces is mogelijk relevant voor het opsporen van onderliggende aandoeningen, zoals een bloeding of galwegaandoening.
9397-1 Kleur [type] in feces
DefecatieKleurCodelijst
NL-CM:4.15.6 Incontinentiemateriaal::MedischHulpmiddel 0..1 Een beschrijving van het gebruikte incontinentiemateriaal.
337588003 Incontinentiehulpmiddel
MedischHulpmiddel
NL-CM:4.15.7 Toelichting 0..1 Een toelichting op de darmfunctie.
48767-8 Verklarend commentaar [interpretatie] in {systeem} (tekstueel)

Kolommen Concept en DefinitieCode: houdt de muis boven de waarde voor meer informatie
Voor uitleg over de gebruikte symbolen, zie de legenda pagina

Example Instances

Darmfunctie (stoma)
Algemeen
FecesContinentie -
Frequentie 3 maal per dag
Incontinentiemateriaal -
DefecatieConsistentie Als een worst of slang, glad en zacht.
Defecatiekleur Normaal
Stoma
StomaType Dubbelloops colostoma
AanlegDatum 31-02-2014
AnatomischeLocatie Bovenbuik links
Toelichting Stoma is definitief. Vandaag stoma verzorgd, samen met patiënt. Peristomale huid is licht geïrriteerd.
Darmfunctie (continentie stoornis)
Algemeen
FecesContinentie Af en toe een ongelukje
Frequentie 4 maal per dag
Incontinentiemateriaal Elastisch broekje
DefecatieConsistentie Zachte stukjes met gehavende randen.
Defecatiekleur Grijswit
Toelichting Patiënt was vanmorgen incontinent.

References

1. International Classification of Functioning Disability and Health (ICF) [Online] Beschikbaar op:http:/www.rivm.nl/who-fic/icf.htm [Geraadpleegd: 13 februari 2015]

2. Richtlijn stomazorg V&VN. [Online] Beschikbaar op:http://venvn.xcess-5.xec.nl/Portals/1/Nieuws/2013%20Documenten/20130527%20%20Richtlijn%20Stomazorg.pdf [Geraadpleegd: 13 februari 2015]

3. LEWIS, SJ. HEATON, KW. (1997) Stool form scale as a useful guide to intestinal transit time. Scand. J. Gastroenterol. 32 (9). p.920–924.

Valuesets

DefecatieConsistentieCodelijst

Valueset OID: 2.16.840.1.113883.2.4.3.11.60.40.2.4.15.2 Binding: Required Status: Active
Conceptnaam Conceptcode Codestelselnaam Codesysteem OID Omschrijving
Losse harde keutels, zoals noten Type1 BristolStoolTypes 2.16.840.1.113883.2.4.3.11.60.40.4.3.1 Losse harde keutels, zoals noten
Als een worst, maar klonterig Type2 BristolStoolTypes 2.16.840.1.113883.2.4.3.11.60.40.4.3.1 Als een worst, maar klonterig
Als een worst, maar met barstjes aan de buitenkant Type3 BristolStoolTypes 2.16.840.1.113883.2.4.3.11.60.40.4.3.1 Als een worst, maar met barstjes aan de buitenkant
Als een worst of slang, glad en zacht Type4 BristolStoolTypes 2.16.840.1.113883.2.4.3.11.60.40.4.3.1 Als een worst of slang, glad en zacht
Zachte keutels met duidelijke randen Type5 BristolStoolTypes 2.16.840.1.113883.2.4.3.11.60.40.4.3.1 Zachte keutels met duidelijke randen
Zachte stukjes met gehavende randen Type6 BristolStoolTypes 2.16.840.1.113883.2.4.3.11.60.40.4.3.1 Zachte stukjes met gehavende randen
Helemaal vloeibaar Type7 BristolStoolTypes 2.16.840.1.113883.2.4.3.11.60.40.4.3.1 Helemaal vloeibaar
Andere waarden zijn niet toegestaan

DefecatieKleurCodelijst

Valueset OID: 2.16.840.1.113883.2.4.3.11.60.40.2.4.15.5 Binding: Extensible Status: Active
Conceptnaam Conceptcode Codestelselnaam Codesysteem OID Omschrijving
Kleur van feces normaal 167605001 SNOMED CT 2.16.840.1.113883.6.96 Normaal
Groene feces 167609007 SNOMED CT 2.16.840.1.113883.6.96 Groen
Gele feces 167607009 SNOMED CT 2.16.840.1.113883.6.96 Geel
Zwarte feces 267055007 SNOMED CT 2.16.840.1.113883.6.96 Zwart
Grijswitte feces 267056008 SNOMED CT 2.16.840.1.113883.6.96 Grijswit
Rode feces 64412006 SNOMED CT 2.16.840.1.113883.6.96 Rood
Waarde Other (OTH) uit codestelsel NullFlavor (OID: 2.16.840.1.113883.5.1008) is toegestaan in deze waardenlijst.

FecesContinentieCodelijst

Valueset OID: 2.16.840.1.113883.2.4.3.11.60.40.2.4.15.1 Binding: Required Status: Active
Conceptnaam Conceptcode Conceptwaarde Codestelselnaam Codesysteem OID Omschrijving
Incontinentie voor feces 72042002 0 SNOMED CT 2.16.840.1.113883.6.96 Incontinent
Incidenteel ontlastingsverlies 165230005 1 SNOMED CT 2.16.840.1.113883.6.96 Af en toe een ongelukje
Volledig continent voor ontlasting 24029004 2 SNOMED CT 2.16.840.1.113883.6.96 Continent
Andere waarden zijn niet toegestaan

Deze bouwsteen in overige publicaties

Bouwsteen verwijzingen

Deze bouwsteen verwijst naar

--

Deze bouwsteen wordt gebruikt in

--

Technische specificaties in HL7v3 CDA en HL7 FHIR

Om informatie op basis van zorginformatiebouwstenen uit te wisselen zijn aanvullende, meer technische specificaties nodig.
Niet iedere omgeving kan met dezelfde technische specificaties overweg. Om deze reden zijn er meerdere typen technische specificaties:

  • HL7® versie 3 CDA compatibele specificaties, beschikbaar via de Nictiz ART-DECOR® omgeving
  • HL7® FHIR® compatibele specificaties, beschikbaar via de Nictiz-omgeving op de Simplifier FHIR Registry

Downloads

De bouwsteen is ook beschikbaar als pdf bestand of als spreadsheet

Over deze informatie

De informatie in deze wiki pagina is gebaseerd op de prepublicatie 2026-1
SNOMED CT en LOINC codes zijn gebaseeerd op:

  • SNOMED Clinical Terms versie: 20260331 [R] (maart 2026-editie)
  • LOINC version 2.81

De voorwaarden van gebruik staan op de beginpagina
Deze pagina is gegenereerd op 18/04/2026 17:24:21 met ZibExtraction v. 10.0.9604.31200


Terug naar ZIB overzicht