BowelFunction-v5.0(2026-1EN)

Uit Zorginformatiebouwstenen
Naar navigatie springen Naar zoeken springen



General information

Name: nl.zorg.BowelFunction
Version: 5.0
HCIM Status:Final
Release: 2026-1
Release status: Prepublished
Release date: 17-04-2026


Back to HCIM list

Metadata

DCM::CoderList Werkgroep RadB Verpleegkundige Gegevens
DCM::ContactInformation.Address *
DCM::ContactInformation.Name *
DCM::ContactInformation.Telecom *
DCM::ContentAuthorList Werkgroep RadB Verpleegkundige Gegevens
DCM::CreationDate 1-4-2014
DCM::DeprecatedDate
DCM::DescriptionLanguage nl
DCM::EndorsingAuthority.Address
DCM::EndorsingAuthority.Name NFU & V&VN
DCM::EndorsingAuthority.Telecom
DCM::Id 2.16.840.1.113883.2.4.3.11.60.40.3.4.15
DCM::KeywordList Defecatie, continentie
DCM::LifecycleStatus Final
DCM::ModelerList Werkgroep RadB Verpleegkundige Gegevens
DCM::Name nl.zorg.Darmfunctie
DCM::PublicationDate 17-04-2026
DCM::PublicationStatus Prepublished
DCM::ReviewerList Projectgroep RadB Verpleegkundige Gegevens & Kerngroep Registratie aan de Bron
DCM::RevisionDate 09-04-2024
DCM::Supersedes nl.zorg.Darmfunctie-v4.0
DCM::Version 5.0
HCIM::PublicationLanguage EN
MAX::SchematronFile C:\Eclipse Workspace\NieuwEPD\9.01 Schematron\901 Validation Rules.sch

Revision History

Only available in Dutch

Publicatieversie 1.0 (01-07-2015)

Publicatieversie 3.0 (01-05-2016)

ZIB-453 Wijziging naamgeving ZIB's en logo's door andere opzet van beheer

Publicatieversie 3.1 (04-09-2017)

ZIB-530 Verwijzingen naar de bouwsteen Verpleegkundige Interventie verwijderd
ZIB-531 Vervangen 5-punts ICF schaal door 3-punts SNOMED CT schaal voor beperkingen en stoornissen
ZIB-544 Toevoegen defecatiekleur

Publicatieversie 3.1.1 (01-10-2018)

ZIB-732 Een aantal Snomed codes blijken bij nadere controle invalide. Een aantal andere codes zijn inmiddels Inactive verklaard in SNOMED

Publicatieversie 3.1.2 (01-12-2021)

ZIB-1582 Tekstuele wijzigingen zib Darmfunctie (2020EN)

Publicatieversie 4.0 (10-06-2022)

ZIB-1581 Definitiecode Darm-/Blaasfunctie

Publicatieversie 5.0 (15-04-2024)

ZIB-2129 2023-1 Terminologieissues gevonden bij import

Concept

An important function of the rectum in particular is the temporary storage and excretion of feces, at the moment there is cause to do so. Disrupting the bowel functions can lead to fecal incontinence and constipation.

Purpose

Information on bowel function disorders is important in drawing up the nursing plan and for patient care. Furthermore, information on feces (shape and color) offers additional information on the patient’s health condition.
In a transfer situation, it offers the ability to anticipate the arrival of the patient and to achieve continuity in healthcare for the patient. This way, material or expertise can be coordinated beforehand, for example.

Evidence Base

The definitions of the concepts were (partially) taken from the ICF definitions.

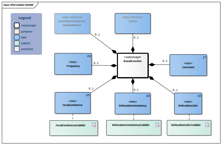
Information Model


#DefecationColorCodelist#3106#DefecationConsistencyCodelist#3103#3101#3107MedicalDevice-v5.0(2026-1EN)Stoma-v3.4(2026-1EN)#FecalContinenceCodelist#3108#3109


Type Id Concept Card. Definition DefinitionCode Reference
NL-CM:4.15.1 BowelFunction Root concept of the BowelFunction information model. This root concept contains all data elements of the BowelFunction information model.
300373008 Finding of defecation
NL-CM:4.15.2 FecalContinence 0..1 Fecal continence is the voluntary control over the excretion of feces.
129008009 Bowel control
FecalContinenceCodelist
NL-CM:4.15.3 Stoma 0..1 Stoma describes the presence of an unnatural, surgically created opening. If the patient has a stoma, the type of stoma must be entered along with the date on and location at which the stoma and any stoma pouches were placed. A comment can also be entered.
Stoma
NL-CM:4.15.4 Frequency 0..1 The defecation frequency.
162098000 Frequency of defecation
NL-CM:4.15.9 DefecationConsistency 0..1 The consistency of the feces indicates the hardness of the stool. The Bristol Stool scale is used to determine this.
443172007 Bristol stool form score
DefecationConsistencyCodelist
NL-CM:4.15.10 DefecationColor 0..1 The color of feces is possibly relevant for identifying underlying diseases, such as bleeding or biliary tract disease.
9397-1 Color of Stool
DefecationColorCodelist
NL-CM:4.15.6 IncontinenceMaterial::MedicalDevice 0..1 A description of the incontinence material used.
337588003 Incontinence appliance
MedicalDevice
NL-CM:4.15.7 Comment 0..1 A comment on the BowelFunction.
48767-8 Annotation comment [Interpretation] Narrative

Columns Concept and DefinitionCode: hover over the values for more information
For explanation of the symbols, please see the legend page

Example Instances

Only available in Dutch

Darmfunctie (stoma)
Algemeen
FecesContinentie -
Frequentie 3 maal per dag
Incontinentiemateriaal -
DefecatieConsistentie Als een worst of slang, glad en zacht.
Defecatiekleur Normaal
Stoma
StomaType Dubbelloops colostoma
AanlegDatum 31-02-2014
AnatomischeLocatie Bovenbuik links
Toelichting Stoma is definitief. Vandaag stoma verzorgd, samen met patiënt. Peristomale huid is licht geïrriteerd.
Darmfunctie (continentie stoornis)
Algemeen
FecesContinentie Af en toe een ongelukje
Frequentie 4 maal per dag
Incontinentiemateriaal Elastisch broekje
DefecatieConsistentie Zachte stukjes met gehavende randen.
Defecatiekleur Grijswit
Toelichting Patiënt was vanmorgen incontinent.

References

1. International Classification of Functioning Disability and Health (ICF) [Online] Beschikbaar op:http:/www.rivm.nl/who-fic/icf.htm [Geraadpleegd: 13 februari 2015]

2. Richtlijn stomazorg V&VN. [Online] Beschikbaar op:http://venvn.xcess-5.xec.nl/Portals/1/Nieuws/2013%20Documenten/20130527%20%20Richtlijn%20Stomazorg.pdf [Geraadpleegd: 13 februari 2015]

3. LEWIS, SJ. HEATON, KW. (1997) Stool form scale as a useful guide to intestinal transit time. Scand. J. Gastroenterol. 32 (9). p.920–924.

Valuesets

DefecationColorCodelist

Valueset OID: 2.16.840.1.113883.2.4.3.11.60.40.2.4.15.5 Binding: Extensible Status: Active
Conceptname Conceptcode Codesystem name Codesystem OID Description
Feces color normal 167605001 SNOMED CT 2.16.840.1.113883.6.96 Normaal
Feces color: green 167609007 SNOMED CT 2.16.840.1.113883.6.96 Groen
Yellow color of feces 167607009 SNOMED CT 2.16.840.1.113883.6.96 Geel
Black feces 267055007 SNOMED CT 2.16.840.1.113883.6.96 Zwart
Pale feces 267056008 SNOMED CT 2.16.840.1.113883.6.96 Grijswit
Red stools 64412006 SNOMED CT 2.16.840.1.113883.6.96 Rood
Value Other (OTH) from codesystem NullFlavor (OID: 2.16.840.1.113883.5.1008) is allowed in this valueset.

DefecationConsistencyCodelist

Valueset OID: 2.16.840.1.113883.2.4.3.11.60.40.2.4.15.2 Binding: Required Status: Active
Conceptname Conceptcode Codesystem name Codesystem OID Description
Separate hard lumps, like nuts Type1 BristolStoolTypes 2.16.840.1.113883.2.4.3.11.60.40.4.3.1 Losse harde keutels, zoals noten
Sausage-shaped but lumpy Type2 BristolStoolTypes 2.16.840.1.113883.2.4.3.11.60.40.4.3.1 Als een worst, maar klonterig
Like sausage but with cracks on its surface Type3 BristolStoolTypes 2.16.840.1.113883.2.4.3.11.60.40.4.3.1 Als een worst, maar met barstjes aan de buitenkant
Like sausage or snake, smooth and soft Type4 BristolStoolTypes 2.16.840.1.113883.2.4.3.11.60.40.4.3.1 Als een worst of slang, glad en zacht
Soft blobs with clear-cut edges Type5 BristolStoolTypes 2.16.840.1.113883.2.4.3.11.60.40.4.3.1 Zachte keutels met duidelijke randen
Fluffy pieces with ragged edges Type6 BristolStoolTypes 2.16.840.1.113883.2.4.3.11.60.40.4.3.1 Zachte stukjes met gehavende randen
Entirely liquid Type7 BristolStoolTypes 2.16.840.1.113883.2.4.3.11.60.40.4.3.1 Helemaal vloeibaar
Other values are not allowed

FecalContinenceCodelist

Valueset OID: 2.16.840.1.113883.2.4.3.11.60.40.2.4.15.1 Binding: Required Status: Active
Conceptname Conceptcode Conceptvalue Codesystem name Codesystem OID Description
Incontinence of feces 72042002 0 SNOMED CT 2.16.840.1.113883.6.96 Incontinent
Bowels: occasional accident 165230005 1 SNOMED CT 2.16.840.1.113883.6.96 Af en toe een ongelukje
Bowels: fully continent 24029004 2 SNOMED CT 2.16.840.1.113883.6.96 Continent
Other values are not allowed

This information model in other releases

Information model references

This information model refers to

--

This information model is used in

--

Technical specifications in HL7v3 CDA and HL7 FHIR

To exchange information based on health and care information models, additional, more technical specifications are required.
Not every environment can handle the same technical specifications. For this reason, there are several types of technical specifications:

  • HL7® version 3 CDA compatible specifications, available through the Nictiz ART-DECOR® environment
  • HL7® FHIR® compatible specifications, available through the Nictiz environment on the Simplifier FHIR

Downloads

This information model is also available as pdf file or as spreadsheet

About this information

The information in this wikipage is based on prerelease 2026-1
SNOMED CT and LOINC codes are based on:

  • SNOMED Clinical Terms versie: 20260331 [R] (maart 2026-editie)
  • LOINC version 2.81

Conditions for use are located on the mainpage
This page is generated on 18/04/2026 18:37:20 with ZibExtraction v. 10.0.9604.31200


Back to HCIM list