Brandwond-v4.1(2026-1NL)
Algemeen
Naam: nl.zorg.Brandwond ![]()
Versie: 4.1
ZIB Status:Final
Publicatie: 2026-1
Publicatie status: Prepublished
Publicatie datum: 17-04-2026
Metadata
| DCM::CoderList | Werkgroep RadB Verpleegkundige Gegevens |
| DCM::ContactInformation.Address | * |
| DCM::ContactInformation.Name | * |
| DCM::ContactInformation.Telecom | * |
| DCM::ContentAuthorList | Werkgroep RadB Verpleegkundige Gegevens |
| DCM::CreationDate | 18-9-2014 |
| DCM::DeprecatedDate | |
| DCM::DescriptionLanguage | nl |
| DCM::EndorsingAuthority.Address | |
| DCM::EndorsingAuthority.Name | PM |
| DCM::EndorsingAuthority.Telecom | |
| DCM::Id | 2.16.840.1.113883.2.4.3.11.60.40.3.19.4 |
| DCM::KeywordList | Brandwond |
| DCM::LifecycleStatus | Final |
| DCM::ModelerList | Werkgroep RadB Verpleegkundige Gegevens |
| DCM::Name | nl.zorg.Brandwond |
| DCM::PublicationDate | 17-04-2026 |
| DCM::PublicationStatus | Prepublished |
| DCM::ReviewerList | Projectgroep RadB Verpleegkundige Gegevens & Kerngroep Registratie aan de Bron |
| DCM::RevisionDate | 08-04-2024 |
| DCM::Supersedes | nl.zorg.Brandwond-v4.0 |
| DCM::Version | 4.1 |
| HCIM::PublicationLanguage | NL |
Revision History
Publicatieversie 1.0 (01-07-2015)
Publicatieversie 3.0 (01-05-2016)
| ZIB-453 | Wijziging naamgeving ZIB's en logo's door andere opzet van beheer |
Publicatieversie 3.1 (04-09-2017)
| ZIB-530 | Verwijzingen naar de bouwsteen Verpleegkundige Interventie verwijderd |
| ZIB-532 | Toevoegen concept BrandwondSoort met waardelijst |
| ZIB-585 | Toevoegen concept Lateraliteit aan het concept Anatomische Locatie |
Publicatieversie 3.2 (31-12-2017)
| ZIB-646 | Aanpassing SNOMED codes |
Publicatieversie 3.3 (31-01-2020)
| ZIB-828 | wondfoto toevoegen aan zib brandwond |
Publicatieversie 3.4 (01-09-2020)
| ZIB-1116 | Geen informatie |
Publicatieversie 3.5 (01-12-2021)
| ZIB-1296 | concept BrandwondSoort ontbreekt in zib brandwond |
Publicatieversie 4.0 (15-10-2023)
| ZIB-1980 | Terminologie code voor wond foto |
| ZIB-1951 | Lateraliteit verwijderen uit Brandwond-v3.5(2022NL) |
Publicatieversie 4.1 (15-04-2024)
| ZIB-2106 | Aanvraag terminologie code voor Extent en DateOfLastDressingChange |
Concept
Een brandwond is een verwonding door invloed van hitte op de huid gedurende een bepaalde tijd en boven een bepaalde kritische temperatuur. Boven deze kritische temperatuur (+/- 40° C) treedt beschadiging van de huid op. Er zijn verschillende soorten brandwonden en deze worden ingedeeld naar de diepte van de brandwond.
De diepte van de brandwond hangt af van:
- de temperatuur van de inwerkende hitte;
- de tijd dat de hitte inwerkt op de huid;
- de oorzaak van de verbranding (bijvoorbeeld hete vloeistof, vuur).
Purpose
De beschrijving van de brandwond is van belang voor het inzetten of continueren van de optimale wondbehandeling en om de voortgang van de wondgenezing goed te kunnen monitoren.
Evidence Base
Voor het beoordelen van de diepte van de brandwond wordt gebruik gemaakt van graden:
Eerstegraads verbranding (geen wond):
- geen blaren, geen open wonden
- roodheid
- goede capillaire refill
- soepel
- pijnlijk
Oppervlakkige tweedegraads brandwond (gedeeltelijke dikte van de huid):
- blaren intact / kapot
- roze, glanzend, egaal,
- goede capillaire refill
- soepel
- pijnlijk
Diepe tweedegraads brandwond:
- blaren intact / kapot
- roze, mat, niet homogeen, mottig
- trage capillaire refill
- iets stugger
- pijnlijk
Derdegraads brandwond:
- blaren intact / kapot, epidermis verkleefd op verbrande dermis
- wit, bruin, geel, rood (bij langdurige verblijf in heet water)
- geen capillaire refill, niet wegdrukbare roodheid
- stug
- minder pijnlijk dat de grootte van de wond doet vermoeden
(Bron: Brandwondenprotocol 2010, Rode Kruis Brandwondencentrum Beverwijk)
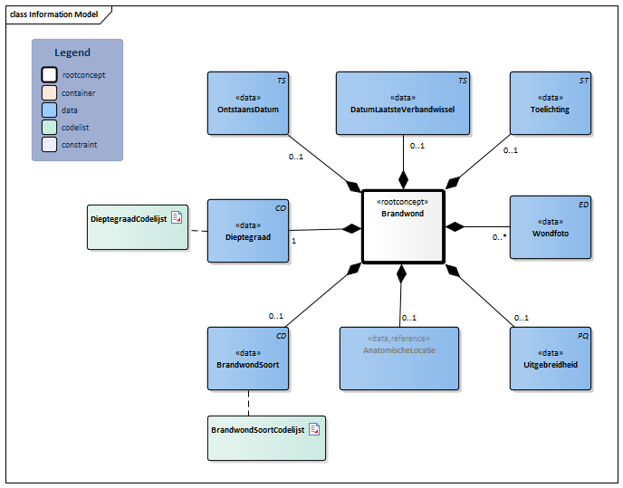
Information Model

| Type | Id | Concept | Card. | Definitie | DefinitieCode | Verwijzing | ||||||||
| NL-CM:19.4.1 | Rootconcept van bouwsteen Brandwond. Dit concept bevat alle gegevenselementen van de bouwsteen Brandwond. |
|
||||||||||||
| NL-CM:19.4.9 | 0..1 | Aanduiding van de soort brandwond, verbijzonderd naar oorzaak. |
| |||||||||||
| NL-CM:19.4.3 | 0..1 | Datum waarop de brandwond is ontstaan. | ||||||||||||
| NL-CM:19.4.7 | 0..1 | De uitgebreidheid van een brandwond wordt weergegeven in een percentage van het ‘Totaal Verbrande Lichaamsoppervlak’ (TVLO). Voor volwassenen is het TVLO te berekenen aan de hand van de ‘regel van negen’, waarbij de lichaamsdelen worden uitgedrukt in het percentage 9 en veelvouden hiervan. Deze ’regel van negen’ is voor kinderen niet bruikbaar omdat de lichaamsverhoudingen van een kind en een volwassene verschillen. Voor kinderen zijn per leeftijdsgroep aparte tabellen ontwikkeld om de uitgebreidheid van een brandwond vast te stellen. Een andere mogelijkheid is de uitgebreidheid te meten met het handoppervlak van de patiënt. De oppervlakte van een hand van de patiënt (met aaneengesloten vingers) komt overeen met ± 1% van het lichaamsoppervlak.
(Bron: Brandwonden genezen. Hoe verder?) |
|
|||||||||||
| NL-CM:19.4.12 | 0..1 | Locatie op het lichaam waar de brandwond zich bevindt. |
|
| ||||||||||
| NL-CM:19.4.2 | 1 | Beschrijving van de ernst van de brandwond, oplopend van graad 1 tot en met 3. |
|
| ||||||||||
| NL-CM:19.4.5 | 0..1 | Toelichting over de brandwond. |
|
|||||||||||
| NL-CM:19.4.8 | 0..1 | De datum waarop de laatste verbandwissel heeft plaatsgevonden. |
|
|||||||||||
| NL-CM:19.4.11 | 0..* | Een foto van de wond als visuele informatie. |
|
|||||||||||
Kolommen Concept en DefinitieCode: houdt de muis boven de waarde voor meer informatie
Voor uitleg over de gebruikte symbolen, zie de legenda pagina
Example Instances
| Brandwond | |
| Dieptegraad | 2e graad, oppervlakkig |
| Uitgebreidheid | 1% |
| AnatomischeLocatie.Locatie | onderarm |
| AnatomischeLocatie.Lateraliteit | rechts |
| Soort | thermische brandwond |
| OntstaansDatum | 29-09-2014 |
| DatumLaatste Verbandwissel | 10-10-2014 |
| Toelichting | Mevrouw kreeg hete thee over zich heen, wond is ongeveer 10 bij 4 cm. |
Issues
Beschadigingen van de huid ten gevolge van blootstelling aan grote hitte en koude kunnen leiden tot vergelijkbare wonden. Niettemin is besloten om de bouwsteen niet te verbreden tot een generiekere bouwsteen thermische wonden. Reden hiervoor is het ontbreken van een richtlijn voor de behandeling van bevriezingswonden en onvoldoende overeenstemming in het veld over de toepasbaarheid van de brandwondenclassificatie voor bevriezingswonden. Tevens komen bevriezingswonden in Nederland weinig voor vanwege het klimaat.
References
1. Brandwondenprotocol 2010 [Online] Beschikbaar op:https://www.rkz.nl/brandwondenprotocol_online [Geraadpleegd: 13 februari 2015]
2. Brandwonden genezen. Hoe verder? [Online] Beschikbaar op:http://brandwondenstichting.nl/wp-content/uploads/2013/08/NBS_Hoe-verder-huisartsen-2011.pdf [Geraadpleegd: 13 februari 2015]
Valuesets
BrandwondSoortCodelijst
| Valueset OID: 2.16.840.1.113883.2.4.3.11.60.40.2.19.4.3 | Binding: Extensible | Status: Active |
| Conceptnaam | Conceptcode | Codestelselnaam | Codesysteem OID | Omschrijving |
| Chemische brandwond | 26696002 | SNOMED CT | 2.16.840.1.113883.6.96 | Chemische brandwond |
| Brandwond door elektriciteit | 21720007 | SNOMED CT | 2.16.840.1.113883.6.96 | Elektrische brandwond |
| Thermische brandwond | 105594005 | SNOMED CT | 2.16.840.1.113883.6.96 | Thermische brandwond |
| Waarde Other (OTH) uit codestelsel NullFlavor (OID: 2.16.840.1.113883.5.1008) is toegestaan in deze waardenlijst. | ||||
DieptegraadCodelijst
| Valueset OID: 2.16.840.1.113883.2.4.3.11.60.40.2.19.4.1 | Binding: Required | Status: Active |
| Conceptnaam | Conceptcode | Codestelselnaam | Codesysteem OID | Omschrijving |
| Eerstegraads brandwond | 77140003 | SNOMED CT | 2.16.840.1.113883.6.96 | 1e graad |
| Oppervlakkige tweedegraads brandwond | 262587005 | SNOMED CT | 2.16.840.1.113883.6.96 | 2e graad, oppervlakkig |
| Diepe tweedegraads brandwond | 262588000 | SNOMED CT | 2.16.840.1.113883.6.96 | 2e graad, diep |
| Derdegraads brandwond | 80247002 | SNOMED CT | 2.16.840.1.113883.6.96 | 3e graad |
| Andere waarden zijn niet toegestaan | ||||
Deze bouwsteen in overige publicaties
- Publicatie 2015, (Versie 1.0)
- Publicatie 2016, (Versie 3.0)
- Publicatie 2017, (Versie 3.2)
- Pre-publicatie 2018-2, (Versie 3.2)
- Pre-publicatie 2019-2, (Versie 3.3)
- Publicatie 2020, (Versie 3.4)
- Pre-publicatie 2021-2, (Versie 3.5)
- Pre-publicatie 2022-1, (Versie 3.5)
- Pre-publicatie 2023-1, (Versie 4.0)
- Publicatie 2024, (Versie 4.1)
Bouwsteen verwijzingen
Deze bouwsteen verwijst naar
- --
Deze bouwsteen wordt gebruikt in
- --
Technische specificaties in HL7v3 CDA en HL7 FHIR
Om informatie op basis van zorginformatiebouwstenen uit te wisselen zijn aanvullende, meer technische specificaties nodig.
Niet iedere omgeving kan met dezelfde technische specificaties overweg. Om deze reden zijn er meerdere typen technische specificaties:
- HL7® versie 3 CDA compatibele specificaties, beschikbaar via de Nictiz ART-DECOR® omgeving

- HL7® FHIR® compatibele specificaties, beschikbaar via de Nictiz-omgeving op de Simplifier FHIR Registry

Downloads
De bouwsteen is ook beschikbaar als pdf bestand
of als spreadsheet
Over deze informatie
De informatie in deze wiki pagina is gebaseerd op de prepublicatie 2026-1
SNOMED CT en LOINC codes zijn gebaseeerd op:
- SNOMED Clinical Terms versie: 20260331 [R] (maart 2026-editie)
- LOINC version 2.81
De voorwaarden van gebruik staan op de beginpagina ![]()
Deze pagina is gegenereerd op 18/04/2026 17:24:12 met ZibExtraction v. 10.0.9604.31200