Burnwound-v4.1(2026-1EN)
General information
Name: nl.zorg.Burnwound ![]()
Version: 4.1
HCIM Status:Final
Release: 2026-1
Release status: Prepublished
Release date: 17-04-2026
Metadata
| DCM::CoderList | Werkgroep RadB Verpleegkundige Gegevens |
| DCM::ContactInformation.Address | * |
| DCM::ContactInformation.Name | * |
| DCM::ContactInformation.Telecom | * |
| DCM::ContentAuthorList | Werkgroep RadB Verpleegkundige Gegevens |
| DCM::CreationDate | 18-9-2014 |
| DCM::DeprecatedDate | |
| DCM::DescriptionLanguage | nl |
| DCM::EndorsingAuthority.Address | |
| DCM::EndorsingAuthority.Name | PM |
| DCM::EndorsingAuthority.Telecom | |
| DCM::Id | 2.16.840.1.113883.2.4.3.11.60.40.3.19.4 |
| DCM::KeywordList | Brandwond |
| DCM::LifecycleStatus | Final |
| DCM::ModelerList | Werkgroep RadB Verpleegkundige Gegevens |
| DCM::Name | nl.zorg.Brandwond |
| DCM::PublicationDate | 17-04-2026 |
| DCM::PublicationStatus | Prepublished |
| DCM::ReviewerList | Projectgroep RadB Verpleegkundige Gegevens & Kerngroep Registratie aan de Bron |
| DCM::RevisionDate | 08-04-2024 |
| DCM::Supersedes | nl.zorg.Brandwond-v4.0 |
| DCM::Version | 4.1 |
| HCIM::PublicationLanguage | EN |
Revision History
Only available in Dutch
Publicatieversie 1.0 (01-07-2015)
Publicatieversie 3.0 (01-05-2016)
| ZIB-453 | Wijziging naamgeving ZIB's en logo's door andere opzet van beheer |
Publicatieversie 3.1 (04-09-2017)
| ZIB-530 | Verwijzingen naar de bouwsteen Verpleegkundige Interventie verwijderd |
| ZIB-532 | Toevoegen concept BrandwondSoort met waardelijst |
| ZIB-585 | Toevoegen concept Lateraliteit aan het concept Anatomische Locatie |
Publicatieversie 3.2 (31-12-2017)
| ZIB-646 | Aanpassing SNOMED codes |
Publicatieversie 3.3 (31-01-2020)
| ZIB-828 | wondfoto toevoegen aan zib brandwond |
Publicatieversie 3.4 (01-09-2020)
| ZIB-1116 | Geen informatie |
Publicatieversie 3.5 (01-12-2021)
| ZIB-1296 | concept BrandwondSoort ontbreekt in zib brandwond |
Publicatieversie 4.0 (15-10-2023)
| ZIB-1980 | Terminologie code voor wond foto |
| ZIB-1951 | Lateraliteit verwijderen uit Brandwond-v3.5(2022NL) |
Publicatieversie 4.1 (15-04-2024)
| ZIB-2106 | Aanvraag terminologie code voor Extent en DateOfLastDressingChange |
Concept
A burn wound is a wound caused by skin being exposed to heat for a certain time above a certain critical temperature. Heat above this critical temperature (+/- 40°C) will cause damage to the skin. There are different types of burn wounds, which are categorized according to the depth of the burn wound.
The depth of the burn wound depends on:
- the temperature of the impacting heat;
- the duration of the impact of heat on the skin;
- the source of the burn (e.g. fire, fluid).
Purpose
The description of the burn wound is of importance for starting or continuing the best possible wound treatment and to be able to properly monitor the wound healing process.
Evidence Base
Different degrees are used to evaluate the depth of the burn wound:
First-degree burn (no wound):
- redness
- good capillary refill
- supple
- painful
Superficial second-degree burn wound (partial thickness of the skin):
- intact / broken blisters
- pink, shiny, uniform
- good capillary refill
- supple
- painful
Deep second-degree burn wound:
- intact / broken blisters
- pink, matte, not homogenous, damp
- slow capillary refill
- slightly more firm
- painful
Third-degree burn wound
- intact / broken blisters, epidermis stuck to burned dermis
- white, brown, yellow, red (when kept in hot water for a prolonged period of time)
- no capillary refill, non-removable redness
- firm
- less painful than the size of the wound makes it appear
(Source: Brandwondenprotocol 2010, Rode Kruis Brandwondencentrum Beverwijk [2010 Burn wound protocol, Beverwijk Red Cross Burn Wound Center])
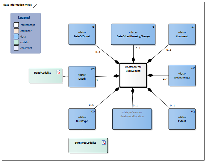
Information Model

| Type | Id | Concept | Card. | Definition | DefinitionCode | Reference | ||||||||
| NL-CM:19.4.1 | Root concept of the BurnWound information model. This concept contains all data elements of the BurnWound information model. |
|
||||||||||||
| NL-CM:19.4.9 | 0..1 | Indication of the kind of the burn wound, differentiated into the cause of the injury. |
| |||||||||||
| NL-CM:19.4.3 | 0..1 | Date on which the burn wound appeared. | ||||||||||||
| NL-CM:19.4.7 | 0..1 | The extent of a burn wound is indicated in a percentage of the ‘Total Body Surface Area’ (TBSA). For adults, the TBSA can be calculated on the basis of the ‘rule of nines’, in which body parts are expressed in the percentage 9 and multiples of 9. This ‘rule of nines’ cannot be used for children because a child’s body proportions are different from those of an adult. For children, separate tables were developed per age group to determine the extent of burn wounds. Another option is measuring the extent using the patient’s hand surface area. The surface area of a patient’s hand (including the fingers) equals approximately 1% of their total body surface area.
(Source: Brandwonden genezen. Hoe verder? [Healing Burn Wounds. What now?) |
|
|||||||||||
| NL-CM:19.4.12 | 0..1 | The location of the burn wound on the body. |
|
| ||||||||||
| NL-CM:19.4.2 | 1 | Description of the severity of the burn wound, ranging from degree 1 - 3. |
|
| ||||||||||
| NL-CM:19.4.5 | 0..1 | Comment on the burn wound. |
|
|||||||||||
| NL-CM:19.4.8 | 0..1 | Date on which the dressing was last changed. |
|
|||||||||||
| NL-CM:19.4.11 | 0..* | A photo of the wound as visual information. |
|
|||||||||||
Columns Concept and DefinitionCode: hover over the values for more information
For explanation of the symbols, please see the legend page
Example Instances
Only available in Dutch
| Brandwond | |
| Dieptegraad | 2e graad, oppervlakkig |
| Uitgebreidheid | 1% |
| AnatomischeLocatie.Locatie | onderarm |
| AnatomischeLocatie.Lateraliteit | rechts |
| Soort | thermische brandwond |
| OntstaansDatum | 29-09-2014 |
| DatumLaatste Verbandwissel | 10-10-2014 |
| Toelichting | Mevrouw kreeg hete thee over zich heen, wond is ongeveer 10 bij 4 cm. |
Issues
Damages to the skin as a result of exposure to intense heat and cold can lead to similar wounds. Nevertheless, we have decided not to expand the information model to become a generic thermal wound information model. The reason for this was the lack of a guideline for treating freeze wounds and insufficient agreement in the field on the applicability of the burn wound classification for freeze wounds. Freeze wounds also rarely occur in the Netherlands, due to the climate.
References
1. Brandwondenprotocol 2010 [Online] Beschikbaar op:https://www.rkz.nl/brandwondenprotocol_online [Geraadpleegd: 13 februari 2015]
2. Brandwonden genezen. Hoe verder? [Online] Beschikbaar op:http://brandwondenstichting.nl/wp-content/uploads/2013/08/NBS_Hoe-verder-huisartsen-2011.pdf [Geraadpleegd: 13 februari 2015]
Valuesets
BurnTypeCodelist
| Valueset OID: 2.16.840.1.113883.2.4.3.11.60.40.2.19.4.3 | Binding: Extensible | Status: Active |
| Conceptname | Conceptcode | Codesystem name | Codesystem OID | Description |
| Chemical burn | 26696002 | SNOMED CT | 2.16.840.1.113883.6.96 | Chemische brandwond |
| Electrical burn | 21720007 | SNOMED CT | 2.16.840.1.113883.6.96 | Elektrische brandwond |
| Thermal burn | 105594005 | SNOMED CT | 2.16.840.1.113883.6.96 | Thermische brandwond |
| Value Other (OTH) from codesystem NullFlavor (OID: 2.16.840.1.113883.5.1008) is allowed in this valueset. | ||||
DepthCodelist
| Valueset OID: 2.16.840.1.113883.2.4.3.11.60.40.2.19.4.1 | Binding: Required | Status: Active |
| Conceptname | Conceptcode | Codesystem name | Codesystem OID | Description |
| First degree burn injury | 77140003 | SNOMED CT | 2.16.840.1.113883.6.96 | 1e graad |
| Superficial partial thickness burn | 262587005 | SNOMED CT | 2.16.840.1.113883.6.96 | 2e graad, oppervlakkig |
| Deep partial thickness burn | 262588000 | SNOMED CT | 2.16.840.1.113883.6.96 | 2e graad, diep |
| Third degree burn injury | 80247002 | SNOMED CT | 2.16.840.1.113883.6.96 | 3e graad |
| Other values are not allowed | ||||
This information model in other releases
- Release 2015, (Version 1.0)
- Release 2016, (Version 3.0)
- Release 2017, (Version 3.2)
- Prerelease 2018-2, (Version 3.2)
- Prerelease 2019-2, (Version 3.3)
- Release 2020, (Version 3.4)
- Prerelease 2021-2, (Version 3.5)
- Prerelease 2022-1, (Version 3.5)
- Prerelease 2023-1, (Version 4.0)
- Release 2024, (Version 4.1)
Information model references
This information model refers to
- --
This information model is used in
- --
Technical specifications in HL7v3 CDA and HL7 FHIR
To exchange information based on health and care information models, additional, more technical specifications are required.
Not every environment can handle the same technical specifications. For this reason, there are several types of technical specifications:
- HL7® version 3 CDA compatible specifications, available through the Nictiz ART-DECOR® environment

- HL7® FHIR® compatible specifications, available through the Nictiz environment on the Simplifier FHIR

Downloads
This information model is also available as pdf file
or as spreadsheet
About this information
The information in this wikipage is based on prerelease 2026-1
SNOMED CT and LOINC codes are based on:
- SNOMED Clinical Terms versie: 20260331 [R] (maart 2026-editie)
- LOINC version 2.81
Conditions for use are located on the mainpage ![]()
This page is generated on 18/04/2026 18:37:04 with ZibExtraction v. 10.0.9604.31200