HeartRate-v3.4.1(2026-1EN)
General information
Name: nl.zorg.HeartRate ![]()
Version: 3.4.1
HCIM Status:Final
Release: 2026-1
Release status: Prepublished
Release date: 17-04-2026
Metadata
| DCM::CoderList | Kerngroep Registratie aan de Bron |
| DCM::ContactInformation.Address | * |
| DCM::ContactInformation.Name | * |
| DCM::ContactInformation.Telecom | * |
| DCM::ContentAuthorList | Projectgroep Generieke Overdrachtsgegevens & Kerngroep Registratie aan de Bron |
| DCM::CreationDate | 29-11-2012 |
| DCM::DeprecatedDate | |
| DCM::DescriptionLanguage | nl |
| DCM::EndorsingAuthority.Address | |
| DCM::EndorsingAuthority.Name | PM |
| DCM::EndorsingAuthority.Telecom | |
| DCM::Id | 2.16.840.1.113883.2.4.3.11.60.40.3.12.3 |
| DCM::KeywordList | hartfrequentie, vitale parameters, hartslag |
| DCM::LifecycleStatus | Final |
| DCM::ModelerList | Kerngroep Registratie aan de Bron |
| DCM::Name | nl.zorg.Hartfrequentie |
| DCM::PublicationDate | 17-04-2026 |
| DCM::PublicationStatus | Prepublished |
| DCM::ReviewerList | Projectgroep Generieke Overdrachtsgegevens & Kerngroep Registratie aan de Bron |
| DCM::RevisionDate | 17-11-2021 |
| DCM::Supersedes | nl.zorg.Hartfrequentie-v3.4 |
| DCM::Version | 3.4.1 |
| HCIM::PublicationLanguage | EN |
Revision History
Only available in Dutch
Publicatieversie 1.0 (15-02-2013)
Publicatieversie 1.1 (01-07-2013)
Publicatieversie 1.2 (01-04-2015)
| ZIB-141 | Aanpassingen in SNOMED CT codes en omschrijvingen voor codelijst HartslagMethodeCodelijst n.a.v. review terminologie expert. |
| ZIB-234 | HartMethodeCodelijst bevat een typefout, namelijk aplation i.p.v. Palpation. |
| ZIB-308 | Prefix Overdracht weggehaald bij de generieke bouwstenen |
| ZIB-360 | Palpatie als hartslagmethode in hartfrequentie |
Incl. algemene wijzigingsverzoeken:
| ZIB-94 | Aanpassen tekst van Disclaimer, Terms of Use & Copyrights |
| ZIB-154 | Consequenties opsplitsing Medicatie bouwstenen voor overige bouwstenen. |
| ZIB-200 | Naamgeving SNOMED CT in tagged values klinische bouwstenen gelijk getrokken. |
| ZIB-201 | Naamgeving OID: in tagged value notes van klinische bouwstenen gelijk getrokken. |
| ZIB-309 | EOI aangepast |
| ZIB-324 | Codelijsten Name en Description beginnen met een Hoofdletter |
| ZIB-326 | Tekstuele aanpassingen conform de kwaliteitsreview kerngroep 2015 |
Publicatieversie 3.0 (01-05-2016)
| ZIB-453 | Wijziging naamgeving ZIB's en logo's door andere opzet van beheer |
Publicatieversie 3.1 (04-09-2017)
| ZIB-431 | Gebruik van LOINC en SNOMED CT in vitale functies gerelateerde zorginformatiebouwstenen |
| ZIB-549 | De Engelse naam van de bouwsteen en het rootconcept zijn niet correct |
| ZIB-564 | Aanpassing/harmonisatie Engelse conceptnamen |
Publicatieversie 3.2 (01-10-2018)
| ZIB-509 | Wat is de toegevoegde waarde van zib Polsfrequentie naast Hartfrequentie? |
Publicatieversie 3.3 (06-07-2019)
| ZIB-732 | Een aantal Snomed codes blijken bij nadere controle invalide. Een aantal andere codes zijn inmiddels Inactive verklaard in SNOMED |
Publicatieversie 3.4 (01-09-2020)
| ZIB-881 | HartslagSnelheid/hartslagFrequentie toevoegen met waardelijst |
Publicatieversie 3.4.1 (01-12-2021)
| ZIB-1575 | Deprecated termen en waardelijsten uit de prepublicatie halen |
Concept
The heart rate is the number of heartbeats per minute.
Purpose
Obtaining information on circulation and heart function by measuring the heartrate.
Evidence Base
Heart rate (electric or auscultatory rhythm of the ventricles) and pulse rate (tangible output in the peripheral arteries) are physiologically different things, but produce the same values in normal circulation (beats per minute) and are therefore used interchangeably by many healthcare providers (and laymen). This is however incorrect, as a patient’s pulse rate can be lower than their heart rate. Nevertheless, in daily practice, the pulse is usually palpated to measure heart rate and also written down as the heart rate. For this reason, the HeartRate information model, in addition to the PulseRate information model, offers the option to enter palpation as the HeartRateMeasurementMethod.
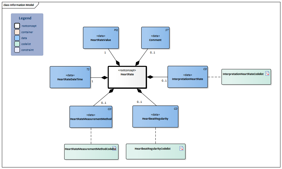
Information Model

| Type | Id | Concept | Card. | Definition | DefinitionCode | Reference | ||||||||
| NL-CM:12.3.1 | Root concept of the HeartRate information model. This root concept contains all data elements of the HeartRate information model. |
|
||||||||||||
| NL-CM:12.3.2 | 1 | The heart rate measured as the number of heartbeats per minute. |
|
|||||||||||
| NL-CM:12.3.4 | 1 | Date and time of the heart rate measurement. | ||||||||||||
| NL-CM:12.3.6 | 0..1 | The method used to count and observe the heart rate. |
|
| ||||||||||
| NL-CM:12.3.3 | 0..1 | Comment on any problems or factors that may influence the measurement. |
|
|||||||||||
| NL-CM:12.3.5 | 0..1 | Regularity of the heartbeat. |
|
| ||||||||||
| NL-CM:12.3.7 | 0..1 | Interpretation heart rate |
|
| ||||||||||
Columns Concept and DefinitionCode: hover over the values for more information
For explanation of the symbols, please see the legend page
Example Instances
Only available in Dutch
| HartfrequentieDatumTijd | HartfrequentieWaarde | HartslagMeet Methode |
Hartslag Regelmatigheid |
Toelichting |
| 08-02-2013 6:43 | 126/min | Auscultatie | Hartslag onregelmatig | Misschien bigeminie? |
Instructions
A Holter registration is a 24-hour ECG: an ECG with a very long measuring period.
References
1. Parelsnoer DCM Hartslag v0.98. [Online] Beschikbaar op: http://www.nictiz.nl/uploaded/FILES/htmlcontent/dcm/parelsnoer/Hartslag%20v0.64.pdf [Geraadpleegd: 19 februari 2015]. 2. openEHR-EHR-OBSERVATION.heart_rate.v1 [Online] Beschikbaar op: http://www.openehr.org/knowledge/ [Geraadpleegd: 19 februari 2015].
Valuesets
HeartbeatRegularityCodelist
| Valueset OID: 2.16.840.1.113883.2.4.3.11.60.40.2.12.3.1 | Binding: Required | Status: Active |
| Conceptname | Conceptcode | Codesystem name | Codesystem OID | Description |
| Pulse regular | 271636001 | SNOMED CT | 2.16.840.1.113883.6.96 | Hartslag regelmatig |
| Irregular heart beat | 361137007 | SNOMED CT | 2.16.840.1.113883.6.96 | Hartslag onregelmatig |
| Other values are not allowed | ||||
HeartRateMeasurementMethodCodelist
| Valueset OID: 2.16.840.1.113883.2.4.3.11.60.40.2.12.3.2 | Binding: Extensible | Status: Active |
| Conceptname | Conceptcode | Codesystem name | Codesystem OID | Description |
| Auscultation | 37931006 | SNOMED CT | 2.16.840.1.113883.6.96 | Auscultatie |
| Cardiac monitor surveillance | 88140007 | SNOMED CT | 2.16.840.1.113883.6.96 | Cardiale monitoring |
| Electrocardiographic monitoring | 46825001 | SNOMED CT | 2.16.840.1.113883.6.96 | Electrocardiografie |
| Value Other (OTH) from codesystem NullFlavor (OID: 2.16.840.1.113883.5.1008) is allowed in this valueset. | ||||
InterpretationHeartRateCodelist
| Valueset OID: 2.16.840.1.113883.2.4.3.11.60.40.2.12.3.3 | Binding: Extensible | Status: Active |
| Conceptname | Conceptcode | Codesystem name | Codesystem OID | Description |
| Bradycardia | 48867003 | SNOMED CT | 2.16.840.1.113883.6.96 | Bradycardie |
| Normal heart rate | 76863003 | SNOMED CT | 2.16.840.1.113883.6.96 | Normale hartfrequentie |
| Tachycardia | 3424008 | SNOMED CT | 2.16.840.1.113883.6.96 | Tachycardie |
| Value Other (OTH) from codesystem NullFlavor (OID: 2.16.840.1.113883.5.1008) is allowed in this valueset. | ||||
This information model in other releases
- Release 2015, (Version 1.2)
- Release 2016, (Version 3.0)
- Release 2017, (Version 3.1)
- Prerelease 2018-2, (Version 3.2)
- Prerelease 2019-2, (Version 3.3)
- Release 2020, (Version 3.4)
- Prerelease 2021-2, (Version 3.4.1)
- Prerelease 2022-1, (Version 3.4.1)
- Prerelease 2023-1, (Version 3.4.1)
- Release 2024, (Version 3.4.1)
Information model references
This information model refers to
- --
This information model is used in
- --
Technical specifications in HL7v3 CDA and HL7 FHIR
To exchange information based on health and care information models, additional, more technical specifications are required.
Not every environment can handle the same technical specifications. For this reason, there are several types of technical specifications:
- HL7® version 3 CDA compatible specifications, available through the Nictiz ART-DECOR® environment

- HL7® FHIR® compatible specifications, available through the Nictiz environment on the Simplifier FHIR

Downloads
This information model is also available as pdf file
or as spreadsheet
About this information
The information in this wikipage is based on prerelease 2026-1
SNOMED CT and LOINC codes are based on:
- SNOMED Clinical Terms versie: 20260331 [R] (maart 2026-editie)
- LOINC version 2.81
Conditions for use are located on the mainpage ![]()
This page is generated on 18/04/2026 18:12:27 with ZibExtraction v. 10.0.9604.31200