Hartfrequentie-v3.4.1(2026-1NL)
Algemeen
Naam: nl.zorg.Hartfrequentie ![]()
Versie: 3.4.1
ZIB Status:Final
Publicatie: 2026-1
Publicatie status: Prepublished
Publicatie datum: 17-04-2026
Metadata
| DCM::CoderList | Kerngroep Registratie aan de Bron |
| DCM::ContactInformation.Address | * |
| DCM::ContactInformation.Name | * |
| DCM::ContactInformation.Telecom | * |
| DCM::ContentAuthorList | Projectgroep Generieke Overdrachtsgegevens & Kerngroep Registratie aan de Bron |
| DCM::CreationDate | 29-11-2012 |
| DCM::DeprecatedDate | |
| DCM::DescriptionLanguage | nl |
| DCM::EndorsingAuthority.Address | |
| DCM::EndorsingAuthority.Name | PM |
| DCM::EndorsingAuthority.Telecom | |
| DCM::Id | 2.16.840.1.113883.2.4.3.11.60.40.3.12.3 |
| DCM::KeywordList | hartfrequentie, vitale parameters, hartslag |
| DCM::LifecycleStatus | Final |
| DCM::ModelerList | Kerngroep Registratie aan de Bron |
| DCM::Name | nl.zorg.Hartfrequentie |
| DCM::PublicationDate | 17-04-2026 |
| DCM::PublicationStatus | Prepublished |
| DCM::ReviewerList | Projectgroep Generieke Overdrachtsgegevens & Kerngroep Registratie aan de Bron |
| DCM::RevisionDate | 17-11-2021 |
| DCM::Supersedes | nl.zorg.Hartfrequentie-v3.4 |
| DCM::Version | 3.4.1 |
| HCIM::PublicationLanguage | NL |
Revision History
Publicatieversie 1.0 (15-02-2013)
Publicatieversie 1.1 (01-07-2013)
Publicatieversie 1.2 (01-04-2015)
| ZIB-141 | Aanpassingen in SNOMED CT codes en omschrijvingen voor codelijst HartslagMethodeCodelijst n.a.v. review terminologie expert. |
| ZIB-234 | HartMethodeCodelijst bevat een typefout, namelijk aplation i.p.v. Palpation. |
| ZIB-308 | Prefix Overdracht weggehaald bij de generieke bouwstenen |
| ZIB-360 | Palpatie als hartslagmethode in hartfrequentie |
Incl. algemene wijzigingsverzoeken:
| ZIB-94 | Aanpassen tekst van Disclaimer, Terms of Use & Copyrights |
| ZIB-154 | Consequenties opsplitsing Medicatie bouwstenen voor overige bouwstenen. |
| ZIB-200 | Naamgeving SNOMED CT in tagged values klinische bouwstenen gelijk getrokken. |
| ZIB-201 | Naamgeving OID: in tagged value notes van klinische bouwstenen gelijk getrokken. |
| ZIB-309 | EOI aangepast |
| ZIB-324 | Codelijsten Name en Description beginnen met een Hoofdletter |
| ZIB-326 | Tekstuele aanpassingen conform de kwaliteitsreview kerngroep 2015 |
Publicatieversie 3.0 (01-05-2016)
| ZIB-453 | Wijziging naamgeving ZIB's en logo's door andere opzet van beheer |
Publicatieversie 3.1 (04-09-2017)
| ZIB-431 | Gebruik van LOINC en SNOMED CT in vitale functies gerelateerde zorginformatiebouwstenen |
| ZIB-549 | De Engelse naam van de bouwsteen en het rootconcept zijn niet correct |
| ZIB-564 | Aanpassing/harmonisatie Engelse conceptnamen |
Publicatieversie 3.2 (01-10-2018)
| ZIB-509 | Wat is de toegevoegde waarde van zib Polsfrequentie naast Hartfrequentie? |
Publicatieversie 3.3 (06-07-2019)
| ZIB-732 | Een aantal Snomed codes blijken bij nadere controle invalide. Een aantal andere codes zijn inmiddels Inactive verklaard in SNOMED |
Publicatieversie 3.4 (01-09-2020)
| ZIB-881 | HartslagSnelheid/hartslagFrequentie toevoegen met waardelijst |
Publicatieversie 3.4.1 (01-12-2021)
| ZIB-1575 | Deprecated termen en waardelijsten uit de prepublicatie halen |
Concept
De hartfrequentie is het aantal slagen per minuut dat het hart maakt.
Purpose
Het verkrijgen van informatie over de bloedcirculatie en hartfunctie door middel van het meten van de hartslag.
Evidence Base
Hartfrequentie (elektrisch of auscultatoir ritme van de ventrikels) en polsfrequentie (voelbare output in perifere arterie) zijn fysiologisch verschillende zaken, maar leveren bij normale circulatie dezelfde waarden op (slagen per minuut) en worden daarom door veel zorgverleners (en leken) door elkaar heen gebruikt. Dit is in feite niet correct, want de polsfrequentie kan lager zijn dan de hartfrequentie. In de dagelijkse praktijk wordt niettemin de pols vooral gepalpeerd om de hartfrequentie te meten, en ook als hartfrequentie genoteerd. Om deze reden biedt de bouwsteen Hartfrequentie, naast de bouwsteen Polsfrequentie, de mogelijkheid palpatie als HartslagMeetMethode op te geven.
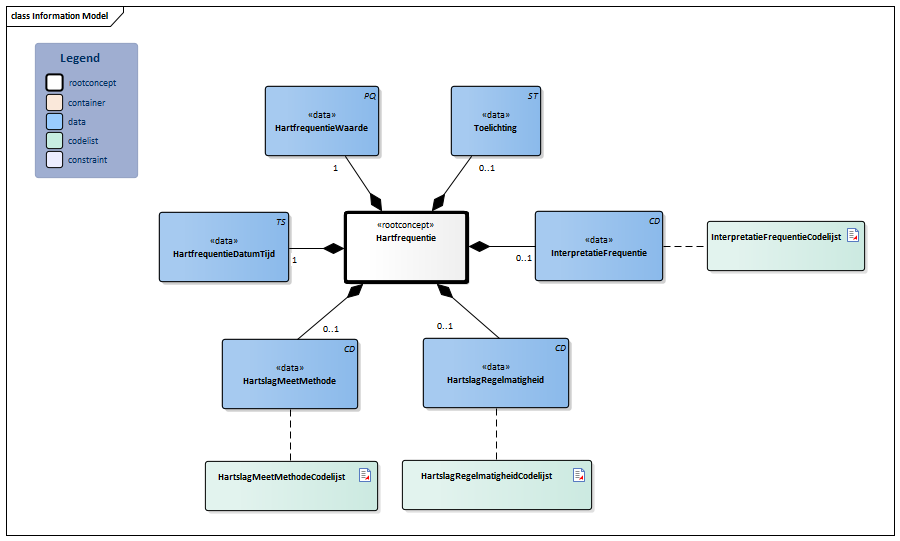
Information Model

| Type | Id | Concept | Card. | Definitie | DefinitieCode | Verwijzing | ||||||||
| NL-CM:12.3.1 | Rootconcept van de bouwsteen Hartfrequentie. Dit rootconcept bevat alle gegevenselementen van de bouwsteen Hartfrequentie. |
|
||||||||||||
| NL-CM:12.3.2 | 1 | De hartfrequentie gemeten als aantal slagen per minuut. |
|
|||||||||||
| NL-CM:12.3.4 | 1 | Datum en tijd van waarneming van de hartfrequentie. | ||||||||||||
| NL-CM:12.3.6 | 0..1 | De wijze waarop de hartslag is geteld en geobserveerd. |
|
| ||||||||||
| NL-CM:12.3.3 | 0..1 | Toelichting over eventuele problemen of factoren die van invloed kunnen zijn op de meting. |
|
|||||||||||
| NL-CM:12.3.5 | 0..1 | Regelmatigheid van de hartslag test. |
|
| ||||||||||
| NL-CM:12.3.7 | 0..1 | Interpretatie van de hartfrequentie |
|
| ||||||||||
Kolommen Concept en DefinitieCode: houdt de muis boven de waarde voor meer informatie
Voor uitleg over de gebruikte symbolen, zie de legenda pagina
Example Instances
| HartfrequentieDatumTijd | HartfrequentieWaarde | HartslagMeet Methode |
Hartslag Regelmatigheid |
Toelichting |
| 08-02-2013 6:43 | 126/min | Auscultatie | Hartslag onregelmatig | Misschien bigeminie? |
Instructions
Een Holter registratie is een 24 uurs ECG: een ECG met een zeer lange meetperiode.
References
1. Parelsnoer DCM Hartslag v0.98. [Online] Beschikbaar op: http://www.nictiz.nl/uploaded/FILES/htmlcontent/dcm/parelsnoer/Hartslag%20v0.64.pdf [Geraadpleegd: 19 februari 2015]. 2. openEHR-EHR-OBSERVATION.heart_rate.v1 [Online] Beschikbaar op: http://www.openehr.org/knowledge/ [Geraadpleegd: 19 februari 2015].
Valuesets
HartslagMeetMethodeCodelijst
| Valueset OID: 2.16.840.1.113883.2.4.3.11.60.40.2.12.3.2 | Binding: Extensible | Status: Active |
| Conceptnaam | Conceptcode | Codestelselnaam | Codesysteem OID | Omschrijving |
| Auscultatie | 37931006 | SNOMED CT | 2.16.840.1.113883.6.96 | Auscultatie |
| Bewaking met hartmonitor | 88140007 | SNOMED CT | 2.16.840.1.113883.6.96 | Cardiale monitoring |
| ECG-bewaking | 46825001 | SNOMED CT | 2.16.840.1.113883.6.96 | Electrocardiografie |
| Waarde Other (OTH) uit codestelsel NullFlavor (OID: 2.16.840.1.113883.5.1008) is toegestaan in deze waardenlijst. | ||||
HartslagRegelmatigheidCodelijst
| Valueset OID: 2.16.840.1.113883.2.4.3.11.60.40.2.12.3.1 | Binding: Required | Status: Active |
| Conceptnaam | Conceptcode | Codestelselnaam | Codesysteem OID | Omschrijving |
| Regelmatige pulsaties | 271636001 | SNOMED CT | 2.16.840.1.113883.6.96 | Hartslag regelmatig |
| Onregelmatige hartslag | 361137007 | SNOMED CT | 2.16.840.1.113883.6.96 | Hartslag onregelmatig |
| Andere waarden zijn niet toegestaan | ||||
InterpretatieFrequentieCodelijst
| Valueset OID: 2.16.840.1.113883.2.4.3.11.60.40.2.12.3.3 | Binding: Extensible | Status: Active |
| Conceptnaam | Conceptcode | Codestelselnaam | Codesysteem OID | Omschrijving |
| Bradycardie | 48867003 | SNOMED CT | 2.16.840.1.113883.6.96 | Bradycardie |
| Normale hartfrequentie | 76863003 | SNOMED CT | 2.16.840.1.113883.6.96 | Normale hartfrequentie |
| Tachycardie | 3424008 | SNOMED CT | 2.16.840.1.113883.6.96 | Tachycardie |
| Waarde Other (OTH) uit codestelsel NullFlavor (OID: 2.16.840.1.113883.5.1008) is toegestaan in deze waardenlijst. | ||||
Deze bouwsteen in overige publicaties
- Publicatie 2015, (Versie 1.2)
- Publicatie 2016, (Versie 3.0)
- Publicatie 2017, (Versie 3.1)
- Pre-publicatie 2018-2, (Versie 3.2)
- Pre-publicatie 2019-2, (Versie 3.3)
- Publicatie 2020, (Versie 3.4)
- Pre-publicatie 2021-2, (Versie 3.4.1)
- Pre-publicatie 2022-1, (Versie 3.4.1)
- Pre-publicatie 2023-1, (Versie 3.4.1)
- Publicatie 2024, (Versie 3.4.1)
Bouwsteen verwijzingen
Deze bouwsteen verwijst naar
- --
Deze bouwsteen wordt gebruikt in
- --
Technische specificaties in HL7v3 CDA en HL7 FHIR
Om informatie op basis van zorginformatiebouwstenen uit te wisselen zijn aanvullende, meer technische specificaties nodig.
Niet iedere omgeving kan met dezelfde technische specificaties overweg. Om deze reden zijn er meerdere typen technische specificaties:
- HL7® versie 3 CDA compatibele specificaties, beschikbaar via de Nictiz ART-DECOR® omgeving

- HL7® FHIR® compatibele specificaties, beschikbaar via de Nictiz-omgeving op de Simplifier FHIR Registry

Downloads
De bouwsteen is ook beschikbaar als pdf bestand
of als spreadsheet
Over deze informatie
De informatie in deze wiki pagina is gebaseerd op de prepublicatie 2026-1
SNOMED CT en LOINC codes zijn gebaseeerd op:
- SNOMED Clinical Terms versie: 20260331 [R] (maart 2026-editie)
- LOINC version 2.81
De voorwaarden van gebruik staan op de beginpagina ![]()
Deze pagina is gegenereerd op 17/04/2026 12:06:36 met ZibExtraction v. 10.0.9603.19166