Woonsituatie-v3.5(2024NL)

Uit Zorginformatiebouwstenen
Naar navigatie springen Naar zoeken springen


Let op!! Dit is niet de meeste recente versie van deze bouwsteen. Deze is ''hier'' te vinden.

Algemeen

Naam: nl.zorg.Woonsituatie
Versie: 3.5
ZIB Status:Final
Publicatie: 2024
Publicatie status: Published
Publicatie datum: 24-04-2024


Terug naar ZIB overzicht

Metadata

DCM::CoderList Kerngroep Registratie aan de Bron
DCM::ContactInformation.Address *
DCM::ContactInformation.Name *
DCM::ContactInformation.Telecom *
DCM::ContentAuthorList Projectgroep Generieke Overdrachtsgegevens & Kerngroep Registratie aan de Bron
DCM::CreationDate 2-9-2013
DCM::DeprecatedDate
DCM::DescriptionLanguage nl
DCM::EndorsingAuthority.Address
DCM::EndorsingAuthority.Name PM
DCM::EndorsingAuthority.Telecom
DCM::Id 2.16.840.1.113883.2.4.3.11.60.40.3.7.8
DCM::KeywordList sociale ananmese, woonsituatie, woning
DCM::LifecycleStatus Final
DCM::ModelerList Kerngroep Registratie aan de Bron
DCM::Name nl.zorg.Woonsituatie
DCM::PublicationDate 24-04-2024
DCM::PublicationStatus Published
DCM::ReviewerList Projectgroep Generieke Overdrachtsgegevens & Kerngroep Registratie aan de Bron
DCM::RevisionDate 07-04-2025
DCM::Supersedes nl.zorg.Woonsituatie-v3.4
DCM::Version 3.5
HCIM::PublicationLanguage NL

Revision History

Publicatieversie 1.0 (15-02-2013)

Publicatieversie 1.1 (01-07-2013)

Publicatieversie 1.2 (01-04-2015)

ZIB-162 OverdrachtWoonsituatie aanpassen zodat de huidige situatie beschreven wordt, incl. aanpassing in voorbeeld.
ZIB-283 Aanpassen OID ValueSet WoningtypeCodelijst in OverdrachtWoonsituatie van 2.16.840.1.113883.2.4.3.11.60.40.2.8.1. naar 2.16.840.1.113883.2.4.3.11.60.40.2.8.1
ZIB-284 In de klinische bouwsteen OverdrachtWoonsituatie kwam de naam van de gekoppelde waardenlijst van concept WoningType niet overeen met de tagged value van het concept.
ZIB-308 Prefix Overdracht weggehaald bij de generieke bouwstenen

Incl. algemene wijzigingsverzoeken:

ZIB-94 Aanpassen tekst van Disclaimer, Terms of Use & Copyrights
ZIB-154 Consequenties opsplitsing Medicatie bouwstenen voor overige bouwstenen.
ZIB-200 Naamgeving SNOMED CT in tagged values klinische bouwstenen gelijk getrokken.
ZIB-201 Naamgeving OID: in tagged value notes van klinische bouwstenen gelijk getrokken.
ZIB-309 EOI aangepast
ZIB-324 Codelijsten Name en Description beginnen met een Hoofdletter
ZIB-326 Tekstuele aanpassingen conform de kwaliteitsreview kerngroep 2015

Publicatieversie 3.0 (01-05-2016)

ZIB-453 Wijziging naamgeving ZIB's en logo's door andere opzet van beheer

Publicatieversie 3.1 (04-09-2017)

ZIB-561 Terminologiekoppeling Woonsituatie
ZIB-564 Aanpassing/harmonisatie Engelse conceptnamen

Publicatieversie 3.2 (01-10-2018)

ZIB-653 WoningTypeCodelijst bevat een code voor AWZB instelling terwijl dat tegenwoordiig Wet langdurige zorg heet

Publicatieversie 3.3 (01-09-2020)

ZIB-694 Nieuw ZIB-item om eigenschappen zoals trap of lift vast te leggen - WoningToegankelijkheid
ZIB-769 Woonsituatie WoningType lijst mist met/zonder/lift/trap
ZIB-810 WoningTypeCodelijst voldoet niet

Publicatieversie 3.4 (01-12-2021)

ZIB-1272 Toevoegen van veld Datum/tijd bij zib woonsituatie
ZIB-1409 In de excel van woonsituatie staat een verkeerde constraint
ZIB-1501 Toevoegen Detentie aan Woonsituatie

Publicatieversie 3.5 (24-04-2024)

ZIB-2473 Definitiecode nodig voor concept WoningType in zib Woonsituatie

Concept

De woonsituatie is de fysieke omgeving waarin de patiënt normaliter woont, slaapt, kleding bewaart, enz.

Purpose

Het doel is om de huidige woonsituatie van de patiënt in kaart te brengen. Dit in verband met huidige of eventuele toekomstige problemen die de patiënt ondervindt of zou kunnen ondervinden met betrekking tot het wonen in relatie met ziekte en de (toekomstige) beperkingen van de patiënt.
Het vragen naar de woonsituatie van de patiënt kent meerdere redenen. Zo kan de woonsituatie van belang zijn bij de wens zelfstandig in de eigen woning te willen blijven wonen in het geval van ziekte en/of beperkingen (WMO, 2011; CIZ, 2011). Daarnaast is de woonsituatie van belang bij het inschatten van het valrisico, met name bij alleenwonenden (CMO, richtlijn valpreventie, 2004).

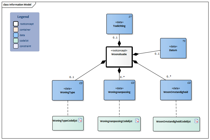
Information Model


#6057#WoonOmstandigheidCodelijst#WoningAanpassingCodelijst#6049#6048#6055#WoningTypeCodelijst#6053#6050


Type Id Concept Card. Definitie DefinitieCode Verwijzing
NL-CM:7.8.1 Woonsituatie Rootconcept van de bouwsteen Woonsituatie. Dit rootconcept bevat alle gegevenselementen van de bouwsteen Woonsituatie.
365508006 Bevinding betreffende woon- en huisvestingssituatie
NL-CM:7.8.6 Datum 0..1 Datum van de waarneming van de woonsituatie.
NL-CM:7.8.3 WoningType 0..1 Type woning waarin de patiënt woont.
272497004 Woonomgeving
WoningTypeCodelijst
NL-CM:7.8.5 WoningAanpassing 0..* In de woning aanwezige aanpassingen die in het kader van de ziekte of beperking aangebracht zijn om het functioneren van de patiënt veiliger en comfortabeler maken en zelfstandig wonen mogelijk maken.
118871000146108 Type woningaanpassing
WoningAanpassingCodelijst
NL-CM:7.8.4 WoonOmstandigheid 0..* Omstandigheden die de toegankelijkheid van de woning of het verblijf in de woning beïnvloeden.
224249004 Kenmerk van thuisomgeving
WoonOmstandigheidCodelijst
NL-CM:7.8.2 Toelichting 0..1 Opmerkingen in vrije tekst over problemen of details rondom de woonsituatie van de patiënt die relevant kunnen zijn.
48767-8 Verklarend commentaar [interpretatie] in {systeem} (tekstueel)

Kolommen Concept en DefinitieCode: houdt de muis boven de waarde voor meer informatie
Voor uitleg over de gebruikte symbolen, zie de legenda pagina

Example Instances

WoonType WoonOmstandigheid Woningaanpassing Toelichting Datum
Bovenwoning Woning bereikbaar met trap Aangepast toilet
Douchestoel
Wandbeugel
De bovenwoning is een probleem vanwege ontbreken lift. De patiënt staat op de wachtlijst voor een benedenwoning 1-09-2021

Valuesets

WoningAanpassingCodelijst

Valueset OID: 2.16.840.1.113883.2.4.3.11.60.40.2.7.8.2 Binding: Extensible Status: Active
Conceptnaam Conceptcode Codestelselnaam Codesysteem OID Omschrijving
Badstoel en/of douchestoel 467158009 SNOMED CT 2.16.840.1.113883.6.96 Douchestoel
Traplift 465153004 SNOMED CT 2.16.840.1.113883.6.96 Traplift
Aangepast toilet 465302005 SNOMED CT 2.16.840.1.113883.6.96 Aangepast toilet
Aangepast bed 705401004 SNOMED CT 2.16.840.1.113883.6.96 Aangepast bed
Woningaanpassing 705390009 SNOMED CT 2.16.840.1.113883.6.96 Aangepaste woninginrichting
Wandbeugel 360303004 SNOMED CT 2.16.840.1.113883.6.96 Wandbeugel
Waarde Other (OTH) uit codestelsel NullFlavor (OID: 2.16.840.1.113883.5.1008) is toegestaan in deze waardenlijst.

WoningTypeCodelijst

Valueset OID: 2.16.840.1.113883.2.4.3.11.60.40.2.7.8.1 Binding: Required Status: Active
Conceptnaam Conceptcode Codestelselnaam Codesysteem OID Omschrijving
Bovenwoning BOVENW WoningType 2.16.840.1.113883.2.4.3.11.60.40.4.13.1 Bovenwoning
Benedenwoning BENEDENW WoningType 2.16.840.1.113883.2.4.3.11.60.40.4.13.1 Benedenwoning
Eengezinswoning EENGEZW WoningType 2.16.840.1.113883.2.4.3.11.60.40.4.13.1 Eengezinswoning
Appartement of flatwoning FLATW WoningType 2.16.840.1.113883.2.4.3.11.60.40.4.13.1 Appartement of flatwoning
Aanleunwoning AANLW WoningType 2.16.840.1.113883.2.4.3.11.60.40.4.13.1 Aanleunwoning
Woonboot WOONB WoningType 2.16.840.1.113883.2.4.3.11.60.40.4.13.1 Woonboot
Woonwagen WOONW WoningType 2.16.840.1.113883.2.4.3.11.60.40.4.13.1 Woonwagen
Instelling WLZ WLZIN WoningType 2.16.840.1.113883.2.4.3.11.60.40.4.13.1 Instelling WLZ
Instelling ZVW ZVWIN WoningType 2.16.840.1.113883.2.4.3.11.60.40.4.13.1 Instelling ZVW
Instelling WMO WMOIN WoningType 2.16.840.1.113883.2.4.3.11.60.40.4.13.1 Instelling WMO
Asielzoekers-centrum AZC WoningType 2.16.840.1.113883.2.4.3.11.60.40.4.13.1 Asielzoekers-centrum
Dakloos DAKLOO WoningType 2.16.840.1.113883.2.4.3.11.60.40.4.13.1 Dakloos
Justitiële Inrichting JSTINR WoningType 2.16.840.1.113883.2.4.3.11.60.40.4.13.1 Justitiële Inrichting
Waarde Other (OTH) uit codestelsel NullFlavor (OID: 2.16.840.1.113883.5.1008) is toegestaan in deze waardenlijst.

WoonOmstandigheidCodelijst

Valueset OID: 2.16.840.1.113883.2.4.3.11.60.40.2.7.8.3 Binding: Extensible Status: Active
Conceptnaam Conceptcode Codestelselnaam Codesysteem OID Omschrijving
Huis bevat trap 160708008 SNOMED CT 2.16.840.1.113883.6.96 Trap in woning
Woont in appartement met lift 609241003 SNOMED CT 2.16.840.1.113883.6.96 Woning bereikbaar met lift
Toegang tot woning via trap 715758005 SNOMED CT 2.16.840.1.113883.6.96 Woning bereikbaar met trap
Ingang van woning geblokkeerd 424948003 SNOMED CT 2.16.840.1.113883.6.96 Woning moeilijk toegankelijk
Huis bevat structurele belemmering voor verplaatsing 423155007 SNOMED CT 2.16.840.1.113883.6.96 Woning moeilijk doorgankelijk
Rommelige leefruimte 424661000 SNOMED CT 2.16.840.1.113883.6.96 Overvolle leefruimte
Vieze leefomstandigheden 424415008 SNOMED CT 2.16.840.1.113883.6.96 Vervuilde leefomstandigheden
Houdt huisdieren 224152001 SNOMED CT 2.16.840.1.113883.6.96 Huisdieren aanwezig
Vloerbedekking onveilig 423527000 SNOMED CT 2.16.840.1.113883.6.96 Onveilige vloerbedekking
Waarde Other (OTH) uit codestelsel NullFlavor (OID: 2.16.840.1.113883.5.1008) is toegestaan in deze waardenlijst.

Deze bouwsteen in overige publicaties

Bouwsteen verwijzingen

Deze bouwsteen verwijst naar

--

Deze bouwsteen wordt gebruikt in

--

Technische specificaties in HL7v3 CDA en HL7 FHIR

Om informatie op basis van zorginformatiebouwstenen uit te wisselen zijn aanvullende, meer technische specificaties nodig.
Niet iedere omgeving kan met dezelfde technische specificaties overweg. Om deze reden zijn er meerdere typen technische specificaties:

  • HL7® versie 3 CDA compatibele specificaties, beschikbaar via de Nictiz ART-DECOR® omgeving
  • HL7® FHIR® compatibele specificaties, beschikbaar via de Nictiz-omgeving op de Simplifier FHIR Registry

Downloads

De bouwsteen is ook beschikbaar als pdf bestand of als spreadsheet

Over deze informatie

De informatie in deze wiki pagina is gebaseerd op de Publicatie 2024
SNOMED CT en LOINC codes zijn gebaseeerd op:

  • SNOMED Clinical Terms versie: 20250430 [R] (april 2025-editie)
  • LOINC version 2.77

De voorwaarden van gebruik staan op de beginpagina
Deze pagina is gegenereerd op 23/05/2025 16:10:26 met ZibExtraction v. 9.5.9242.40707


Terug naar ZIB overzicht