Woonsituatie-v3.5(2026-1NL)
Algemeen
Naam: nl.zorg.Woonsituatie ![]()
Versie: 3.5
ZIB Status:Final
Publicatie: 2026-1
Publicatie status: Prepublished
Publicatie datum: 17-04-2026
Metadata
| DCM::CoderList | Kerngroep Registratie aan de Bron |
| DCM::ContactInformation.Address | * |
| DCM::ContactInformation.Name | * |
| DCM::ContactInformation.Telecom | * |
| DCM::ContentAuthorList | Projectgroep Generieke Overdrachtsgegevens & Kerngroep Registratie aan de Bron |
| DCM::CreationDate | 2-9-2013 |
| DCM::DeprecatedDate | |
| DCM::DescriptionLanguage | nl |
| DCM::EndorsingAuthority.Address | |
| DCM::EndorsingAuthority.Name | PM |
| DCM::EndorsingAuthority.Telecom | |
| DCM::Id | 2.16.840.1.113883.2.4.3.11.60.40.3.7.8 |
| DCM::KeywordList | sociale ananmese, woonsituatie, woning |
| DCM::LifecycleStatus | Final |
| DCM::ModelerList | Kerngroep Registratie aan de Bron |
| DCM::Name | nl.zorg.Woonsituatie |
| DCM::PublicationDate | 17-04-2026 |
| DCM::PublicationStatus | Prepublished |
| DCM::ReviewerList | Projectgroep Generieke Overdrachtsgegevens & Kerngroep Registratie aan de Bron |
| DCM::RevisionDate | 07-04-2025 |
| DCM::Supersedes | nl.zorg.Woonsituatie-v3.4 |
| DCM::Version | 3.5 |
| HCIM::PublicationLanguage | NL |
Revision History
Publicatieversie 1.0 (15-02-2013)
Publicatieversie 1.1 (01-07-2013)
Publicatieversie 1.2 (01-04-2015)
| ZIB-162 | OverdrachtWoonsituatie aanpassen zodat de huidige situatie beschreven wordt, incl. aanpassing in voorbeeld. |
| ZIB-283 | Aanpassen OID ValueSet WoningtypeCodelijst in OverdrachtWoonsituatie van 2.16.840.1.113883.2.4.3.11.60.40.2.8.1. naar 2.16.840.1.113883.2.4.3.11.60.40.2.8.1 |
| ZIB-284 | In de klinische bouwsteen OverdrachtWoonsituatie kwam de naam van de gekoppelde waardenlijst van concept WoningType niet overeen met de tagged value van het concept. |
| ZIB-308 | Prefix Overdracht weggehaald bij de generieke bouwstenen |
Incl. algemene wijzigingsverzoeken:
| ZIB-94 | Aanpassen tekst van Disclaimer, Terms of Use & Copyrights |
| ZIB-154 | Consequenties opsplitsing Medicatie bouwstenen voor overige bouwstenen. |
| ZIB-200 | Naamgeving SNOMED CT in tagged values klinische bouwstenen gelijk getrokken. |
| ZIB-201 | Naamgeving OID: in tagged value notes van klinische bouwstenen gelijk getrokken. |
| ZIB-309 | EOI aangepast |
| ZIB-324 | Codelijsten Name en Description beginnen met een Hoofdletter |
| ZIB-326 | Tekstuele aanpassingen conform de kwaliteitsreview kerngroep 2015 |
Publicatieversie 3.0 (01-05-2016)
| ZIB-453 | Wijziging naamgeving ZIB's en logo's door andere opzet van beheer |
Publicatieversie 3.1 (04-09-2017)
| ZIB-561 | Terminologiekoppeling Woonsituatie |
| ZIB-564 | Aanpassing/harmonisatie Engelse conceptnamen |
Publicatieversie 3.2 (01-10-2018)
| ZIB-653 | WoningTypeCodelijst bevat een code voor AWZB instelling terwijl dat tegenwoordiig Wet langdurige zorg heet |
Publicatieversie 3.3 (01-09-2020)
| ZIB-694 | Nieuw ZIB-item om eigenschappen zoals trap of lift vast te leggen - WoningToegankelijkheid |
| ZIB-769 | Woonsituatie WoningType lijst mist met/zonder/lift/trap |
| ZIB-810 | WoningTypeCodelijst voldoet niet |
Publicatieversie 3.4 (01-12-2021)
| ZIB-1272 | Toevoegen van veld Datum/tijd bij zib woonsituatie |
| ZIB-1409 | In de excel van woonsituatie staat een verkeerde constraint |
| ZIB-1501 | Toevoegen Detentie aan Woonsituatie |
Publicatieversie 3.5 (24-04-2024)
| ZIB-2473 | Definitiecode nodig voor concept WoningType in zib Woonsituatie |
Concept
De woonsituatie is de fysieke omgeving waarin de patiënt normaliter woont, slaapt, kleding bewaart, enz.
Purpose
Het doel is om de huidige woonsituatie van de patiënt in kaart te brengen. Dit in verband met huidige of eventuele toekomstige problemen die de patiënt ondervindt of zou kunnen ondervinden met betrekking tot het wonen in relatie met ziekte en de (toekomstige) beperkingen van de patiënt.
Het vragen naar de woonsituatie van de patiënt kent meerdere redenen. Zo kan de woonsituatie van belang zijn bij de wens zelfstandig in de eigen woning te willen blijven wonen in het geval van ziekte en/of beperkingen (WMO, 2011; CIZ, 2011). Daarnaast is de woonsituatie van belang bij het inschatten van het valrisico, met name bij alleenwonenden (CMO, richtlijn valpreventie, 2004).
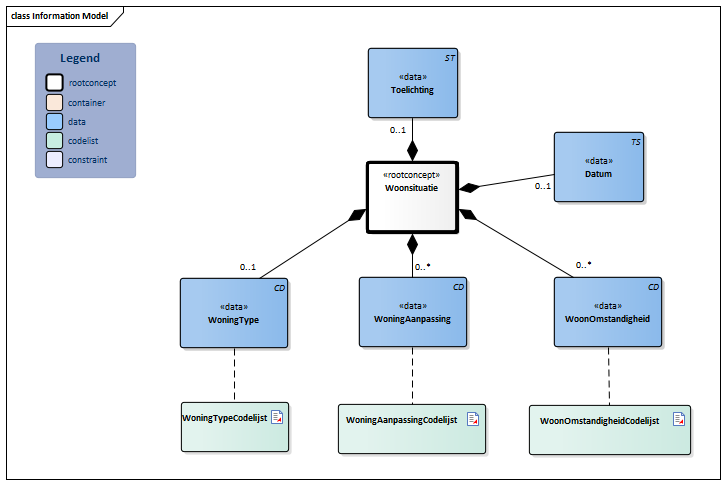
Information Model

| Type | Id | Concept | Card. | Definitie | DefinitieCode | Verwijzing | ||||||||
| NL-CM:7.8.1 | Rootconcept van de bouwsteen Woonsituatie. Dit rootconcept bevat alle gegevenselementen van de bouwsteen Woonsituatie. |
|
||||||||||||
| NL-CM:7.8.6 | 0..1 | Datum van de waarneming van de woonsituatie. | ||||||||||||
| NL-CM:7.8.3 | 0..1 | Type woning waarin de patiënt woont. |
|
| ||||||||||
| NL-CM:7.8.5 | 0..* | In de woning aanwezige aanpassingen die in het kader van de ziekte of beperking aangebracht zijn om het functioneren van de patiënt veiliger en comfortabeler maken en zelfstandig wonen mogelijk maken. |
|
| ||||||||||
| NL-CM:7.8.4 | 0..* | Omstandigheden die de toegankelijkheid van de woning of het verblijf in de woning beïnvloeden. |
|
| ||||||||||
| NL-CM:7.8.2 | 0..1 | Opmerkingen in vrije tekst over problemen of details rondom de woonsituatie van de patiënt die relevant kunnen zijn. |
|
|||||||||||
Kolommen Concept en DefinitieCode: houdt de muis boven de waarde voor meer informatie
Voor uitleg over de gebruikte symbolen, zie de legenda pagina
Example Instances
| WoonType | WoonOmstandigheid | Woningaanpassing | Toelichting | Datum |
| Bovenwoning | Woning bereikbaar met trap | Aangepast toilet Douchestoel Wandbeugel |
De bovenwoning is een probleem vanwege ontbreken lift. De patiënt staat op de wachtlijst voor een benedenwoning | 1-09-2021 |
Valuesets
WoningAanpassingCodelijst
| Valueset OID: 2.16.840.1.113883.2.4.3.11.60.40.2.7.8.2 | Binding: Extensible | Status: Active |
| Conceptnaam | Conceptcode | Codestelselnaam | Codesysteem OID | Omschrijving |
| Badstoel en/of douchestoel | 467158009 | SNOMED CT | 2.16.840.1.113883.6.96 | Douchestoel |
| Traplift | 465153004 | SNOMED CT | 2.16.840.1.113883.6.96 | Traplift |
| Aangepast toilet | 465302005 | SNOMED CT | 2.16.840.1.113883.6.96 | Aangepast toilet |
| Aangepast bed | 705401004 | SNOMED CT | 2.16.840.1.113883.6.96 | Aangepast bed |
| Woningaanpassing | 705390009 | SNOMED CT | 2.16.840.1.113883.6.96 | Aangepaste woninginrichting |
| Wandbeugel | 360303004 | SNOMED CT | 2.16.840.1.113883.6.96 | Wandbeugel |
| Waarde Other (OTH) uit codestelsel NullFlavor (OID: 2.16.840.1.113883.5.1008) is toegestaan in deze waardenlijst. | ||||
WoningTypeCodelijst
| Valueset OID: 2.16.840.1.113883.2.4.3.11.60.40.2.7.8.1 | Binding: Required | Status: Active |
| Conceptnaam | Conceptcode | Codestelselnaam | Codesysteem OID | Omschrijving |
| Bovenwoning | BOVENW | WoningType | 2.16.840.1.113883.2.4.3.11.60.40.4.13.1 | Bovenwoning |
| Benedenwoning | BENEDENW | WoningType | 2.16.840.1.113883.2.4.3.11.60.40.4.13.1 | Benedenwoning |
| Eengezinswoning | EENGEZW | WoningType | 2.16.840.1.113883.2.4.3.11.60.40.4.13.1 | Eengezinswoning |
| Appartement of flatwoning | FLATW | WoningType | 2.16.840.1.113883.2.4.3.11.60.40.4.13.1 | Appartement of flatwoning |
| Aanleunwoning | AANLW | WoningType | 2.16.840.1.113883.2.4.3.11.60.40.4.13.1 | Aanleunwoning |
| Woonboot | WOONB | WoningType | 2.16.840.1.113883.2.4.3.11.60.40.4.13.1 | Woonboot |
| Woonwagen | WOONW | WoningType | 2.16.840.1.113883.2.4.3.11.60.40.4.13.1 | Woonwagen |
| Instelling WLZ | WLZIN | WoningType | 2.16.840.1.113883.2.4.3.11.60.40.4.13.1 | Instelling WLZ |
| Instelling ZVW | ZVWIN | WoningType | 2.16.840.1.113883.2.4.3.11.60.40.4.13.1 | Instelling ZVW |
| Instelling WMO | WMOIN | WoningType | 2.16.840.1.113883.2.4.3.11.60.40.4.13.1 | Instelling WMO |
| Asielzoekers-centrum | AZC | WoningType | 2.16.840.1.113883.2.4.3.11.60.40.4.13.1 | Asielzoekers-centrum |
| Dakloos | DAKLOO | WoningType | 2.16.840.1.113883.2.4.3.11.60.40.4.13.1 | Dakloos |
| Justitiële Inrichting | JSTINR | WoningType | 2.16.840.1.113883.2.4.3.11.60.40.4.13.1 | Justitiële Inrichting |
| Waarde Other (OTH) uit codestelsel NullFlavor (OID: 2.16.840.1.113883.5.1008) is toegestaan in deze waardenlijst. | ||||
WoonOmstandigheidCodelijst
| Valueset OID: 2.16.840.1.113883.2.4.3.11.60.40.2.7.8.3 | Binding: Extensible | Status: Active |
| Conceptnaam | Conceptcode | Codestelselnaam | Codesysteem OID | Omschrijving |
| Huis bevat trap | 160708008 | SNOMED CT | 2.16.840.1.113883.6.96 | Trap in woning |
| Woont in appartement met lift | 609241003 | SNOMED CT | 2.16.840.1.113883.6.96 | Woning bereikbaar met lift |
| Toegang tot woning via trap | 715758005 | SNOMED CT | 2.16.840.1.113883.6.96 | Woning bereikbaar met trap |
| Ingang van woning geblokkeerd | 424948003 | SNOMED CT | 2.16.840.1.113883.6.96 | Woning moeilijk toegankelijk |
| Huis bevat structurele belemmering voor verplaatsing | 423155007 | SNOMED CT | 2.16.840.1.113883.6.96 | Woning moeilijk doorgankelijk |
| Rommelige leefruimte | 424661000 | SNOMED CT | 2.16.840.1.113883.6.96 | Overvolle leefruimte |
| Vieze leefomstandigheden | 424415008 | SNOMED CT | 2.16.840.1.113883.6.96 | Vervuilde leefomstandigheden |
| Houdt huisdieren | 224152001 | SNOMED CT | 2.16.840.1.113883.6.96 | Huisdieren aanwezig |
| Vloerbedekking onveilig | 423527000 | SNOMED CT | 2.16.840.1.113883.6.96 | Onveilige vloerbedekking |
| Waarde Other (OTH) uit codestelsel NullFlavor (OID: 2.16.840.1.113883.5.1008) is toegestaan in deze waardenlijst. | ||||
Deze bouwsteen in overige publicaties
- Publicatie 2015, (Versie 1.2)
- Publicatie 2016, (Versie 3.0)
- Publicatie 2017, (Versie 3.1)
- Pre-publicatie 2018-2, (Versie 3.2)
- Pre-publicatie 2019-2, (Versie 3.2)
- Publicatie 2020, (Versie 3.3)
- Pre-publicatie 2021-2, (Versie 3.4)
- Pre-publicatie 2022-1, (Versie 3.4)
- Pre-publicatie 2023-1, (Versie 3.4)
- Publicatie 2024, (Versie 3.5)
Bouwsteen verwijzingen
Deze bouwsteen verwijst naar
- --
Deze bouwsteen wordt gebruikt in
- --
Technische specificaties in HL7v3 CDA en HL7 FHIR
Om informatie op basis van zorginformatiebouwstenen uit te wisselen zijn aanvullende, meer technische specificaties nodig.
Niet iedere omgeving kan met dezelfde technische specificaties overweg. Om deze reden zijn er meerdere typen technische specificaties:
- HL7® versie 3 CDA compatibele specificaties, beschikbaar via de Nictiz ART-DECOR® omgeving

- HL7® FHIR® compatibele specificaties, beschikbaar via de Nictiz-omgeving op de Simplifier FHIR Registry

Downloads
De bouwsteen is ook beschikbaar als pdf bestand
of als spreadsheet
Over deze informatie
De informatie in deze wiki pagina is gebaseerd op de prepublicatie 2026-1
SNOMED CT en LOINC codes zijn gebaseeerd op:
- SNOMED Clinical Terms versie: 20260331 [R] (maart 2026-editie)
- LOINC version 2.81
De voorwaarden van gebruik staan op de beginpagina ![]()
Deze pagina is gegenereerd op 17/04/2026 12:09:31 met ZibExtraction v. 10.0.9603.19166