LivingSituation-v3.5(2024EN)
General information
Name: nl.zorg.LivingSituation ![]()
Version: 3.5
HCIM Status:Final
Release: 2024
Release status: Published
Release date: 24-04-2024
Metadata
| DCM::CoderList | Kerngroep Registratie aan de Bron |
| DCM::ContactInformation.Address | * |
| DCM::ContactInformation.Name | * |
| DCM::ContactInformation.Telecom | * |
| DCM::ContentAuthorList | Projectgroep Generieke Overdrachtsgegevens & Kerngroep Registratie aan de Bron |
| DCM::CreationDate | 2-9-2013 |
| DCM::DeprecatedDate | |
| DCM::DescriptionLanguage | nl |
| DCM::EndorsingAuthority.Address | |
| DCM::EndorsingAuthority.Name | PM |
| DCM::EndorsingAuthority.Telecom | |
| DCM::Id | 2.16.840.1.113883.2.4.3.11.60.40.3.7.8 |
| DCM::KeywordList | sociale ananmese, woonsituatie, woning |
| DCM::LifecycleStatus | Final |
| DCM::ModelerList | Kerngroep Registratie aan de Bron |
| DCM::Name | nl.zorg.Woonsituatie |
| DCM::PublicationDate | 24-04-2024 |
| DCM::PublicationStatus | Published |
| DCM::ReviewerList | Projectgroep Generieke Overdrachtsgegevens & Kerngroep Registratie aan de Bron |
| DCM::RevisionDate | 07-04-2025 |
| DCM::Supersedes | nl.zorg.Woonsituatie-v3.4 |
| DCM::Version | 3.5 |
| HCIM::PublicationLanguage | EN |
Revision History
Only available in Dutch
Publicatieversie 1.0 (15-02-2013)
Publicatieversie 1.1 (01-07-2013)
Publicatieversie 1.2 (01-04-2015)
| ZIB-162 | OverdrachtWoonsituatie aanpassen zodat de huidige situatie beschreven wordt, incl. aanpassing in voorbeeld. |
| ZIB-283 | Aanpassen OID ValueSet WoningtypeCodelijst in OverdrachtWoonsituatie van 2.16.840.1.113883.2.4.3.11.60.40.2.8.1. naar 2.16.840.1.113883.2.4.3.11.60.40.2.8.1 |
| ZIB-284 | In de klinische bouwsteen OverdrachtWoonsituatie kwam de naam van de gekoppelde waardenlijst van concept WoningType niet overeen met de tagged value van het concept. |
| ZIB-308 | Prefix Overdracht weggehaald bij de generieke bouwstenen |
Incl. algemene wijzigingsverzoeken:
| ZIB-94 | Aanpassen tekst van Disclaimer, Terms of Use & Copyrights |
| ZIB-154 | Consequenties opsplitsing Medicatie bouwstenen voor overige bouwstenen. |
| ZIB-200 | Naamgeving SNOMED CT in tagged values klinische bouwstenen gelijk getrokken. |
| ZIB-201 | Naamgeving OID: in tagged value notes van klinische bouwstenen gelijk getrokken. |
| ZIB-309 | EOI aangepast |
| ZIB-324 | Codelijsten Name en Description beginnen met een Hoofdletter |
| ZIB-326 | Tekstuele aanpassingen conform de kwaliteitsreview kerngroep 2015 |
Publicatieversie 3.0 (01-05-2016)
| ZIB-453 | Wijziging naamgeving ZIB's en logo's door andere opzet van beheer |
Publicatieversie 3.1 (04-09-2017)
| ZIB-561 | Terminologiekoppeling Woonsituatie |
| ZIB-564 | Aanpassing/harmonisatie Engelse conceptnamen |
Publicatieversie 3.2 (01-10-2018)
| ZIB-653 | WoningTypeCodelijst bevat een code voor AWZB instelling terwijl dat tegenwoordiig Wet langdurige zorg heet |
Publicatieversie 3.3 (01-09-2020)
| ZIB-694 | Nieuw ZIB-item om eigenschappen zoals trap of lift vast te leggen - WoningToegankelijkheid |
| ZIB-769 | Woonsituatie WoningType lijst mist met/zonder/lift/trap |
| ZIB-810 | WoningTypeCodelijst voldoet niet |
Publicatieversie 3.4 (01-12-2021)
| ZIB-1272 | Toevoegen van veld Datum/tijd bij zib woonsituatie |
| ZIB-1409 | In de excel van woonsituatie staat een verkeerde constraint |
| ZIB-1501 | Toevoegen Detentie aan Woonsituatie |
Publicatieversie 3.5 (24-04-2024)
| ZIB-2473 | Definitiecode nodig voor concept WoningType in zib Woonsituatie |
Concept
The living situation is the physical environment in which the patient normally lives, sleeps, keeps their clothing, etc.
Purpose
The goal is to take stock of the patient’s current living situation. This is in regard to any current or future problems the patient encounters or could encounter when living with the disease and the patient’s (future) constraints.
There are many reasons to ask about the patient’s living situation. The living situation can be relevant in the patient’s wish to live in their own home independently in the event of disease and/or disability (WMO, 2011; CIZ, 2011). Furthermore, the living situation is important in evaluating the risks of falling, particularly among people living alone (CMO, guidelines for fall prevention, 2004).
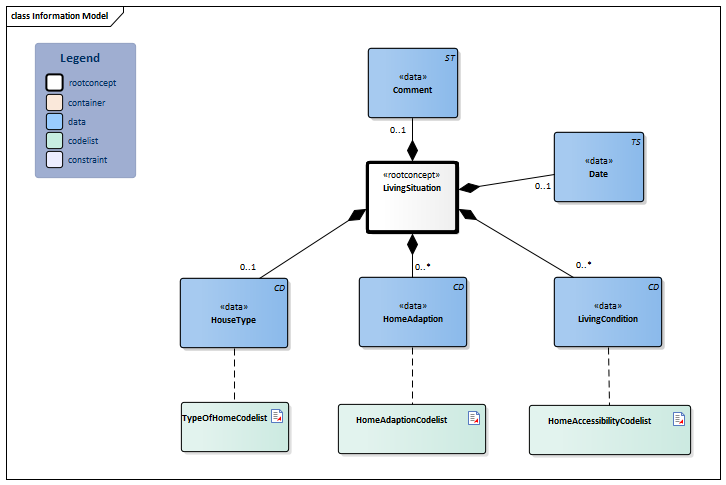
Information Model

| Type | Id | Concept | Card. | Definition | DefinitionCode | Reference | ||||||||
| NL-CM:7.8.1 | Root concept of the LivingSituation information model. This root concept contains all data elements of the LivingSituation information model. |
|
||||||||||||
| NL-CM:7.8.6 | 0..1 | Date of observation of the living situation. | ||||||||||||
| NL-CM:7.8.3 | 0..1 | Type of home the patient lives in. |
|
| ||||||||||
| NL-CM:7.8.5 | 0..* | Adaptions present in the home that have been made in the context of the illness or disability to make the functioning of the patient safer and more comfortable and to enable independent living. |
|
| ||||||||||
| NL-CM:7.8.4 | 0..* | Conditions that affect the accessibility of the home or the stay in the home. |
|
| ||||||||||
| NL-CM:7.8.2 | 0..1 | Comments in free text on problems or details of the patient’s living situation that may be relevant. |
|
|||||||||||
Columns Concept and DefinitionCode: hover over the values for more information
For explanation of the symbols, please see the legend page
Example Instances
Only available in Dutch
| WoonType | WoonOmstandigheid | Woningaanpassing | Toelichting | Datum |
| Bovenwoning | Woning bereikbaar met trap | Aangepast toilet Douchestoel Wandbeugel |
De bovenwoning is een probleem vanwege ontbreken lift. De patiënt staat op de wachtlijst voor een benedenwoning | 1-09-2021 |
Valuesets
HomeAccessibilityCodelist
| Valueset OID: 2.16.840.1.113883.2.4.3.11.60.40.2.7.8.3 | Binding: Extensible | Status: Active |
| Conceptname | Conceptcode | Codesystem name | Codesystem OID | Description |
| Stairs in house | 160708008 | SNOMED CT | 2.16.840.1.113883.6.96 | Trap in woning |
| Lives in apartment with elevator access | 609241003 | SNOMED CT | 2.16.840.1.113883.6.96 | Woning bereikbaar met lift |
| Access to residence by stairs | 715758005 | SNOMED CT | 2.16.840.1.113883.6.96 | Woning bereikbaar met trap |
| Obstructed means of residential entrance | 424948003 | SNOMED CT | 2.16.840.1.113883.6.96 | Woning moeilijk toegankelijk |
| Housing contains structural barriers to movement | 423155007 | SNOMED CT | 2.16.840.1.113883.6.96 | Woning moeilijk doorgankelijk |
| Cluttered living space | 424661000 | SNOMED CT | 2.16.840.1.113883.6.96 | Overvolle leefruimte |
| Dirty living conditions | 424415008 | SNOMED CT | 2.16.840.1.113883.6.96 | Vervuilde leefomstandigheden |
| Keeps pets | 224152001 | SNOMED CT | 2.16.840.1.113883.6.96 | Huisdieren aanwezig |
| Unsafe floor covering | 423527000 | SNOMED CT | 2.16.840.1.113883.6.96 | Onveilige vloerbedekking |
| Value Other (OTH) from codesystem NullFlavor (OID: 2.16.840.1.113883.5.1008) is allowed in this valueset. | ||||
HomeAdaptionCodelist
| Valueset OID: 2.16.840.1.113883.2.4.3.11.60.40.2.7.8.2 | Binding: Extensible | Status: Active |
| Conceptname | Conceptcode | Codesystem name | Codesystem OID | Description |
| Bath/shower chair | 467158009 | SNOMED CT | 2.16.840.1.113883.6.96 | Douchestoel |
| Stairlift, chair | 465153004 | SNOMED CT | 2.16.840.1.113883.6.96 | Traplift |
| Assistive toilet | 465302005 | SNOMED CT | 2.16.840.1.113883.6.96 | Aangepast toilet |
| Assistive bed | 705401004 | SNOMED CT | 2.16.840.1.113883.6.96 | Aangepast bed |
| Home and premises assistive furnishing/adaptation | 705390009 | SNOMED CT | 2.16.840.1.113883.6.96 | Aangepaste woninginrichting |
| Hand rail | 360303004 | SNOMED CT | 2.16.840.1.113883.6.96 | Wandbeugel |
| Value Other (OTH) from codesystem NullFlavor (OID: 2.16.840.1.113883.5.1008) is allowed in this valueset. | ||||
TypeOfHomeCodelist
| Valueset OID: 2.16.840.1.113883.2.4.3.11.60.40.2.7.8.1 | Binding: Required | Status: Active |
| Conceptname | Conceptcode | Codesystem name | Codesystem OID | Description |
| Bovenwoning | BOVENW | WoningType | 2.16.840.1.113883.2.4.3.11.60.40.4.13.1 | Bovenwoning |
| Benedenwoning | BENEDENW | WoningType | 2.16.840.1.113883.2.4.3.11.60.40.4.13.1 | Benedenwoning |
| Eengezinswoning | EENGEZW | WoningType | 2.16.840.1.113883.2.4.3.11.60.40.4.13.1 | Eengezinswoning |
| Appartement of flatwoning | FLATW | WoningType | 2.16.840.1.113883.2.4.3.11.60.40.4.13.1 | Appartement of flatwoning |
| Aanleunwoning | AANLW | WoningType | 2.16.840.1.113883.2.4.3.11.60.40.4.13.1 | Aanleunwoning |
| Woonboot | WOONB | WoningType | 2.16.840.1.113883.2.4.3.11.60.40.4.13.1 | Woonboot |
| Woonwagen | WOONW | WoningType | 2.16.840.1.113883.2.4.3.11.60.40.4.13.1 | Woonwagen |
| Instelling WLZ | WLZIN | WoningType | 2.16.840.1.113883.2.4.3.11.60.40.4.13.1 | Instelling WLZ |
| Instelling ZVW | ZVWIN | WoningType | 2.16.840.1.113883.2.4.3.11.60.40.4.13.1 | Instelling ZVW |
| Instelling WMO | WMOIN | WoningType | 2.16.840.1.113883.2.4.3.11.60.40.4.13.1 | Instelling WMO |
| Asielzoekers-centrum | AZC | WoningType | 2.16.840.1.113883.2.4.3.11.60.40.4.13.1 | Asielzoekers-centrum |
| Dakloos | DAKLOO | WoningType | 2.16.840.1.113883.2.4.3.11.60.40.4.13.1 | Dakloos |
| Justitiële Inrichting | JSTINR | WoningType | 2.16.840.1.113883.2.4.3.11.60.40.4.13.1 | Justitiële Inrichting |
| Value Other (OTH) from codesystem NullFlavor (OID: 2.16.840.1.113883.5.1008) is allowed in this valueset. | ||||
This information model in other releases
- Release 2015, (Version 1.2)
- Release 2016, (Version 3.0)
- Release 2017, (Version 3.1)
- Prerelease 2018-2, (Version 3.2)
- Prerelease 2019-2, (Version 3.2)
- Release 2020, (Version 3.3)
- Prerelease 2021-2, (Version 3.4)
- Prerelease 2022-1, (Version 3.4)
- Prerelease 2023-1, (Version 3.4)
- Prerelease 2026-1, (Version 3.5)
Information model references
This information model refers to
- --
This information model is used in
- --
Technical specifications in HL7v3 CDA and HL7 FHIR
To exchange information based on health and care information models, additional, more technical specifications are required.
Not every environment can handle the same technical specifications. For this reason, there are several types of technical specifications:
- HL7® version 3 CDA compatible specifications, available through the Nictiz ART-DECOR® environment

- HL7® FHIR® compatible specifications, available through the Nictiz environment on the Simplifier FHIR

Downloads
This information model is also available as pdf file
or as spreadsheet
About this information
The information in this wikipage is based on Release 2024
SNOMED CT and LOINC codes are based on:
- SNOMED Clinical Terms versie: 20250430 [R] (april 2025-editie)
- LOINC version 2.77
Conditions for use are located on the mainpage ![]()
This page is generated on 27/05/2025 14:01:38 with ZibExtraction v. 9.5.9242.40707