SkinDisorder-v4.0(2024EN)
General information
Name: nl.zorg.SkinDisorder ![]()
Version: 4.0
HCIM Status:Final
Release: 2024
Release status: Published
Release date: 25-04-2025
Metadata
| DCM::CoderList | Werkgroep RadB Verpleegkundige Gegevens |
| DCM::ContactInformation.Address | * |
| DCM::ContactInformation.Name | * |
| DCM::ContactInformation.Telecom | * |
| DCM::ContentAuthorList | Werkgroep RadB Verpleegkundige Gegevens |
| DCM::CreationDate | 7-7-2014 |
| DCM::DeprecatedDate | |
| DCM::DescriptionLanguage | nl |
| DCM::EndorsingAuthority.Address | |
| DCM::EndorsingAuthority.Name | PM |
| DCM::EndorsingAuthority.Telecom | |
| DCM::Id | 2.16.840.1.113883.2.4.3.11.60.40.3.19.3 |
| DCM::KeywordList | Huidaandoening, huidirritatie |
| DCM::LifecycleStatus | Final |
| DCM::ModelerList | Werkgroep RadB Verpleegkundige Gegevens |
| DCM::Name | nl.zorg.Huidaandoening |
| DCM::PublicationDate | 25-04-2025 |
| DCM::PublicationStatus | Published |
| DCM::ReviewerList | Projectgroep RadB Verpleegkundige Gegevens & Kerngroep Registratie aan de Bron |
| DCM::RevisionDate | 07-04-2025 |
| DCM::Supersedes | nl.zorg.Huidaandoening-v3.4 |
| DCM::Version | 4.0 |
| HCIM::PublicationLanguage | EN |
Revision History
Only available in Dutch
Publicatieversie 1.0 (01-07-2015)
Publicatieversie 3.0 (01-05-2016)
| ZIB-453 | Wijziging naamgeving ZIB's en logo's door andere opzet van beheer |
Publicatieversie 3.1 (04-09-2017)
| ZIB-530 | Verwijzingen naar de bouwsteen Verpleegkundige Interventie verwijderd |
| ZIB-576 | Aanpassen bouwstenen die nog de prefix overdracht hebben, zodat de prefix kan vervallen. |
| ZIB-585 | Toevoegen concept Lateraliteit aan het concept Anatomische Locatie |
Publicatieversie 3.2 (31-12-2017)
| ZIB-646 | Aanpassing SNOMED codes |
Publicatieversie 3.3 (01-09-2020)
| ZIB-1116 | Geen informatie |
Publicatieversie 3.4 (01-12-2021)
| ZIB-1572 | Deprecated SNOMED codes |
Publicatieversie 4.0 (24-04-2024)
| ZIB-2606 | Meerdere zibs: Vervangen van de verwijzing naar Probleem |
| ZIB-2459 | Deprecated values in zib pre-publicatie 2024-1 |
Concept
A skin condition is a disturbance of the organ skin caused by a source to be specified later on.
Purpose
Information on the skin condition is of importance for determining or continuing the required care. Specific expertise or materials can be facilitated in the event that a patient is transferred.
Any underlying medical condition that may be causing the skin condition will be indicated with a reference to Diagnosis.
Evidence Base
For the code list of the TypeOfCondition concept, we purposefully opted for a limited list. The reason for this is that there are many types of skin conditions that are almost always recorded as free text in the current situation. For this purpose, the concept offers the option to choose 'Other' in which the skin condition can be entered in free text. This code list can be expanded when skin conditions are recorded in a more structured way.
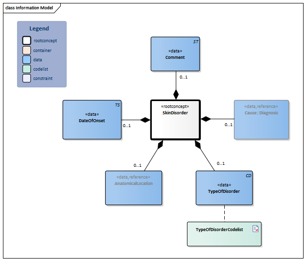
Information Model

| Type | Id | Concept | Card. | Definition | DefinitionCode | Reference | ||||||||
| NL-CM:19.3.1 | Root concept of the SkinDisorder information model. This root concept contains all data elements of the SkinDisorder information model. | |||||||||||||
| NL-CM:19.3.7 | 0..1 | The diagnosis underlying the skin condition. |
| |||||||||||
| NL-CM:19.3.2 | 0..1 | A description of the patient’s type of skin disorder. |
|
| ||||||||||
| NL-CM:19.3.9 | 0..1 | The location of the skin condition on the body. |
|
| ||||||||||
| NL-CM:19.3.3 | 0..1 | The date on which the skin condition started. A ‘vague’ date, such as only the year, is permitted. | ||||||||||||
| NL-CM:19.3.6 | 0..1 | A comment on the skin condition and how to care for it. |
|
|||||||||||
Columns Concept and DefinitionCode: hover over the values for more information
For explanation of the symbols, please see the legend page
Example Instances
Only available in Dutch
| Huidaandoening | |
| SoortAandoening | Ortho-ergisch contacteczeem door urine en/of feces |
| AnatomischeLocatie | Lies |
| Lateraliteit | Links |
| OntstaansDatum | 10-09-2014 |
| Toelichting | Intacte felrode huid met glanzend aspect. |
| Oorzaak | |
| DiagnoseNaam | Incontinentie voor urine |
Valuesets
TypeOfDisorderCodelist
| Valueset OID: 2.16.840.1.113883.2.4.3.11.60.40.2.19.3.1 | Binding: Extensible | Status: Active |
| Conceptname | Conceptcode | Codesystem name | Codesystem OID | Description |
| Irritant contact dermatitis caused by contact with urine and/or feces | 402275006 | SNOMED CT | 2.16.840.1.113883.6.96 | Ortho-ergisch contacteczeem door urine en/of feces |
| Irritant contact dermatitis due to incontinence [DEPRECATED] | 402276007 | SNOMED CT | 2.16.840.1.113883.6.96 | Huidletsel door incontinentie [DEPRECATED] |
| Intertrigo | 58759008 | SNOMED CT | 2.16.840.1.113883.6.96 | Intertrigo/smetten |
| Eczema | 43116000 | SNOMED CT | 2.16.840.1.113883.6.96 | Eczeem |
| Value Other (OTH) from codesystem NullFlavor (OID: 2.16.840.1.113883.5.1008) is allowed in this valueset. | ||||
This information model in other releases
- Release 2015, (Version 1.0)
- Release 2016, (Version 3.0)
- Release 2017, (Version 3.2)
- Prerelease 2018-2, (Version 3.2)
- Prerelease 2019-2, (Version 3.2)
- Release 2020, (Version 3.3)
- Prerelease 2021-2, (Version 3.4)
- Prerelease 2022-1, (Version 3.4)
- Prerelease 2023-1, (Version 3.4)
- Prerelease 2026-1, (Version 4.0)
Information model references
This information model refers to
This information model is used in
- --
Technical specifications in HL7v3 CDA and HL7 FHIR
To exchange information based on health and care information models, additional, more technical specifications are required.
Not every environment can handle the same technical specifications. For this reason, there are several types of technical specifications:
- HL7® version 3 CDA compatible specifications, available through the Nictiz ART-DECOR® environment

- HL7® FHIR® compatible specifications, available through the Nictiz environment on the Simplifier FHIR

Downloads
This information model is also available as pdf file
or as spreadsheet
About this information
The information in this wikipage is based on Release 2024
SNOMED CT and LOINC codes are based on:
- SNOMED Clinical Terms versie: 20250630 [R] (juni 2025-editie)
- LOINC version 2.77
Conditions for use are located on the mainpage ![]()
This page is generated on 12/07/2025 16:24:04 with ZibExtraction v. 9.5.9242.40707