Huidaandoening-v4.0(2024NL)
Algemeen
Naam: nl.zorg.Huidaandoening ![]()
Versie: 4.0
ZIB Status:Final
Publicatie: 2024
Publicatie status: Published
Publicatie datum: 25-04-2025
Metadata
| DCM::CoderList | Werkgroep RadB Verpleegkundige Gegevens |
| DCM::ContactInformation.Address | * |
| DCM::ContactInformation.Name | * |
| DCM::ContactInformation.Telecom | * |
| DCM::ContentAuthorList | Werkgroep RadB Verpleegkundige Gegevens |
| DCM::CreationDate | 7-7-2014 |
| DCM::DeprecatedDate | |
| DCM::DescriptionLanguage | nl |
| DCM::EndorsingAuthority.Address | |
| DCM::EndorsingAuthority.Name | PM |
| DCM::EndorsingAuthority.Telecom | |
| DCM::Id | 2.16.840.1.113883.2.4.3.11.60.40.3.19.3 |
| DCM::KeywordList | Huidaandoening, huidirritatie |
| DCM::LifecycleStatus | Final |
| DCM::ModelerList | Werkgroep RadB Verpleegkundige Gegevens |
| DCM::Name | nl.zorg.Huidaandoening |
| DCM::PublicationDate | 25-04-2025 |
| DCM::PublicationStatus | Published |
| DCM::ReviewerList | Projectgroep RadB Verpleegkundige Gegevens & Kerngroep Registratie aan de Bron |
| DCM::RevisionDate | 07-04-2025 |
| DCM::Supersedes | nl.zorg.Huidaandoening-v3.4 |
| DCM::Version | 4.0 |
| HCIM::PublicationLanguage | NL |
Revision History
Publicatieversie 1.0 (01-07-2015)
Publicatieversie 3.0 (01-05-2016)
| ZIB-453 | Wijziging naamgeving ZIB's en logo's door andere opzet van beheer |
Publicatieversie 3.1 (04-09-2017)
| ZIB-530 | Verwijzingen naar de bouwsteen Verpleegkundige Interventie verwijderd |
| ZIB-576 | Aanpassen bouwstenen die nog de prefix overdracht hebben, zodat de prefix kan vervallen. |
| ZIB-585 | Toevoegen concept Lateraliteit aan het concept Anatomische Locatie |
Publicatieversie 3.2 (31-12-2017)
| ZIB-646 | Aanpassing SNOMED codes |
Publicatieversie 3.3 (01-09-2020)
| ZIB-1116 | Geen informatie |
Publicatieversie 3.4 (01-12-2021)
| ZIB-1572 | Deprecated SNOMED codes |
Publicatieversie 4.0 (24-04-2024)
| ZIB-2606 | Meerdere zibs: Vervangen van de verwijzing naar Probleem |
| ZIB-2459 | Deprecated values in zib pre-publicatie 2024-1 |
Concept
Een huidaandoening is een door een nader aan te duiden oorzaak ontstane verstoring van het orgaan huid.
Purpose
Informatie over de huidaandoening is van belang voor het vaststellen van de benodigde zorg of bij het voortzetten daarvan. Bij overdracht van de patiënt kan zo nodig tijdig specifieke deskundigheid of materialen worden geregeld.
Een eventuele onderliggende medische aandoening die oorzaak van de huidaandoening is, wordt aangegeven met een verwijzing naar Diagnose.
Evidence Base
Voor de codelijst van het concept SoortAandoening is bewust gekozen voor een beperkte lijst. De reden hiervoor is dat er zeer veel soorten huidaandoeningen zijn die in de huidige situatie vrijwel altijd als vrije tekst worden vastgelegd. Daartoe heeft het concept de mogelijkheid om te kiezen voor de mogelijkheid 'Other' waarbij de huidaandoening in vrije tekst kan worden meegegeven. Als huidaandoeningen meer gestructureerd vastgelegd worden, kan deze codelijst uitgebreid worden.
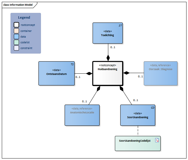
Information Model

| Type | Id | Concept | Card. | Definitie | DefinitieCode | Verwijzing | ||||||||
| NL-CM:19.3.1 | Rootconcept van de bouwsteen Huidaandoening. Dit rootconcept bevat alle gegevenselementen van de bouwsteen Huidaandoening. | |||||||||||||
| NL-CM:19.3.7 | 0..1 | De diagnose die ten grondslag ligt aan de huidaandoening. |
| |||||||||||
| NL-CM:19.3.2 | 0..1 | Beschrijving van het type huidaandoening van de patiënt. |
|
| ||||||||||
| NL-CM:19.3.9 | 0..1 | De locatie op het lichaam waar de huidaandoening zich manifesteert. |
|
| ||||||||||
| NL-CM:19.3.3 | 0..1 | De datum waarop de huidaandoening is ontstaan. Dit mag een vage datum zijn, bijv. alleen een jaartal. | ||||||||||||
| NL-CM:19.3.6 | 0..1 | Een toelichting op de huidaandoening en de verzorging ervan. |
|
|||||||||||
Kolommen Concept en DefinitieCode: houdt de muis boven de waarde voor meer informatie
Voor uitleg over de gebruikte symbolen, zie de legenda pagina
Example Instances
| Huidaandoening | |
| SoortAandoening | Ortho-ergisch contacteczeem door urine en/of feces |
| AnatomischeLocatie | Lies |
| Lateraliteit | Links |
| OntstaansDatum | 10-09-2014 |
| Toelichting | Intacte felrode huid met glanzend aspect. |
| Oorzaak | |
| DiagnoseNaam | Incontinentie voor urine |
Valuesets
SoortAandoeningCodelijst
| Valueset OID: 2.16.840.1.113883.2.4.3.11.60.40.2.19.3.1 | Binding: Extensible | Status: Active |
| Conceptnaam | Conceptcode | Codestelselnaam | Codesysteem OID | Omschrijving |
| Ortho-ergisch contacteczeem door urine en/of feces | 402275006 | SNOMED CT | 2.16.840.1.113883.6.96 | Ortho-ergisch contacteczeem door urine en/of feces |
| Irritatief contacteczeem door incontinentie [DEPRECATED] | 402276007 | SNOMED CT | 2.16.840.1.113883.6.96 | Huidletsel door incontinentie [DEPRECATED] |
| Intertrigo | 58759008 | SNOMED CT | 2.16.840.1.113883.6.96 | Intertrigo/smetten |
| Eczeem | 43116000 | SNOMED CT | 2.16.840.1.113883.6.96 | Eczeem |
| Waarde Other (OTH) uit codestelsel NullFlavor (OID: 2.16.840.1.113883.5.1008) is toegestaan in deze waardenlijst. | ||||
Deze bouwsteen in overige publicaties
- Publicatie 2015, (Versie 1.0)
- Publicatie 2016, (Versie 3.0)
- Publicatie 2017, (Versie 3.2)
- Pre-publicatie 2018-2, (Versie 3.2)
- Pre-publicatie 2019-2, (Versie 3.2)
- Publicatie 2020, (Versie 3.3)
- Pre-publicatie 2021-2, (Versie 3.4)
- Pre-publicatie 2022-1, (Versie 3.4)
- Pre-publicatie 2023-1, (Versie 3.4)
- Pre-publicatie 2026-1, (Versie 4.0)
Bouwsteen verwijzingen
Deze bouwsteen verwijst naar
Deze bouwsteen wordt gebruikt in
- --
Technische specificaties in HL7v3 CDA en HL7 FHIR
Om informatie op basis van zorginformatiebouwstenen uit te wisselen zijn aanvullende, meer technische specificaties nodig.
Niet iedere omgeving kan met dezelfde technische specificaties overweg. Om deze reden zijn er meerdere typen technische specificaties:
- HL7® versie 3 CDA compatibele specificaties, beschikbaar via de Nictiz ART-DECOR® omgeving

- HL7® FHIR® compatibele specificaties, beschikbaar via de Nictiz-omgeving op de Simplifier FHIR Registry

Downloads
De bouwsteen is ook beschikbaar als pdf bestand
of als spreadsheet
Over deze informatie
De informatie in deze wiki pagina is gebaseerd op de Publicatie 2024
SNOMED CT en LOINC codes zijn gebaseeerd op:
- SNOMED Clinical Terms versie: 20250630 [R] (juni 2025-editie)
- LOINC version 2.77
De voorwaarden van gebruik staan op de beginpagina ![]()
Deze pagina is gegenereerd op 10/07/2025 16:10:41 met ZibExtraction v. 9.5.9242.40707