PressureUlcer-v3.8(2026-1EN)
General information
Name: nl.zorg.PressureUlcer ![]()
Version: 3.8
HCIM Status:Final
Release: 2026-1
Release status: Prepublished
Release date: 17-04-2026
Metadata
| DCM::CoderList | Werkgroep RadB Verpleegkundige Gegevens |
| DCM::ContactInformation.Address | * |
| DCM::ContactInformation.Name | * |
| DCM::ContactInformation.Telecom | * |
| DCM::ContentAuthorList | Werkgroep RadB Verpleegkundige Gegevens |
| DCM::CreationDate | 7-7-2014 |
| DCM::DeprecatedDate | |
| DCM::DescriptionLanguage | nl |
| DCM::EndorsingAuthority.Address | |
| DCM::EndorsingAuthority.Name | NFU & V&VN |
| DCM::EndorsingAuthority.Telecom | |
| DCM::Id | 2.16.840.1.113883.2.4.3.11.60.40.3.19.1 |
| DCM::KeywordList | Decubitus, doorligwond, wond |
| DCM::LifecycleStatus | Final |
| DCM::ModelerList | Werkgroep RadB Verpleegkundige Gegevens |
| DCM::Name | nl.zorg.DecubitusWond |
| DCM::PublicationDate | 17-04-2026 |
| DCM::PublicationStatus | Prepublished |
| DCM::ReviewerList | Projectgroep RadB Verpleegkundige Gegevens & Kerngroep Registratie aan de Bron |
| DCM::RevisionDate | 10-04-2025 |
| DCM::Supersedes | nl.zorg.DecubitusWond-v3.7 |
| DCM::Version | 3.8 |
| HCIM::PublicationLanguage | EN |
Revision History
Only available in Dutch
Publicatieversie 1.0 (01-07-2015)
Publicatieversie 3.0 (01-05-2016)
| ZIB-453 | Wijziging naamgeving ZIB's en logo's door andere opzet van beheer |
Publicatieversie 3.1 (04-09-2017)
| ZIB-530 | Verwijzingen naar de bouwsteen Verpleegkundige Interventie verwijderd |
| ZIB-533 | Toestaan dat de bouwsteen meer dan één foto kan bevatten |
| ZIB-549 | De Engelse naam van de bouwsteen en het rootconcept zijn niet correct |
| ZIB-585 | Toevoegen concept Lateraliteit aan het concept Anatomische Locatie |
Publicatieversie 3.2 (31-12-2017)
| ZIB-646 | Aanpassing SNOMED codes |
Publicatieversie 3.3 (31-01-2020)
| ZIB-828 | wondfoto toevoegen aan zib brandwond |
Publicatieversie 3.4 (01-09-2020)
| ZIB-1116 | Geen informatie |
Publicatieversie 3.5 (10-06-2022)
| ZIB-1674 | Terminologie codes ontbreken in de zib |
| ZIB-1765 | Deprecated SNOMED codes |
Publicatieversie 3.6 (15-10-2023)
| ZIB-1980 | Terminologie code voor wond foto |
Publicatieversie 3.7 (15-04-2024)
| ZIB-2106 | Aanvraag terminologie code voor Extent en DateOfLastDressingChange |
| ZIB-2218 | Oth toevoegen aan Waardenlijsten met een required binding |
Publicatieversie 3.8 (24-04-2024)
| ZIB-2079 | Wondfoto met hoofdletter of kleine letter? |
| ZIB-2080 | Nederlandse vertaling wordt gebruik op de Engelse Pagina |
| ZIB-2459 | Deprecated values in zib pre-publicatie 2024-1 |
Concept
A pressure ulcer is localized damage to the skin and/or underlying tissue, often over a bony prominence, as a result of pressure or pressure combined with friction.
A pressure ulcer involves a major disease burden and reduces the quality of life for a patient. Adequate risk evaluation, prevention and treatment of pressure ulcers can lead to a fewer incidences and prevalence of pressure ulcers.
Purpose
Information on the pressure ulcer is of importance in starting or continuing the best possible wound treatment, curatively and preventatively, and to be able to properly monitor the wound healing process.
Evidence Base
To describe the wound, there are 4 categories, based on the international NPUAP/EPUAP decubitus classification system:
- Category 1: non-removable redness of intact skin;
- Category 2: loss of a partial layer of skin or blister;
- Category 3: loss of an entire layer of skin (visible fat);
- Category 4: loss of an entire layer of tissue (visible muscle/bone).
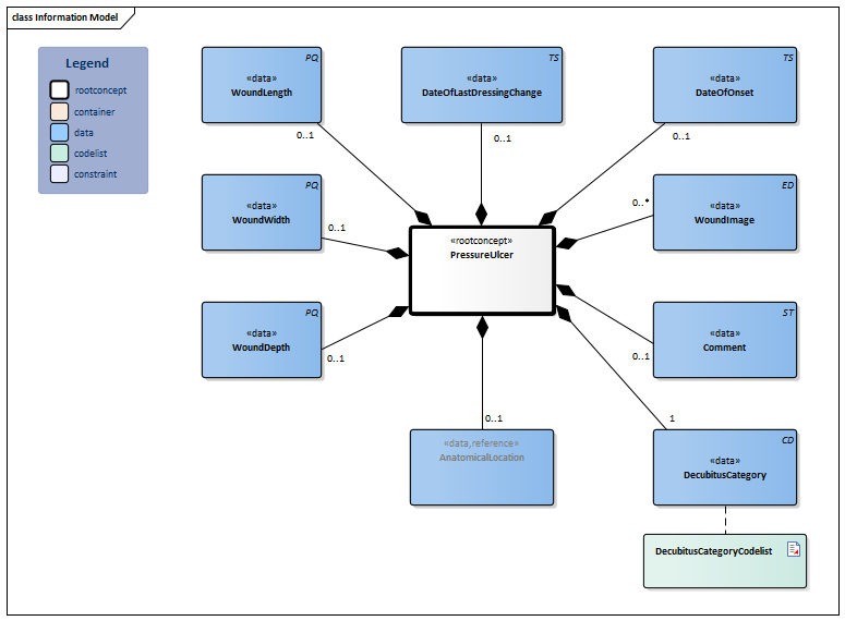
Information Model

| Type | Id | Concept | Card. | Definition | DefinitionCode | Reference | ||||||||
| NL-CM:19.1.1 | Root concept of the PressureUlcer information model.This root concept contains all data elements of the PressureUlcer information model. |
|
||||||||||||
| NL-CM:19.1.2 | 1 | Description of the condition of the pressure ulcer, ranging from category 1 - 4. |
|
| ||||||||||
| NL-CM:19.1.3 | 0..1 | The date on which the pressure ulcer appeared. | ||||||||||||
| NL-CM:19.1.14 | 0..1 | The location of the pressure ulcer on the body. |
|
| ||||||||||
| NL-CM:19.1.8 | 0..1 | The date on which the dressing was last changed. |
|
|||||||||||
| NL-CM:19.1.9 | 0..1 | The length of the pressure ulcer. |
|
|||||||||||
| NL-CM:19.1.10 | 0..1 | The width of the pressure ulcer. |
|
|||||||||||
| NL-CM:19.1.11 | 0..1 | The depth of the pressure ulcer. |
|
|||||||||||
| NL-CM:19.1.12 | 0..* | A photo of the pressure ulcer as visual information. |
|
|||||||||||
| NL-CM:19.1.5 | 0..1 | A comment on the pressure ulcer. |
|
|||||||||||
Columns Concept and DefinitionCode: hover over the values for more information
For explanation of the symbols, please see the legend page
Example Instances
Only available in Dutch
| DecubitusWond | |
| AnatomischeLocatie | Hiel |
| Lateraliteit | Links |
| DecubitusCategorie | Decubitus categorie 2 |
| Wondlengte | 3 cm |
| Wondbreedte | 2 cm |
| Wonddiepte | - |
| OntstaansDatum | 01-09-2014 |
| Toelichting | Blaar met vocht op hiel. |
References
1. V&VN (2011) Landelijke multidisciplinaire richtlijn. Decubitus preventie en behandeling. [Online] Beschikbaar op:www.diliguide.nl/document/1613/file/pdf/ [Geraadpleegd: 13 februari 2015]
Valuesets
DecubitusCategoryCodelist
| Valueset OID: 2.16.840.1.113883.2.4.3.11.60.40.2.19.1.1 | Binding: Required | Status: Active |
| Conceptname | Conceptcode | Codesystem name | Codesystem OID | Description |
| Pressure injury stage I | 1163217004 | SNOMED CT | 2.16.840.1.113883.6.96 | Decubitus graad 1 |
| Pressure injury stage II | 1163220007 | SNOMED CT | 2.16.840.1.113883.6.96 | Decubitus graad 2 |
| Pressure injury stage III | 1163222004 | SNOMED CT | 2.16.840.1.113883.6.96 | Decubitus graad 3 |
| Pressure injury stage IV | 1163224003 | SNOMED CT | 2.16.840.1.113883.6.96 | Decubitus graad 4 |
| Unstageable pressure injury | 1163226001 | SNOMED CT | 2.16.840.1.113883.6.96 | Niet-gradeerbare decubitus |
| Pressure injury of deep tissue suspected | 723073000 | SNOMED CT | 2.16.840.1.113883.6.96 | Verdenking op decubitus van onderhuids weefsel |
| Pressure ulcer stage 1 [DEPRECATED] | 421076008 | SNOMED CT | 2.16.840.1.113883.6.96 | Decubitus categorie 1 [DEPRECATED] |
| Pressure ulcer stage 2 [DEPRECATED] | 420324007 | SNOMED CT | 2.16.840.1.113883.6.96 | Decubitus categorie 2 [DEPRECATED] |
| Pressure ulcer stage 3 [DEPRECATED] | 421927004 | SNOMED CT | 2.16.840.1.113883.6.96 | Decubitus categorie 3 [DEPRECATED] |
| Pressure ulcer stage 4 [DEPRECATED] | 420597008 | SNOMED CT | 2.16.840.1.113883.6.96 | Decubitus categorie 4 [DEPRECATED] |
| Value Other (OTH) from codesystem NullFlavor (OID: 2.16.840.1.113883.5.1008) is allowed in this valueset. | ||||
This information model in other releases
- Release 2015, (Version 1.0)
- Release 2016, (Version 3.0)
- Release 2017, (Version 3.2)
- Prerelease 2018-2, (Version 3.2)
- Prerelease 2019-2, (Version 3.3)
- Release 2020, (Version 3.4)
- Prerelease 2021-2, (Version 3.4)
- Prerelease 2022-1, (Version 3.5)
- Prerelease 2023-1, (Version 3.6)
- Release 2024, (Version 3.8)
Information model references
This information model refers to
- --
This information model is used in
- --
Technical specifications in HL7v3 CDA and HL7 FHIR
To exchange information based on health and care information models, additional, more technical specifications are required.
Not every environment can handle the same technical specifications. For this reason, there are several types of technical specifications:
- HL7® version 3 CDA compatible specifications, available through the Nictiz ART-DECOR® environment

- HL7® FHIR® compatible specifications, available through the Nictiz environment on the Simplifier FHIR

Downloads
This information model is also available as pdf file
or as spreadsheet
About this information
The information in this wikipage is based on prerelease 2026-1
SNOMED CT and LOINC codes are based on:
- SNOMED Clinical Terms versie: 20260331 [R] (maart 2026-editie)
- LOINC version 2.81
Conditions for use are located on the mainpage ![]()
This page is generated on 18/04/2026 18:37:24 with ZibExtraction v. 10.0.9604.31200