DecubitusWond-v3.8(2026-1NL)
Algemeen
Naam: nl.zorg.DecubitusWond ![]()
Versie: 3.8
ZIB Status:Final
Publicatie: 2026-1
Publicatie status: Prepublished
Publicatie datum: 17-04-2026
Metadata
| DCM::CoderList | Werkgroep RadB Verpleegkundige Gegevens |
| DCM::ContactInformation.Address | * |
| DCM::ContactInformation.Name | * |
| DCM::ContactInformation.Telecom | * |
| DCM::ContentAuthorList | Werkgroep RadB Verpleegkundige Gegevens |
| DCM::CreationDate | 7-7-2014 |
| DCM::DeprecatedDate | |
| DCM::DescriptionLanguage | nl |
| DCM::EndorsingAuthority.Address | |
| DCM::EndorsingAuthority.Name | NFU & V&VN |
| DCM::EndorsingAuthority.Telecom | |
| DCM::Id | 2.16.840.1.113883.2.4.3.11.60.40.3.19.1 |
| DCM::KeywordList | Decubitus, doorligwond, wond |
| DCM::LifecycleStatus | Final |
| DCM::ModelerList | Werkgroep RadB Verpleegkundige Gegevens |
| DCM::Name | nl.zorg.DecubitusWond |
| DCM::PublicationDate | 17-04-2026 |
| DCM::PublicationStatus | Prepublished |
| DCM::ReviewerList | Projectgroep RadB Verpleegkundige Gegevens & Kerngroep Registratie aan de Bron |
| DCM::RevisionDate | 10-04-2025 |
| DCM::Supersedes | nl.zorg.DecubitusWond-v3.7 |
| DCM::Version | 3.8 |
| HCIM::PublicationLanguage | NL |
Revision History
Publicatieversie 1.0 (01-07-2015)
Publicatieversie 3.0 (01-05-2016)
| ZIB-453 | Wijziging naamgeving ZIB's en logo's door andere opzet van beheer |
Publicatieversie 3.1 (04-09-2017)
| ZIB-530 | Verwijzingen naar de bouwsteen Verpleegkundige Interventie verwijderd |
| ZIB-533 | Toestaan dat de bouwsteen meer dan één foto kan bevatten |
| ZIB-549 | De Engelse naam van de bouwsteen en het rootconcept zijn niet correct |
| ZIB-585 | Toevoegen concept Lateraliteit aan het concept Anatomische Locatie |
Publicatieversie 3.2 (31-12-2017)
| ZIB-646 | Aanpassing SNOMED codes |
Publicatieversie 3.3 (31-01-2020)
| ZIB-828 | wondfoto toevoegen aan zib brandwond |
Publicatieversie 3.4 (01-09-2020)
| ZIB-1116 | Geen informatie |
Publicatieversie 3.5 (10-06-2022)
| ZIB-1674 | Terminologie codes ontbreken in de zib |
| ZIB-1765 | Deprecated SNOMED codes |
Publicatieversie 3.6 (15-10-2023)
| ZIB-1980 | Terminologie code voor wond foto |
Publicatieversie 3.7 (15-04-2024)
| ZIB-2106 | Aanvraag terminologie code voor Extent en DateOfLastDressingChange |
| ZIB-2218 | Oth toevoegen aan Waardenlijsten met een required binding |
Publicatieversie 3.8 (24-04-2024)
| ZIB-2079 | Wondfoto met hoofdletter of kleine letter? |
| ZIB-2080 | Nederlandse vertaling wordt gebruik op de Engelse Pagina |
| ZIB-2459 | Deprecated values in zib pre-publicatie 2024-1 |
Concept
Een decubituswond is een gelokaliseerde beschadiging van de huid en/of onderliggend weefsel, meestal ter hoogte van een botuitsteeksel, als gevolg van druk of druk in samenhang met schuifkracht.
Decubitus gaat gepaard met veel ziektelast en vermindert de kwaliteit van leven voor patiënten. Adequate risico-inschatting, preventie en behandeling van decubitus leiden tot een lagere incidentie en prevalentie van decubitus.
Purpose
Informatie over de decubitus is van belang bij het inzetten of continueren van de optimale wondbehandeling, curatief en preventief, en om de voortgang van de wondgenezing goed te kunnen monitoren.
Evidence Base
Voor het beschrijven van de wond wordt gebruik gemaakt van de indeling in 4 categoriën, , gebaseerd op het internationale NPUAP/EPUAP decubitus classificatiesysteem:
- Categorie 1: niet wegdrukbare roodheid bij een intacte huid;
- Categorie 2: verlies van een deel van de huidlaag of blaar;
- Categorie 3: verlies van een volledige huidlaag (vet zichtbaar);
- Categorie 4: verlies van een volledige weefsellaag (spier/bot zichtbaar).
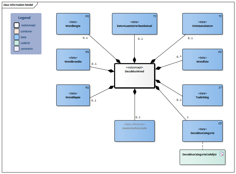
Information Model

| Type | Id | Concept | Card. | Definitie | DefinitieCode | Verwijzing | ||||||||
| NL-CM:19.1.1 | Rootconcept van de bouwsteen DecubitusWond. Dit rootconcept bevat alle gegevenselementen van de bouwsteen DecubitusWond. |
|
||||||||||||
| NL-CM:19.1.2 | 1 | Beschrijving van de toestand van decubituswond, oplopend van categorie 1 tot en met 4. |
|
| ||||||||||
| NL-CM:19.1.3 | 0..1 | De datum waarop de decubituswond is ontstaan. | ||||||||||||
| NL-CM:19.1.14 | 0..1 | De locatie op het lichaam waar de decubituswond zich bevindt. |
|
| ||||||||||
| NL-CM:19.1.8 | 0..1 | De datum waarop het verband de laatste maal verwisseld is. |
|
|||||||||||
| NL-CM:19.1.9 | 0..1 | De lengte van de decubituswond. |
|
|||||||||||
| NL-CM:19.1.10 | 0..1 | De breedte van de decubituswond. |
|
|||||||||||
| NL-CM:19.1.11 | 0..1 | De diepte van de decubituswond. |
|
|||||||||||
| NL-CM:19.1.12 | 0..* | Een foto van de decubituswond als visuele informatie. |
|
|||||||||||
| NL-CM:19.1.5 | 0..1 | Een toelichting op de decubituswond. |
|
|||||||||||
Kolommen Concept en DefinitieCode: houdt de muis boven de waarde voor meer informatie
Voor uitleg over de gebruikte symbolen, zie de legenda pagina
Example Instances
| DecubitusWond | |
| AnatomischeLocatie | Hiel |
| Lateraliteit | Links |
| DecubitusCategorie | Decubitus categorie 2 |
| Wondlengte | 3 cm |
| Wondbreedte | 2 cm |
| Wonddiepte | - |
| OntstaansDatum | 01-09-2014 |
| Toelichting | Blaar met vocht op hiel. |
References
1. V&VN (2011) Landelijke multidisciplinaire richtlijn. Decubitus preventie en behandeling. [Online] Beschikbaar op:www.diliguide.nl/document/1613/file/pdf/ [Geraadpleegd: 13 februari 2015]
Valuesets
DecubitusCategorieCodelijst
| Valueset OID: 2.16.840.1.113883.2.4.3.11.60.40.2.19.1.1 | Binding: Required | Status: Active |
| Conceptnaam | Conceptcode | Codestelselnaam | Codesysteem OID | Omschrijving |
| Decubitus categorie I | 1163217004 | SNOMED CT | 2.16.840.1.113883.6.96 | Decubitus graad 1 |
| Decubitus categorie II | 1163220007 | SNOMED CT | 2.16.840.1.113883.6.96 | Decubitus graad 2 |
| Decubitus categorie III | 1163222004 | SNOMED CT | 2.16.840.1.113883.6.96 | Decubitus graad 3 |
| Decubitus categorie IV | 1163224003 | SNOMED CT | 2.16.840.1.113883.6.96 | Decubitus graad 4 |
| Niet-gradeerbare decubitus | 1163226001 | SNOMED CT | 2.16.840.1.113883.6.96 | Niet-gradeerbare decubitus |
| Verdenking op decubitus van onderhuids weefsel | 723073000 | SNOMED CT | 2.16.840.1.113883.6.96 | Verdenking op decubitus van onderhuids weefsel |
| Decubitus graad 1 [DEPRECATED] | 421076008 | SNOMED CT | 2.16.840.1.113883.6.96 | Decubitus categorie 1 [DEPRECATED] |
| Decubitus graad 2 [DEPRECATED] | 420324007 | SNOMED CT | 2.16.840.1.113883.6.96 | Decubitus categorie 2 [DEPRECATED] |
| Decubitus graad 3 [DEPRECATED] | 421927004 | SNOMED CT | 2.16.840.1.113883.6.96 | Decubitus categorie 3 [DEPRECATED] |
| Decubitus graad 4 [DEPRECATED] | 420597008 | SNOMED CT | 2.16.840.1.113883.6.96 | Decubitus categorie 4 [DEPRECATED] |
| Waarde Other (OTH) uit codestelsel NullFlavor (OID: 2.16.840.1.113883.5.1008) is toegestaan in deze waardenlijst. | ||||
Deze bouwsteen in overige publicaties
- Publicatie 2015, (Versie 1.0)
- Publicatie 2016, (Versie 3.0)
- Publicatie 2017, (Versie 3.2)
- Pre-publicatie 2018-2, (Versie 3.2)
- Pre-publicatie 2019-2, (Versie 3.3)
- Publicatie 2020, (Versie 3.4)
- Pre-publicatie 2021-2, (Versie 3.4)
- Pre-publicatie 2022-1, (Versie 3.5)
- Pre-publicatie 2023-1, (Versie 3.6)
- Publicatie 2024, (Versie 3.8)
Bouwsteen verwijzingen
Deze bouwsteen verwijst naar
- --
Deze bouwsteen wordt gebruikt in
- --
Technische specificaties in HL7v3 CDA en HL7 FHIR
Om informatie op basis van zorginformatiebouwstenen uit te wisselen zijn aanvullende, meer technische specificaties nodig.
Niet iedere omgeving kan met dezelfde technische specificaties overweg. Om deze reden zijn er meerdere typen technische specificaties:
- HL7® versie 3 CDA compatibele specificaties, beschikbaar via de Nictiz ART-DECOR® omgeving

- HL7® FHIR® compatibele specificaties, beschikbaar via de Nictiz-omgeving op de Simplifier FHIR Registry

Downloads
De bouwsteen is ook beschikbaar als pdf bestand
of als spreadsheet
Over deze informatie
De informatie in deze wiki pagina is gebaseerd op de prepublicatie 2026-1
SNOMED CT en LOINC codes zijn gebaseeerd op:
- SNOMED Clinical Terms versie: 20260331 [R] (maart 2026-editie)
- LOINC version 2.81
De voorwaarden van gebruik staan op de beginpagina ![]()
Deze pagina is gegenereerd op 18/04/2026 17:24:24 met ZibExtraction v. 10.0.9604.31200