Mobility-v3.3.1(2026-1EN)

Uit Zorginformatiebouwstenen
Naar navigatie springen Naar zoeken springen



General information

Name: nl.zorg.Mobility
Version: 3.3.1
HCIM Status:Final
Release: 2026-1
Release status: Prepublished
Release date: 17-04-2026


Back to HCIM list

Metadata

DCM::CoderList Werkgroep RadB Verpleegkundige Gegevens
DCM::ContactInformation.Address *
DCM::ContactInformation.Name *
DCM::ContactInformation.Telecom *
DCM::ContentAuthorList Werkgroep RadB Verpleegkundige Gegevens
DCM::CreationDate 11-2-2014
DCM::DeprecatedDate
DCM::DescriptionLanguage nl
DCM::EndorsingAuthority.Address
DCM::EndorsingAuthority.Name PM
DCM::EndorsingAuthority.Telecom
DCM::Id 2.16.840.1.113883.2.4.3.11.60.40.3.4.3
DCM::KeywordList Mobiliteit, lopen, houding veranderen, houding handhaven, uitvoeren transfer
DCM::LifecycleStatus Final
DCM::ModelerList Werkgroep RadB Verpleegkundige Gegevens
DCM::Name nl.zorg.Mobiliteit
DCM::PublicationDate 17-04-2026
DCM::PublicationStatus Prepublished
DCM::ReviewerList Projectgroep RadB Verpleegkundige Gegevens & Kerngroep Registratie aan de Bron
DCM::RevisionDate 17-11-2021
DCM::Supersedes nl.zorg.Mobiliteit-v3.3
DCM::Version 3.3.1
HCIM::PublicationLanguage EN

Revision History

Only available in Dutch

Publicatieversie 1.0 (01-07-2015)

Publicatieversie 3.0 (01-05-2016)

ZIB-453 Wijziging naamgeving ZIB's en logo's door andere opzet van beheer

Publicatieversie 3.1 (04-09-2017)

ZIB-530 Verwijzingen naar de bouwsteen Verpleegkundige Interventie verwijderd
ZIB-531 Vervangen 5-punts ICF schaal door 3-punts SNOMED CT schaal voor beperkingen en stoornissen
ZIB-535 Toevoegen concept Traplopen aan de bouwsteen Mobiliteit

Publicatieversie 3.2 (06-07-2019)

ZIB-732 Een aantal Snomed codes blijken bij nadere controle invalide. Een aantal andere codes zijn inmiddels Inactive verklaard in SNOMED

Publicatieversie 3.3 (01-09-2020)

ZIB-1113 datatype CO wijzigen in CD Zib mobiliteit

Publicatieversie 3.3.1 (01-12-2021)

ZIB-1575 Deprecated termen en waardelijsten uit de prepublicatie halen

Concept

Mobility describes the abilities and any limitations in all aspects of mobility, such as changing position, walking and moving forward, in some cases with the help of an aid.

Purpose

The abilities and any limitations to mobility are documented:

  • to be able to take this into account when in contact with the patient and when providing care to the patient;
  • so as to monitor mobility in the event that mobility limitations are the subject of treatment;
  • to be able to warrant the continuity of care in transfers.

Evidence Base

The definitions of the concepts were (partially) taken from the ICF and ICNP definitions.

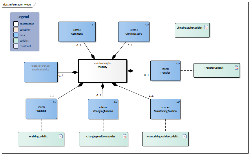
Information Model


#ClimbingStairsCodelist#WalkingCodelist#TransferCodelist#MaintainingPositionCodelist#3510#3516#3513#3508#ChangingPositionCodelistMedicalDevice-v5.0(2026-1EN)#3514#3503#3512


Type Id Concept Card. Definition DefinitionCode Reference
NL-CM:4.3.1 Mobility Root concept of the Mobility information model. This concept contains all data elements of the Mobility information model.
301438001 Ability to mobilize
NL-CM:4.3.3 Walking 0..1 Walking is moving body from one place to another by moving legs stepwise by self, capacity to bear weight of body and walk with effective gait within the range of speed from slow, moderate and fast pace.
282097004 Ability to walk
WalkingCodelist
NL-CM:4.3.18 ClimbingStairs 0..1 ClimbingStairs indicates the extent to which a patient is capable of going up and down stairs independently.
301587001 Ability to manage stairs
ClimbingStairsCodelist
NL-CM:4.3.8 ChangingPosition 0..1 Changing position entails the body going from one position to another and going from one location to the next, such as getting out of a chair and into bed, or kneeling or crouching and getting back up.
282869009 Ability to change position
ChangingPositionCodelist
NL-CM:4.3.12 MaintainingPosition 0..1 Maintaining position is staying in the same position, such as sitting in a chair or standing, when required.
249868004 Ability to maintain a position
MaintainingPositionCodelist
NL-CM:4.3.5 Transfer 0..1 A transfer is moving from one surface to another without changing the body’s position, such as sliding across a couch or moving from the bed to a chair.
364666007 Ability to transfer location
TransferCodelist
NL-CM:4.3.4 MedicalDevice 0..* Description of medical aids that can be used for limitations in mobility.
183135000 Mobility aid
MedicalDevice
NL-CM:4.3.16 Comment 0..1 A comment on the patient’s mobility.
48767-8 Annotation comment [Interpretation] Narrative

Columns Concept and DefinitionCode: hover over the values for more information
For explanation of the symbols, please see the legend page

Example Instances

Only available in Dutch

Mobiliteit
Lopen Hulp nodig
HoudingVeranderen Onafhankelijk
HoudingHandhaven Onafhankelijk
UitvoerenTransfer Hulp nodig
Traplopen Volledig afhankelijk
Toelichting Rollator is eigen bezit.
Hulpmiddel
ProductType Rollator

References

1. International Classification of Functioning Disability and Health (ICF) [Online] Beschikbaar op:http:/www.rivm.nl/who-fic/icf.htm [Geraadpleegd: 13 februari 2015]

Valuesets

ChangingPositionCodelist

Valueset OID: 2.16.840.1.113883.2.4.3.11.60.40.2.4.3.1 Binding: Required Status: Active
Conceptname Conceptcode Codesystem name Codesystem OID Description
Independently able to change position 19821000146105 SNOMED CT 2.16.840.1.113883.6.96 Onafhankelijk
Needs help with changing position 16611000146108 SNOMED CT 2.16.840.1.113883.6.96 Hulp nodig
Unable to change position 303384002 SNOMED CT 2.16.840.1.113883.6.96 Volledig afhankelijk
Other values are not allowed

ClimbingStairsCodelist

Valueset OID: 2.16.840.1.113883.2.4.3.11.60.40.2.4.3.12 Binding: Required Status: Active
Conceptname Conceptcode Codesystem name Codesystem OID Description
Independent on stairs 165249009 SNOMED CT 2.16.840.1.113883.6.96 Onafhankelijk
Needs help on stairs 165248001 SNOMED CT 2.16.840.1.113883.6.96 Hulp nodig
Unable to manage stairs 301589003 SNOMED CT 2.16.840.1.113883.6.96 Volledig afhankelijk
Other values are not allowed

MaintainingPositionCodelist

Valueset OID: 2.16.840.1.113883.2.4.3.11.60.40.2.4.3.4 Binding: Required Status: Active
Conceptname Conceptcode Codesystem name Codesystem OID Description
Independently able to maintain position 19811000146100 SNOMED CT 2.16.840.1.113883.6.96 Onafhankelijk
Needs help with maintaining position 16601000146106 SNOMED CT 2.16.840.1.113883.6.96 Hulp nodig
Unable to maintain a position 282848007 SNOMED CT 2.16.840.1.113883.6.96 Volledig afhankelijk
Other values are not allowed

TransferCodelist

Valueset OID: 2.16.840.1.113883.2.4.3.11.60.40.2.4.3.7 Binding: Required Status: Active
Conceptname Conceptcode Codesystem name Codesystem OID Description
Independent ability to transfer location 714915006 SNOMED CT 2.16.840.1.113883.6.96 Onafhankelijk
Able to transfer location with assistance 719024002 SNOMED CT 2.16.840.1.113883.6.96 Hulp nodig
Unable to transfer location 714887007 SNOMED CT 2.16.840.1.113883.6.96 Volledig afhankelijk
Other values are not allowed

WalkingCodelist

Valueset OID: 2.16.840.1.113883.2.4.3.11.60.40.2.4.3.9 Binding: Required Status: Active
Conceptname Conceptcode Codesystem name Codesystem OID Description
Independent walking 165245003 SNOMED CT 2.16.840.1.113883.6.96 Onafhankelijk
Needs help with walking 16581000146103 SNOMED CT 2.16.840.1.113883.6.96 Hulp nodig
Unable to walk 282145008 SNOMED CT 2.16.840.1.113883.6.96 Volledig afhankelijk
Other values are not allowed

This information model in other releases

Information model references

This information model refers to

--

This information model is used in

--

Technical specifications in HL7v3 CDA and HL7 FHIR

To exchange information based on health and care information models, additional, more technical specifications are required.
Not every environment can handle the same technical specifications. For this reason, there are several types of technical specifications:

  • HL7® version 3 CDA compatible specifications, available through the Nictiz ART-DECOR® environment
  • HL7® FHIR® compatible specifications, available through the Nictiz environment on the Simplifier FHIR

Downloads

This information model is also available as pdf file or as spreadsheet

About this information

The information in this wikipage is based on prerelease 2026-1
SNOMED CT and LOINC codes are based on:

  • SNOMED Clinical Terms versie: 20260331 [R] (maart 2026-editie)
  • LOINC version 2.81

Conditions for use are located on the mainpage
This page is generated on 18/04/2026 18:38:05 with ZibExtraction v. 10.0.9604.31200


Back to HCIM list