Mobiliteit-v3.3.1(2026-1NL)

Uit Zorginformatiebouwstenen
Naar navigatie springen Naar zoeken springen



Algemeen

Naam: nl.zorg.Mobiliteit
Versie: 3.3.1
ZIB Status:Final
Publicatie: 2026-1
Publicatie status: Prepublished
Publicatie datum: 17-04-2026


Terug naar ZIB overzicht

Metadata

DCM::CoderList Werkgroep RadB Verpleegkundige Gegevens
DCM::ContactInformation.Address *
DCM::ContactInformation.Name *
DCM::ContactInformation.Telecom *
DCM::ContentAuthorList Werkgroep RadB Verpleegkundige Gegevens
DCM::CreationDate 11-2-2014
DCM::DeprecatedDate
DCM::DescriptionLanguage nl
DCM::EndorsingAuthority.Address
DCM::EndorsingAuthority.Name PM
DCM::EndorsingAuthority.Telecom
DCM::Id 2.16.840.1.113883.2.4.3.11.60.40.3.4.3
DCM::KeywordList Mobiliteit, lopen, houding veranderen, houding handhaven, uitvoeren transfer
DCM::LifecycleStatus Final
DCM::ModelerList Werkgroep RadB Verpleegkundige Gegevens
DCM::Name nl.zorg.Mobiliteit
DCM::PublicationDate 17-04-2026
DCM::PublicationStatus Prepublished
DCM::ReviewerList Projectgroep RadB Verpleegkundige Gegevens & Kerngroep Registratie aan de Bron
DCM::RevisionDate 17-11-2021
DCM::Supersedes nl.zorg.Mobiliteit-v3.3
DCM::Version 3.3.1
HCIM::PublicationLanguage NL

Revision History

Publicatieversie 1.0 (01-07-2015)

Publicatieversie 3.0 (01-05-2016)

ZIB-453 Wijziging naamgeving ZIB's en logo's door andere opzet van beheer

Publicatieversie 3.1 (04-09-2017)

ZIB-530 Verwijzingen naar de bouwsteen Verpleegkundige Interventie verwijderd
ZIB-531 Vervangen 5-punts ICF schaal door 3-punts SNOMED CT schaal voor beperkingen en stoornissen
ZIB-535 Toevoegen concept Traplopen aan de bouwsteen Mobiliteit

Publicatieversie 3.2 (06-07-2019)

ZIB-732 Een aantal Snomed codes blijken bij nadere controle invalide. Een aantal andere codes zijn inmiddels Inactive verklaard in SNOMED

Publicatieversie 3.3 (01-09-2020)

ZIB-1113 datatype CO wijzigen in CD Zib mobiliteit

Publicatieversie 3.3.1 (01-12-2021)

ZIB-1575 Deprecated termen en waardelijsten uit de prepublicatie halen

Concept

Mobiliteit beschrijft mogelijkheden en eventuele beperkingen t.a.v. alle aspecten van mobiliteit, zoals het veranderen van lichaamshouding, lopen en voortbewegen, eventueel met behulp van hulpmiddelen.

Purpose

Het vastleggen van de mogelijkheden en eventuele beperkingen van mobiliteit wordt gedaan om:

  • hiermee rekening te kunnen houden in het contact met en de verpleging van de patiënt;
  • ontwikkelingen in mobiliteit te kunnen monitoren, indien beperking in mobiliteit het onderwerp van behandeling is;
  • bij overdracht de continuïteit van zorg te kunnen borgen.

Evidence Base

De definities van de concepten zijn (deels) ontleend aan de Nederlandse vertaling van de ICF en ICNP begrippen.

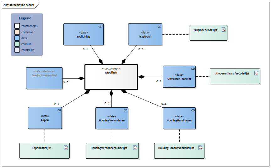
Information Model


#TraplopenCodelijst#LopenCodelijst#UitvoerenTransferCodelijst#HoudingHandhavenCodelijst#3510#3516#3513#3508#HoudingVeranderenCodelijstMedischHulpmiddel-v5.0(2026-1NL)#3514#3503#3512


Type Id Concept Card. Definitie DefinitieCode Verwijzing
NL-CM:4.3.1 Mobiliteit Rootconcept van de bouwsteen Mobiliteit. Dit concept bevat alle gegevenselementen van de bouwsteen Mobiliteit.
301438001 Vermogen om zich te mobiliseren
NL-CM:4.3.3 Lopen 0..1 Lopen is het zelf bewegen van het lichaam van de ene plaats naar de andere door het stapsgewijs bewegen van de benen, het vermogen om het gewicht te dragen van het lichaam en het kunnen lopen in langzaam, gematigd tot snel tempo.
282097004 Vermogen om te lopen
LopenCodelijst
NL-CM:4.3.18 Traplopen 0..1 TrappenLopen geeft een indicatie van de mate waarin de patiënt in staat is zelfstandig de trap op en af te gaan.
301587001 Vermogen om trap te lopen
TraplopenCodelijst
NL-CM:4.3.8 HoudingVeranderen 0..1 Het veranderen van houding is het van de ene lichaamshouding in de andere komen en van de ene locatie naar de andere gaan, zoals van een stoel opstaan en op bed gaan liggen, en gaan knielen of hurken en weer opstaan.
282869009 Vermogen om van positie te veranderen
HoudingVeranderenCodelijst
NL-CM:4.3.12 HoudingHandhaven 0..1 Het handhaven van houding is het, waar nodig, de zelfde lichaamshouding bewaren, zoals blijven zitten of staan.
249868004 Vermogen om positie te handhaven
HoudingHandhavenCodelijst
NL-CM:4.3.5 UitvoerenTransfer 0..1 Het uitvoeren van een transfer is het zich verplaatsen van het ene naar het andere oppervlak, zonder de lichaamshouding te veranderen, zoals bij het glijden over een bank of bij het zich verplaatsen van een bed naar een stoel.
364666007 Vermogen tot transfer
UitvoerenTransferCodelijst
NL-CM:4.3.4 MedischHulpmiddel 0..* De beschrijving van hulpmiddelen die bij beperkingen in mobilliteit gebruikt kunnen worden.
183135000 Mobiliteitshulpmiddel
MedischHulpmiddel
NL-CM:4.3.16 Toelichting 0..1 Toelichting op de mobiliteit.
48767-8 Verklarend commentaar [interpretatie] in {systeem} (tekstueel)

Kolommen Concept en DefinitieCode: houdt de muis boven de waarde voor meer informatie
Voor uitleg over de gebruikte symbolen, zie de legenda pagina

Example Instances

Mobiliteit
Lopen Hulp nodig
HoudingVeranderen Onafhankelijk
HoudingHandhaven Onafhankelijk
UitvoerenTransfer Hulp nodig
Traplopen Volledig afhankelijk
Toelichting Rollator is eigen bezit.
Hulpmiddel
ProductType Rollator

References

1. International Classification of Functioning Disability and Health (ICF) [Online] Beschikbaar op:http:/www.rivm.nl/who-fic/icf.htm [Geraadpleegd: 13 februari 2015]

Valuesets

HoudingHandhavenCodelijst

Valueset OID: 2.16.840.1.113883.2.4.3.11.60.40.2.4.3.4 Binding: Required Status: Active
Conceptnaam Conceptcode Codestelselnaam Codesysteem OID Omschrijving
In staat om zelfstandig positie aan te houden 19811000146100 SNOMED CT 2.16.840.1.113883.6.96 Onafhankelijk
Hulp nodig bij behouden van positie 16601000146106 SNOMED CT 2.16.840.1.113883.6.96 Hulp nodig
Niet in staat positie te handhaven 282848007 SNOMED CT 2.16.840.1.113883.6.96 Volledig afhankelijk
Andere waarden zijn niet toegestaan

HoudingVeranderenCodelijst

Valueset OID: 2.16.840.1.113883.2.4.3.11.60.40.2.4.3.1 Binding: Required Status: Active
Conceptnaam Conceptcode Codestelselnaam Codesysteem OID Omschrijving
In staat om zelfstandig van positie te veranderen 19821000146105 SNOMED CT 2.16.840.1.113883.6.96 Onafhankelijk
Hulp nodig bij veranderen van positie 16611000146108 SNOMED CT 2.16.840.1.113883.6.96 Hulp nodig
Niet in staat van positie te veranderen 303384002 SNOMED CT 2.16.840.1.113883.6.96 Volledig afhankelijk
Andere waarden zijn niet toegestaan

LopenCodelijst

Valueset OID: 2.16.840.1.113883.2.4.3.11.60.40.2.4.3.9 Binding: Required Status: Active
Conceptnaam Conceptcode Codestelselnaam Codesysteem OID Omschrijving
In staat om zelfstandig te lopen 165245003 SNOMED CT 2.16.840.1.113883.6.96 Onafhankelijk
Hulp nodig bij lopen 16581000146103 SNOMED CT 2.16.840.1.113883.6.96 Hulp nodig
Niet in staat om te lopen 282145008 SNOMED CT 2.16.840.1.113883.6.96 Volledig afhankelijk
Andere waarden zijn niet toegestaan

TraplopenCodelijst

Valueset OID: 2.16.840.1.113883.2.4.3.11.60.40.2.4.3.12 Binding: Required Status: Active
Conceptnaam Conceptcode Codestelselnaam Codesysteem OID Omschrijving
In staat om zelfstandig trap te lopen 165249009 SNOMED CT 2.16.840.1.113883.6.96 Onafhankelijk
Hulp nodig bij traplopen 165248001 SNOMED CT 2.16.840.1.113883.6.96 Hulp nodig
Niet in staat trap te lopen 301589003 SNOMED CT 2.16.840.1.113883.6.96 Volledig afhankelijk
Andere waarden zijn niet toegestaan

UitvoerenTransferCodelijst

Valueset OID: 2.16.840.1.113883.2.4.3.11.60.40.2.4.3.7 Binding: Required Status: Active
Conceptnaam Conceptcode Codestelselnaam Codesysteem OID Omschrijving
In staat om transfer zelfstandig uit te voeren 714915006 SNOMED CT 2.16.840.1.113883.6.96 Onafhankelijk
Hulp nodig bij transfer 719024002 SNOMED CT 2.16.840.1.113883.6.96 Hulp nodig
Niet in staat om transfer onafhankelijk uit te voeren 714887007 SNOMED CT 2.16.840.1.113883.6.96 Volledig afhankelijk
Andere waarden zijn niet toegestaan

Deze bouwsteen in overige publicaties

Bouwsteen verwijzingen

Deze bouwsteen verwijst naar

--

Deze bouwsteen wordt gebruikt in

--

Technische specificaties in HL7v3 CDA en HL7 FHIR

Om informatie op basis van zorginformatiebouwstenen uit te wisselen zijn aanvullende, meer technische specificaties nodig.
Niet iedere omgeving kan met dezelfde technische specificaties overweg. Om deze reden zijn er meerdere typen technische specificaties:

  • HL7® versie 3 CDA compatibele specificaties, beschikbaar via de Nictiz ART-DECOR® omgeving
  • HL7® FHIR® compatibele specificaties, beschikbaar via de Nictiz-omgeving op de Simplifier FHIR Registry

Downloads

De bouwsteen is ook beschikbaar als pdf bestand of als spreadsheet

Over deze informatie

De informatie in deze wiki pagina is gebaseerd op de prepublicatie 2026-1
SNOMED CT en LOINC codes zijn gebaseeerd op:

  • SNOMED Clinical Terms versie: 20260331 [R] (maart 2026-editie)
  • LOINC version 2.81

De voorwaarden van gebruik staan op de beginpagina
Deze pagina is gegenereerd op 18/04/2026 17:24:55 met ZibExtraction v. 10.0.9604.31200


Terug naar ZIB overzicht