MUSTScore-v3.1.1(2026-1EN)
General information
Name: nl.zorg.MUSTScore ![]()
Version: 3.1.1
HCIM Status:Final
Release: 2026-1
Release status: Prepublished
Release date: 17-04-2026
Metadata
| DCM::CoderList | Werkgroep RadB Verpleegkundige Gegevens |
| DCM::ContactInformation.Address | * |
| DCM::ContactInformation.Name | * |
| DCM::ContactInformation.Telecom | * |
| DCM::ContentAuthorList | Werkgroep RadB Verpleegkundige Gegevens |
| DCM::CreationDate | 12-2-2014 |
| DCM::DeprecatedDate | |
| DCM::DescriptionLanguage | nl |
| DCM::EndorsingAuthority.Address | |
| DCM::EndorsingAuthority.Name | PM |
| DCM::EndorsingAuthority.Telecom | |
| DCM::Id | 2.16.840.1.113883.2.4.3.11.60.40.3.4.5 |
| DCM::KeywordList | Ondervoeding, ondervoedingsscore, MUST, malnutrition |
| DCM::LifecycleStatus | Final |
| DCM::ModelerList | Werkgroep RadB Verpleegkundige Gegevens |
| DCM::Name | nl.zorg.MUSTScore |
| DCM::PublicationDate | 17-04-2026 |
| DCM::PublicationStatus | Prepublished |
| DCM::ReviewerList | Projectgroep RadB Verpleegkundige Gegevens & Kerngroep Registratie aan de Bron |
| DCM::RevisionDate | 26-05-2022 |
| DCM::Supersedes | nl.zorg.MUSTScore-v3.1 |
| DCM::Version | 3.1.1 |
| HCIM::PublicationLanguage | EN |
Revision History
Only available in Dutch
Publicatieversie 1.0 (01-07-2015)
Publicatieversie 3.0 (01-05-2016)
| ZIB-453 | Wijziging naamgeving ZIB's en logo's door andere opzet van beheer |
Publicatieversie 3.1 (31-01-2020)
| ZIB-922 | DefinitionCodes zib nl.MUSTScore |
Publicatieversie 3.1.1 (10-06-2022)
| ZIB-1636 | Tekstuele wijzigingen zib MUSTScore (2020) |
Concept
The Malnutrition Universal Screening Tool (MUST) is a (validated) diagnostic screening tool for determining the extent of a patient’s malnutrition.
For this screening tool, every patient’s Body Mass Index (BMI) and
weight loss percentage is calculated, after which the patient is assigned a disease factor. The MUST helps to recognize and treat malnutrition at an early stage.
(Source: Guidelines for Screening and Treating Malnutrition.)
Purpose
The MUST score is used to determine the extent of malnutrition or the risk of malnutrition. To treat malnutrition quickly and effectively, it is important to identify the malnutrition at an early stage.
Patient Population
The MUST is used for patients aged 18 and older.
For children, the STRONGkids tool is used.
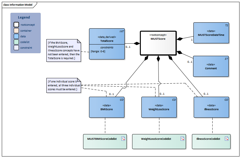
Information Model

| Type | Id | Concept | Card. | Definition | DefinitionCode | Reference | ||||||||
| NL-CM:4.5.1 | Root concept of the MUSTScore information model. This root concept contains all data elements of the MUSTScore information model. |
|
||||||||||||
| NL-CM:4.5.3 | 0..1 | A person’s Body Mass Index (BMI), also known as their Quetelet index (QI), is an index indicating the ratio between a person’s height and weight. This BMI is expressed in kg/m2. |
|
| ||||||||||
| NL-CM:4.5.4 | 0..1 | The percentage of undesired weight loss over the past 3-6 months. |
|
| ||||||||||
| NL-CM:4.5.5 | 0..1 | Illness can result in reduced food intake, leading to a higher risk of malnutrition.
The IllnessScore concept is used to indicate that the patient is seriously ill and that the patient has not eaten for more than 5 days or that there is a chance that the patient has not eaten for more than 5 days. |
|
| ||||||||||
| NL-CM:4.5.2 | 0..1 | The total score is the sum of all the individual scores. The total score has a range from 0 - 6. |
|
|||||||||||
| NL-CM:4.5.6 | 1 | The date and time at which the MUST score was determined. | ||||||||||||
| NL-CM:4.5.7 | 0..1 | A comment on the circumstances during the measurement. |
|
|||||||||||
Columns Concept and DefinitionCode: hover over the values for more information
For explanation of the symbols, please see the legend page
Example Instances
Only available in Dutch
| MUSTScore | |
| MUSTScoreDatumTijd | 27-01-2013 |
| BMIScore | 2 (BMI<18,5 kg/m2) |
| GewichtsverliesScore | 1 (Gewichtsverlies 5-10%) |
| ZiekteScore | 0 (Niet ziek) |
| TotaalScore | 3 |
| Toelichting | - |
References
1. Stuurgroep Ondervoeding [Online] Beschikbaar op:http://www.stuurgroepondervoeding.nl/ [Geraadpleegd: 13 februari 2015]
2. Bapen [Online] Beschikbaar op:http://www.bapen.co.uk [Geraadpleegd: 13 februari 2015]
3. Richtlijn Behandeling en screening ondervoeding. [Online] Beschikbaar op:http://stuurgroepondervoeding.nl/wp-content/uploads/2015/02/Richtlijn_screenen_en_behandeling_van_ondervoeding_juni_2011.pdf [Geraadpleegd: 13 februari 2015]
Valuesets
IllnessScoreCodelist
| Valueset OID: 2.16.840.1.113883.2.4.3.11.60.40.2.4.5.3 | Binding: Required | Status: Active |
| Conceptname | Conceptcode | Conceptvalue | Codesystem name | Codesystem OID | Description |
| NotAcutelyIll | Z0 | 0 | MUST_Ziekte | 2.16.840.1.113883.2.4.3.11.60.40.4.4.3 | Niet ziek |
| AcutelyIll | Z1 | 2 | MUST_Ziekte | 2.16.840.1.113883.2.4.3.11.60.40.4.4.3 | Ziek |
| Other values are not allowed | |||||
MUSTBMIScoreCodelist
| Valueset OID: 2.16.840.1.113883.2.4.3.11.60.40.2.4.5.1 | Binding: Required | Status: Active |
| Conceptname | Conceptcode | Conceptvalue | Codesystem name | Codesystem OID | Description |
| BMIHigh | B0 | 0 | MUST_BMI | 2.16.840.1.113883.2.4.3.11.60.40.4.4.1 | BMI >20 kg/m2 |
| BMIAverage | B1 | 1 | MUST_BMI | 2.16.840.1.113883.2.4.3.11.60.40.4.4.1 | BMI tussen 18,5-20 kg/m2 |
| BMILow | B2 | 2 | MUST_BMI | 2.16.840.1.113883.2.4.3.11.60.40.4.4.1 | BMI < 18,5 kg/m2 |
| Other values are not allowed | |||||
WeightLossScoreCodelist
| Valueset OID: 2.16.840.1.113883.2.4.3.11.60.40.2.4.5.2 | Binding: Required | Status: Active |
| Conceptname | Conceptcode | Conceptvalue | Codesystem name | Codesystem OID | Description |
| LossLow | G0 | 0 | MUST_Gewichtsverlies | 2.16.840.1.113883.2.4.3.11.60.40.4.4.2 | Gewichtsverlies <5% |
| LossAverage | G1 | 1 | MUST_Gewichtsverlies | 2.16.840.1.113883.2.4.3.11.60.40.4.4.2 | Gewichtsverlies = 5-10% |
| LossHigh | G2 | 2 | MUST_Gewichtsverlies | 2.16.840.1.113883.2.4.3.11.60.40.4.4.2 | Gewichtsverlies >10% |
| Other values are not allowed | |||||
This information model in other releases
- Release 2015, (Version 1.0)
- Release 2016, (Version 3.0)
- Release 2017, (Version 3.0)
- Prerelease 2018-2, (Version 3.0)
- Prerelease 2019-2, (Version 3.1)
- Release 2020, (Version 3.1)
- Prerelease 2021-2, (Version 3.1)
- Prerelease 2022-1, (Version 3.1.1)
- Prerelease 2023-1, (Version 3.1.1)
- Release 2024, (Version 3.1.1)
Information model references
This information model refers to
- --
This information model is used in
- --
Technical specifications in HL7v3 CDA and HL7 FHIR
To exchange information based on health and care information models, additional, more technical specifications are required.
Not every environment can handle the same technical specifications. For this reason, there are several types of technical specifications:
- HL7® version 3 CDA compatible specifications, available through the Nictiz ART-DECOR® environment

- HL7® FHIR® compatible specifications, available through the Nictiz environment on the Simplifier FHIR

Downloads
This information model is also available as pdf file
or as spreadsheet
About this information
The information in this wikipage is based on prerelease 2026-1
SNOMED CT and LOINC codes are based on:
- SNOMED Clinical Terms versie: 20260331 [R] (maart 2026-editie)
- LOINC version 2.81
Conditions for use are located on the mainpage ![]()
This page is generated on 18/04/2026 18:38:10 with ZibExtraction v. 10.0.9604.31200