MUSTScore-v3.1.1(2026-1NL)
Algemeen
Naam: nl.zorg.MUSTScore ![]()
Versie: 3.1.1
ZIB Status:Final
Publicatie: 2026-1
Publicatie status: Prepublished
Publicatie datum: 17-04-2026
Metadata
| DCM::CoderList | Werkgroep RadB Verpleegkundige Gegevens |
| DCM::ContactInformation.Address | * |
| DCM::ContactInformation.Name | * |
| DCM::ContactInformation.Telecom | * |
| DCM::ContentAuthorList | Werkgroep RadB Verpleegkundige Gegevens |
| DCM::CreationDate | 12-2-2014 |
| DCM::DeprecatedDate | |
| DCM::DescriptionLanguage | nl |
| DCM::EndorsingAuthority.Address | |
| DCM::EndorsingAuthority.Name | PM |
| DCM::EndorsingAuthority.Telecom | |
| DCM::Id | 2.16.840.1.113883.2.4.3.11.60.40.3.4.5 |
| DCM::KeywordList | Ondervoeding, ondervoedingsscore, MUST, malnutrition |
| DCM::LifecycleStatus | Final |
| DCM::ModelerList | Werkgroep RadB Verpleegkundige Gegevens |
| DCM::Name | nl.zorg.MUSTScore |
| DCM::PublicationDate | 17-04-2026 |
| DCM::PublicationStatus | Prepublished |
| DCM::ReviewerList | Projectgroep RadB Verpleegkundige Gegevens & Kerngroep Registratie aan de Bron |
| DCM::RevisionDate | 26-05-2022 |
| DCM::Supersedes | nl.zorg.MUSTScore-v3.1 |
| DCM::Version | 3.1.1 |
| HCIM::PublicationLanguage | NL |
Revision History
Publicatieversie 1.0 (01-07-2015)
Publicatieversie 3.0 (01-05-2016)
| ZIB-453 | Wijziging naamgeving ZIB's en logo's door andere opzet van beheer |
Publicatieversie 3.1 (31-01-2020)
| ZIB-922 | DefinitionCodes zib nl.MUSTScore |
Publicatieversie 3.1.1 (10-06-2022)
| ZIB-1636 | Tekstuele wijzigingen zib MUSTScore (2020) |
Concept
De Malnutrition Universal Screening Tool (MUST) is een (gevalideerd) diagnostisch screeningsinstrument voor het bepalen van de mate van ondervoeding van de patiënt.
Voor dit screeningsinstrument wordt bij elke patiënt de Body Mass Index (BMI) en het
percentage gewichtsverlies berekend en wordt de patiënt een ziektefactor toegekend. De MUST ondersteunt het vroegtijdig herkennen en behandelen van ondervoeding.
(Bron: Richtlijn Behandeling en screening ondervoeding.)
Purpose
De MUST score wordt toegepast om de mate van ondervoeding of het risico hierop vast te stellen. Om ondervoeding snel en adequaat te kunnen behandelen is het van belang dat ondervoeding tijdig gesignaleerd wordt.
Patient Population
De MUST wordt gebruikt bij patiënten in de leeftijd vanaf 18 jaar.
Voor kinderen wordt gebruik gemaakt van het instrument STRONGkids.
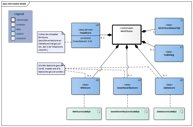
Information Model

| Type | Id | Concept | Card. | Definitie | DefinitieCode | Verwijzing | ||||||||
| NL-CM:4.5.1 | Rootconcept van de bouwsteen MUSTScore. Dit rootconcept bevat alle gegevenselementen van de bouwsteen MUSTScore. |
|
||||||||||||
| NL-CM:4.5.3 | 0..1 | De Body Mass Index (BMI), ook wel queteletindex (QI) genoemd, is de index die de verhouding tussen de lengte en het gewicht van een persoon weergeeft. De BMI wordt uitgedrukt in kg/m2. |
|
| ||||||||||
| NL-CM:4.5.4 | 0..1 | Het percentage ongewenst gewichtsverlies in de afgelopen 3-6 maanden. |
|
| ||||||||||
| NL-CM:4.5.5 | 0..1 | Door ziekte kan voedingsinname verlaagd zijn waardoor er risico bestaat op ondervoeding.
Het concept ZiekteScore wordt gebruikt als indicatie dat de patiënt ernstig ziek is en er sprake is van of kans is op meer dan 5 dagen geen voedselinname. |
|
| ||||||||||
| NL-CM:4.5.2 | 0..1 | De totaalscore is de optelsom van de deelscores. Het bereik van de totaalscore is 0 tot 6. |
|
|||||||||||
| NL-CM:4.5.6 | 1 | De datum en het tijdstip waarop de MUST-score bepaald is. | ||||||||||||
| NL-CM:4.5.7 | 0..1 | Een toelichting op de meting of omstandigheden tijdens de meting. |
|
|||||||||||
Kolommen Concept en DefinitieCode: houdt de muis boven de waarde voor meer informatie
Voor uitleg over de gebruikte symbolen, zie de legenda pagina
Example Instances
| MUSTScore | |
| MUSTScoreDatumTijd | 27-01-2013 |
| BMIScore | 2 (BMI<18,5 kg/m2) |
| GewichtsverliesScore | 1 (Gewichtsverlies 5-10%) |
| ZiekteScore | 0 (Niet ziek) |
| TotaalScore | 3 |
| Toelichting | - |
References
1. Stuurgroep Ondervoeding [Online] Beschikbaar op:http://www.stuurgroepondervoeding.nl/ [Geraadpleegd: 13 februari 2015]
2. Bapen [Online] Beschikbaar op:http://www.bapen.co.uk [Geraadpleegd: 13 februari 2015]
3. Richtlijn Behandeling en screening ondervoeding. [Online] Beschikbaar op:http://stuurgroepondervoeding.nl/wp-content/uploads/2015/02/Richtlijn_screenen_en_behandeling_van_ondervoeding_juni_2011.pdf [Geraadpleegd: 13 februari 2015]
Valuesets
BMIScoreCodelijst
| Valueset OID: 2.16.840.1.113883.2.4.3.11.60.40.2.4.5.1 | Binding: Required | Status: Active |
| Conceptnaam | Conceptcode | Conceptwaarde | Codestelselnaam | Codesysteem OID | Omschrijving |
| Hoog BMI | B0 | 0 | MUST_BMI | 2.16.840.1.113883.2.4.3.11.60.40.4.4.1 | BMI >20 kg/m2 |
| Gemiddeld BMI | B1 | 1 | MUST_BMI | 2.16.840.1.113883.2.4.3.11.60.40.4.4.1 | BMI tussen 18,5-20 kg/m2 |
| Laag BMI | B2 | 2 | MUST_BMI | 2.16.840.1.113883.2.4.3.11.60.40.4.4.1 | BMI < 18,5 kg/m2 |
| Andere waarden zijn niet toegestaan | |||||
GewichtsverliesScoreCodelijst
| Valueset OID: 2.16.840.1.113883.2.4.3.11.60.40.2.4.5.2 | Binding: Required | Status: Active |
| Conceptnaam | Conceptcode | Conceptwaarde | Codestelselnaam | Codesysteem OID | Omschrijving |
| Weinig verlies | G0 | 0 | MUST_Gewichtsverlies | 2.16.840.1.113883.2.4.3.11.60.40.4.4.2 | Gewichtsverlies <5% |
| Gemiddeld verlies | G1 | 1 | MUST_Gewichtsverlies | 2.16.840.1.113883.2.4.3.11.60.40.4.4.2 | Gewichtsverlies = 5-10% |
| Veel verlies | G2 | 2 | MUST_Gewichtsverlies | 2.16.840.1.113883.2.4.3.11.60.40.4.4.2 | Gewichtsverlies >10% |
| Andere waarden zijn niet toegestaan | |||||
ZiekteScoreCodelijst
| Valueset OID: 2.16.840.1.113883.2.4.3.11.60.40.2.4.5.3 | Binding: Required | Status: Active |
| Conceptnaam | Conceptcode | Conceptwaarde | Codestelselnaam | Codesysteem OID | Omschrijving |
| Niet acuut ziek | Z0 | 0 | MUST_Ziekte | 2.16.840.1.113883.2.4.3.11.60.40.4.4.3 | Niet ziek |
| Acuut ziek | Z1 | 2 | MUST_Ziekte | 2.16.840.1.113883.2.4.3.11.60.40.4.4.3 | Ziek |
| Andere waarden zijn niet toegestaan | |||||
Deze bouwsteen in overige publicaties
- Publicatie 2015, (Versie 1.0)
- Publicatie 2016, (Versie 3.0)
- Publicatie 2017, (Versie 3.0)
- Pre-publicatie 2018-2, (Versie 3.0)
- Pre-publicatie 2019-2, (Versie 3.1)
- Publicatie 2020, (Versie 3.1)
- Pre-publicatie 2021-2, (Versie 3.1)
- Pre-publicatie 2022-1, (Versie 3.1.1)
- Pre-publicatie 2023-1, (Versie 3.1.1)
- Publicatie 2024, (Versie 3.1.1)
Bouwsteen verwijzingen
Deze bouwsteen verwijst naar
- --
Deze bouwsteen wordt gebruikt in
- --
Technische specificaties in HL7v3 CDA en HL7 FHIR
Om informatie op basis van zorginformatiebouwstenen uit te wisselen zijn aanvullende, meer technische specificaties nodig.
Niet iedere omgeving kan met dezelfde technische specificaties overweg. Om deze reden zijn er meerdere typen technische specificaties:
- HL7® versie 3 CDA compatibele specificaties, beschikbaar via de Nictiz ART-DECOR® omgeving

- HL7® FHIR® compatibele specificaties, beschikbaar via de Nictiz-omgeving op de Simplifier FHIR Registry

Downloads
De bouwsteen is ook beschikbaar als pdf bestand
of als spreadsheet
Over deze informatie
De informatie in deze wiki pagina is gebaseerd op de prepublicatie 2026-1
SNOMED CT en LOINC codes zijn gebaseeerd op:
- SNOMED Clinical Terms versie: 20260331 [R] (maart 2026-editie)
- LOINC version 2.81
De voorwaarden van gebruik staan op de beginpagina ![]()
Deze pagina is gegenereerd op 18/04/2026 17:24:58 met ZibExtraction v. 10.0.9604.31200