LanguageProficiency-v4.0(2026-1EN)

Uit Zorginformatiebouwstenen
Naar navigatie springen Naar zoeken springen



General information

Name: nl.zorg.LanguageProficiency
Version: 4.0
HCIM Status:Final
Release: 2026-1
Release status: Prepublished
Release date: 17-04-2026


Back to HCIM list

Metadata

DCM::CoderList Werkgroep RadB Verpleegkundige Gegevens
DCM::ContactInformation.Address *
DCM::ContactInformation.Name *
DCM::ContactInformation.Telecom *
DCM::ContentAuthorList Werkgroep RadB Verpleegkundige Gegevens
DCM::CreationDate 2-4-2014
DCM::DeprecatedDate
DCM::DescriptionLanguage nl
DCM::EndorsingAuthority.Address
DCM::EndorsingAuthority.Name PM
DCM::EndorsingAuthority.Telecom
DCM::Id 2.16.840.1.113883.2.4.3.11.60.40.3.7.12
DCM::KeywordList Taalvaardigheid, communicatietaal, taalbeheersing
DCM::LifecycleStatus Final
DCM::ModelerList Werkgroep RadB Verpleegkundige Gegevens
DCM::Name nl.zorg.Taalvaardigheid
DCM::PublicationDate 17-04-2026
DCM::PublicationStatus Prepublished
DCM::ReviewerList Projectgroep RadB Verpleegkundige Gegevens & Kerngroep Registratie aan de Bron
DCM::RevisionDate 4-4-2024
DCM::Supersedes nl.zorg.Taalvaardigheid-v3.2
DCM::Version 4.0
HCIM::PublicationLanguage EN

Revision History

Only available in Dutch

Publicatieversie 1.0 (01-07-2015)

Publicatieversie 3.0 (01-05-2016)

ZIB-453 Wijziging naamgeving ZIB's en logo's door andere opzet van beheer

Publicatieversie 3.1 (04-09-2017)

ZIB-530 Verwijzingen naar de bouwsteen Verpleegkundige Interventie verwijderd
ZIB-538 Splitsen taalbeheersing in begrijpen, lezen en schrijven
ZIB-549 De Engelse naam van de bouwsteen en het rootconcept zijn niet correct

Publicatieversie 3.2 (01-09-2020)

ZIB-983 Gebarentaal in zib Taalvaardigheid
ZIB-1192 DefinitionCodes zib Nl.zorg.taalvaardigheid

Publicatieversie 4.0 (15-04-2024)

ZIB-1877 Wijzigingen zib Taalvaardigheid - waardelijst

Concept

Linguistic proficiency is the ability to express oneself in a certain language and understand statements made in that language. This includes both oral and written communication.

Purpose

Patients who are not fluent in the language of communication often have trouble asking for help and understanding the aids. Recording and communicating language problems offers other health professionals this knowledge. This informs them of any possible communication problems.
Furthermore, you can record whether the patient is fluent in another language, so that a translator can be called in to communicate with the patient if needed.

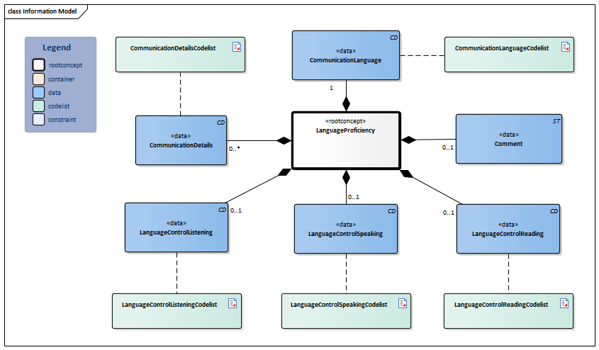
Information Model


#CommunicationDetailsCodelist#3868#LanguageControlSpeakingCodelist#3871#LanguageControlReadingCodelist#3872#CommunicationLanguageCodelist#3869#LanguageControlListeningCodelist#3876#3878#3870


Type Id Concept Card. Definition DefinitionCode Reference
NL-CM:7.12.1 LanguageProficiency Root concept of the LanguageProficiency information model. This concept contains all data elements of the LanguageProficiency information model.
284530008 Communication, speech and language finding
NL-CM:7.12.3 CommunicationLanguage 1 The language of communication.
161139007 Language spoken
CommunicationLanguageCodelist
NL-CM:7.12.6 LanguageControlListening 0..1 The ability to understand spoken text in the language in question.
46977006 Language comprehension
LanguageControlListeningCodelist
NL-CM:7.12.7 LanguageControlSpeaking 0..1 The ability to express oneself in spoken language.
286367001 Ability to speak
LanguageControlSpeakingCodelist
NL-CM:7.12.8 LanguageControlReading 0..1 The ability to understand written text in he language in question.
309250007 Ability to read
LanguageControlReadingCodelist
NL-CM:7.12.9 CommunicationDetails 0..* Additional ways or tools that the person uses to communicate, such as braille, sign language, etc.
363912006 Communication speech and language observable
CommunicationDetailsCodelist
NL-CM:7.12.5 Comment 0..1 A comment on the linguistic proficiency. When using sign language, this field can be used to clarify, for example, which sign language is used. This can be informative, as there is not always a one-to-one relationship between the spoken language and sign language.
48767-8 Annotation comment [Interpretation] Narrative

Columns Concept and DefinitionCode: hover over the values for more information
For explanation of the symbols, please see the legend page

Example Instances

Only available in Dutch

Taalvaardigheid
CommunicatieTaal Nederlands
TaalvaardigheidBegrijpen Moeiteloos
TaalvaardigheidSpreken Met Moeite
TaalvaardigheidLezen Geen Beheersing
Toelichting Bij gesprek met arts zoon uitnodigen voor vertalen

Valuesets

CommunicationDetailsCodelist

Valueset OID: 2.16.840.1.113883.2.4.3.11.60.40.2.7.12.6 Binding: Extensible Status: Active
Conceptname Conceptcode Codesystem name Codesystem OID Description
Sign language 442389001 SNOMED CT 2.16.840.1.113883.6.96 Gebruikt gebarentaal
Braille language 445510001 SNOMED CT 2.16.840.1.113883.6.96 Gebruikt Brailleschrift
Value Other (OTH) from codesystem NullFlavor (OID: 2.16.840.1.113883.5.1008) is allowed in this valueset.

CommunicationLanguageCodelist

Valueset OID: 2.16.840.1.113883.2.4.3.11.60.40.2.7.12.2 Binding: Required Status: Active
Conceptname Codesystem name Codesystem OID
All values ISO-639-2 alpha 1.0.639.1
Value Other (OTH) from codesystem NullFlavor (OID: 2.16.840.1.113883.5.1008) is allowed in this valueset.

LanguageControlListeningCodelist

Valueset OID: 2.16.840.1.113883.2.4.3.11.60.40.2.7.12.3 Binding: Required Status: Active
Conceptname Conceptcode Codesystem name Codesystem OID Description
Excellent E LanguageAbilityProficiency 2.16.840.1.113883.5.61 Uitstekend [DEPRECATED]
Good G LanguageAbilityProficiency 2.16.840.1.113883.5.61 Goed [DEPRECATED]
Fair F LanguageAbilityProficiency 2.16.840.1.113883.5.61 Redelijk [DEPRECATED]
Poor P LanguageAbilityProficiency 2.16.840.1.113883.5.61 Slecht [DEPRECATED]
Without difficulty MLOOS TaalvaardigheidCodes 2.16.840.1.113883.2.4.3.11.60.40.4.30.1 Moeiteloos
With difficulty MOEITE TaalvaardigheidCodes 2.16.840.1.113883.2.4.3.11.60.40.4.30.1 Met moeite
No proficiency GEEN TaalvaardigheidCodes 2.16.840.1.113883.2.4.3.11.60.40.4.30.1 Geen beheersing
Other values are not allowed

LanguageControlReadingCodelist

Valueset OID: 2.16.840.1.113883.2.4.3.11.60.40.2.7.12.4 Binding: Required Status: Active
Conceptname Conceptcode Codesystem name Codesystem OID Description
Excellent E LanguageAbilityProficiency 2.16.840.1.113883.5.61 Uitstekend [DEPRECATED]
Good G LanguageAbilityProficiency 2.16.840.1.113883.5.61 Goed [DEPRECATED]
Fair F LanguageAbilityProficiency 2.16.840.1.113883.5.61 Redelijk [DEPRECATED]
Poor P LanguageAbilityProficiency 2.16.840.1.113883.5.61 Slecht [DEPRECATED]
Without difficulty MLOOS TaalvaardigheidCodes 2.16.840.1.113883.2.4.3.11.60.40.4.30.1 Moeiteloos
With difficulty MOEITE TaalvaardigheidCodes 2.16.840.1.113883.2.4.3.11.60.40.4.30.1 Met moeite
No proficiency GEEN TaalvaardigheidCodes 2.16.840.1.113883.2.4.3.11.60.40.4.30.1 Geen beheersing
Other values are not allowed

LanguageControlSpeakingCodelist

Valueset OID: 2.16.840.1.113883.2.4.3.11.60.40.2.7.12.5 Binding: Required Status: Active
Conceptname Conceptcode Codesystem name Codesystem OID Description
Excellent E LanguageAbilityProficiency 2.16.840.1.113883.5.61 Uitstekend [DEPRECATED]
Good G LanguageAbilityProficiency 2.16.840.1.113883.5.61 Goed [DEPRECATED]
Fair F LanguageAbilityProficiency 2.16.840.1.113883.5.61 Redelijk [DEPRECATED]
Poor P LanguageAbilityProficiency 2.16.840.1.113883.5.61 Slecht [DEPRECATED]
Without difficulty MLOOS TaalvaardigheidCodes 2.16.840.1.113883.2.4.3.11.60.40.4.30.1 Moeiteloos
With difficulty MOEITE TaalvaardigheidCodes 2.16.840.1.113883.2.4.3.11.60.40.4.30.1 Met moeite
No proficiency GEEN TaalvaardigheidCodes 2.16.840.1.113883.2.4.3.11.60.40.4.30.1 Geen beheersing
Other values are not allowed

This information model in other releases

Information model references

This information model refers to

--

This information model is used in

--

Technical specifications in HL7v3 CDA and HL7 FHIR

To exchange information based on health and care information models, additional, more technical specifications are required.
Not every environment can handle the same technical specifications. For this reason, there are several types of technical specifications:

  • HL7® version 3 CDA compatible specifications, available through the Nictiz ART-DECOR® environment
  • HL7® FHIR® compatible specifications, available through the Nictiz environment on the Simplifier FHIR

Downloads

This information model is also available as pdf file or as spreadsheet

About this information

The information in this wikipage is based on prerelease 2026-1
SNOMED CT and LOINC codes are based on:

  • SNOMED Clinical Terms versie: 20260331 [R] (maart 2026-editie)
  • LOINC version 2.81

Conditions for use are located on the mainpage
This page is generated on 18/04/2026 18:38:44 with ZibExtraction v. 10.0.9604.31200


Back to HCIM list