Taalvaardigheid-v4.0(2026-1NL)

Uit Zorginformatiebouwstenen
Naar navigatie springen Naar zoeken springen



Algemeen

Naam: nl.zorg.Taalvaardigheid
Versie: 4.0
ZIB Status:Final
Publicatie: 2026-1
Publicatie status: Prepublished
Publicatie datum: 17-04-2026


Terug naar ZIB overzicht

Metadata

DCM::CoderList Werkgroep RadB Verpleegkundige Gegevens
DCM::ContactInformation.Address *
DCM::ContactInformation.Name *
DCM::ContactInformation.Telecom *
DCM::ContentAuthorList Werkgroep RadB Verpleegkundige Gegevens
DCM::CreationDate 2-4-2014
DCM::DeprecatedDate
DCM::DescriptionLanguage nl
DCM::EndorsingAuthority.Address
DCM::EndorsingAuthority.Name PM
DCM::EndorsingAuthority.Telecom
DCM::Id 2.16.840.1.113883.2.4.3.11.60.40.3.7.12
DCM::KeywordList Taalvaardigheid, communicatietaal, taalbeheersing
DCM::LifecycleStatus Final
DCM::ModelerList Werkgroep RadB Verpleegkundige Gegevens
DCM::Name nl.zorg.Taalvaardigheid
DCM::PublicationDate 17-04-2026
DCM::PublicationStatus Prepublished
DCM::ReviewerList Projectgroep RadB Verpleegkundige Gegevens & Kerngroep Registratie aan de Bron
DCM::RevisionDate 4-4-2024
DCM::Supersedes nl.zorg.Taalvaardigheid-v3.2
DCM::Version 4.0
HCIM::PublicationLanguage NL

Revision History

Publicatieversie 1.0 (01-07-2015)

Publicatieversie 3.0 (01-05-2016)

ZIB-453 Wijziging naamgeving ZIB's en logo's door andere opzet van beheer

Publicatieversie 3.1 (04-09-2017)

ZIB-530 Verwijzingen naar de bouwsteen Verpleegkundige Interventie verwijderd
ZIB-538 Splitsen taalbeheersing in begrijpen, lezen en schrijven
ZIB-549 De Engelse naam van de bouwsteen en het rootconcept zijn niet correct

Publicatieversie 3.2 (01-09-2020)

ZIB-983 Gebarentaal in zib Taalvaardigheid
ZIB-1192 DefinitionCodes zib Nl.zorg.taalvaardigheid

Publicatieversie 4.0 (15-04-2024)

ZIB-1877 Wijzigingen zib Taalvaardigheid - waardelijst

Concept

Taalvaardigheid is het vermogen zich uit te drukken in een taal en mededelingen gedaan in die taal te begrijpen. Het gaat daarbij zowel om mondelinge als schriftelijke communicatie.

Purpose

Patiënten die de communicatie taal niet of niet goed beheersen hebben vaak moeite met het vragen om hulp en het begrijpen van de hulpverlening. Het vastleggen en communiceren van taalproblemen biedt andere zorgverleners hiervan kennis te nemen. Hierdoor zijn zij geattendeerd op mogelijke communicatieproblemen.
Bovendien kan vastgelegd worden of er een andere taal is die de patiënt wel beheerst, zodat voor de communicatie met de patiënt eventueel de hulp van een tolk ingeroepen kan worden.

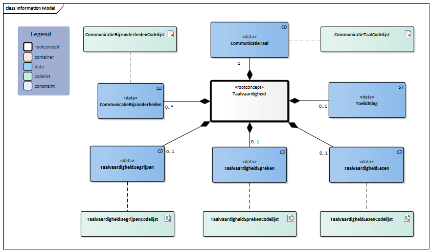
Information Model


#CommunicatieBijzonderhedenCodelijst#3868#TaalvaardigheidSprekenCodelijst#3871#TaalvaardigheidLezenCodelijst#3872#CommunicatieTaalCodelijst#3869#TaalvaardigheidBegrijpenCodelijst#3876#3878#3870


Type Id Concept Card. Definitie DefinitieCode Verwijzing
NL-CM:7.12.1 Taalvaardigheid Rootconcept van de bouwsteen Taalvaardigheid. Dit concept bevat alle gegevenselementen van de bouwsteen Taalvaardigheid.
284530008 Bevinding betreffende communicatie, spraak en taal
NL-CM:7.12.3 CommunicatieTaal 1 De taal waarin de communicatie plaatsvindt.
161139007 Gesproken taal
CommunicatieTaalCodelijst
NL-CM:7.12.6 TaalvaardigheidBegrijpen 0..1 Het vermogen om in de betreffende taal uitgesproken tekst te verstaan en begrijpen. Het gaat hierbij om het taaltechnische aspect
46977006 Begrijpen van taal
TaalvaardigheidBegrijpenCodelijst
NL-CM:7.12.7 TaalvaardigheidSpreken 0..1 Het vermogen om zich in de betreffende taal mondeling uit te kunnen drukken.
286367001 Vermogen tot spreken
TaalvaardigheidSprekenCodelijst
NL-CM:7.12.8 TaalvaardigheidLezen 0..1 Het vermogen om in de betreffende taal geschreven tekst te kunnen lezen en begrijpen. Het gaat hierbij om het taaltechnische aspect
309250007 Vermogen tot lezen
TaalvaardigheidLezenCodelijst
NL-CM:7.12.9 CommunicatieBijzonderheden 0..* Additionele wijzen of hulpmiddelen die de persoon gebruikt om te kunnen communiceren, zoals brailleschrift, gebarentaal etc.
363912006 Observatie betreffende communicatie, spraak en taal
CommunicatieBijzonderhedenCodelijst
NL-CM:7.12.5 Toelichting 0..1 Een toelichting op de taalvaardigheid. Bij gebruik van gebarentaal kan dit veld worden gebruikt om bijvoorbeeld te verduidelijken welke gebarentaal wordt gebruikt. Dit kan informatief zijn, omdat er niet altijd een één-op-één-relatie is tussen de gesproken taal en gebarentaal.
48767-8 Verklarend commentaar [interpretatie] in {systeem} (tekstueel)

Kolommen Concept en DefinitieCode: houdt de muis boven de waarde voor meer informatie
Voor uitleg over de gebruikte symbolen, zie de legenda pagina

Example Instances

Taalvaardigheid
CommunicatieTaal Nederlands
TaalvaardigheidBegrijpen Moeiteloos
TaalvaardigheidSpreken Met Moeite
TaalvaardigheidLezen Geen Beheersing
Toelichting Bij gesprek met arts zoon uitnodigen voor vertalen

Valuesets

CommunicatieBijzonderhedenCodelijst

Valueset OID: 2.16.840.1.113883.2.4.3.11.60.40.2.7.12.6 Binding: Extensible Status: Active
Conceptnaam Conceptcode Codestelselnaam Codesysteem OID Omschrijving
Gebarentaal 442389001 SNOMED CT 2.16.840.1.113883.6.96 Gebruikt gebarentaal
Braille 445510001 SNOMED CT 2.16.840.1.113883.6.96 Gebruikt Brailleschrift
Waarde Other (OTH) uit codestelsel NullFlavor (OID: 2.16.840.1.113883.5.1008) is toegestaan in deze waardenlijst.

CommunicatieTaalCodelijst

Valueset OID: 2.16.840.1.113883.2.4.3.11.60.40.2.7.12.2 Binding: Required Status: Active
Conceptnaam Codestelselnaam Codesysteem OID
Alle waarden ISO-639-2 alpha 1.0.639.1
Waarde Other (OTH) uit codestelsel NullFlavor (OID: 2.16.840.1.113883.5.1008) is toegestaan in deze waardenlijst.

TaalvaardigheidBegrijpenCodelijst

Valueset OID: 2.16.840.1.113883.2.4.3.11.60.40.2.7.12.3 Binding: Required Status: Active
Conceptnaam Conceptcode Codestelselnaam Codesysteem OID Omschrijving
Excellent E LanguageAbilityProficiency 2.16.840.1.113883.5.61 Uitstekend [DEPRECATED]
Good G LanguageAbilityProficiency 2.16.840.1.113883.5.61 Goed [DEPRECATED]
Fair F LanguageAbilityProficiency 2.16.840.1.113883.5.61 Redelijk [DEPRECATED]
Poor P LanguageAbilityProficiency 2.16.840.1.113883.5.61 Slecht [DEPRECATED]
Moeiteloos MLOOS TaalvaardigheidCodes 2.16.840.1.113883.2.4.3.11.60.40.4.30.1 Moeiteloos
Met moeite MOEITE TaalvaardigheidCodes 2.16.840.1.113883.2.4.3.11.60.40.4.30.1 Met moeite
Geen beheersing GEEN TaalvaardigheidCodes 2.16.840.1.113883.2.4.3.11.60.40.4.30.1 Geen beheersing
Andere waarden zijn niet toegestaan

TaalvaardigheidLezenCodelijst

Valueset OID: 2.16.840.1.113883.2.4.3.11.60.40.2.7.12.4 Binding: Required Status: Active
Conceptnaam Conceptcode Codestelselnaam Codesysteem OID Omschrijving
Excellent E LanguageAbilityProficiency 2.16.840.1.113883.5.61 Uitstekend [DEPRECATED]
Good G LanguageAbilityProficiency 2.16.840.1.113883.5.61 Goed [DEPRECATED]
Fair F LanguageAbilityProficiency 2.16.840.1.113883.5.61 Redelijk [DEPRECATED]
Poor P LanguageAbilityProficiency 2.16.840.1.113883.5.61 Slecht [DEPRECATED]
Moeiteloos MLOOS TaalvaardigheidCodes 2.16.840.1.113883.2.4.3.11.60.40.4.30.1 Moeiteloos
Met moeite MOEITE TaalvaardigheidCodes 2.16.840.1.113883.2.4.3.11.60.40.4.30.1 Met moeite
Geen beheersing GEEN TaalvaardigheidCodes 2.16.840.1.113883.2.4.3.11.60.40.4.30.1 Geen beheersing
Andere waarden zijn niet toegestaan

TaalvaardigheidSprekenCodelijst

Valueset OID: 2.16.840.1.113883.2.4.3.11.60.40.2.7.12.5 Binding: Required Status: Active
Conceptnaam Conceptcode Codestelselnaam Codesysteem OID Omschrijving
Excellent E LanguageAbilityProficiency 2.16.840.1.113883.5.61 Uitstekend [DEPRECATED]
Good G LanguageAbilityProficiency 2.16.840.1.113883.5.61 Goed [DEPRECATED]
Fair F LanguageAbilityProficiency 2.16.840.1.113883.5.61 Redelijk [DEPRECATED]
Poor P LanguageAbilityProficiency 2.16.840.1.113883.5.61 Slecht [DEPRECATED]
Moeiteloos MLOOS TaalvaardigheidCodes 2.16.840.1.113883.2.4.3.11.60.40.4.30.1 Moeiteloos
Met moeite MOEITE TaalvaardigheidCodes 2.16.840.1.113883.2.4.3.11.60.40.4.30.1 Met moeite
Geen beheersing GEEN TaalvaardigheidCodes 2.16.840.1.113883.2.4.3.11.60.40.4.30.1 Geen beheersing
Andere waarden zijn niet toegestaan

Deze bouwsteen in overige publicaties

Bouwsteen verwijzingen

Deze bouwsteen verwijst naar

--

Deze bouwsteen wordt gebruikt in

--

Technische specificaties in HL7v3 CDA en HL7 FHIR

Om informatie op basis van zorginformatiebouwstenen uit te wisselen zijn aanvullende, meer technische specificaties nodig.
Niet iedere omgeving kan met dezelfde technische specificaties overweg. Om deze reden zijn er meerdere typen technische specificaties:

  • HL7® versie 3 CDA compatibele specificaties, beschikbaar via de Nictiz ART-DECOR® omgeving
  • HL7® FHIR® compatibele specificaties, beschikbaar via de Nictiz-omgeving op de Simplifier FHIR Registry

Downloads

De bouwsteen is ook beschikbaar als pdf bestand of als spreadsheet

Over deze informatie

De informatie in deze wiki pagina is gebaseerd op de prepublicatie 2026-1
SNOMED CT en LOINC codes zijn gebaseeerd op:

  • SNOMED Clinical Terms versie: 20260331 [R] (maart 2026-editie)
  • LOINC version 2.81

De voorwaarden van gebruik staan op de beginpagina
Deze pagina is gegenereerd op 18/04/2026 17:25:24 met ZibExtraction v. 10.0.9604.31200


Terug naar ZIB overzicht