LaboratoriumUitslag-v7.1(2026-1NL)

Uit Zorginformatiebouwstenen
Naar navigatie springen Naar zoeken springen



Algemeen

Naam: nl.zorg.LaboratoriumUitslag
Versie: 7.1
ZIB Status:Final
Publicatie: 2026-1
Publicatie status: Prepublished
Publicatie datum: 17-04-2026


Terug naar ZIB overzicht

Metadata

DCM::CoderList Kerngroep Registratie aan de Bron
DCM::ContactInformation.Address *
DCM::ContactInformation.Name *
DCM::ContactInformation.Telecom *
DCM::ContentAuthorList Projectgroep Generieke Overdrachtsgegevens & Kerngroep Registratie aan de Bron
DCM::CreationDate 7-6-2012
DCM::DeprecatedDate
DCM::DescriptionLanguage nl
DCM::EndorsingAuthority.Address
DCM::EndorsingAuthority.Name PM
DCM::EndorsingAuthority.Telecom
DCM::Id 2.16.840.1.113883.2.4.3.11.60.40.3.13.1
DCM::KeywordList laboratorium uitslag, lab, laboratorium bepaling
DCM::LifecycleStatus Final
DCM::ModelerList Kerngroep Registratie aan de Bron
DCM::Name nl.zorg.LaboratoriumUitslag
DCM::PublicationDate 17-04-2026
DCM::PublicationStatus Prepublished
DCM::ReviewerList Projectgroep Generieke Overdrachtsgegevens & Kerngroep Registratie aan de Bron
DCM::RevisionDate 10-04-2025
DCM::Supersedes nl.zorg.LaboratoriumUitslag-v7.0
DCM::Version 7.1
HCIM::PublicationLanguage NL

Revision History

Publicatieversie 1.0 (15-02-2013)

Publicatieversie 1.1 (01-07-2013)

Publicatieversie 1.2 (01-04-2015)

ZIB-238 In de klinische bouwsteen OverdrachtLabUitslag de tagged value DCM::ValueSet LOINC - eLab valueset van concept TestNaam opsplitsen.
ZIB-239 In de klinische bouwsteen OverdrachtLabUitslag de tagged value DCM::ValueSet SNOMED - eLab valueset van concept Testmethode opsplitsen.
ZIB-240 In de klinische bouwsteen OverdrachtLabUitslag kwam de tagged value DCM::ValueSet van concept LaboratoriumTest niet overeen met de naam van de gekoppelde waardenlijst ResultNormalcyStatus Valueset (HL7).
ZIB-241 In de klinische bouwsteen OverdrachtLabUitslag de tagged value DCM::ValueSet LOINC - eLab valueset van concept Onderzoek opsplitsen.
ZIB-242 In de klinische bouwsteen OverdrachtLabuitslag kwam de naam van de gekoppelde waardenlijst van concept ResultaatStatus niet overeen met de tagged value van het concept.
ZIB-243 In de klinische bouwsteen OverdrachtLabuitslag kwam de naam van de gekoppelde waardenlijst van concept ResultaatType niet overeen met de tagged value van het concept.
ZIB-244 Tagged values van concept Onderzoek van OverdrachtLabUitslag aangepast, door tagged value DCM:ValueSet e-lab een codelijst naam te geven incl. in tagged value notes verwijzing naar extern codesystem.
ZIB-245 Tagged values van concept Testmethode van OverdrachtLabUitslag aangepast, door tagged value DCM:ValueSet e-lab een codelijst naam te geven incl. in tagged value notes verwijzing naar extern codesystem.
ZIB-246 Tagged values van concept TestNaam van OverdrachtLabUitslag aangepast, door tagged value DCM:ValueSet e-lab een codelijst naam te geven incl. in tagged value notes verwijzing naar extern codesystem.
ZIB-353 Tagged values DCM::CodeSystem aanpassen naar DCM::ValueSet incl. gekoppelde codelijst.
ZIB-361 Naamgeving concept Opmerking aangepast
ZIB-367 Opschonen ResultaatVlaggenCodelijst
ZIB-370 ResultaatStatusCodelijst en TekstUitslagCodelijst codes aanpassen

Incl. algemene wijzigingsverzoeken:

ZIB-94 Aanpassen tekst van Disclaimer, Terms of Use & Copyrights
ZIB-154 Consequenties opsplitsing Medicatie bouwstenen voor overige bouwstenen.
ZIB-200 Naamgeving SNOMED CT in tagged values klinische bouwstenen gelijk getrokken.
ZIB-201 Naamgeving OID: in tagged value notes van klinische bouwstenen gelijk getrokken.
ZIB-309 EOI aangepast
ZIB-324 Codelijsten Name en Description beginnen met een Hoofdletter
ZIB-326 Tekstuele aanpassingen conform de kwaliteitsreview kerngroep 2015

Publicatieversie 1.2.1 (22-05-2015)

ZIB-392 De ResultaatTypeCodelijst heeft geen "OID: " aanduiding in de onderliggende codelijst.

Publicatieversie 1.2.2 (16-07-2015)

ZIB-420 Vervallen SNOMED CT code in ResultaatTypeCodelijst

Publicatieversie 3.0 (01-05-2016)

ZIB-423 Verkeerd bron-codestelsel gekoppeld aan de 'TestStatusCodelijst'.
ZIB-453 Wijziging naamgeving ZIB's en logo's door andere opzet van beheer

Publicatieversie 4.0 (04-09-2017)

ZIB-479 Monster herkomst ontbreekt
ZIB-549 De Engelse naam van de bouwsteen en het rootconcept zijn niet correct
ZIB-564 Aanpassing/harmonisatie Engelse conceptnamen
ZIB-576 Aanpassen bouwstenen die nog de prefix overdracht hebben, zodat de prefix kan vervallen.
ZIB-481 Ambiguïteit in interpretatie van ResultaatStatus
ZIB-577 Toevoegen SNOMED CT concept in ResultaatTypeCodelijst

Publicatieversie 4.1 (31-12-2017)

ZIB-609 Biopsie niet in AfnameprocedureCodelijst
ZIB-611 cardinaliteit ResultaatType
ZIB-621 Aanpassingen naar aanleiding van overleg met NHG
ZIB-645 Diverse terminologiekoppelingen lijken niet te kloppen
ZIB-646 Aanpassing SNOMED codes

Publicatieversie 4.2 (01-10-2018)

ZIB-649 Toevoegen data-element UitgevoerdDoor
ZIB-676 Typefout in "CollectioMethodCodelist"

Publicatieversie 4.3 (26-02-2019)

ZIB-639 13.1.4 Onderzoek / 13.1.8 Test mist NHG Tabel 45
ZIB-703 In plaatje komt term TestNaam voor, terwijl de zib die niet (meer) kent.

Publicatieversie 4.4 (06-07-2019)

ZIB-669 datatype element Verzamelperiode
ZIB-880 scope van de opmerking klopt niet met de context van de container 'monster'

Publicatieversie 4.5 (31-01-2020)

ZIB-910 Labcodeset ipv geheel LOINC
ZIB-901 Microorganism in LaboratoriumTestUitslag
ZIB-902 LaboratoriumUitslag

Publicatieversie 4.6 (01-09-2020)

ZIB-1016 Monsternummer kan niet 0..* zijn
ZIB-1148 Specifieke definitie ZIB LaboratoriumUitslag: InterpretatieVlaggen

Publicatieversie 5.0 (01-12-2021)

ZIB-1072 Labtest / interpretatievlaggen
ZIB-1269 LaboratoriumUitslag: verwijderen Aanvrager (niet implementeerbaar)
ZIB-1293 Waardenlijsten voor LaboratoriumTest#TestUitslag
ZIB-1465 Meldingen terminology report bij overlijdensIndicator en BronMonster
ZIB-1551 LaboratoriumUitslag typo's
ZIB-1553 LaboratoriumUitslag SpecimenSource DefinitionCode deprecated

Publicatieversie 5.1 (10-06-2022)

ZIB-1292 InterpretatieMethodeCodelijst verbeteren of opheffen?
ZIB-1552 LaboratoriumUitslag ContainerType binding te strikt
ZIB-1686 Spelfout in NL-CM:13.1.6/ResultStatus
ZIB-1698 Uitvoerder in ZIB Labuitslag is in praktijk meer de verantwoordelijke partij dan de uitvoerder
ZIB-1699 Voorbeeld in ART Decor van Testcode klopt niet met codesystemen die genoemd zijn

Publicatieversie 6.0 (15-10-2023)

ZIB-1584 GerelateerdeUitslag nader specificeren
ZIB-1697 Testuitslag verwijst voor datatype naar LOINC code in Testcode, hoe zit dit bij een NHG code?
ZIB-1784 NL-CM:13.1.31 TestUitslagStatus
ZIB-1845 Bronmonster/SpecimenSource: Toevoegen van codelijst
ZIB-1958 Testmethode aanpassen waardenlijst
ZIB-1990 Monster beschrijving aanpassen zodat het verschil tussen monster en substantie duidelijk is
ZIB-1974 Suggested typo and textual improvements
ZIB-2019 Aanpassen concepttype Verzamelperiode in zib Laboratoriumuitslag naar PQ

Publicatieversie 7.0 (15-04-2024)

ZIB-2239 Verwijderen afnamegegevens uit Monster

Publicatieversie 7.1 (24-04-2024)

ZIB-2461 Spelfout in Laboratoriumuitslag Concept
ZIB-2509 Consultatie 2024: BronmonsterCodelijst is incompleet
ZIB-2700 Toevoegen monstertype

Concept

Een laboratoriumuitslag beschrijft het resultaat van een laboratoriumbepaling. Het gaat hierbij om monster-georiënteerde bepalingen zoals deze verricht worden in laboratoria als Klinische chemie, Serologie, Microbiologie etc.
Behalve de uitkomsten van testen met een enkelvoudig resultaat kan dit concept ook de uitkomsten van meer complexe testen met meervoudige resultaten of 'panel' bevatten.

Purpose

Laboratoriumonderzoek wordt gedaan ten behoeve van de diagnose en preventie van ziekte en het vervolgen van de effecten van behandeling.

Evidence Base

Voor het vastleggen van laboratoriumuitslagen zijn twee bouwstenen beschikbaar: TekstUitslag en LaboratoriumUitslag.

Bij uitslagen van laboratoriumbepalingen is het moeilijk eenduidig aan te geven wanneer deze bouwsteen gebruikt moet worden en wanneer de bouwsteen TekstUitslagen gebruikt moet worden.
In het algemeen worden laboratoriumtesten die resulteren in een waarde (7,1 mmol/L), rangtelwoord (++ uit reeks tot ++++) of een kwantitatieve uitslag (Weinig) vastgelegd met deze bouwsteen. De bouwsteen TekstUitslag is meer geschikt voor tekstuele uitslagen die van nature verhalend zijn en langer dan een paar woorden. In vrijwel alle laboratoria komen beide soorten testen voor.
De toepasbaarheid van bovengenoemde bouwstenen wordt niet door het soort laboratorium maar door het soort uitslag bepaald.

Information Model


Zorgaanbieder-v3.6(2026-1NL)LaboratoriumUitslag-v7.1(2026-1NL)#ResultaatStatusCodelijst#OnderzoekCodelijst#6751#6789#ResultaatTypeCodelijst#6755#6774#6750#6747#6749
#TestUitslagCodelijst#TestCodeNHGCodelijst#TestUitslagStatusCodelijst#6762#6776#TestmethodeCodelijst#TestCodeLOINCCodelijst#InterpretatieVlaggenCodelijst#6775#6771#6774#6769#6760#6764#6766#6778
#BronMonsterCodelijstAnatomischeLocatie-v1.0.4(2026-1NL)#MicroorganismeCodelijst#ContainerTypeCodelijst#MorfologieCodelijst#6781#6780#6784#6779#6787#MonstermateriaalCodelijst#6789#6792#6794#6782


Type Id Concept Card. Definitie DefinitieCode Verwijzing
NL-CM:13.1.1 LaboratoriumUitslag Rootconcept van de bouwsteen LaboratoriumUitslag. Dit rootconcept bevat alle gegevenselementen van de bouwsteen LaboratoriumUitslag.
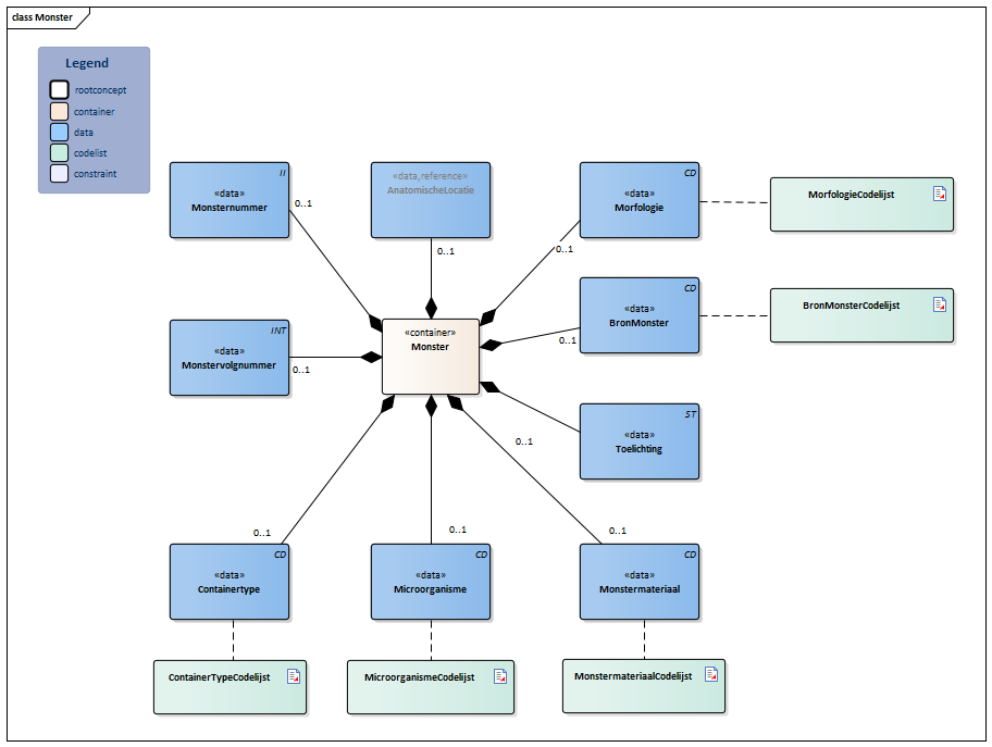
NL-CM:13.1.2 Monster 0..1 Container van het concept Monster. Deze container bevat alle gegevenselementen van het concept Monster. Een ingevulde container is gerelateerd aan een monster uit de Snomed Hierarchie.

Indien de TestCode impliciet ook een monster beschrijft (vaak het geval indien gecodeerd in LOINC), mogen elementen binnen het concept monster daar niet mee in strijd zijn. Indien gewenst kunnen deze gegevens wel een meer gedetailleerde beschrijving geven.Dit is in lijn met de afspraken die gemaakt zijn in het IHE/Nictiz programma e-Lab.

123038009 Monster
NL-CM:13.1.15 Monsternummer 0..1 Identificerend nummer van het afgenomen materiaal, ter referentie voor navraag bij bronorganisatie. In de transmurale setting bestaat dit nummer uit een monsternummer inclusief de identificatie van de uitgevende organisatie, om uniek te zijn buiten de grenzen van een organisatie.
NL-CM:13.1.20 Monstervolgnummer 0..1 Het monstervolgnummer wordt toegepast, als het verzamelde materiaal uit de oorspronkelijke buis of container verdeeld wordt over meerdere buizen. In combinatie met het monsternummer biedt het volgnummer de mogelijkheid de buis of container uniek te identificeren.
NL-CM:13.1.21 Containertype 0..1 Containertype beschrijft het omhulsel waarin het materiaal verzameld of verstuurd is. Voorbeelden zijn bloedbuizen, transportcontainer evt incl. kweekmedium.
706046003 Opvangmateriaal voor monster
ContainerTypeCodelijst
NL-CM:13.1.16 Monstermateriaal 0..1 Monstermateriaal beschrijft het afgenomen basis materiaal of het monstertype. Bijvoorbeeld: Urine, bloed, Speeksel etc of aspiraat uit jejunum, biopt van kraakbeen etc.. Dit element verwijst naar de Substantie of de Monster hierarchie in Snomed. Indien voor dit dataelement de Monster tak gebruikt wordt mag deze niet in tegenspraak zijn met andere elementen in deze zib.
370133003 Monstermateriaal
MonstermateriaalCodelijst
NL-CM:13.1.36 AnatomischeLocatie 0..1 Anatomische locatie waar het materiaal verzameld is, bijvoorbeeld elleboog.
405814001 Indirecte locatie van verrichting
AnatomischeLocatie
NL-CM:13.1.22 Microorganisme 0..1 Bij met name microbiologische bepalingen is soms geen sprake van materiaal maar van een isolaat van een bepaald micro-organisme. Dit concept biedt de mogelijkheid informatie omtrent dit micro-organisme vast te leggen.
MicroorganismeCodelijst
NL-CM:13.1.28 Morfologie 0..1 Morfologie beschrijft morfologische afwijkingen van de normale vorm van de anatomische locatie waar het materiaal is afgenomen, bijvoorbeeld wond, zweer.
118168003 Morfologische bron van monster
MorfologieCodelijst
NL-CM:13.1.29 BronMonster 0..1 Indien het materiaal niet rechtstreeks bij de patiënt afgenomen, maar afkomstig is van een aan de patiënt gerelateerd voorwerp, zoals b.v een cathetertip, kan deze bron van het materiaal hier vastgelegd worden.
898201001 Monster van hulpmiddel
BronMonsterCodelijst
NL-CM:13.1.19 Toelichting 0..1 Opmerking over het monster, bijv. afname na (glucose)stimulus of medicijn inname.
48767-8 Verklarend commentaar [interpretatie] in {systeem} (tekstueel)
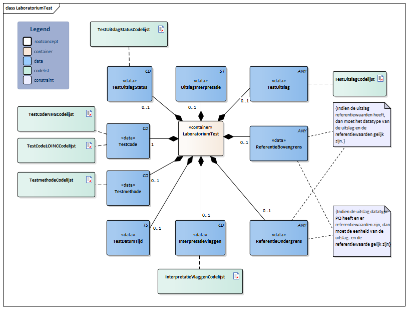
NL-CM:13.1.3 LaboratoriumTest 0..* Container van het concept LaboratoriumTest. Deze container bevat alle gegevenselementen van het concept LaboratoriumTest.
NL-CM:13.1.8 TestCode 1 De naam en code van de uitgevoerde test.
TestCodeLOINCCodelijst
TestCodeNHGCodelijst
NL-CM:13.1.9 Testmethode 0..1 De gebruikte testmethode voor het verkrijgen van de uitslag.
246501002 Techniek
TestmethodeCodelijst
NL-CM:13.1.13 TestDatumTijd 0..1 De datum en eventueel tijdstip waarop de test uitgevoerd is.
NL-CM:13.1.10 TestUitslag 0..1 De uitslag van de test. Afhankelijk van de soort test bestaat de uitslag uit een waarde met eenheid of uit een gecodeerde waarde (ordinaal of nominaal).
TestUitslagCodelijst
NL-CM:13.1.31 TestUitslagStatus 0..1 De status van de uitslag van de (deel)test. Indien het onderzoek uit meerdere testen bestaat, geeft het de status van het onderzoek de overall status weer.
92236-9 Lab observation result status
TestUitslagStatusCodelijst
NL-CM:13.1.11 ReferentieBovengrens 0..1 De voor de patiënt geldende referentie bovenwaarde van de met de test gemeten waarde.
NL-CM:13.1.12 ReferentieOndergrens 0..1 De voor de patiënt geldende referentie onderwaarde van de met de test gemeten waarde.
NL-CM:13.1.14 InterpretatieVlaggen 0..1 Attentie codes die aangeven of de uitslag van een kwantitatieve bepaling boven of onder bepaalde referentiewaarden ligt of anderszins een interpretatie van de uitslag geven (Resistent). De waarden Resistent, Intermediair en Sensitief worden gebruikt bij microbiologische bepalingen.
363713009 Interpretatie
InterpretatieVlaggenCodelijst
NL-CM:13.1.32 UitslagInterpretatie 0..1 Opmerkingen van de bepaler met betrekking tot duiding van de resultaten
441742003 Beoordeling van bevinding
NL-CM:13.1.4 Onderzoek 0..1 Bij een laboratoriumbepaling die uit meerdere subbepalingen bestaat en vaak als één geheel wordt aangevraagd bevat dit concept de naam van de samengestelde aanvraag (vaak aangeduid als panel, battery of cluster). Voorbeelden zijn: bloedgassen en EBV serologie.
OnderzoekCodelijst
NL-CM:13.1.6 ResultaatStatus 0..1 De status van de laboratoriumuitslag. Indien het onderzoek uit meerdere testen bestaat, geeft het de status van het gehele onderzoek aan. Indien tevens de status per deelonderzoek gebruikt wordt, moet deze status daarmee in overeenstemming zijn.
92235-1 Lab order result status
ResultaatStatusCodelijst
NL-CM:13.1.5 Toelichting 0..1 Opmerkingen, zoals bv. tekstuele interpretatie of advies bij de uitslag.
48767-8 Verklarend commentaar [interpretatie] in {systeem} (tekstueel)
NL-CM:13.1.7 ResultaatType 0..1 Het resultaattype definieert de laboratoriumspecialiteit waaronder de bepaling valt.
ResultaatTypeCodelijst
NL-CM:13.1.33 GerelateerdeUitslag::LaboratoriumUitslag 0..* Verwijzing naar een gerelateerd onderzoek, bij voorbeeld bij gepaarde onderzoeken of sequentiele onderzoeken als gramkleuring en microbiologische kweken. Het gaat om voorgaande uitslagen die gezamenlijk tot de huidige interpretatie leiden.
LaboratoriumUitslag
NL-CM:13.1.35 Uitvoerder::Zorgaanbieder 0..1 De zorgaanbieder die verantwoordelijk is voor het (laten) uitvoeren van het laboratoriumonderzoek en het opleveren van de Laboratorium uitslag.
Zorgaanbieder

Kolommen Concept en DefinitieCode: houdt de muis boven de waarde voor meer informatie
Voor uitleg over de gebruikte symbolen, zie de legenda pagina

Example Instances

LaboratoriumUitslag
Resultaat
Type
Resultaat
Status
Monster LaboratoriumTest
Monster
materiaal
Afname
DatumTijd
TestCode Test
DatumTijd
TestUitslag Referentie
Ondergrens
Referentie
Bovengrens
Interpretatie
Vlaggen
Klinische chemie Definitief Bloed 12-06-2012 09:00 Natrium 12-06-2012 13:15 138 mmol/l 136 mmol/l 146 mmol/l
LaboratoriumUitslag
Resultaat
Type
Resultaat
Status
Monster LaboratoriumTest
Monster
materiaal
Afname
DatumTijd
TestCode Test
DatumTijd
TestUitslag Referentie
Ondergrens
Referentie
Bovengrens
Interpretatie
Vlaggen
Klinische chemie Definitief Bloed 23-05-2012 08:08 Chloride 23-05-2012 12:00 109 mmol/l 99 mmol/l 108 mmol/l Boven referentie-
waarde
LaboratoriumUitslag
Resultaat
Type
Resultaat
Status
Monster LaboratoriumTest
Monster
materiaal
Afname
DatumTijd
TestCode Test
DatumTijd
TestUitslag Referentie
Ondergrens
Referentie
Bovengrens
Interpretatie
Vlaggen
Virologie Definitief Bloed 16-01-2012 08:00 Hepatitis A IgM 16-01-2012 10:12 Negatief

References

1. Nederlandse Vereniging voor Medische Microbiologie (2010) ELab en EvT. [Online] Beschikbaar op: http://www.nvmm.nl/ict/vereniging/werkgroepen_commissies/elab-en-evt [Geraadpleegd: 23 juli 2014]. 2.X-eHealth: Laboratory Requests and Reports guideline and functional specifications [online] Beschikbaar op: https://www.x-ehealth.eu/documentation/ [Geraadpleegd: 10 april 2026].

Valuesets

BronMonsterCodelijst

Valueset OID: 2.16.840.1.113883.2.4.3.11.60.40.2.13.1.18 Binding: Required Status: Active
Conceptnaam Codestelselnaam Codesysteem OID
SNOMED CT: <<125676002|Persoon| SNOMED CT 2.16.840.1.113883.6.96
SNOMED CT: <<276339004|Omgeving| SNOMED CT 2.16.840.1.113883.6.96
SNOMED CT: <<260787004|Fysiek voorwerp| SNOMED CT 2.16.840.1.113883.6.96
Waarde Other (OTH) uit codestelsel NullFlavor (OID: 2.16.840.1.113883.5.1008) is toegestaan in deze waardenlijst.

ContainerTypeCodelijst

Valueset OID: 2.16.840.1.113883.2.4.3.11.60.40.2.13.1.9 Binding: Required Status: Active
Conceptnaam Codestelselnaam Codesysteem OID
SNOMED CT: <434711009|Monstercontainer| SNOMED CT 2.16.840.1.113883.6.96
<260787004|Fysiek voorwerp| SNOMED CT 2.16.840.1.113883.6.96
Waarde Other (OTH) uit codestelsel NullFlavor (OID: 2.16.840.1.113883.5.1008) is toegestaan in deze waardenlijst.

InterpretatieVlaggenCodelijst

Valueset OID: 2.16.840.1.113883.2.4.3.11.60.40.2.13.1.7 Binding: Extensible Status: Active
Conceptnaam Conceptcode Codestelselnaam Codesysteem OID Omschrijving
Boven referentiebereik 281302008 SNOMED CT 2.16.840.1.113883.6.96 Boven referentiewaarde
Onder referentiebereik 281300000 SNOMED CT 2.16.840.1.113883.6.96 Onder referentiewaarde
Intermediair 11896004 SNOMED CT 2.16.840.1.113883.6.96 Intermediair
Resistent 30714006 SNOMED CT 2.16.840.1.113883.6.96 Resistent
Gevoelig 131196009 SNOMED CT 2.16.840.1.113883.6.96 Sensitief
Waarde Other (OTH) uit codestelsel NullFlavor (OID: 2.16.840.1.113883.5.1008) is toegestaan in deze waardenlijst.

MicroorganismeCodelijst

Valueset OID: 2.16.840.1.113883.2.4.3.11.60.40.2.13.1.10 Binding: Required Status: Active
Conceptnaam Codestelselnaam Codesysteem OID
SNOMED CT: ^2581000146104|Referentieset met micro-organismen| SNOMED CT 2.16.840.1.113883.6.96
Waarde Other (OTH) uit codestelsel NullFlavor (OID: 2.16.840.1.113883.5.1008) is toegestaan in deze waardenlijst.

MonstermateriaalCodelijst

Valueset OID: 2.16.840.1.113883.2.4.3.11.60.40.2.13.1.6 Binding: Required Status: Active
Conceptnaam Codestelselnaam Codesysteem OID
SNOMED CT: <105590001|Substantie| SNOMED CT 2.16.840.1.113883.6.96
SNOMED CT: <123038009|Monster| SNOMED CT 2.16.840.1.113883.6.96
Waarde Other (OTH) uit codestelsel NullFlavor (OID: 2.16.840.1.113883.5.1008) is toegestaan in deze waardenlijst.

MorfologieCodelijst

Valueset OID: 2.16.840.1.113883.2.4.3.11.60.40.2.13.1.13 Binding: Required Status: Active
Conceptnaam Codestelselnaam Codesysteem OID
SNOMED CT: <49755003|Morfologische afwijking| SNOMED CT 2.16.840.1.113883.6.96
Waarde Other (OTH) uit codestelsel NullFlavor (OID: 2.16.840.1.113883.5.1008) is toegestaan in deze waardenlijst.

OnderzoekCodelijst

Valueset OID: 2.16.840.1.113883.2.4.3.11.60.40.2.13.1.5 Binding: Required Status: Active
Conceptnaam Codestelselnaam Codesysteem OID
Alle waarden LOINC 2.16.840.1.113883.6.1
Waarde Other (OTH) uit codestelsel NullFlavor (OID: 2.16.840.1.113883.5.1008) is toegestaan in deze waardenlijst.

ResultaatStatusCodelijst

Valueset OID: 2.16.840.1.113883.2.4.3.11.60.40.2.13.1.8 Binding: Extensible Status: Active
Conceptnaam Conceptcode Codestelselnaam Codesysteem OID Omschrijving
Lopend pending ResultaatStatus 2.16.840.1.113883.2.4.3.11.60.40.4.16.1 Uitslag volgt
Voorlopig preliminary ResultaatStatus 2.16.840.1.113883.2.4.3.11.60.40.4.16.1 Voorlopig
Definitief final ResultaatStatus 2.16.840.1.113883.2.4.3.11.60.40.4.16.1 Definitief
Aangevuld appended ResultaatStatus 2.16.840.1.113883.2.4.3.11.60.40.4.16.1 Aanvullend
Gecorrigeerd corrected ResultaatStatus 2.16.840.1.113883.2.4.3.11.60.40.4.16.1 Gecorrigeerd
Waarde Other (OTH) uit codestelsel NullFlavor (OID: 2.16.840.1.113883.5.1008) is toegestaan in deze waardenlijst.

ResultaatTypeCodelijst

Valueset OID: 2.16.840.1.113883.2.4.3.11.60.40.2.13.1.1 Binding: Extensible Status: Active
Conceptnaam Conceptcode Codestelselnaam Codesysteem OID Omschrijving
Hematologisch onderzoek 252275004 SNOMED CT 2.16.840.1.113883.6.96 Hematologie
Serumtest 275711006 SNOMED CT 2.16.840.1.113883.6.96 Klinische chemie
Serologisch onderzoek 68793005 SNOMED CT 2.16.840.1.113883.6.96 Serologie/ immunologie
Virologisch onderzoek 395124008 SNOMED CT 2.16.840.1.113883.6.96 Virologie
Toxicologische test 314076009 SNOMED CT 2.16.840.1.113883.6.96 Toxicologie
Microbiologisch onderzoek 19851009 SNOMED CT 2.16.840.1.113883.6.96 Microbiologie
Moleculair genetisch onderzoek 405825005 SNOMED CT 2.16.840.1.113883.6.96 Moleculaire genetica
Waarde Other (OTH) uit codestelsel NullFlavor (OID: 2.16.840.1.113883.5.1008) is toegestaan in deze waardenlijst.

TestCodeLOINCCodelijst

Valueset OID: 2.16.840.1.113883.2.4.3.11.60.40.2.13.1.3 Binding: Required Status: Active
Conceptnaam Codestelselnaam Codesysteem OID
Alle waarden Nederlandse Labcodeset 2.16.840.1.113883.2.4.3.11.51.1
Waarde Other (OTH) uit codestelsel NullFlavor (OID: 2.16.840.1.113883.5.1008) is toegestaan in deze waardenlijst.

TestCodeNHGCodelijst

Valueset OID: 2.16.840.1.113883.2.4.3.11.60.40.2.13.1.16 Binding: Required Status: Active
Conceptnaam Codestelselnaam Codesysteem OID
Alle labbepaling waarden NHG tabel 45 2.16.840.1.113883.2.4.4.30.45
Waarde Other (OTH) uit codestelsel NullFlavor (OID: 2.16.840.1.113883.5.1008) is toegestaan in deze waardenlijst.

Opm.:  Dit zijn de waarden waarvan het veld ‘Soort’ de letter ‘L’ bevat

TestmethodeCodelijst

Valueset OID: 2.16.840.1.113883.2.4.3.11.60.40.2.13.1.4 Binding: Extensible Status: Active
Conceptnaam Codestelselnaam Codesysteem OID
SNOMED CT: <272394005|Techniek| SNOMED CT 2.16.840.1.113883.6.96
SNOMED CT: ^260131000146101|Referentieset met methodes voor laboratoriumbepalingen| SNOMED CT 2.16.840.1.113883.6.96
Waarde Other (OTH) uit codestelsel NullFlavor (OID: 2.16.840.1.113883.5.1008) is toegestaan in deze waardenlijst.

TestUitslagCodelijst

Valueset OID: 2.16.840.1.113883.2.4.3.11.60.40.2.13.1.17 Binding: Required Status: Active
Conceptnaam Codestelselnaam Codesysteem OID
Refset: SNOMED CT: ^2581000146104|Referentieset met micro-organismen| SNOMED CT 2.16.840.1.113883.6.96
Refset: SNOMED CT: ^46231000146109|Referentieset met ordinale resultaten| SNOMED CT 2.16.840.1.113883.6.96
Refset: SNOMED CT: ^97801000146108|Referentieset met ordinale microscopieresultaten| SNOMED CT 2.16.840.1.113883.6.96
Refset: SNOMED CT: ^140301000146101|Referentieset met ordinale uitslagen antibioticagevoeligheidbepalingen| SNOMED CT 2.16.840.1.113883.6.96
Refset: SNOMED CT: ^145871000146106|Referentieset met typen mengflora| SNOMED CT 2.16.840.1.113883.6.96
Waarde Other (OTH) uit codestelsel NullFlavor (OID: 2.16.840.1.113883.5.1008) is toegestaan in deze waardenlijst.

TestUitslagStatusCodelijst

Valueset OID: 2.16.840.1.113883.2.4.3.11.60.40.2.13.1.15 Binding: Extensible Status: Active
Conceptnaam Conceptcode Codestelselnaam Codesysteem OID Omschrijving
Lopend pending ResultaatStatus 2.16.840.1.113883.2.4.3.11.60.40.4.16.1 Uitslag volgt
Voorlopig preliminary ResultaatStatus 2.16.840.1.113883.2.4.3.11.60.40.4.16.1 Voorlopig
Definitief final ResultaatStatus 2.16.840.1.113883.2.4.3.11.60.40.4.16.1 Definitief
Aangevuld appended ResultaatStatus 2.16.840.1.113883.2.4.3.11.60.40.4.16.1 Aanvullend
Gecorrigeerd corrected ResultaatStatus 2.16.840.1.113883.2.4.3.11.60.40.4.16.1 Gecorrigeerd
Waarde Other (OTH) uit codestelsel NullFlavor (OID: 2.16.840.1.113883.5.1008) is toegestaan in deze waardenlijst.

Deze bouwsteen in overige publicaties

Bouwsteen verwijzingen

Deze bouwsteen verwijst naar

Deze bouwsteen wordt gebruikt in

Technische specificaties in HL7v3 CDA en HL7 FHIR

Om informatie op basis van zorginformatiebouwstenen uit te wisselen zijn aanvullende, meer technische specificaties nodig.
Niet iedere omgeving kan met dezelfde technische specificaties overweg. Om deze reden zijn er meerdere typen technische specificaties:

  • HL7® versie 3 CDA compatibele specificaties, beschikbaar via de Nictiz ART-DECOR® omgeving
  • HL7® FHIR® compatibele specificaties, beschikbaar via de Nictiz-omgeving op de Simplifier FHIR Registry

Downloads

De bouwsteen is ook beschikbaar als pdf bestand of als spreadsheet

Over deze informatie

De informatie in deze wiki pagina is gebaseerd op de prepublicatie 2026-1
SNOMED CT en LOINC codes zijn gebaseeerd op:

  • SNOMED Clinical Terms versie: 20260331 [R] (maart 2026-editie)
  • LOINC version 2.81

De voorwaarden van gebruik staan op de beginpagina
Deze pagina is gegenereerd op 17/04/2026 12:06:55 met ZibExtraction v. 10.0.9603.19166


Terug naar ZIB overzicht