HulpVanAnderen-v3.3(2024NL)
Algemeen
Naam: nl.zorg.HulpVanAnderen ![]()
Versie: 3.3
ZIB Status:Final
Publicatie: 2024
Publicatie status: Published
Publicatie datum: 25-04-2025
Metadata
| DCM::CoderList | Werkgroep RadB Verpleegkundige Gegevens |
| DCM::ContactInformation.Address | * |
| DCM::ContactInformation.Name | * |
| DCM::ContactInformation.Telecom | * |
| DCM::ContentAuthorList | Werkgroep RadB Verpleegkundige Gegevens |
| DCM::CreationDate | 7-7-2014 |
| DCM::DeprecatedDate | |
| DCM::DescriptionLanguage | nl |
| DCM::EndorsingAuthority.Address | |
| DCM::EndorsingAuthority.Name | PM |
| DCM::EndorsingAuthority.Telecom | |
| DCM::Id | 2.16.840.1.113883.2.4.3.11.60.40.3.3.2 |
| DCM::KeywordList | Mantelzorg, hulp van anderen, thuiszorg, ADL |
| DCM::LifecycleStatus | Final |
| DCM::ModelerList | Werkgroep RadB Verpleegkundige Gegevens |
| DCM::Name | nl.zorg.HulpVanAnderen |
| DCM::PublicationDate | 25-04-2025 |
| DCM::PublicationStatus | Published |
| DCM::ReviewerList | Projectgroep RadB Verpleegkundige Gegevens & Kerngroep Registratie aan de Bron |
| DCM::RevisionDate | 06-05-2025 |
| DCM::Supersedes | nl.zorg.HulpVanAnderen-v3.2 |
| DCM::Version | 3.3 |
| HCIM::PublicationLanguage | NL |
Revision History
Publicatieversie 1.0 (01-07-2015)
Publicatieversie 3.0 (01-05-2016)
| ZIB-453 | Wijziging naamgeving ZIB's en logo's door andere opzet van beheer |
Publicatieversie 3.01 (26-02-2019)
| ZIB-695 | Tekstuele fout in voorbeeld |
| ZIB-696 | Container hulpverlener is overbodig en Engelse vertaling kan beter |
Publicatieversie 3.2 (10-06-2022)
| ZIB-1679 | Zelfstandig met (dagelijks/ADL-)hulp |
Publicatieversie 3.3 (24-04-2024)
| ZIB-2455 | ZIB HulpVanAnderen -> mantelzorger |
Concept
Bij de zorg voor een patiënt met een aandoening of beperking zijn, met name in de thuissituatie, vaak meerdere personen of instanties betrokken. Hun inzet maakt het voor de patiënt mogelijk in meer of mindere mate zelfstandig te functioneren. Het gaat hierbij niet alleen om mantelzorgers, maar ook om professionele hulp zoals geboden door thuiszorg instanties, verpleegkundigen, verzorgenden en helpenden.
Behandelende artsen en personeel van de organisatie waarin een patiënt is opgenomen vallen niet onder dit concept.
Purpose
Met informatie over hulp van anderen is het mogelijk een goede inschatting te maken over de beschikbaarheid van de voor de patiënt noodzakelijke zorg. Indien deze zorg onvoldoende aanwezig is, kunnen maatregelen genomen worden om dit te regelen.
Met name bij ontslag uit ziekenhuis of verpleeghuis speelt dit een belangrijke rol.
Information Model

| Type | Id | Concept | Card. | Definitie | DefinitieCode | Verwijzing | ||||||||
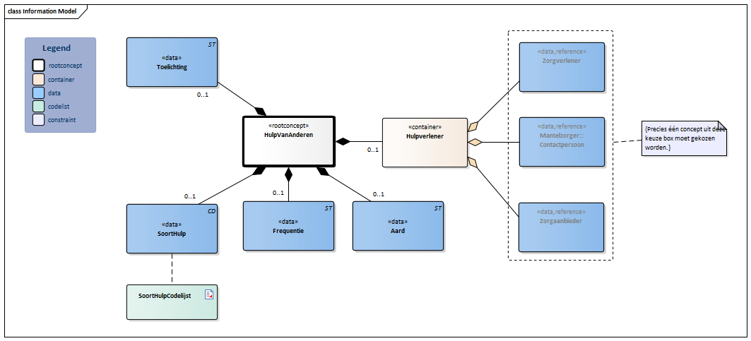
| NL-CM:3.2.1 | Rootconcept van bouwsteen HulpVanAnderen. Dit rootconcept bevat alle gegevenselementen van de bouwsteen HulpVanAnderen. |
|
||||||||||||
| NL-CM:3.2.5 | 0..1 | Container van het concept Hulpverlener. Deze container bevat alle gegevenselementen van het concept Hulpverlener.
Een hulpverlener kan zijn een professionele zorgverlener zoals verpleegkundigen, zorgenden en helpenden maar ook een mantelzorger of een zorgaanbieder zoals een thuiszorgorganisatie. |
||||||||||||
| NL-CM:3.2.6 | (0..1) | De gegevens van de zorgverlener die betrokken is bij de zorg. |
| |||||||||||
| NL-CM:3.2.7 | (0..1) | De gegevens van de mantelzorger die betrokken is bij de ondersteuning van patiënt. |
|
| ||||||||||
| NL-CM:3.2.8 | (0..1) | De gegevens van de organisatie waar de zorgverlener/hulpverlener voor werkt als deze niet als persoon wordt opgegegven. |
| |||||||||||
| NL-CM:3.2.3 | 0..1 | De aard van de hulp/ondersteuning die geboden wordt aan de patiënt. | ||||||||||||
| NL-CM:3.2.2 | 0..1 | De frequentie van de geboden ondersteuning, bijvoorbeeld dagelijks/wekelijks. |
|
|||||||||||
| NL-CM:3.2.9 | 0..1 | Het type hulp dat de betrokken persoon biedt. |
| |||||||||||
| NL-CM:3.2.4 | 0..1 | Een toelichting op de hulp/ondersteuning die de patiënt ontvangt van anderen. |
|
|||||||||||
Kolommen Concept en DefinitieCode: houdt de muis boven de waarde voor meer informatie
Voor uitleg over de gebruikte symbolen, zie de legenda pagina
Example Instances
| HulpVanAnderen | ||
| SoortHulp | Mantelzorg | |
| Aard | Boodschappen doen | |
| Frequentie | 1 keer per week | |
| Hulpverlener | ||
| Mantelzorger | ||
| Rol | Buur | |
| Naam | ||
| Geslachtsnaam | ||
| Voorvoegsels | de | |
| Achternaam | Boer | |
| Toelichting | - | |
| HulpVanAnderen | |
| SoortHulp | Professionele thuiszorg |
| Aard | Ondersteuning bij wassen |
| Frequentie | Dagelijks |
| Hulpverlener | |
| Zorgaanbieder | |
| Organisatienaam | Thuiszorg X |
| Toelichting | - |
Valuesets
SoortHulpCodelijst
| Valueset OID: 2.16.840.1.113883.2.4.3.11.60.40.2.3.2.1 | Binding: Extensible | Status: Active |
| Conceptnaam | Conceptcode | Codestelselnaam | Codesysteem OID | Omschrijving |
| Thuiszorg voor patiënt | 60689008 | SNOMED CT | 2.16.840.1.113883.6.96 | Professionele thuiszorg |
| Krijgt hulp van niet-professionele zorgverlener | 224477006 | SNOMED CT | 2.16.840.1.113883.6.96 | Mantelzorg |
| Waarde Other (OTH) uit codestelsel NullFlavor (OID: 2.16.840.1.113883.5.1008) is toegestaan in deze waardenlijst. | ||||
Deze bouwsteen in overige publicaties
- Publicatie 2015, (Versie 1.0)
- Publicatie 2016, (Versie 3.0)
- Publicatie 2017, (Versie 3.0)
- Pre-publicatie 2018-2, (Versie 3.0.1)
- Pre-publicatie 2019-2, (Versie 3.01)
- Publicatie 2020, (Versie 3.01)
- Pre-publicatie 2021-2, (Versie 3.01)
- Pre-publicatie 2022-1, (Versie 3.2)
- Pre-publicatie 2023-1, (Versie 3.2)
- Pre-publicatie 2026-1, (Versie 3.3)
Bouwsteen verwijzingen
Deze bouwsteen verwijst naar
Deze bouwsteen wordt gebruikt in
- --
Technische specificaties in HL7v3 CDA en HL7 FHIR
Om informatie op basis van zorginformatiebouwstenen uit te wisselen zijn aanvullende, meer technische specificaties nodig.
Niet iedere omgeving kan met dezelfde technische specificaties overweg. Om deze reden zijn er meerdere typen technische specificaties:
- HL7® versie 3 CDA compatibele specificaties, beschikbaar via de Nictiz ART-DECOR® omgeving

- HL7® FHIR® compatibele specificaties, beschikbaar via de Nictiz-omgeving op de Simplifier FHIR Registry

Downloads
De bouwsteen is ook beschikbaar als pdf bestand
of als spreadsheet
Over deze informatie
De informatie in deze wiki pagina is gebaseerd op de Publicatie 2024
SNOMED CT en LOINC codes zijn gebaseeerd op:
- SNOMED Clinical Terms versie: 20250630 [R] (juni 2025-editie)
- LOINC version 2.77
De voorwaarden van gebruik staan op de beginpagina ![]()
Deze pagina is gegenereerd op 10/07/2025 16:10:44 met ZibExtraction v. 9.5.9242.40707