HelpFromOthers-v3.3(2024EN)
General information
Name: nl.zorg.HelpFromOthers ![]()
Version: 3.3
HCIM Status:Final
Release: 2024
Release status: Published
Release date: 25-04-2025
Metadata
| DCM::CoderList | Werkgroep RadB Verpleegkundige Gegevens |
| DCM::ContactInformation.Address | * |
| DCM::ContactInformation.Name | * |
| DCM::ContactInformation.Telecom | * |
| DCM::ContentAuthorList | Werkgroep RadB Verpleegkundige Gegevens |
| DCM::CreationDate | 7-7-2014 |
| DCM::DeprecatedDate | |
| DCM::DescriptionLanguage | nl |
| DCM::EndorsingAuthority.Address | |
| DCM::EndorsingAuthority.Name | PM |
| DCM::EndorsingAuthority.Telecom | |
| DCM::Id | 2.16.840.1.113883.2.4.3.11.60.40.3.3.2 |
| DCM::KeywordList | Mantelzorg, hulp van anderen, thuiszorg, ADL |
| DCM::LifecycleStatus | Final |
| DCM::ModelerList | Werkgroep RadB Verpleegkundige Gegevens |
| DCM::Name | nl.zorg.HulpVanAnderen |
| DCM::PublicationDate | 25-04-2025 |
| DCM::PublicationStatus | Published |
| DCM::ReviewerList | Projectgroep RadB Verpleegkundige Gegevens & Kerngroep Registratie aan de Bron |
| DCM::RevisionDate | 06-05-2025 |
| DCM::Supersedes | nl.zorg.HulpVanAnderen-v3.2 |
| DCM::Version | 3.3 |
| HCIM::PublicationLanguage | EN |
Revision History
Only available in Dutch
Publicatieversie 1.0 (01-07-2015)
Publicatieversie 3.0 (01-05-2016)
| ZIB-453 | Wijziging naamgeving ZIB's en logo's door andere opzet van beheer |
Publicatieversie 3.01 (26-02-2019)
| ZIB-695 | Tekstuele fout in voorbeeld |
| ZIB-696 | Container hulpverlener is overbodig en Engelse vertaling kan beter |
Publicatieversie 3.2 (10-06-2022)
| ZIB-1679 | Zelfstandig met (dagelijks/ADL-)hulp |
Publicatieversie 3.3 (24-04-2024)
| ZIB-2455 | ZIB HulpVanAnderen -> mantelzorger |
Concept
There are often multiple people or parties involved in the care for a patient with a disorder or disability, particularly in the event of home care. Their efforts enable the patient to function more or less independently. This includes not only caregivers, but also professional help such as that offered by home care organizations, nurses, aids and helpers.
Current doctors and staff from the facility to which a patient is admitted do not fall under this concept.
Purpose
Information on help from others can provide a good estimate of the availability of the care required by the patient. If this care is not sufficiently available, measures can be taken to facilitate the required care.
This plays a particularly important role in for example discharges from the hospital or from a nursing home.
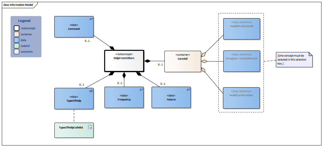
Information Model

| Type | Id | Concept | Card. | Definition | DefinitionCode | Reference | ||||||||
| NL-CM:3.2.1 | Root concept of the HelpFromOthers information model. This root concept contains all data elements of the HelpFromOthers information model. |
|
||||||||||||
| NL-CM:3.2.5 | 0..1 | Container of the Aid concept. This container contains all data elements of the Aid concept.
An aid can be a health professional such as nurses, carers and helpers but also a caregiver or healthcare provider such as a home care organization. |
||||||||||||
| NL-CM:3.2.6 | (0..1) | Details of the health professional involved in the patient’s care. |
| |||||||||||
| NL-CM:3.2.7 | (0..1) | Details of the caregiver involved in the patient’s support. |
|
| ||||||||||
| NL-CM:3.2.8 | (0..1) | Details of the organization the health professional/aid works for in the event that it is not entered as a person. |
| |||||||||||
| NL-CM:3.2.3 | 0..1 | The nature of the help/support provided to the patient. | ||||||||||||
| NL-CM:3.2.2 | 0..1 | The frequency of the provided support, e.g. daily/weekly. |
|
|||||||||||
| NL-CM:3.2.9 | 0..1 | The type of help offered by the person in question. |
| |||||||||||
| NL-CM:3.2.4 | 0..1 | A comment on the help/support the patient receives from others. |
|
|||||||||||
Columns Concept and DefinitionCode: hover over the values for more information
For explanation of the symbols, please see the legend page
Example Instances
Only available in Dutch
| HulpVanAnderen | ||
| SoortHulp | Mantelzorg | |
| Aard | Boodschappen doen | |
| Frequentie | 1 keer per week | |
| Hulpverlener | ||
| Mantelzorger | ||
| Rol | Buur | |
| Naam | ||
| Geslachtsnaam | ||
| Voorvoegsels | de | |
| Achternaam | Boer | |
| Toelichting | - | |
| HulpVanAnderen | |
| SoortHulp | Professionele thuiszorg |
| Aard | Ondersteuning bij wassen |
| Frequentie | Dagelijks |
| Hulpverlener | |
| Zorgaanbieder | |
| Organisatienaam | Thuiszorg X |
| Toelichting | - |
Valuesets
TypeOfHelpCodelist
| Valueset OID: 2.16.840.1.113883.2.4.3.11.60.40.2.3.2.1 | Binding: Extensible | Status: Active |
| Conceptname | Conceptcode | Codesystem name | Codesystem OID | Description |
| Home care of patient | 60689008 | SNOMED CT | 2.16.840.1.113883.6.96 | Professionele thuiszorg |
| Receives help from lay caregiver | 224477006 | SNOMED CT | 2.16.840.1.113883.6.96 | Mantelzorg |
| Value Other (OTH) from codesystem NullFlavor (OID: 2.16.840.1.113883.5.1008) is allowed in this valueset. | ||||
This information model in other releases
- Release 2015, (Version 1.0)
- Release 2016, (Version 3.0)
- Release 2017, (Version 3.0)
- Prerelease 2018-2, (Version 3.0.1)
- Prerelease 2019-2, (Version 3.01)
- Release 2020, (Version 3.01)
- Prerelease 2021-2, (Version 3.01)
- Prerelease 2022-1, (Version 3.2)
- Prerelease 2023-1, (Version 3.2)
- Prerelease 2026-1, (Version 3.3)
Information model references
This information model refers to
This information model is used in
- --
Technical specifications in HL7v3 CDA and HL7 FHIR
To exchange information based on health and care information models, additional, more technical specifications are required.
Not every environment can handle the same technical specifications. For this reason, there are several types of technical specifications:
- HL7® version 3 CDA compatible specifications, available through the Nictiz ART-DECOR® environment

- HL7® FHIR® compatible specifications, available through the Nictiz environment on the Simplifier FHIR

Downloads
This information model is also available as pdf file
or as spreadsheet
About this information
The information in this wikipage is based on Release 2024
SNOMED CT and LOINC codes are based on:
- SNOMED Clinical Terms versie: 20250630 [R] (juni 2025-editie)
- LOINC version 2.77
Conditions for use are located on the mainpage ![]()
This page is generated on 12/07/2025 16:24:43 with ZibExtraction v. 9.5.9242.40707