ComfortScore-v1.2(2026-1NL)

Uit Zorginformatiebouwstenen
Naar navigatie springen Naar zoeken springen



Algemeen

Naam: nl.zorg.ComfortScore
Versie: 1.2
ZIB Status:Final
Publicatie: 2026-1
Publicatie status: Prepublished
Publicatie datum: 17-04-2026


Terug naar ZIB overzicht

Metadata

DCM::CoderList Werkgroep RadB Verpleegkundige Gegevens
DCM::ContactInformation.Address *
DCM::ContactInformation.Name *
DCM::ContactInformation.Telecom *
DCM::ContentAuthorList Werkgroep RadB Verpleegkundige Gegevens
DCM::CreationDate 1-8-2016
DCM::DeprecatedDate
DCM::DescriptionLanguage nl
DCM::EndorsingAuthority.Address
DCM::EndorsingAuthority.Name zorg
DCM::EndorsingAuthority.Telecom
DCM::Id 2.16.840.1.113883.2.4.3.11.60.40.3.12.12
DCM::KeywordList Pijnscore, assessment, comfort, comfortneo
DCM::LifecycleStatus Final
DCM::ModelerList Werkgroep RadB Verpleegkundige Gegevens
DCM::Name nl.zorg.ComfortScore
DCM::PublicationDate 17-04-2026
DCM::PublicationStatus Prepublished
DCM::ReviewerList Projectgroep RadB Verpleegkundige Gegevens & Kerngroep Registratie aan de Bron
DCM::RevisionDate 03-09-2023
DCM::Supersedes nl.zorg.ComfortScore-v1.1
DCM::Version 1.2
HCIM::PublicationLanguage NL

Revision History

Publicatieversie 1.0 (04-09-2017)

Publicatieversie 1.1 (31-01-2020)

ZIB-925 DefinitionCodes zib nl.ComfortScore

Publicatieversie 1.2 (15-10-2023)

ZIB-1839 Foutieve totaalscore ComfortScore

Concept

De Comfort-gedragsschaal/ComfortNeo-schaal is een pijnobservatie-instrument, welke wordt gebruikt om het pijngedrag te beoordelen van neonaten (pasgeborenen).
De Comfort-gedragsschaal telt 7 observatiepunten waarop gelet moet worden. Per observatie wordt gekozen uit een 5-puntsschaal. De eindscore geeft aan of het geobserveerde kind pijn lijdt en de mate waarin. De score wordt gecombineerd met een NRS-score die door de verpleegkundigen wordt ingevuld op basis van de klinische blik.

Purpose

Een pijnobservatie-instrument is een hulpmiddel bij het bepalen van de pijnintensiteit en tevens nuttig om de effectiviteit van de pijnbestrijding (farmacologisch of non-farmacologisch) te bepalen. Bij neonaten (pasgeborenen) is het desondanks moeilijk om onderscheid te maken tussen pijn of onrust/angst. Dit onderscheid is relevant bij het bepalen van de behandeling. De score op een pijnmeetinstrument blijft een momentopname.

Evidence Base

Voor de definitie is gebruik gemaakt van Richtlijn Pijnmeting en Behandeling van pijn bij kinderen, NHG, 2007 en informatie op http://www.comfortassessment.nl/
Voor het vaststellen van de mate van pijn bij kinderen met een uitingsbeperking zijn verschillende pijnobservatieschalen beschikbaar:

  • CPG
  • Comfort-gedragsschaal/ ComfortNeo-schaal
  • FLACC

Patient Population

De COMFORT assessment score is gevalideerd voor jonge kinderen tot 4 jaar.
De COMFORTneo assessment score is gevalideerd voor (premature) neonate

Information Model


#GezichtsspanningCodelijst#SpierspanningCodelijst#AdemhalingsreactieCodelijst#Kalmte AgitatieCodelijst#AlertheidCodelijst#3059#3061#3057#3076#3074#3065#3073#3063#LichaamsbewegingCodelijst#3060#HuilenCodelijst#3064#3066


Type Id Concept Card. Definitie DefinitieCode Verwijzing
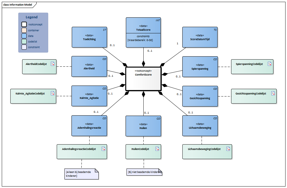
NL-CM:12.12.1 ComfortScore Rootconcept van de bouwsteen ComfortScore. Dit rootconcept bevat alle gegevenselementen van de bouwsteen ComfortScore.
108301000146109 COMFORT scale
NL-CM:12.12.2 TotaalScore 0..1 De totaalscore is de optelsom van de deelscores. Het bereik van de totaalscore is 0 tot 30.
48961000146108 COMFORT-score
NL-CM:12.12.3 Alertheid 0..1 Observatie Alertheid
12012003 ComfortScore Alertheid
AlertheidCodelijst
NL-CM:12.12.4 Kalmte_Agitatie 0..1 Observatie Kalmte/Agitatie
12012004 ComfortScore Kalmte_Agitatie
Kalmte_AgitatieCodelijst
NL-CM:12.12.5 Ademhalingsreactie 0..1 Observatie Ademhalingsreactie (alleen te scoren bij kinderen aan beademing)
12012005 ComfortScore Ademhalingsreactie
AdemhalingsreactieCodelijst
NL-CM:12.12.6 Huilen 0..1 Observatie Huilen (alleen te scoren bij kinderen die spontaan ademhalen)
12012006 ComfortScore Huilen
HuilenCodelijst
NL-CM:12.12.8 Lichaamsbeweging 0..1 Observatie Lichaamsbeweging
12012008 ComfortScore Lichaamsbeweging
LichaamsbewegingCodelijst
NL-CM:12.12.9 Gezichtsspanning 0..1 Observatie Gezichtsspanning
12012009 ComfortScore Gezichtsspanning
GezichtsspanningCodelijst
NL-CM:12.12.10 Spierspanning 0..1 Observatie Spierspanning
12012010 ComfortScore Spierspanning
SpierspanningCodelijst
NL-CM:12.12.11 ScoreDatumTijd 1 De datum en het tijdstip waarop de Comfort-gedragsschaal/ComfortNeo-score bepaald is.
NL-CM:12.12.12 Toelichting 0..1 Een toelichting op de meting of omstandigheden tijdens de meting.
48767-8 Verklarend commentaar [interpretatie] in {systeem} (tekstueel)

Kolommen Concept en DefinitieCode: houdt de muis boven de waarde voor meer informatie
Voor uitleg over de gebruikte symbolen, zie de legenda pagina

Example Instances

ComfortScore
ScoreDatumTijd 21-12-2016 12:05
Alertheid 4 (wakker en alert)
Kalmte_Agitatie 2 (licht angstig)
Huilen 2 (af en toe snikken of kreunen)
Lichaamsbeweging 2 (incidentele beweging)
Gezichtsspanning 2 (normale spanning van het gelaat)
Spierspanning 2 (verminderde spierspanning)
Totaalscore 14
Toelichting Controle na verhogen pijnmedicatie.
ComfortNeoScore
ScoreDatumTijd 21-12-2016 12:05
Alertheid 4 (wakker en alert)
Kalmte_Agitatie 2 (licht angstig)
Ademhalingsreactie 3 (af en toe hoesten of verzet tegen de ventilator)
Lichaamsbeweging 2 (incidentele beweging)
Gezichtsspanning 2 (normale spanning van het gelaat)
Spierspanning 2 (verminderde spierspanning)
Totaalscore 15
Toelichting Controle na verhogen pijnmedicatie.

Instructions

Bij de ComfortNeo schaal wordt het item huilen vervangen door ademhalingsreactie.
Bij de Comfort gedrag schaal wordt het item ademhalingsreactie vervangen door huilen.

References

1. Comfort assessment [Online] Beschikbaar op:http://www.comfortassessment.nl/ [Geraadpleegd: 2 augustus 2016] 2. Richtlijn Pijnmeting en Behandeling van pijn bij kinderen, NVK, 2007 [Online] Beschikbaar op:https://www.nvk.nl/Kwaliteit/Richtlijnenoverzicht/Details/tabid/1558/articleType/ArticleView/articleId/760/Pijn-meting-en-behandeling-van.aspx [Geraadpleegd: 21 december 2016]

Valuesets

AdemhalingsreactieCodelijst

Valueset OID: 2.16.840.1.113883.2.4.3.11.60.40.2.12.12.3 Binding: Required Status: Active
Conceptnaam Conceptcode Conceptwaarde Codestelselnaam Codesysteem OID Omschrijving
Geen spontane ademhaling Vent1 1 CN_Ademhalingsreactie 2.16.840.1.113883.2.4.3.11.60.40.4.20.3 Geen spontane ademhaling
Spontane ademhaling aan de beademing Vent2 2 CN_Ademhalingsreactie 2.16.840.1.113883.2.4.3.11.60.40.4.20.3 Spontane ademhaling aan de beademing
Onrust of verzet tegen de beademing Vent3 3 CN_Ademhalingsreactie 2.16.840.1.113883.2.4.3.11.60.40.4.20.3 Onrust of verzet tegen de beademing
Ademt actief tegen de beademing in of hoest regelmatig Vent4 4 CN_Ademhalingsreactie 2.16.840.1.113883.2.4.3.11.60.40.4.20.3 Ademt actief tegen de beademing in of hoest regelmatig
Vecht tegen de beademing Vent5 5 CN_Ademhalingsreactie 2.16.840.1.113883.2.4.3.11.60.40.4.20.3 Vecht tegen de beademing
Andere waarden zijn niet toegestaan

AlertheidCodelijst

Valueset OID: 2.16.840.1.113883.2.4.3.11.60.40.2.12.12.1 Binding: Required Status: Active
Conceptnaam Conceptcode Conceptwaarde Codestelselnaam Codesysteem OID Omschrijving
Diep in slaap Alert1 1 CN_Alertheid 2.16.840.1.113883.2.4.3.11.60.40.4.20.1 Diep in slaap (ogen dicht, geen reactie op omgeving)
Licht in slaap Alert2 2 CN_Alertheid 2.16.840.1.113883.2.4.3.11.60.40.4.20.1 Licht in slaap (ogen grotendeels gesloten, af en toe reactie)
Slaperig Alert3 3 CN_Alertheid 2.16.840.1.113883.2.4.3.11.60.40.4.20.1 Slaperig (kind sluit vaak zijn ogen, reageert minder op omgeving)
Wakker en alert Alert4 4 CN_Alertheid 2.16.840.1.113883.2.4.3.11.60.40.4.20.1 Wakker en alert (kind reageert op omgeving)
Wakker en hyper-alert Alert5 5 CN_Alertheid 2.16.840.1.113883.2.4.3.11.60.40.4.20.1 Wakker en hyper-alert (overdreven reactie op veranderingen)
Andere waarden zijn niet toegestaan

GezichtsspanningCodelijst

Valueset OID: 2.16.840.1.113883.2.4.3.11.60.40.2.12.12.6 Binding: Required Status: Active
Conceptnaam Conceptcode Conceptwaarde Codestelselnaam Codesysteem OID Omschrijving
Gezichtsspieren volkomen ontspannen Face1 1 CN_Gezichtsspanning 2.16.840.1.113883.2.4.3.11.60.40.4.20.6 Gezichtsspieren volkomen ontspannen
Normale spanning van het gelaat Face2 2 CN_Gezichtsspanning 2.16.840.1.113883.2.4.3.11.60.40.4.20.6 Normale spanning van het gezicht
Spanning duidelijk in sommige gelaatsspieren Face3 3 CN_Gezichtsspanning 2.16.840.1.113883.2.4.3.11.60.40.4.20.6 Spanning duidelijk in sommige gelaatsspieren (niet aanhoudend)
Spanning duidelijk in alle gelaatsspieren Face4 4 CN_Gezichtsspanning 2.16.840.1.113883.2.4.3.11.60.40.4.20.6 Spanning duidelijk in alle gelaatsspieren (aanhoudend)
Gelaatsspieren verwrongen in een grimas Face5 5 CN_Gezichtsspanning 2.16.840.1.113883.2.4.3.11.60.40.4.20.6 Gezichtsspieren verwrongen en in een grimas
Andere waarden zijn niet toegestaan

HuilenCodelijst

Valueset OID: 2.16.840.1.113883.2.4.3.11.60.40.2.12.12.4 Binding: Required Status: Active
Conceptnaam Conceptcode Conceptwaarde Codestelselnaam Codesysteem OID Omschrijving
Geen huilgeluiden Cry1 1 CN_Huilen 2.16.840.1.113883.2.4.3.11.60.40.4.20.4 Geen huilgeluiden
Af en toe snikken of kreunen Cry2 2 CN_Huilen 2.16.840.1.113883.2.4.3.11.60.40.4.20.4 Af en toe snikken of kreunen (nasnikken)
Jengelen Cry3 3 CN_Huilen 2.16.840.1.113883.2.4.3.11.60.40.4.20.4 Jengelen of dreinen (monotoon geluid)
Huilen Cry4 4 CN_Huilen 2.16.840.1.113883.2.4.3.11.60.40.4.20.4 Huilen
Schreeuwen of krijsen Cry5 5 CN_Huilen 2.16.840.1.113883.2.4.3.11.60.40.4.20.4 Schreeuwen of krijsen
Andere waarden zijn niet toegestaan

Kalmte_AgitatieCodelijst

Valueset OID: 2.16.840.1.113883.2.4.3.11.60.40.2.12.12.2 Binding: Required Status: Active
Conceptnaam Conceptcode Conceptwaarde Codestelselnaam Codesysteem OID Omschrijving
Kalm Calm1 1 CN_Kalmte_Agitatie 2.16.840.1.113883.2.4.3.11.60.40.4.20.2 Kalm (kind helder en rustig)
Licht angstig Calm2 2 CN_Kalmte_Agitatie 2.16.840.1.113883.2.4.3.11.60.40.4.20.2 Licht angstig (kind toont lichte onrust)
Angstig Calm3 3 CN_Kalmte_Agitatie 2.16.840.1.113883.2.4.3.11.60.40.4.20.2 Angstig (kind lijkt onrustig, kan zich beheersen)
Zeer angstig Calm4 4 CN_Kalmte_Agitatie 2.16.840.1.113883.2.4.3.11.60.40.4.20.2 Zeer angstig (kind lijkt zeer onrustig, kan zich nog net beheersen)
Paniekerig Calm5 5 CN_Kalmte_Agitatie 2.16.840.1.113883.2.4.3.11.60.40.4.20.2 Paniekerig (ernstige onrust met verlies van beheersing)
Andere waarden zijn niet toegestaan

LichaamsbewegingCodelijst

Valueset OID: 2.16.840.1.113883.2.4.3.11.60.40.2.12.12.5 Binding: Required Status: Active
Conceptnaam Conceptcode Conceptwaarde Codestelselnaam Codesysteem OID Omschrijving
Geen beweging Mov1 1 CN_Lichaamsbeweging 2.16.840.1.113883.2.4.3.11.60.40.4.20.5 Geen beweging
Incidentele, kleine bewegingen Mov2 2 CN_Lichaamsbeweging 2.16.840.1.113883.2.4.3.11.60.40.4.20.5 Incidentele (3 of minder) kleine bewegingen
Frequente, kleine bewegingen Mov3 3 CN_Lichaamsbeweging 2.16.840.1.113883.2.4.3.11.60.40.4.20.5 Frequente (3 of meer) kleine bewegingen
Heftige bewegingen met arrmen en benen Mov4 4 CN_Lichaamsbeweging 2.16.840.1.113883.2.4.3.11.60.40.4.20.5 Heftige bewegingen met armen en benen
Heftige bewegingen ook met romp en hoofd Mov5 5 CN_Lichaamsbeweging 2.16.840.1.113883.2.4.3.11.60.40.4.20.5 Heftige bewegingen ook met romp en hoofd
Andere waarden zijn niet toegestaan

SpierspanningCodelijst

Valueset OID: 2.16.840.1.113883.2.4.3.11.60.40.2.12.12.7 Binding: Required Status: Active
Conceptnaam Conceptcode Conceptwaarde Codestelselnaam Codesysteem OID Omschrijving
Spieren volledig ontspannen Musc1 1 CN_Spierspanning 2.16.840.1.113883.2.4.3.11.60.40.4.20.7 Spieren volledig ontspannen; geen spierspanning
Verminderde spierspanning Musc2 2 CN_Spierspanning 2.16.840.1.113883.2.4.3.11.60.40.4.20.7 Verminderde spierspanning; minder weerstand dan normaal
Normale spierspanning Musc3 3 CN_Spierspanning 2.16.840.1.113883.2.4.3.11.60.40.4.20.7 Normale spierspanning
Toegenomen spierspanning Musc4 4 CN_Spierspanning 2.16.840.1.113883.2.4.3.11.60.40.4.20.7 Toegenomen spierspanning en buiging van vingers en tenen
Extreme spierstijfheid Musc5 5 CN_Spierspanning 2.16.840.1.113883.2.4.3.11.60.40.4.20.7 Extreme spierstijfheid en buiging van vingers en tenen
Andere waarden zijn niet toegestaan

Deze bouwsteen in overige publicaties

Bouwsteen verwijzingen

Deze bouwsteen verwijst naar

--

Deze bouwsteen wordt gebruikt in

--

Technische specificaties in HL7v3 CDA en HL7 FHIR

Om informatie op basis van zorginformatiebouwstenen uit te wisselen zijn aanvullende, meer technische specificaties nodig.
Niet iedere omgeving kan met dezelfde technische specificaties overweg. Om deze reden zijn er meerdere typen technische specificaties:

  • HL7® versie 3 CDA compatibele specificaties, beschikbaar via de Nictiz ART-DECOR® omgeving
  • HL7® FHIR® compatibele specificaties, beschikbaar via de Nictiz-omgeving op de Simplifier FHIR Registry

Downloads

De bouwsteen is ook beschikbaar als pdf bestand of als spreadsheet

Over deze informatie

De informatie in deze wiki pagina is gebaseerd op de prepublicatie 2026-1
SNOMED CT en LOINC codes zijn gebaseeerd op:

  • SNOMED Clinical Terms versie: 20260331 [R] (maart 2026-editie)
  • LOINC version 2.81

De voorwaarden van gebruik staan op de beginpagina
Deze pagina is gegenereerd op 18/04/2026 17:24:18 met ZibExtraction v. 10.0.9604.31200


Terug naar ZIB overzicht