ComfortScale-v1.2(2026-1EN)

Uit Zorginformatiebouwstenen
Naar navigatie springen Naar zoeken springen



General information

Name: nl.zorg.ComfortScale
Version: 1.2
HCIM Status:Final
Release: 2026-1
Release status: Prepublished
Release date: 17-04-2026


Back to HCIM list

Metadata

DCM::CoderList Werkgroep RadB Verpleegkundige Gegevens
DCM::ContactInformation.Address *
DCM::ContactInformation.Name *
DCM::ContactInformation.Telecom *
DCM::ContentAuthorList Werkgroep RadB Verpleegkundige Gegevens
DCM::CreationDate 1-8-2016
DCM::DeprecatedDate
DCM::DescriptionLanguage nl
DCM::EndorsingAuthority.Address
DCM::EndorsingAuthority.Name zorg
DCM::EndorsingAuthority.Telecom
DCM::Id 2.16.840.1.113883.2.4.3.11.60.40.3.12.12
DCM::KeywordList Pijnscore, assessment, comfort, comfortneo
DCM::LifecycleStatus Final
DCM::ModelerList Werkgroep RadB Verpleegkundige Gegevens
DCM::Name nl.zorg.ComfortScore
DCM::PublicationDate 17-04-2026
DCM::PublicationStatus Prepublished
DCM::ReviewerList Projectgroep RadB Verpleegkundige Gegevens & Kerngroep Registratie aan de Bron
DCM::RevisionDate 03-09-2023
DCM::Supersedes nl.zorg.ComfortScore-v1.1
DCM::Version 1.2
HCIM::PublicationLanguage EN

Revision History

Only available in Dutch

Publicatieversie 1.0 (04-09-2017)

Publicatieversie 1.1 (31-01-2020)

ZIB-925 DefinitionCodes zib nl.ComfortScore

Publicatieversie 1.2 (15-10-2023)

ZIB-1839 Foutieve totaalscore ComfortScore

Concept

The Comfort Behaviour scale/ComfortNeo scale is an assessment tool, that is used to assess the pain behaviour of neonates (newborn).
The Comfort Behaviour scale has 7 observation points that need to be addressed. For each observation a value is assigned from a 5-point scale, the final score indicates whether the observed child suffers pain and 'how much'. The score is combined with an NRS score that is completed by the nurses on basis of clinical experience.

Purpose

> A pain observation instrument is a tool in determining the intensity of pain and can be useful in order to determine the effectiveness of pain treatment interventions (pharmacological or non-pharmacological). For new born it is nevertheless difficult to differentiate between pain or distress/anxiety. This is relevant in determining the treatment. The score on a pain measurement instrument remains a snapshot in time.

Evidence Base

For determining the degree of pain in children with difficulty expressing themselves there are diverse pain observation instruments available:

  • CPB
  • Comfort Behaviour scale/ComfortNeo scale
  • FLACC

Patient Population

The COMFORT assessment scale is validated for young children up to the age of 4.
The COMFORT and COMFORTneo assessment score is validated for preterm neonates

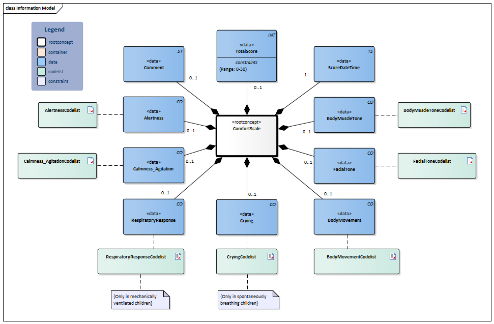
Information Model


#FacialToneCodelist#BodyMuscleToneCodelist#RespiratoryResponseCodelist#Calmness AgitationCodelist#AlertnessCodelist#3059#3061#3057#3076#3074#3065#3073#3063#BodyMovementCodelist#3060#CryingCodelist#3064#3066


Type Id Concept Card. Definition DefinitionCode Reference
NL-CM:12.12.1 ComfortScale Root concept of the ComfortScale information model. This root concept contains all data elements of the ComfortScale information model.
108301000146109 COMFORT scale
NL-CM:12.12.2 TotalScore 0..1 The total score is the sum of all the individual scores. The total score has a range from 0 - 30.
48961000146108 COMFORT behavior scale score
NL-CM:12.12.3 Alertness 0..1 Observation Alertness
12012003 ComfortScale Alertness
AlertnessCodelist
NL-CM:12.12.4 Calmness_Agitation 0..1 Observation Calmness/Agitation
12012004 ComfortScale Calmness_Agitation
Calmness_AgitationCodelist
NL-CM:12.12.5 RespiratoryResponse 0..1 Observation Respiratory response (only in mechanically ventilated children)
12012005 ComfortScale RespiratoryResponse
RespiratoryResponseCodelist
NL-CM:12.12.6 Crying 0..1 Observation Crying (only in spontaneously breathing children)
12012006 ComfortScale Crying
CryingCodelist
NL-CM:12.12.8 BodyMovement 0..1 Observation Physical movement
12012008 ComfortScale BodyMovement
BodyMovementCodelist
NL-CM:12.12.9 FacialTone 0..1 Observation Facial tension
12012009 ComfortScale FacialTone
FacialToneCodelist
NL-CM:12.12.10 BodyMuscleTone 0..1 Observation Muscle tone
12012010 ComfortScale BodyMuscleTone
BodyMuscleToneCodelist
NL-CM:12.12.11 ScoreDateTime 1 The date and time at which the Comfort Behaviour scale/ComfortNeo scale was determined.
NL-CM:12.12.12 Comment 0..1 A comment on the circumstances during the measurement.
48767-8 Annotation comment [Interpretation] Narrative

Columns Concept and DefinitionCode: hover over the values for more information
For explanation of the symbols, please see the legend page

Example Instances

Only available in Dutch

ComfortScore
ScoreDatumTijd 21-12-2016 12:05
Alertheid 4 (wakker en alert)
Kalmte_Agitatie 2 (licht angstig)
Huilen 2 (af en toe snikken of kreunen)
Lichaamsbeweging 2 (incidentele beweging)
Gezichtsspanning 2 (normale spanning van het gelaat)
Spierspanning 2 (verminderde spierspanning)
Totaalscore 14
Toelichting Controle na verhogen pijnmedicatie.
ComfortNeoScore
ScoreDatumTijd 21-12-2016 12:05
Alertheid 4 (wakker en alert)
Kalmte_Agitatie 2 (licht angstig)
Ademhalingsreactie 3 (af en toe hoesten of verzet tegen de ventilator)
Lichaamsbeweging 2 (incidentele beweging)
Gezichtsspanning 2 (normale spanning van het gelaat)
Spierspanning 2 (verminderde spierspanning)
Totaalscore 15
Toelichting Controle na verhogen pijnmedicatie.

Instructions

In the ComfortNeo scale the item crying is replaced by respiratory reaction.
In the Comfort scale the item respiratory reaction is replaced by crying.

References

1. Comfort assessment [Online] Beschikbaar op:http://www.comfortassessment.nl/ [Geraadpleegd: 2 augustus 2016] 2. Richtlijn Pijnmeting en Behandeling van pijn bij kinderen, NVK, 2007 [Online] Beschikbaar op:https://www.nvk.nl/Kwaliteit/Richtlijnenoverzicht/Details/tabid/1558/articleType/ArticleView/articleId/760/Pijn-meting-en-behandeling-van.aspx [Geraadpleegd: 21 december 2016]

Valuesets

AlertnessCodelist

Valueset OID: 2.16.840.1.113883.2.4.3.11.60.40.2.12.12.1 Binding: Required Status: Active
Conceptname Conceptcode Conceptvalue Codesystem name Codesystem OID Description
Deeply asleep Alert1 1 CN_Alertheid 2.16.840.1.113883.2.4.3.11.60.40.4.20.1 Diep in slaap (ogen dicht, geen reactie op omgeving)
Lightly asleep Alert2 2 CN_Alertheid 2.16.840.1.113883.2.4.3.11.60.40.4.20.1 Licht in slaap (ogen grotendeels gesloten, af en toe reactie)
Drowsy Alert3 3 CN_Alertheid 2.16.840.1.113883.2.4.3.11.60.40.4.20.1 Slaperig (kind sluit vaak zijn ogen, reageert minder op omgeving)
Awake and alert Alert4 4 CN_Alertheid 2.16.840.1.113883.2.4.3.11.60.40.4.20.1 Wakker en alert (kind reageert op omgeving)
Awake and hyperalert Alert5 5 CN_Alertheid 2.16.840.1.113883.2.4.3.11.60.40.4.20.1 Wakker en hyper-alert (overdreven reactie op veranderingen)
Other values are not allowed

BodyMovementCodelist

Valueset OID: 2.16.840.1.113883.2.4.3.11.60.40.2.12.12.5 Binding: Required Status: Active
Conceptname Conceptcode Conceptvalue Codesystem name Codesystem OID Description
No movement Mov1 1 CN_Lichaamsbeweging 2.16.840.1.113883.2.4.3.11.60.40.4.20.5 Geen beweging
Occasional, slight movements Mov2 2 CN_Lichaamsbeweging 2.16.840.1.113883.2.4.3.11.60.40.4.20.5 Incidentele (3 of minder) kleine bewegingen
Frequent, slight movements Mov3 3 CN_Lichaamsbeweging 2.16.840.1.113883.2.4.3.11.60.40.4.20.5 Frequente (3 of meer) kleine bewegingen
Vigorous movements limited to extremities Mov4 4 CN_Lichaamsbeweging 2.16.840.1.113883.2.4.3.11.60.40.4.20.5 Heftige bewegingen met armen en benen
Vigorous movements including torso and head Mov5 5 CN_Lichaamsbeweging 2.16.840.1.113883.2.4.3.11.60.40.4.20.5 Heftige bewegingen ook met romp en hoofd
Other values are not allowed

BodyMuscleToneCodelist

Valueset OID: 2.16.840.1.113883.2.4.3.11.60.40.2.12.12.7 Binding: Required Status: Active
Conceptname Conceptcode Conceptvalue Codesystem name Codesystem OID Description
Muscles fully relaxed Musc1 1 CN_Spierspanning 2.16.840.1.113883.2.4.3.11.60.40.4.20.7 Spieren volledig ontspannen; geen spierspanning
Reduced muscle tone Musc2 2 CN_Spierspanning 2.16.840.1.113883.2.4.3.11.60.40.4.20.7 Verminderde spierspanning; minder weerstand dan normaal
Normal muscle tone Musc3 3 CN_Spierspanning 2.16.840.1.113883.2.4.3.11.60.40.4.20.7 Normale spierspanning
Increased muscle tone Musc4 4 CN_Spierspanning 2.16.840.1.113883.2.4.3.11.60.40.4.20.7 Toegenomen spierspanning en buiging van vingers en tenen
Extreme muscle rigidity Musc5 5 CN_Spierspanning 2.16.840.1.113883.2.4.3.11.60.40.4.20.7 Extreme spierstijfheid en buiging van vingers en tenen
Other values are not allowed

Calmness_AgitationCodelist

Valueset OID: 2.16.840.1.113883.2.4.3.11.60.40.2.12.12.2 Binding: Required Status: Active
Conceptname Conceptcode Conceptvalue Codesystem name Codesystem OID Description
Calm Calm1 1 CN_Kalmte_Agitatie 2.16.840.1.113883.2.4.3.11.60.40.4.20.2 Kalm (kind helder en rustig)
Slightly anxious Calm2 2 CN_Kalmte_Agitatie 2.16.840.1.113883.2.4.3.11.60.40.4.20.2 Licht angstig (kind toont lichte onrust)
Anxious Calm3 3 CN_Kalmte_Agitatie 2.16.840.1.113883.2.4.3.11.60.40.4.20.2 Angstig (kind lijkt onrustig, kan zich beheersen)
Very anxious Calm4 4 CN_Kalmte_Agitatie 2.16.840.1.113883.2.4.3.11.60.40.4.20.2 Zeer angstig (kind lijkt zeer onrustig, kan zich nog net beheersen)
Panicky Calm5 5 CN_Kalmte_Agitatie 2.16.840.1.113883.2.4.3.11.60.40.4.20.2 Paniekerig (ernstige onrust met verlies van beheersing)
Other values are not allowed

CryingCodelist

Valueset OID: 2.16.840.1.113883.2.4.3.11.60.40.2.12.12.4 Binding: Required Status: Active
Conceptname Conceptcode Conceptvalue Codesystem name Codesystem OID Description
Quiet breathing Cry1 1 CN_Huilen 2.16.840.1.113883.2.4.3.11.60.40.4.20.4 Geen huilgeluiden
Occasional sobbing or moaning Cry2 2 CN_Huilen 2.16.840.1.113883.2.4.3.11.60.40.4.20.4 Af en toe snikken of kreunen (nasnikken)
Whining Cry3 3 CN_Huilen 2.16.840.1.113883.2.4.3.11.60.40.4.20.4 Jengelen of dreinen (monotoon geluid)
Crying Cry4 4 CN_Huilen 2.16.840.1.113883.2.4.3.11.60.40.4.20.4 Huilen
Screaming or shrieking Cry5 5 CN_Huilen 2.16.840.1.113883.2.4.3.11.60.40.4.20.4 Schreeuwen of krijsen
Other values are not allowed

FacialToneCodelist

Valueset OID: 2.16.840.1.113883.2.4.3.11.60.40.2.12.12.6 Binding: Required Status: Active
Conceptname Conceptcode Conceptvalue Codesystem name Codesystem OID Description
Facial muscles totally relaxed Face1 1 CN_Gezichtsspanning 2.16.840.1.113883.2.4.3.11.60.40.4.20.6 Gezichtsspieren volkomen ontspannen
Normal facial tone Face2 2 CN_Gezichtsspanning 2.16.840.1.113883.2.4.3.11.60.40.4.20.6 Normale spanning van het gezicht
Tension evident in some facial muscles Face3 3 CN_Gezichtsspanning 2.16.840.1.113883.2.4.3.11.60.40.4.20.6 Spanning duidelijk in sommige gelaatsspieren (niet aanhoudend)
Tension evident throughout facial muscles Face4 4 CN_Gezichtsspanning 2.16.840.1.113883.2.4.3.11.60.40.4.20.6 Spanning duidelijk in alle gelaatsspieren (aanhoudend)
Facial muscles contorted and grimacing Face5 5 CN_Gezichtsspanning 2.16.840.1.113883.2.4.3.11.60.40.4.20.6 Gezichtsspieren verwrongen en in een grimas
Other values are not allowed

RespiratoryResponseCodelist

Valueset OID: 2.16.840.1.113883.2.4.3.11.60.40.2.12.12.3 Binding: Required Status: Active
Conceptname Conceptcode Conceptvalue Codesystem name Codesystem OID Description
No spontaneous respiration Vent1 1 CN_Ademhalingsreactie 2.16.840.1.113883.2.4.3.11.60.40.4.20.3 Geen spontane ademhaling
Spontaneous respiration on ventilator Vent2 2 CN_Ademhalingsreactie 2.16.840.1.113883.2.4.3.11.60.40.4.20.3 Spontane ademhaling aan de beademing
Unrest or resistance to ventilator Vent3 3 CN_Ademhalingsreactie 2.16.840.1.113883.2.4.3.11.60.40.4.20.3 Onrust of verzet tegen de beademing
Actively breathes against ventilator or coughs regularly Vent4 4 CN_Ademhalingsreactie 2.16.840.1.113883.2.4.3.11.60.40.4.20.3 Ademt actief tegen de beademing in of hoest regelmatig
Fights ventilator Vent5 5 CN_Ademhalingsreactie 2.16.840.1.113883.2.4.3.11.60.40.4.20.3 Vecht tegen de beademing
Other values are not allowed

This information model in other releases

Information model references

This information model refers to

--

This information model is used in

--

Technical specifications in HL7v3 CDA and HL7 FHIR

To exchange information based on health and care information models, additional, more technical specifications are required.
Not every environment can handle the same technical specifications. For this reason, there are several types of technical specifications:

  • HL7® version 3 CDA compatible specifications, available through the Nictiz ART-DECOR® environment
  • HL7® FHIR® compatible specifications, available through the Nictiz environment on the Simplifier FHIR

Downloads

This information model is also available as pdf file or as spreadsheet

About this information

The information in this wikipage is based on prerelease 2026-1
SNOMED CT and LOINC codes are based on:

  • SNOMED Clinical Terms versie: 20260331 [R] (maart 2026-editie)
  • LOINC version 2.81

Conditions for use are located on the mainpage
This page is generated on 18/04/2026 18:37:16 with ZibExtraction v. 10.0.9604.31200


Back to HCIM list