Blaasfunctie-v4.1(2026-1NL)

Uit Zorginformatiebouwstenen
Naar navigatie springen Naar zoeken springen



Algemeen

Naam: nl.zorg.Blaasfunctie
Versie: 4.1
ZIB Status:Final
Publicatie: 2026-1
Publicatie status: Prepublished
Publicatie datum: 17-04-2026


Terug naar ZIB overzicht

Metadata

DCM::CoderList Werkgroep RadB Verpleegkundige Gegevens
DCM::ContactInformation.Address *
DCM::ContactInformation.Name *
DCM::ContactInformation.Telecom *
DCM::ContentAuthorList Werkgroep RadB Verpleegkundige Gegevens
DCM::CreationDate 1-4-2014
DCM::DeprecatedDate
DCM::DescriptionLanguage nl
DCM::EndorsingAuthority.Address
DCM::EndorsingAuthority.Name PM
DCM::EndorsingAuthority.Telecom
DCM::Id 2.16.840.1.113883.2.4.3.11.60.40.3.4.14
DCM::KeywordList Mictie, continentie
DCM::LifecycleStatus Final
DCM::ModelerList Werkgroep RadB Verpleegkundige Gegevens
DCM::Name nl.zorg.Blaasfunctie
DCM::PublicationDate 17-04-2026
DCM::PublicationStatus Prepublished
DCM::ReviewerList Projectgroep RadB Verpleegkundige Gegevens & Kerngroep Registratie aan de Bron
DCM::RevisionDate 17-10-2023
DCM::Supersedes nl.zorg.Blaasfunctie-v4.0
DCM::Version 4.1
HCIM::PublicationLanguage NL

Revision History

Publicatieversie 1.0 (01-07-2015)

Publicatieversie 3.0 (01-05-2016)

ZIB-453 Wijziging naamgeving ZIB's en logo's door andere opzet van beheer

Publicatieversie 3.1 (04-09-2017)

ZIB-530 Verwijzingen naar de bouwsteen Verpleegkundige Interventie verwijderd
ZIB-531 Vervangen 5-punts ICF schaal door 3-punts SNOMED CT schaal voor beperkingen en stoornissen

Publicatieversie 3.2 (06-07-2019)

ZIB-732 Een aantal Snomed codes blijken bij nadere controle invalide. Een aantal andere codes zijn inmiddels Inactive verklaard in SNOMED

Publicatieversie 4.0 (10-06-2022)

ZIB-1581 Definitiecode Darm-/Blaasfunctie
ZIB-1585 Tekstuele wijzigingen zib Blaasfunctie (2020)

Publicatieversie 4.1 (15-10-2023)

ZIB-2103 Concepten waarvan de SNOMED codes deprecated zijn geworden na de 2022 pre-publicatie

Concept

De primaire functie van de blaas is tijdelijke opslag van urine. Een tweede belangrijke functie van de blaas is het uitdrijven van de opgeslagen urine, zodra daar een gelegenheid voor is. Door diverse oorzaken kunnen deze functies verstoord zijn.

Purpose

Informatie over stoornissen van de blaasfunctie is van belang voor het opstellen van het verpleegplan en voor de verpleging van de patiënt. In een overdrachtssituatie biedt het de mogelijkheid te anticiperen op de komst van de patiënt en continuïteit van zorg voor de patiënt te bewerkstelligen. Zo kan bijvoorbeeld materiaal of deskundigheid vooraf worden geregeld.

Evidence Base

De definities van de concepten zijn (deels) ontleend aan de Nederlandse vertaling van de ICF begrippen.

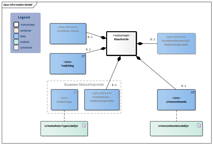
Information Model


#UrineKatheterTypeCodelijst#2952#2951MedischHulpmiddel-v5.0(2026-1NL)Stoma-v3.4(2026-1NL)MedischHulpmiddel-v5.0(2026-1NL)#UrineContinentieCodelijst#2954#2956


Type Id Concept Card. Definitie DefinitieCode Verwijzing
NL-CM:4.14.1 Blaasfunctie Rootconcept van de bouwsteen Blaasfunctie. Dit rootconcept bevat alle gegevenselementen van de bouwsteen Blaasfunctie.
366279009 Bevinding betreffende blaascontrole
NL-CM:4.14.2 UrineContinentie 0..1 De urinecontinentie beschrijft de controle over de urinelozing. Het omvat stoornissen zoals stressincontinentie, aandrangincontinentie, reflexincontinentie, continue incontinentie en gemengde incontinentie.
129009001 Blaasbeheersing
UrineContinentieCodelijst
NL-CM:4.14.3 Urostoma::Stoma 0..1 Urostoma beschrijft de aanwezigheid van een onnatuurlijke, chirurgisch aangelegde opening. Indien hier sprake van is, kunnen de plaatsingsdatum, locatie van het urostoma en eventuele stomazakjes en toelichting beschreven worden. Bij type stoma moet in dit geval verplicht gekozen worden voor urostoma.
281601009 Urostoma
Stoma
NL-CM:4.14.4 UrineKatheter::MedischHulpmiddel 0..1 Urinekatheter beschrijft de aanwezigheid van een urinekatheter. Indien hier sprake van is, kunnen naast het type katheter de plaatsingsdatum, locatie van de urinekatheter, toelichting en identificerende gegevens van de katheter beschreven worden.
20568009 Urinekatheter
MedischHulpmiddel
NL-CM:10.1.3 ProductType Een beschrijving van de soort katheter.
UrineKatheterTypeCodelijst
NL-CM:4.14.5 Incontinentiemateriaal::MedischHulpmiddel 0..1 Een beschrijving van het gebruikte incontinentiemateriaal.
337588003 Incontinentiehulpmiddel
MedischHulpmiddel
NL-CM:4.14.6 Toelichting 0..1 Toelichting op de urine(in)continentie en de behandeling ervan.
48767-8 Verklarend commentaar [interpretatie] in {systeem} (tekstueel)

Kolommen Concept en DefinitieCode: houdt de muis boven de waarde voor meer informatie
Voor uitleg over de gebruikte symbolen, zie de legenda pagina

Example Instances

Blaasfunctie (urostoma)
UrineContinentie -
Incontinentiemateriaal -
Urostoma
StomaType Urostoma
AanlegDatum 12-01-2014
Toelichting Extra aandacht voor peristomale huid
UrineKatheter
ProductType -
BeginDatum -
Toelichting -
Toelichting Kan bij problemen contact opnemen met stomaverpleegkundige
Blaasfunctie (continentie stoornis)
UrineContinentie Incontinent
Incontinentiemateriaal -
Urostoma
Sinds -
Opmerking bij urostoma -
UrineKatheter
ProductType Verblijfskatheter
BeginDatum 12-05-2014
Toelichting -
Toelichting Partner verzorgt insteekopening van katheter

References

1. International Classification of Functioning Disability and Health (ICF) [Online] Beschikbaar op:http:/www.rivm.nl/who-fic/icf.htm [Geraadpleegd: 13 februari 2015]

Valuesets

UrineContinentieCodelijst

Valueset OID: 2.16.840.1.113883.2.4.3.11.60.40.2.4.14.1 Binding: Required Status: Active
Conceptnaam Conceptcode Conceptwaarde Codestelselnaam Codesysteem OID Omschrijving
Urine-incontinentie 165232002 0 SNOMED CT 2.16.840.1.113883.6.96 Incontinent
Incidenteel urineverlies 165233007 1 SNOMED CT 2.16.840.1.113883.6.96 Af en toe een ongelukje (max. 1 keer per 24 uur)
Continent voor urine 45850009 2 SNOMED CT 2.16.840.1.113883.6.96 Continent (gedurende meer dan 7 dagen)
Volledig continent voor urine [DEPRECATED] 165234001 2 SNOMED CT 2.16.840.1.113883.6.96 Continent (gedurende meer dan 7 dagen)
Andere waarden zijn niet toegestaan

UrineKatheterTypeCodelijst

Valueset OID: 2.16.840.1.113883.2.4.3.11.60.40.2.4.14.2 Binding: Extensible Status: Active
Conceptnaam Conceptcode Codestelselnaam Codesysteem OID Omschrijving
Urineverblijfskatheter 23973005 SNOMED CT 2.16.840.1.113883.6.96 Verblijfskatheter
Steriele urethrakatheter voor intermitterende katheterisatie 469715007 SNOMED CT 2.16.840.1.113883.6.96 Eenmalige katheter
Condoomkatheter voor urine-incontinentie 337636000 SNOMED CT 2.16.840.1.113883.6.96 Condoomkatheter
Suprapubische katheter 286861005 SNOMED CT 2.16.840.1.113883.6.96 Suprapubische katheter
Dubbel-J-stent 257366006 SNOMED CT 2.16.840.1.113883.6.96 Dubbel J catheter
Waarde Other (OTH) uit codestelsel NullFlavor (OID: 2.16.840.1.113883.5.1008) is toegestaan in deze waardenlijst.

Deze bouwsteen in overige publicaties

Bouwsteen verwijzingen

Deze bouwsteen verwijst naar

--

Deze bouwsteen wordt gebruikt in

--

Technische specificaties in HL7v3 CDA en HL7 FHIR

Om informatie op basis van zorginformatiebouwstenen uit te wisselen zijn aanvullende, meer technische specificaties nodig.
Niet iedere omgeving kan met dezelfde technische specificaties overweg. Om deze reden zijn er meerdere typen technische specificaties:

  • HL7® versie 3 CDA compatibele specificaties, beschikbaar via de Nictiz ART-DECOR® omgeving
  • HL7® FHIR® compatibele specificaties, beschikbaar via de Nictiz-omgeving op de Simplifier FHIR Registry

Downloads

De bouwsteen is ook beschikbaar als pdf bestand of als spreadsheet

Over deze informatie

De informatie in deze wiki pagina is gebaseerd op de prepublicatie 2026-1
SNOMED CT en LOINC codes zijn gebaseeerd op:

  • SNOMED Clinical Terms versie: 20260331 [R] (maart 2026-editie)
  • LOINC version 2.81

De voorwaarden van gebruik staan op de beginpagina
Deze pagina is gegenereerd op 18/04/2026 17:24:09 met ZibExtraction v. 10.0.9604.31200


Terug naar ZIB overzicht