VrijheidsbeperkendeInterventie-v1.3(2026-1NL)

Uit Zorginformatiebouwstenen
Naar navigatie springen Naar zoeken springen



Algemeen

Naam: nl.zorg.VrijheidsbeperkendeInterventie
Versie: 1.3
ZIB Status:Final
Publicatie: 2026-1
Publicatie status: Prepublished
Publicatie datum: 17-04-2026


Terug naar ZIB overzicht

Metadata

DCM::CoderList Werkgroep V&VN en GGZ Verpleegkundige Gegevens
DCM::ContactInformation.Address *
DCM::ContactInformation.Name *
DCM::ContactInformation.Telecom *
DCM::ContentAuthorList Werkgroep RadB Verpleegkundige Gegevens
DCM::CreationDate 9-4-2020
DCM::DeprecatedDate
DCM::DescriptionLanguage nl
DCM::EndorsingAuthority.Address
DCM::EndorsingAuthority.Name PM
DCM::EndorsingAuthority.Telecom
DCM::Id 2.16.840.1.113883.2.4.3.11.60.40.3.14.6
DCM::KeywordList Onvrijwillige zorg,verplichte zorg,VrijheidsbeperkendeInterventies,Wvggz,Wzd,vrijheidsbeperking,wilsbekwaamheid,interventies
DCM::LifecycleStatus Final
DCM::ModelerList Werkgroep V&VN en GGZ Verpleegkundige Gegevens
DCM::Name nl.zorg.VrijheidsbeperkendeInterventie
DCM::PublicationDate 17-04-2026
DCM::PublicationStatus Prepublished
DCM::ReviewerList Projectgroep V&VN en GGZ Verpleegkundige Gegevens & Kerngroep Registratie aan de Bron
DCM::RevisionDate 05-09-2023
DCM::Supersedes nl.zorg.VrijheidsbeperkendeInterventie-v1.2
DCM::Version 1.3
HCIM::PublicationLanguage NL

Revision History

Publicatieversie 1.0 (01-09-2020)

ZIB-825 Hernoemen van vrijheidsbeperkende maatregelen naar verplichte zorg en aanpassen aan WVGGZ
ZIB-829 aanpassen van vrijheidsbeperkende maatregen ter voorkomen van dwang
ZIB-895 Foutieve code in SoortInterventieCodelijst binnen zib VrijheidsbeperkendeMaatregelen
ZIB-1135 referentie naar codesysteem UNSPSC in issue verwijderen.

Publicatieversie 1.1 (01-12-2021)

ZIB-1297 Zib vrijheidsbeperkende interventies pub. 2020

Publicatieversie 1.2 (10-06-2022)

ZIB-1611 FreedomrestrictingIntervention TypeOfIntervention DefinitionCode niet correct

Publicatieversie 1.3 (15-10-2023)

ZIB-1803 Tweede voorbeeld VrijheidsbeperkendeInterventie mist verplicht veld
ZIB-1826 in vrijheidsbeperkende interventie zijn de vertalingen bij pols en enkelband door elkaar gehaald
ZIB-1938 Tekstuele wijzigingen zib VrijheidsbeperkendeInterventie

Concept

Vrijheidsbeperkende interventies bestaan uit maatregelen die worden ingezet om de betrokkene bewust in zijn/haar vrijheid te beperken om betrokkene of diens omgeving te beschermen.
Onder deze definitie vallen vele vormen van vrijheidsbeperking, zoals (niet uitputtend)

  • Onvrijwillig toedienen van vocht en voeding
  • Onvrijwillig toedienen van medicatie
  • Verrichten van medische controles of andere medische handelingen
  • Beperken van bewegingsvrijheid
  • Opnemen in een accommodatie en insluiten bij opname in een accommodatie
  • Uitoefenen van toezicht
  • Onderzoek aan kleding of lichaam
  • Beperking van bezoek en het gebruik van communicatie middelen

In het ziekenhuis gaat het meestal om beperking van bewegingsvrijheid door bijvoorbeeld het gebruik van bedhekken, aanschuiven van stoel-tafel of het gebruik van een armspalk bij infuus. Mogelijk gaat deze vrijheidsbeperkende interventie samen met het toedienen van rustgevende medicatie. Bij kleine kinderen gaat het veelal om fixatie van bijv handen ter voorkoming van het uittrekken van bijvoorbeeld een maagsonde.
Voor het toepassen ervan in ziekenhuizen door verpleegkundigen heeft Verpleegkundigen & Verzorgenden Nederland (V&VN) een handreiking gepubliceerd [ref. 3].
Bij de ggz en de gehandicapte zorg en psychogeriatrische zorg gaat het altijd om zorg die tegen de wil van de patiënt wordt toegepast.
Het wettelijk kader voor het toepassen van deze maatregelen wordt (per 1-1-2020) geregeld door twee wetten, te weten:

  • De Wet verplichte ggz (Wvggz) voor mensen met psychiatrische aandoeningen
  • De Wet zorg en dwang (Wzd) voor mensen met een verstandelijke beperking en mensen met een psychogeriatrische aandoening, zoals dementie.

In de Wvggz wordt hierbij gesproken van verplichte zorg, terwijl de Wzd de term onvrijwillige zorg hanteert.
Voor de registratie van de maatregelen wordt in het kader van de Wvggz gebruik gemaakt van een landelijk registratiesysteem, de Argusregistratie.

Purpose

Vrijheidsbeperkende interventies (ook wel onvrijwillige/verplichte zorg) worden toegepast ter voorkoming of beperking van ernstig nadeel voor betrokkene of anderen of voor het stabiliseren of herstellen van de geestelijke gezondheid van de betrokkene.
Het toepassen van vrijheidsbeperkende interventies is risicovol en kan schade voor de betrokkene opleveren indien niet zorgvuldig toegepast. Zorgverleners vervullen een belangrijke rol bij het signaleren van risico's, het observeren van het effect van de interventies en eventuele bijstelling van het beleid t.a.v. vrijheidsbeperkende interventies. Het vastleggen van alle gegevens omtrent de interventie is van groot belang voor inzicht in besluitvorming, toepassing en controle en evaluatie van de vrijheidsbeperkende interventies.
Tevens maakt de rapportage van toegepaste vrijheidsbeperkende interventies onderdeel uit van de set kwaliteitsindicatoren van de Inspectie Gezondheidszorg en Jeugd

Evidence Base

De bouwsteen VrijheidsBeperkendeInterventie is zowel van toepassing op de zorg in de ziekenhuis omgeving als op de geestelijke en gehandicapten zorg en de psychogeriatrie.
Reden voor de aanpassing van de bouwsteen is het feit dat de Wet Bijzondere opnemingen psychiatrische ziekenhuizen (Bopz), waar de bouwsteen mede op gebaseerd was in januari 2020 vervangen wordt door twee nieuwe wetten, te weten:

  • De Wet verplichte ggz (Wvggz) voor mensen met psychiatrische aandoeningen
  • De Wet zorg en dwang (Wzd) voor mensen met een verstandelijke beperking en mensen met een psychogeriatrische aandoening, zoals dementie.

De nieuwe wetten stellen nieuwe eisen aan welke gegevens vast gelegd worden. In de situaties waar de twee bovenstaande wetten van toepassing zijn, wordt de bouwsteen uitsluitend toegepast wanneer er sprake is van onvrijwillige/verplichte zorg. Daarom wordt in deze bouwsteen niet vastgelegd of er verzet is en in welke mate.
Vrijwillig opgelegde beperkingen vallen - op een aantal in de wet beschreven uitzonderingen na - onder de reguliere zorg en kunnen vastgelegd worden met de daarvoor bestemde bouwstenen.
De besluitvorming of er sprake is van onvrijwillige/verplichte zorg valt buiten de scope van de bouwsteen.
De bouwsteen biedt voor het vastleggen van de tijdsregistratie een begin- en eindtijdstip. Niet voor alle interventies is het laatste element relevant: sommige interventies zijn moment- en geen duurregistraties.
De bouwsteen heeft in deze versie nieuwe waardelijsten met interventies gekregen die gebaseerd zijn op de genoemde wetten. Hoewel verregaande harmonisatie is nagestreefd bij de definitie van de interventies is toch besloten drie deels verschillende lijsten te maken voor de verschillende situaties teneinde de juiste toepassing te vereenvoudigen. De genoemde situaties vereisen nu eenmaal andere interventies.

Information Model


#SoortInterventieWvggzCodelijst#SoortInterventieWzdCodelijst#SoortInterventieCodelijst#RedenVanToepassenCodelijst#4314JuridischeSituatie-v5.0.1(2026-1NL)#4313#InstemmingCodelijst#4310#4306#4302#4312#4305#4311


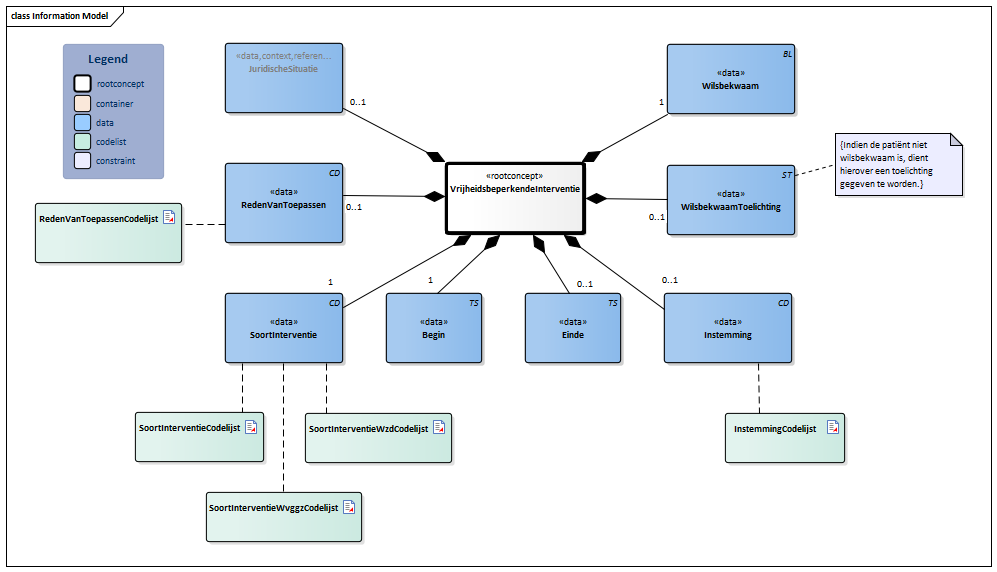
Type Id Concept Card. Definitie DefinitieCode Verwijzing
NL-CM:14.6.1 VrijheidsbeperkendeInterventie Rootconcept van de bouwsteen VrijheidsbeperkendeInterventie. Dit rootconcept bevat alle gegevenselementen van de bouwsteen VrijheidsbeperkendeInterventie.
NL-CM:14.6.2 Wilsbekwaam 1 Indicator die aangeeft of de patiënt in staat wordt geacht om de gevolgen van een bepaalde handeling, situatie of besluitvorming te overzien.
NL-CM:14.6.3 WilsbekwaamToelichting 0..1 De toelichting op de beslissingen waarvoor de patiënt wilsonbekwaam is. De toelichting bevat tenminste waarvoor de persoon wilsonbekwaam is. .
48767-8 Verklarend commentaar [interpretatie] in {systeem} (tekstueel)
NL-CM:14.6.4 JuridischeSituatie 0..1 De juridische situatie die voor de patiënt van toepassing is gedurende de interventie.
JuridischeSituatie
NL-CM:14.6.5 SoortInterventie 1 Het soort interventie beschrijft het type vrijheidsbeperkende interventie/onvrijwillige zorg.
225214000 Handeling met betrekking tot beheersing, beperking, afzondering of isolatie
SoortInterventieCodelijst
SoortInterventieWvggzCodelijst
SoortInterventieWzdCodelijst
NL-CM:14.6.6 RedenVanToepassen 0..1 Reden van toepassen geeft de onderbouwing voor het toepassen van de onvrijwillige zorg
RedenVanToepassenCodelijst
NL-CM:14.6.7 Instemming 0..1 De door de wettelijke vertegenwoordiger aan de zorgverlener(s) gegeven instemming voor het uitvoeren van de onvrijwillige zorg.
309370004 Status van toestemming
InstemmingCodelijst
NL-CM:14.6.8 Begin 1 De datum en tijd waarop de interventie is uitgevoerd bij moment registraties dan wel de datum en tijd waarop de interventie gestart is bij duurregistraties.
NL-CM:14.6.9 Einde 0..1 De datum en tijd waarop de interventie is beëindigd.

Kolommen Concept en DefinitieCode: houdt de muis boven de waarde voor meer informatie
Voor uitleg over de gebruikte symbolen, zie de legenda pagina

Example Instances

VrijheidsbeperkendeInterventie
JuridischeSituatie
Vertegenwoordiging Voogdij
Wilsbekwaam Nee
WilsbekwaamToelichting Wilsonbekwaam t.a.v. geldzaken.
SoortInterventie Handelingen met betrekking tot het beperken van inrichten van eigen leven.
Instemming Instemming wettelijke vertegenwoordiger
Begin 01-05-2019
Einde 05-05-2019
VrijheidsbeperkendeInterventie
JuridischeSituatie
JuridischeStatus Crisismaatregel
SoortInterventie Plaatsing op een gesloten afdeling.
Wilsbekwaam Ja
RedenVanToepassen Afwenden crisissituatie
Begin 12-04-2020
Einde 13-04-2020

Issues

Ten tijde van het maken van deze versie van de bouwsteen, waren een aantal wetsteksten en uitwerkingen hiervan in genoemde regelingen uitsluitend in concept versie beschikbaar. De bouwsteen reflecteert de situatie van eind oktober 2019. Eventuele wijzigingen na deze datum zullen in volgende versies verwerkt worden. Ook definitieve referenties, zoals naar de Argus 2.0 registratie, zullen ook pas in latere versies beschikbaar komen.

References

1. Handreiking Argus [Online] Beschikbaar op:https://www.ggznederland.nl/uploads/publication/Argus%20Registratie%20van%20vrijheidsbeperkende%20interventies%20in%20de%20ggz.pdf [Geraadpleegd: 12 mei 2020] 2. Handreiking "Vrijheidsbeperking in het ziekenhuis? Nee, tenzij…" (V&VN, 2013) [Online] Beschikbaar op:https://www.venvn.nl/media/matnqkx4/20131120-aanbevelingen-vbi-beleid.pdf</a [Geraadpleegd: 12 mei 2020] 3. Wet verplichte GGZ (Wvggz) [Online] Beschikbaar op:https://www.dwangindezorg.nl/wvggz [Geraadpleegd: 12 mei 2020] 4. Wet zorg en dwang (Wzd) [Online] Beschikbar op:https://www.dwangindezorg.nl/wzd [Geraadpleegd: 12 mei 2020] 5. Wet zorg en dwang psychogeriatrische en verstandelijk gehandicapte cliënten [Online] op:https://zoek.officielebekendmakingen.nl/stcrt-2019-60908.html [Geraadpleegd: 12 mei 2020] 6: Regeling verplichte geestelijke gezondheidszorg [Online] op:https://zoek.officielebekendmakingen.nl/stcrt-2019-60909.html [Geraadpleegd: 12 mei 2020] 7. Basisset Medisch Specialistische Zorg 2020, hoofdstuk 8.4 Vrijheidsbeperkende interventie (VBI) [Online] op:https://www.igj.nl/documenten/indicatorensets/2019/09/03/basisset-medisch-specialistische-zorg-2020 [Geraadpleegd: 12 mei 2020]

Valuesets

InstemmingCodelijst

Valueset OID: 2.16.840.1.113883.2.4.3.11.60.40.2.14.6.5 Binding: Required Status: Active
Conceptnaam Conceptcode Codestelselnaam Codesysteem OID Omschrijving
Geen instemming patiënt 1 InstemmingStatus 2.16.840.1.113883.2.4.3.11.60.40.4.6.1 Geen instemming patiënt
Instemming patiënt 2 InstemmingStatus 2.16.840.1.113883.2.4.3.11.60.40.4.6.1 Instemming patiënt
Geen instemming wettelijk vertegenwoordiger 3 InstemmingStatus 2.16.840.1.113883.2.4.3.11.60.40.4.6.1 Geen instemming wettelijk vertegenwoordiger
Instemming wettelijke vertegenwoordiger 4 InstemmingStatus 2.16.840.1.113883.2.4.3.11.60.40.4.6.1 Instemming wettelijke vertegenwoordiger
Andere waarden zijn niet toegestaan

RedenVanToepassenCodelijst

Valueset OID: 2.16.840.1.113883.2.4.3.11.60.40.2.14.6.4 Binding: Extensible Status: Active
Conceptnaam Conceptcode Codestelselnaam Codesysteem OID Omschrijving
Afwenden van crisissituatie 121491000146107 SNOMED CT 2.16.840.1.113883.6.96 Afwenden crisissituatie
Afwenden van situatie die kan resulteren in zelfdestructief gedrag of toebrengen van schade aan anderen 121481000146105 SNOMED CT 2.16.840.1.113883.6.96 Afwenden ernstig nadeel
Stabiliseren van geestelijke gezondheid 121651000146102 SNOMED CT 2.16.840.1.113883.6.96 Stabiliseren geestelijke gezondheid
Bevorderen van geestelijke gezondheid 385891009 SNOMED CT 2.16.840.1.113883.6.96 Geestelijke gezondheid van betrokkene dusdanig te herstellen dat hij zijn autonomie zoveel mogelijk herwint
Bevorderen van fysieke gezondheid 121581000146106 SNOMED CT 2.16.840.1.113883.6.96 Het stabiliseren of herstellen van de fysieke gezondheid van betrokkene in het geval diens gedrag als gevolg van zijn psychische stoornis leidt tot ernstig nadeel daarvoor
Waarde Other (OTH) uit codestelsel NullFlavor (OID: 2.16.840.1.113883.5.1008) is toegestaan in deze waardenlijst.

SoortInterventieCodelijst

Valueset OID: 2.16.840.1.113883.2.4.3.11.60.40.2.14.6.1 Binding: Extensible Status: Active
Conceptnaam Conceptcode Codestelselnaam Codesysteem OID Omschrijving
Geforceerd toedienen van voeding bij patiënt [DEPRECATED] 37041007 SNOMED CT 2.16.840.1.113883.6.96 Toedienen van vocht en voeding
Gedwongen toedienen van medicatie 29211000146105 SNOMED CT 2.16.840.1.113883.6.96 Toedienen van medicatie
Mechanische fixatie met arm- en beenspalk 123941000146105 SNOMED CT 2.16.840.1.113883.6.96 Arm- en beenspalk
Mechanische fixatie met veiligheidshandschoen 123971000146100 SNOMED CT 2.16.840.1.113883.6.96 Veiligheidshandschoen
Mechanische fixatie met polsband [DEPRECATED] 123891000146106 SNOMED CT 2.16.840.1.113883.6.96 Enkelbanden
Mechanische fixatie met enkelband [DEPRECATED] 124031000146100 SNOMED CT 2.16.840.1.113883.6.96 Polsbanden
Mechanische fixatie met enkelband 240511000146108 SNOMED CT 2.16.840.1.113883.6.96 Enkelbanden
Mechanische fixatie met polsband 240501000146106 SNOMED CT 2.16.840.1.113883.6.96 Polsbanden
Mechanische fixatie met onrustband 123961000146106 SNOMED CT 2.16.840.1.113883.6.96 Onrustband
Mechanische fixatie met stoelfixatie 123901000146107 SNOMED CT 2.16.840.1.113883.6.96 Stoelfixatie
Mechanische fixatie met verpleegdeken 123951000146108 SNOMED CT 2.16.840.1.113883.6.96 Verpleegdeken
Mechanische fixatie met extra laag bed 124001000146105 SNOMED CT 2.16.840.1.113883.6.96 Extra laag bed
Mechanische fixatie met onvrijwillige halve bedhekken 123931000146102 SNOMED CT 2.16.840.1.113883.6.96 Onvrijwillige halve bedhekken
Mechanische fixatie met rolkussen 123991000146101 SNOMED CT 2.16.840.1.113883.6.96 Rolkussen/bedpositioneringskussen
Mechanische fixatie met wigvormig kussen 124011000146107 SNOMED CT 2.16.840.1.113883.6.96 Wigvormig kussen/kantelkussen
Mechanische fixatie met onvrijwillige hele bedhekken 123921000146104 SNOMED CT 2.16.840.1.113883.6.96 Onvrijwillige hele bedhekken
Mechanische fixatie met beschermhelm 123981000146103 SNOMED CT 2.16.840.1.113883.6.96 Beschermhelm
Mechanische fixatie met tentbed 123911000146109 SNOMED CT 2.16.840.1.113883.6.96 Tentbed
Mechanische fixatie met rolstoelblad 124021000146102 SNOMED CT 2.16.840.1.113883.6.96 Tafelblad/rolstoelblad
Constante supervisie met camera 121411000146104 SNOMED CT 2.16.840.1.113883.6.96 Cameramonitoring
Constante supervisie met bedsensor 121401000146101 SNOMED CT 2.16.840.1.113883.6.96 Belmat/bedsensor
Constante supervisie met bewegingssensor 121431000146106 SNOMED CT 2.16.840.1.113883.6.96 Bewegingsalarm/bewegingssensor
Constante supervisie met opsta-alarm 121441000146103 SNOMED CT 2.16.840.1.113883.6.96 Opsta alarm
Constante supervisie met verlaten-kameralarm 121421000146109 SNOMED CT 2.16.840.1.113883.6.96 Verlaten kamer alarm
Constante supervisie met akoestische bewaking 121391000146104 SNOMED CT 2.16.840.1.113883.6.96 Akoestische bewaking
Beperken van gebruik van communicatiemiddelen 121471000146108 SNOMED CT 2.16.840.1.113883.6.96 Beperking in gebruik communicatiemiddelen
Waarde Other (OTH) uit codestelsel NullFlavor (OID: 2.16.840.1.113883.5.1008) is toegestaan in deze waardenlijst.

SoortInterventieWvggzCodelijst

Valueset OID: 2.16.840.1.113883.2.4.3.11.60.40.2.14.6.2 Binding: Required Status: Active
Conceptnaam Conceptcode Codestelselnaam Codesysteem OID Omschrijving
Geforceerd toedienen van voeding bij patiënt [DEPRECATED] 37041007 SNOMED CT 2.16.840.1.113883.6.96 Toedienen van vocht en voeding
Gedwongen oraal toedienen van orale medicatie 121531000146107 SNOMED CT 2.16.840.1.113883.6.96 Toedienen van orale medicatie
Gedwongen intramusculair toedienen van medicatie 121511000146100 SNOMED CT 2.16.840.1.113883.6.96 Toedienen van intramusculaire medicatie
Gedwongen toedienen van intraveneuze medicatie 121521000146105 SNOMED CT 2.16.840.1.113883.6.96 Toedienen van intraveneuze medicatie
Gedwongen toedienen van medicatie 29211000146105 SNOMED CT 2.16.840.1.113883.6.96 Toedienen van medicatie, overige toedieningsvormen
Elektroconvulsietherapie 23835007 SNOMED CT 2.16.840.1.113883.6.96 ECT
Gedwongen handeling 123881000146109 SNOMED CT 2.16.840.1.113883.6.96 Het verrichten van overige medische controles en handelingen
Vasthouden 225212001 SNOMED CT 2.16.840.1.113883.6.96 Fysieke fixatie
Aanbrengen van middel voor fysieke beperking 68894007 SNOMED CT 2.16.840.1.113883.6.96 Mechanische fixatie
Inperken van bewegingsvrijheid met afgesloten deur 225210009 SNOMED CT 2.16.840.1.113883.6.96 Plaatsing op een gesloten afdeling
Met dwang beperken van bewegingsvrijheid 130201000146105 SNOMED CT 2.16.840.1.113883.6.96 Overige beperking van de bewegingsvrijheid
Separeren in separeerverblijf 124061000146109 SNOMED CT 2.16.840.1.113883.6.96 Insluiten in een separeerverblijf
Separeren in extra beveiligde kamer 124041000146108 SNOMED CT 2.16.840.1.113883.6.96 Insluiten in een Extra Beveiligde Kamer
Separeren in afzonderingsruimte 124071000146103 SNOMED CT 2.16.840.1.113883.6.96 Insluiten in een afzonderingsruimte
Separeren in verblijfsruimte van patiënt 124051000146106 SNOMED CT 2.16.840.1.113883.6.96 Insluiten in de eigen kamer
Separeren van patiënt 90278001 SNOMED CT 2.16.840.1.113883.6.96 Overige vormen van insluiten
Constante supervisie met camera 121411000146104 SNOMED CT 2.16.840.1.113883.6.96 Cameramonitoring
Constante supervisie 225309002 SNOMED CT 2.16.840.1.113883.6.96 Toezicht met andere elektronische middelen
Onderzoek aan kleding en/of lichaam 121631000146108 SNOMED CT 2.16.840.1.113883.6.96 Onderzoek aan kleding of lichaam
Opsporen van gevaarlijk voorwerp 62407006 SNOMED CT 2.16.840.1.113883.6.96 Onderzoek van woon-/verblijfruimte op gedrag-beïnvloedende middelen en gevaarlijke voorwerpen
Controle op aanwezigheid van gedragsbeïnvloedende middelen 121621000146106 SNOMED CT 2.16.840.1.113883.6.96 Controleren op de aanwezigheid van gedrag-beïnvloedende middelen
Beperken van gebruik van communicatiemiddelen 121471000146108 SNOMED CT 2.16.840.1.113883.6.96 Beperking in gebruik communicatiemiddelen
Handelingen met betrekking tot beperken van inrichten van eigen leven 121461000146102 SNOMED CT 2.16.840.1.113883.6.96 Overige beperkingen eigen leven in te richten
Beperken van recht op ontvangen van bezoek 121601000146103 SNOMED CT 2.16.840.1.113883.6.96 Beperken van het recht op het ontvangen van bezoek
Gedwongen opnemen in instelling voor geestelijke gezondheid 121541000146104 SNOMED CT 2.16.840.1.113883.6.96 Opnemen in een accommodatie
Separeren in tijdelijk verblijf 121641000146100 SNOMED CT 2.16.840.1.113883.6.96 Overbrengen naar een plaats die geschikt is voor tijdelijk verblijf
Andere waarden zijn niet toegestaan

SoortInterventieWzdCodelijst

Valueset OID: 2.16.840.1.113883.2.4.3.11.60.40.2.14.6.3 Binding: Required Status: Active
Conceptnaam Conceptcode Codestelselnaam Codesysteem OID Omschrijving
Geforceerd toedienen van voeding bij patiënt [DEPRECATED] 37041007 SNOMED CT 2.16.840.1.113883.6.96 Toedienen van vocht en voeding
Gedwongen toedienen van medicatie 29211000146105 SNOMED CT 2.16.840.1.113883.6.96 Toedienen van medicatie
Gedwongen handeling 123881000146109 SNOMED CT 2.16.840.1.113883.6.96 Het verrichten van medische controles en handelingen
Vasthouden 225212001 SNOMED CT 2.16.840.1.113883.6.96 Fysieke fixatie
Aanbrengen van middel voor fysieke beperking 68894007 SNOMED CT 2.16.840.1.113883.6.96 Mechanische fixatie
Inperken van bewegingsvrijheid met afgesloten deur 225210009 SNOMED CT 2.16.840.1.113883.6.96 Plaatsing op een gesloten afdeling
Met dwang beperken van bewegingsvrijheid 130201000146105 SNOMED CT 2.16.840.1.113883.6.96 Overige beperking van de bewegingsvrijheid
Separeren in separeerverblijf 124061000146109 SNOMED CT 2.16.840.1.113883.6.96 Insluiten in een separeerverblijf
Separeren in afzonderingsruimte 124071000146103 SNOMED CT 2.16.840.1.113883.6.96 Insluiten in een afzonderingsruimte
Separeren in verblijfsruimte van patiënt 124051000146106 SNOMED CT 2.16.840.1.113883.6.96 Insluiten in de eigen kamer
Separeren van patiënt 90278001 SNOMED CT 2.16.840.1.113883.6.96 Overige vormen van insluiten
Constante supervisie met camera 121411000146104 SNOMED CT 2.16.840.1.113883.6.96 Cameramonitoring
Constante supervisie met elektronisch traceringsmiddel 121451000146100 SNOMED CT 2.16.840.1.113883.6.96 Toezicht met elektronische traceringsmiddelen
Constante supervisie 225309002 SNOMED CT 2.16.840.1.113883.6.96 Toezicht met andere elektronische middelen
Onderzoek aan kleding en/of lichaam 121631000146108 SNOMED CT 2.16.840.1.113883.6.96 Onderzoek aan kleding of lichaam
Opsporen van gevaarlijk voorwerp 62407006 SNOMED CT 2.16.840.1.113883.6.96 Onderzoek van woon-/verblijfruimte op gedrag-beïnvloedende middelen en gevaarlijke voorwerpen
Controle op aanwezigheid van gedragsbeïnvloedende middelen 121621000146106 SNOMED CT 2.16.840.1.113883.6.96 Controleren op de aanwezigheid van gedrag-beïnvloedende middelen
Beperken van gebruik van communicatiemiddelen 121471000146108 SNOMED CT 2.16.840.1.113883.6.96 Beperking in gebruik communicatiemiddelen
Handelingen met betrekking tot beperken van inrichten van eigen leven 121461000146102 SNOMED CT 2.16.840.1.113883.6.96 Overige beperkingen eigen leven in te richten
Beperken van recht op ontvangen van bezoek 121601000146103 SNOMED CT 2.16.840.1.113883.6.96 Beperken van het recht op het ontvangen van bezoek
Andere waarden zijn niet toegestaan

Deze bouwsteen in overige publicaties

Bouwsteen verwijzingen

Deze bouwsteen verwijst naar

--

Deze bouwsteen wordt gebruikt in

--

Technische specificaties in HL7v3 CDA en HL7 FHIR

Om informatie op basis van zorginformatiebouwstenen uit te wisselen zijn aanvullende, meer technische specificaties nodig.
Niet iedere omgeving kan met dezelfde technische specificaties overweg. Om deze reden zijn er meerdere typen technische specificaties:

  • HL7® versie 3 CDA compatibele specificaties, beschikbaar via de Nictiz ART-DECOR® omgeving
  • HL7® FHIR® compatibele specificaties, beschikbaar via de Nictiz-omgeving op de Simplifier FHIR Registry

Downloads

De bouwsteen is ook beschikbaar als pdf bestand of als spreadsheet

Over deze informatie

De informatie in deze wiki pagina is gebaseerd op de prepublicatie 2026-1
SNOMED CT en LOINC codes zijn gebaseeerd op:

  • SNOMED Clinical Terms versie: 20260331 [R] (maart 2026-editie)
  • LOINC version 2.81

De voorwaarden van gebruik staan op de beginpagina
Deze pagina is gegenereerd op 18/04/2026 17:25:57 met ZibExtraction v. 10.0.9604.31200


Terug naar ZIB overzicht