FreedomRestrictingIntervention-v1.3(2026-1EN)

Uit Zorginformatiebouwstenen
Naar navigatie springen Naar zoeken springen



General information

Name: nl.zorg.FreedomRestrictingIntervention
Version: 1.3
HCIM Status:Final
Release: 2026-1
Release status: Prepublished
Release date: 17-04-2026


Back to HCIM list

Metadata

DCM::CoderList Werkgroep V&VN en GGZ Verpleegkundige Gegevens
DCM::ContactInformation.Address *
DCM::ContactInformation.Name *
DCM::ContactInformation.Telecom *
DCM::ContentAuthorList Werkgroep RadB Verpleegkundige Gegevens
DCM::CreationDate 9-4-2020
DCM::DeprecatedDate
DCM::DescriptionLanguage nl
DCM::EndorsingAuthority.Address
DCM::EndorsingAuthority.Name PM
DCM::EndorsingAuthority.Telecom
DCM::Id 2.16.840.1.113883.2.4.3.11.60.40.3.14.6
DCM::KeywordList Onvrijwillige zorg,verplichte zorg,VrijheidsbeperkendeInterventies,Wvggz,Wzd,vrijheidsbeperking,wilsbekwaamheid,interventies
DCM::LifecycleStatus Final
DCM::ModelerList Werkgroep V&VN en GGZ Verpleegkundige Gegevens
DCM::Name nl.zorg.VrijheidsbeperkendeInterventie
DCM::PublicationDate 17-04-2026
DCM::PublicationStatus Prepublished
DCM::ReviewerList Projectgroep V&VN en GGZ Verpleegkundige Gegevens & Kerngroep Registratie aan de Bron
DCM::RevisionDate 05-09-2023
DCM::Supersedes nl.zorg.VrijheidsbeperkendeInterventie-v1.2
DCM::Version 1.3
HCIM::PublicationLanguage EN

Revision History

Only available in Dutch

Publicatieversie 1.0 (01-09-2020)

ZIB-825 Hernoemen van vrijheidsbeperkende maatregelen naar verplichte zorg en aanpassen aan WVGGZ
ZIB-829 aanpassen van vrijheidsbeperkende maatregen ter voorkomen van dwang
ZIB-895 Foutieve code in SoortInterventieCodelijst binnen zib VrijheidsbeperkendeMaatregelen
ZIB-1135 referentie naar codesysteem UNSPSC in issue verwijderen.

Publicatieversie 1.1 (01-12-2021)

ZIB-1297 Zib vrijheidsbeperkende interventies pub. 2020

Publicatieversie 1.2 (10-06-2022)

ZIB-1611 FreedomrestrictingIntervention TypeOfIntervention DefinitionCode niet correct

Publicatieversie 1.3 (15-10-2023)

ZIB-1803 Tweede voorbeeld VrijheidsbeperkendeInterventie mist verplicht veld
ZIB-1826 in vrijheidsbeperkende interventie zijn de vertalingen bij pols en enkelband door elkaar gehaald
ZIB-1938 Tekstuele wijzigingen zib VrijheidsbeperkendeInterventie

Concept

Freedom restricting interventions are interventions that are used against the will of the person concerned and that consciously restrict the person's freedom to protect the person or his environment. This definition includes many forms of freedom restriction, such as (not exhaustive)

  • Forced administration of fluid and nutrition
  • Forced administration of medication
  • Performing medical checks or other medical procedures
  • Restricting freedom of movement
  • Admitting to an accommodation and secluding when admitted to an accommodation.
  • Exercising supervision
  • Searching of clothing or body
  • Restriction of visitors and the use of communication means

In the hospital, it is usually about restricting the freedom of movement, for example by using bed rails, moving a chair near to the table or using an arm splint for infusion. In combination with freedom-restricting interventions, soothing medication can be administered. In the case of small children, it is often a question of fixing hands, for example, to prevent a stomach tube from being pulled out.
For nurses to use it in hospitals, Dutch Nurses Association (V&VN) published a guideline [ref. 3].
In mental health care, care for the disabled and psychogeriatric care, it always concerns care that is used against the will of the patient.
The legal framework for using these interventions is (per 1-1-2020) governed by two laws, namely:

  • The Wet verplichte ggz (Wvggz: Mandatory Care In Mental Health Act) for people with psychiatric disorders
  • The Wet zorg en dwang (Wzd: Care and Compulsion Act) for people with intellectual disabilities and people with a psychogeriatric disorder, such as dementia.

The Wvggz refers to the term compulsory care, while the Wzd uses the term involuntary care.
A national registration system, the Argus registration, is used to register the interventions in the context of the Wvggz.

Purpose

Freedom-restricting interventions (also called involuntary / compulsory care) are applied to prevent or limit serious harm to the person concerned or others or to stabilize or restore the mental health of the person concerned.
Implementing freedom-restricting interventions is risky and can result in damage to the the person concerned if they are not carefully implemented. Health professionals fulfill an important role in identifying risks, observing the effect of the interventions and any changes to the policy in terms of involuntary/compulsory care. Recording all information on the interventions is of major importance for insight into decision-making, implementing, monitoring and evaluating the freedom-restricting interventions.
The reporting of applied freedom-restricting interventions is also part of the set of quality indicators of the Healthcare and Youth Care Inspectorate

Evidence Base

The Freedom-Restricting Intervention information model applies to both care in the hospital environment and to mental and disabled care and psychogeriatric care.
The reason for the revision of the information model is the fact that the Special Admissions for Psychiatric Hospitals Act (Bopz), on which the building block was partly based, will be replaced in January 2020 by two new laws, ie:

  • The Wet verplichte ggz (Wvggz) for people with psychiatric disorders
  • The Wet zorg en dwang (Wzd) for people with intellectual disabilities and people with a psychogeriatric disorder, such as dementia.

The new laws make new demands on what information is recorded. In the situations where the two above-mentioned laws apply, the information model is only applied when there is involuntary/compulsory care. That is why it is not recorded whether there has been resistance and to what extent.
Restrictions imposed on a voluntary basis - apart from a number of exceptions described in the law - are regarded as regular care and can be recorded with the appropriate information models.
Deciding whether involuntary / compulsory care is involved falls outside the scope of the building block.
The information model provides a start and end time for recording time registration. The last element is not relevant for all interventions: some interventions are momentary and not duration registrations.The information model offers the possibility to register a start and end time. The last element is not relevant for all interventions: some interventions are momentary and not duration registrations.
In this version the information model includes new value lists with interventions based on the aforementioned laws. Although is was attempted to achieve far-reaching harmonization in defining the interventions, it was nevertheless decided to make three separate lists for the different situations in order to simplify the correct application. The situations mentioned simply require other interventions.

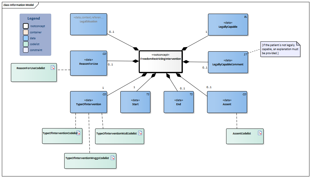
Information Model


#TypeOfInterventionWvggzCodelist#TypeOfInterventionWzdCodelist#TypeOfInterventionCodelist#ReasonForUseCodelist#4314LegalSituation-v5.0.1(2026-1EN)#4313#AssentCodelist#4310#4306#4302#4312#4305#4311


Type Id Concept Card. Definition DefinitionCode Reference
NL-CM:14.6.1 FreedomRestrictingIntervention Root concept of the FreedomRestrictingIntervention information model.This root concept contains all data elements of the FreedomRestrictingIntervention information model.
NL-CM:14.6.2 LegallyCapable 1 Indicator stating whether the patient is deemed capable of overseeing the consequences of a certain procedure, situation or decision.
NL-CM:14.6.3 LegallyCapableComment 0..1 Comment on the decisions which the patient is legally capable of making. The comment contains at least the reason why the person is incompetent to act for oneself.
48767-8 Annotation comment [Interpretation] Narrative
NL-CM:14.6.4 LegalSituation 0..1 The legal situation that applies to the patient during the intervention.
LegalSituation
NL-CM:14.6.5 TypeOfIntervention 1 The type of intervention describes the kind of freedom-restricting intervention/involuntary care.
225214000 Procedures relating to control, restraint, seclusion and segregation
TypeOfInterventionCodelist
TypeOfInterventionWvggzCodelist
TypeOfInterventionWzdCodelist
NL-CM:14.6.6 ReasonForUse 0..1 The reason for use provides the justification for applying involuntary care
ReasonForUseCodelist
NL-CM:14.6.7 Assent 0..1 The assent given to the health professional(s) by legal representative to implement the involuntary care.
309370004 Consent status
AssentCodelist
NL-CM:14.6.8 Start 1 The date and time on which the intervention was carried out for point in time registrations or the date and time on which the intervention was started for duration registrations.
NL-CM:14.6.9 End 0..1 The date and time at which the intervention ended.

Columns Concept and DefinitionCode: hover over the values for more information
For explanation of the symbols, please see the legend page

Example Instances

Only available in Dutch

VrijheidsbeperkendeInterventie
JuridischeSituatie
Vertegenwoordiging Voogdij
Wilsbekwaam Nee
WilsbekwaamToelichting Wilsonbekwaam t.a.v. geldzaken.
SoortInterventie Handelingen met betrekking tot het beperken van inrichten van eigen leven.
Instemming Instemming wettelijke vertegenwoordiger
Begin 01-05-2019
Einde 05-05-2019
VrijheidsbeperkendeInterventie
JuridischeSituatie
JuridischeStatus Crisismaatregel
SoortInterventie Plaatsing op een gesloten afdeling.
Wilsbekwaam Ja
RedenVanToepassen Afwenden crisissituatie
Begin 12-04-2020
Einde 13-04-2020

Issues

At the time of making this version of the information model, a number of legal texts and elaborations thereof in the aforementioned regulations were only available as a draft versions. The information reflects the situation at the end of October 2019. Any changes after this date will be processed in subsequent versions. Final references, such as to the Argus 2.0 registration, will also become available in later versions.

References

1. Handreiking Argus [Online] Beschikbaar op:https://www.ggznederland.nl/uploads/publication/Argus%20Registratie%20van%20vrijheidsbeperkende%20interventies%20in%20de%20ggz.pdf [Geraadpleegd: 12 mei 2020] 2. Handreiking "Vrijheidsbeperking in het ziekenhuis? Nee, tenzij…" (V&VN, 2013) [Online] Beschikbaar op:https://www.venvn.nl/media/matnqkx4/20131120-aanbevelingen-vbi-beleid.pdf</a [Geraadpleegd: 12 mei 2020] 3. Wet verplichte GGZ (Wvggz) [Online] Beschikbaar op:https://www.dwangindezorg.nl/wvggz [Geraadpleegd: 12 mei 2020] 4. Wet zorg en dwang (Wzd) [Online] Beschikbar op:https://www.dwangindezorg.nl/wzd [Geraadpleegd: 12 mei 2020] 5. Wet zorg en dwang psychogeriatrische en verstandelijk gehandicapte cliënten [Online] op:https://zoek.officielebekendmakingen.nl/stcrt-2019-60908.html [Geraadpleegd: 12 mei 2020] 6: Regeling verplichte geestelijke gezondheidszorg [Online] op:https://zoek.officielebekendmakingen.nl/stcrt-2019-60909.html [Geraadpleegd: 12 mei 2020] 7. Basisset Medisch Specialistische Zorg 2020, hoofdstuk 8.4 Vrijheidsbeperkende interventie (VBI) [Online] op:https://www.igj.nl/documenten/indicatorensets/2019/09/03/basisset-medisch-specialistische-zorg-2020 [Geraadpleegd: 12 mei 2020]

Valuesets

AssentCodelist

Valueset OID: 2.16.840.1.113883.2.4.3.11.60.40.2.14.6.5 Binding: Required Status: Active
Conceptname Conceptcode Codesystem name Codesystem OID Description
Geen instemming patiënt 1 InstemmingStatus 2.16.840.1.113883.2.4.3.11.60.40.4.6.1 Geen instemming patiënt
Instemming patiënt 2 InstemmingStatus 2.16.840.1.113883.2.4.3.11.60.40.4.6.1 Instemming patiënt
Geen instemming wettelijk vertegenwoordiger 3 InstemmingStatus 2.16.840.1.113883.2.4.3.11.60.40.4.6.1 Geen instemming wettelijk vertegenwoordiger
Instemming wettelijke vertegenwoordiger 4 InstemmingStatus 2.16.840.1.113883.2.4.3.11.60.40.4.6.1 Instemming wettelijke vertegenwoordiger
Other values are not allowed

ReasonForUseCodelist

Valueset OID: 2.16.840.1.113883.2.4.3.11.60.40.2.14.6.4 Binding: Extensible Status: Active
Conceptname Conceptcode Codesystem name Codesystem OID Description
Diversion of crisis situation 121491000146107 SNOMED CT 2.16.840.1.113883.6.96 Afwenden crisissituatie
Diversion of situation that could result in self-harm or harm to others 121481000146105 SNOMED CT 2.16.840.1.113883.6.96 Afwenden ernstig nadeel
Stabilisation of mental health 121651000146102 SNOMED CT 2.16.840.1.113883.6.96 Stabiliseren geestelijke gezondheid
Mental health promotion 385891009 SNOMED CT 2.16.840.1.113883.6.96 Geestelijke gezondheid van betrokkene dusdanig te herstellen dat hij zijn autonomie zoveel mogelijk herwint
Promotion of physical health 121581000146106 SNOMED CT 2.16.840.1.113883.6.96 Het stabiliseren of herstellen van de fysieke gezondheid van betrokkene in het geval diens gedrag als gevolg van zijn psychische stoornis leidt tot ernstig nadeel daarvoor
Value Other (OTH) from codesystem NullFlavor (OID: 2.16.840.1.113883.5.1008) is allowed in this valueset.

TypeOfInterventionCodelist

Valueset OID: 2.16.840.1.113883.2.4.3.11.60.40.2.14.6.1 Binding: Extensible Status: Active
Conceptname Conceptcode Codesystem name Codesystem OID Description
Forced feeding of patient [DEPRECATED] 37041007 SNOMED CT 2.16.840.1.113883.6.96 Toedienen van vocht en voeding
Forced medication 29211000146105 SNOMED CT 2.16.840.1.113883.6.96 Toedienen van medicatie
Placing restraint using limb restraint 123941000146105 SNOMED CT 2.16.840.1.113883.6.96 Arm- en beenspalk
Placing restraint using protective glove 123971000146100 SNOMED CT 2.16.840.1.113883.6.96 Veiligheidshandschoen
Placing restraint using ankle restraint [DEPRECATED] 123891000146106 SNOMED CT 2.16.840.1.113883.6.96 Enkelbanden
Placing restraint using wrist restraint [DEPRECATED] 124031000146100 SNOMED CT 2.16.840.1.113883.6.96 Polsbanden
Placing restraint using ankle restraint 240511000146108 SNOMED CT 2.16.840.1.113883.6.96 Enkelbanden
Placing restraint using wrist restraint 240501000146106 SNOMED CT 2.16.840.1.113883.6.96 Polsbanden
Placing restraint using pinel restraint 123961000146106 SNOMED CT 2.16.840.1.113883.6.96 Onrustband
Placing restraint using chair that prevents rising 123901000146107 SNOMED CT 2.16.840.1.113883.6.96 Stoelfixatie
Placing restraint using nursing blanket 123951000146108 SNOMED CT 2.16.840.1.113883.6.96 Verpleegdeken
Placing restraint using ultra-low bed 124001000146105 SNOMED CT 2.16.840.1.113883.6.96 Extra laag bed
Placing restraint with forced use of half bed rails 123931000146102 SNOMED CT 2.16.840.1.113883.6.96 Onvrijwillige halve bedhekken
Placing restraint using roll pillow 123991000146101 SNOMED CT 2.16.840.1.113883.6.96 Rolkussen/bedpositioneringskussen
Placing restraint using wedge-like pillow 124011000146107 SNOMED CT 2.16.840.1.113883.6.96 Wigvormig kussen/kantelkussen
Placing restraint with forced use of full bed rails 123921000146104 SNOMED CT 2.16.840.1.113883.6.96 Onvrijwillige hele bedhekken
Placing restraint using protective helmet 123981000146103 SNOMED CT 2.16.840.1.113883.6.96 Beschermhelm
Placing restraint using enclosure bed 123911000146109 SNOMED CT 2.16.840.1.113883.6.96 Tentbed
Placing restraint using wheelchair lap tray 124021000146102 SNOMED CT 2.16.840.1.113883.6.96 Tafelblad/rolstoelblad
Constant supervision of patient with camera 121411000146104 SNOMED CT 2.16.840.1.113883.6.96 Cameramonitoring
Constant supervision of patient with bedsensor 121401000146101 SNOMED CT 2.16.840.1.113883.6.96 Belmat/bedsensor
Constant supervision of patient with motion sensor 121431000146106 SNOMED CT 2.16.840.1.113883.6.96 Bewegingsalarm/bewegingssensor
Constant supervision of patient with standing up alarm 121441000146103 SNOMED CT 2.16.840.1.113883.6.96 Opsta alarm
Constant supervision of patient with leaving room alarm 121421000146109 SNOMED CT 2.16.840.1.113883.6.96 Verlaten kamer alarm
Constant supervision of patient with acoustic monitoring 121391000146104 SNOMED CT 2.16.840.1.113883.6.96 Akoestische bewaking
Restriction of using communication systems 121471000146108 SNOMED CT 2.16.840.1.113883.6.96 Beperking in gebruik communicatiemiddelen
Value Other (OTH) from codesystem NullFlavor (OID: 2.16.840.1.113883.5.1008) is allowed in this valueset.

TypeOfInterventionWvggzCodelist

Valueset OID: 2.16.840.1.113883.2.4.3.11.60.40.2.14.6.2 Binding: Required Status: Active
Conceptname Conceptcode Codesystem name Codesystem OID Description
Forced feeding of patient [DEPRECATED] 37041007 SNOMED CT 2.16.840.1.113883.6.96 Toedienen van vocht en voeding
Forced medication via oral route 121531000146107 SNOMED CT 2.16.840.1.113883.6.96 Toedienen van orale medicatie
Forced medication via intramuscular route 121511000146100 SNOMED CT 2.16.840.1.113883.6.96 Toedienen van intramusculaire medicatie
Forced medication via intravenous route 121521000146105 SNOMED CT 2.16.840.1.113883.6.96 Toedienen van intraveneuze medicatie
Forced medication 29211000146105 SNOMED CT 2.16.840.1.113883.6.96 Toedienen van medicatie, overige toedieningsvormen
Electroconvulsive therapy 23835007 SNOMED CT 2.16.840.1.113883.6.96 ECT
Forced procedure 123881000146109 SNOMED CT 2.16.840.1.113883.6.96 Het verrichten van overige medische controles en handelingen
Holding procedure 225212001 SNOMED CT 2.16.840.1.113883.6.96 Fysieke fixatie
Placing restraint 68894007 SNOMED CT 2.16.840.1.113883.6.96 Mechanische fixatie
Locked door procedure 225210009 SNOMED CT 2.16.840.1.113883.6.96 Plaatsing op een gesloten afdeling
Forced restriction of movement 130201000146105 SNOMED CT 2.16.840.1.113883.6.96 Overige beperking van de bewegingsvrijheid
Seclusion in seclusion room 124061000146109 SNOMED CT 2.16.840.1.113883.6.96 Insluiten in een separeerverblijf
Seclusion in extra secured room 124041000146108 SNOMED CT 2.16.840.1.113883.6.96 Insluiten in een Extra Beveiligde Kamer
Seclusion in separate area 124071000146103 SNOMED CT 2.16.840.1.113883.6.96 Insluiten in een afzonderingsruimte
Seclusion in own acommodation 124051000146106 SNOMED CT 2.16.840.1.113883.6.96 Insluiten in de eigen kamer
Secluding patient 90278001 SNOMED CT 2.16.840.1.113883.6.96 Overige vormen van insluiten
Constant supervision of patient with camera 121411000146104 SNOMED CT 2.16.840.1.113883.6.96 Cameramonitoring
Constant supervision 225309002 SNOMED CT 2.16.840.1.113883.6.96 Toezicht met andere elektronische middelen
Searching clothes and/or body 121631000146108 SNOMED CT 2.16.840.1.113883.6.96 Onderzoek aan kleding of lichaam
Search for dangerous objects 62407006 SNOMED CT 2.16.840.1.113883.6.96 Onderzoek van woon-/verblijfruimte op gedrag-beïnvloedende middelen en gevaarlijke voorwerpen
Detection of agents that influence behaviour 121621000146106 SNOMED CT 2.16.840.1.113883.6.96 Controleren op de aanwezigheid van gedrag-beïnvloedende middelen
Restriction of using communication systems 121471000146108 SNOMED CT 2.16.840.1.113883.6.96 Beperking in gebruik communicatiemiddelen
Restrictions to organize one's life 121461000146102 SNOMED CT 2.16.840.1.113883.6.96 Overige beperkingen eigen leven in te richten
Restriction to receive visitors 121601000146103 SNOMED CT 2.16.840.1.113883.6.96 Beperken van het recht op het ontvangen van bezoek
Forced admission to mental health department 121541000146104 SNOMED CT 2.16.840.1.113883.6.96 Opnemen in een accommodatie
Seclusion in temporary accommodation 121641000146100 SNOMED CT 2.16.840.1.113883.6.96 Overbrengen naar een plaats die geschikt is voor tijdelijk verblijf
Other values are not allowed

TypeOfInterventionWzdCodelist

Valueset OID: 2.16.840.1.113883.2.4.3.11.60.40.2.14.6.3 Binding: Required Status: Active
Conceptname Conceptcode Codesystem name Codesystem OID Description
Forced feeding of patient [DEPRECATED] 37041007 SNOMED CT 2.16.840.1.113883.6.96 Toedienen van vocht en voeding
Forced medication 29211000146105 SNOMED CT 2.16.840.1.113883.6.96 Toedienen van medicatie
Forced procedure 123881000146109 SNOMED CT 2.16.840.1.113883.6.96 Het verrichten van medische controles en handelingen
Holding procedure 225212001 SNOMED CT 2.16.840.1.113883.6.96 Fysieke fixatie
Placing restraint 68894007 SNOMED CT 2.16.840.1.113883.6.96 Mechanische fixatie
Locked door procedure 225210009 SNOMED CT 2.16.840.1.113883.6.96 Plaatsing op een gesloten afdeling
Forced restriction of movement 130201000146105 SNOMED CT 2.16.840.1.113883.6.96 Overige beperking van de bewegingsvrijheid
Seclusion in seclusion room 124061000146109 SNOMED CT 2.16.840.1.113883.6.96 Insluiten in een separeerverblijf
Seclusion in separate area 124071000146103 SNOMED CT 2.16.840.1.113883.6.96 Insluiten in een afzonderingsruimte
Seclusion in own acommodation 124051000146106 SNOMED CT 2.16.840.1.113883.6.96 Insluiten in de eigen kamer
Secluding patient 90278001 SNOMED CT 2.16.840.1.113883.6.96 Overige vormen van insluiten
Constant supervision of patient with camera 121411000146104 SNOMED CT 2.16.840.1.113883.6.96 Cameramonitoring
Constant supervision of patient with tracking system 121451000146100 SNOMED CT 2.16.840.1.113883.6.96 Toezicht met elektronische traceringsmiddelen
Constant supervision 225309002 SNOMED CT 2.16.840.1.113883.6.96 Toezicht met andere elektronische middelen
Searching clothes and/or body 121631000146108 SNOMED CT 2.16.840.1.113883.6.96 Onderzoek aan kleding of lichaam
Search for dangerous objects 62407006 SNOMED CT 2.16.840.1.113883.6.96 Onderzoek van woon-/verblijfruimte op gedrag-beïnvloedende middelen en gevaarlijke voorwerpen
Detection of agents that influence behaviour 121621000146106 SNOMED CT 2.16.840.1.113883.6.96 Controleren op de aanwezigheid van gedrag-beïnvloedende middelen
Restriction of using communication systems 121471000146108 SNOMED CT 2.16.840.1.113883.6.96 Beperking in gebruik communicatiemiddelen
Restrictions to organize one's life 121461000146102 SNOMED CT 2.16.840.1.113883.6.96 Overige beperkingen eigen leven in te richten
Restriction to receive visitors 121601000146103 SNOMED CT 2.16.840.1.113883.6.96 Beperken van het recht op het ontvangen van bezoek
Other values are not allowed

This information model in other releases

Information model references

This information model refers to

--

This information model is used in

--

Technical specifications in HL7v3 CDA and HL7 FHIR

To exchange information based on health and care information models, additional, more technical specifications are required.
Not every environment can handle the same technical specifications. For this reason, there are several types of technical specifications:

  • HL7® version 3 CDA compatible specifications, available through the Nictiz ART-DECOR® environment
  • HL7® FHIR® compatible specifications, available through the Nictiz environment on the Simplifier FHIR

Downloads

This information model is also available as pdf file or as spreadsheet

About this information

The information in this wikipage is based on prerelease 2026-1
SNOMED CT and LOINC codes are based on:

  • SNOMED Clinical Terms versie: 20260331 [R] (maart 2026-editie)
  • LOINC version 2.81

Conditions for use are located on the mainpage
This page is generated on 18/04/2026 18:39:32 with ZibExtraction v. 10.0.9604.31200


Back to HCIM list