Vaccinatie-v6.0.1(2026-1NL)

Uit Zorginformatiebouwstenen
Naar navigatie springen Naar zoeken springen



Algemeen

Naam: nl.zorg.Vaccinatie
Versie: 6.0.1
ZIB Status:Final
Publicatie: 2026-1
Publicatie status: Prepublished
Publicatie datum: 17-04-2026


Terug naar ZIB overzicht

Metadata

DCM::CoderList Kerngroep Registratie aan de Bron
DCM::ContactInformation.Address *
DCM::ContactInformation.Name *
DCM::ContactInformation.Telecom *
DCM::ContentAuthorList Projectgroep Generieke Overdrachtsgegevens & Kerngroep Registratie aan de Bron
DCM::CreationDate 5-10-2012
DCM::DeprecatedDate
DCM::DescriptionLanguage nl
DCM::EndorsingAuthority.Address
DCM::EndorsingAuthority.Name PM
DCM::EndorsingAuthority.Telecom
DCM::Id 2.16.840.1.113883.2.4.3.11.60.40.3.11.1
DCM::KeywordList vaccinatie, inenting
DCM::LifecycleStatus Final
DCM::ModelerList Kerngroep Registratie aan de Bron
DCM::Name nl.zorg.Vaccinatie
DCM::PublicationDate 17-04-2026
DCM::PublicationStatus Prepublished
DCM::ReviewerList Projectgroep Generieke Overdrachtsgegevens & Kerngroep Registratie aan de Bron
DCM::RevisionDate 09-04-2024
DCM::Supersedes nl.zorg.Vaccinatie-v6.0
DCM::Version 6.0.1
HCIM::PublicationLanguage NL

Revision History

Publicatieversie 1.0 (15-02-2013)

Publicatieversie 1.1 (01-07-2013)

Publicatieversie 1.2 (01-04-2015)

ZIB-124 Definitie van het concept Toelichting van de bouwsteen OverdrachtVaccinatie aanpassen.
ZIB-277 In de klinische bouwsteen OverdrachtVaccinatie DCM::ValueSet Voorschrijfcode (PRK) van concept ProductCode aangepast naar tagged value DCM::CodeSystem G-Standaard Voorschrijfproducten (PRK).
ZIB-278 In de klinische bouwsteen OverdrachtVaccinatie DCM::ValueSet KNMP artikelnummer = ATKODE van concept ProductCode aangepast naar tagged value DCM::CodeSystem G-Standaard Artikelen (Bestand 004). KNMP artikelnummer = ATKODE in tagged value notes geplaatst.
ZIB-279 In de klinische bouwsteen OverdrachtVaccinatie DCM::ValueSet Handelsproductcode (HPK) van concept ProductCode aangepast naar tagged value DCM::CodeSystem G-Standaard HPK (Handels Product Kode).
ZIB-280 In de klinische bouwsteen OverdrachtVaccinatie DCM::ValueSet GTIN International Article Number van concept ProductCode aangepast naar tagged value DCM::CodeSystem GTIN (Global Trade Item Number). OID 2.16.528.1.1002 aangepast in 1.3.160.
ZIB-281 In de klinische bouwsteen OverdrachtVaccinatie DCM::ValueSet ATC (Anatomic Therapeutic Classification) van concept ProductCode aangepast naar tagged value DCM::CodeSystem ATC (Anatomic Therapeutic Classification).
ZIB-282 In de klinische bouwsteen OverdrachtVaccinatie DCM::ValueSet Generieke productcode (GPK) van concept ProductCode aangepast naar tagged value DCM::CodeSystem G-Standaard GPK (Generieke Product Kode).
ZIB-308 Prefix Overdracht weggehaald bij de generieke bouwstenen
ZIB-353 Tagged values DCM::CodeSystem aanpassen naar DCM::ValueSet incl. gekoppelde codelijst.

Incl. algemene wijzigingsverzoeken:

ZIB-94 Aanpassen tekst van Disclaimer, Terms of Use & Copyrights
ZIB-154 Consequenties opsplitsing Medicatie bouwstenen voor overige bouwstenen.
ZIB-200 Naamgeving SNOMED CT in tagged values klinische bouwstenen gelijk getrokken.
ZIB-201 Naamgeving OID: in tagged value notes van klinische bouwstenen gelijk getrokken.
ZIB-309 EOI aangepast
ZIB-324 Codelijsten Name en Description beginnen met een Hoofdletter
ZIB-326 Tekstuele aanpassingen conform de kwaliteitsreview kerngroep 2015

Publicatieversie 3.0 (01-05-2016)

ZIB-453 Wijziging naamgeving ZIB's en logo's door andere opzet van beheer

Publicatieversie 3.1 (04-09-2017)

ZIB-564 Aanpassing/harmonisatie Engelse conceptnamen

Publicatieversie 3.2 (01-10-2018)

ZIB-664 Bij Vaccinatie is alleen VaccinatieDatum verplicht?

Publicatieversie 4.0 (06-07-2019)

ZIB-821 OverdrachtGeplandeZorgactiviteit laten vervallen en onderliggende zibs aanpassen

Publicatieversie 4.1 (01-12-2021)

ZIB-1542 Aanpassen voorbeeld zib vaccinatie

Publicatieversie 5.0 (10-06-2022)

ZIB-1447 Referentie naar Zorgaanbieder ontbreekt in zib Vaccinatie
ZIB-1654 Aanpassingen zib vaccinatie
ZIB-1669 Concept text vaccinatie aanpassen

Publicatieversie 6.0 (15-10-2023)

ZIB-1829 Conceptuele kardinaliteit 'VaccinatieDatumTijd' wijzigen naar '1'
ZIB-1830 Conceptuele kardinaliteit 'Toediener::Zorgverlener' wijzigen naar '1'
ZIB-1831 Conceptuele kardinaliteit 'VaccinatieAanleiding' wijzigen naar '0..*'
ZIB-1833 Conceptnaam wijzigen 'VaccinatieLocatie:: AnatomischeLocatie'
ZIB-1846 Concept omschrijving
ZIB-1974 Suggested typo and textual improvements

Publicatieversie 6.0.1 (15-04-2024)

ZIB-2132 2023-1 Verwijzingen naar FarmaceutischProduct gebruiken verkeerde NL-CM id

Concept

Immunisatie kan worden gedefinieerd als “Het opwekken van natuurlijke immuniteit tegen ziekteverwekkers door middel van vaccinatie (actieve immunisatie) of door toediening van immunoglobulinen (passieve immunisatie)”.

In deze bouwsteen worden alleen de (toegediende en geplande) vaccinaties opgenomen. De toediening van immunoglobulines maakt deel uit van het medicatieoverzicht. Vaccinaties hebben levenslang relevantie.

De meeste vaccinaties worden in Nederland uitgevoerd in het kader van het Rijksvaccinatieprogramma (RVP).

Vaccinaties zijn ook relevant bij volwassen patiënten zoals transplantatiepatiënten, dialysepatiënten en patiënten met een status na miltextirpatie. Daarnaast zijn er specifieke indicaties voor de vaccinatie van risicogroepen, zoals reizigers, professionals die met bloed in aanraking komen of patiënten met verwondingen, een verminderde afweer of verhoogd risico.

Purpose

Het vastleggen van reeds bij een patiënt uitgevoerde en geplande vaccinaties is o.a. van belang voor de diagnostiek van infectieziekten en de indicatiestelling en planning van (re)vaccinatie.

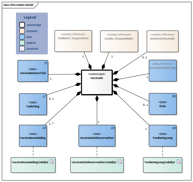
Information Model


FarmaceutischProduct-v2.3(2026-1NL)#2317#VaccinatieAanleidingCodelijst#2466#2316#2315Zorgverlener-v4.0.1(2026-1NL)#2468#VaccinatieZiekteverwekkerCodelijst#2478#ToedieningswegCodelijstZorgaanbieder-v3.6(2026-1NL)#2179AnatomischeLocatie-v1.0.4(2026-1NL)


Type Id Concept Card. Definitie DefinitieCode Verwijzing
NL-CM:11.1.1 Vaccinatie Rootconcept van de bouwsteen Vaccinatie. Dit rootconcept bevat alle gegevenselementen van de bouwsteen Vaccinatie.
NL-CM:11.1.3 VaccinatieDatumTijd 1 Datum (en eventueel tijd) dat het vaccin is toegediend. In het geval van een historische vaccinatie die (veel) later wordt vastgelegd is een vage datum (maand, jaar) toegestaan.
NL-CM:11.1.8 Locatie::Zorgaanbieder 1 De zorginstelling waar de vaccinatie is of zal worden uitgevoerd.
Zorgaanbieder
NL-CM:11.1.6 Toediener::Zorgverlener 1 De zorgverlener door wie de vaccinatie werd of zal worden uitgevoerd.
Zorgverlener
NL-CM:11.1.9 FarmaceutischProduct 1 Het gegeven farmaceutisch product van de geregistreerde vaccinatie.
FarmaceutischProduct
NL-CM:11.1.13 AnatomischeLocatie 0..1 De locatie op het lichaam waar de vaccinatie is toegediend. 
AnatomischeLocatie
NL-CM:11.1.4 Dosis 0..1 De hoeveelheid gegeven product. In de meeste gevallen wordt het gehele product toegediend, in sommige gevallen wordt een omschreven deel van het product toegediend.
NL-CM:11.1.7 Toelichting 0..1 Een toelichting op de vaccinatie.
48767-8 Verklarend commentaar [interpretatie] in {systeem} (tekstueel)
NL-CM:11.1.12 Toedieningsweg 1 De route waarop de vaccinatie in contact wordt gebracht met het lichaam. 
410675002 Toedieningsweg
ToedieningswegCodelijst
NL-CM:11.1.10 VaccinatieAanleiding 1..* Geeft de aanleiding weer op basis van wat de vaccinatie is toegediend.
159941000146109 Reden voor vaccinatie
VaccinatieAanleidingCodelijst
NL-CM:11.1.11 VaccinatieZiekteverwekker 1 De ziekte of het pathogeen waartegen de vaccinatie primair is gegeven.
VaccinatieZiekteverwekkerCodelijst

Kolommen Concept en DefinitieCode: houdt de muis boven de waarde voor meer informatie
Voor uitleg over de gebruikte symbolen, zie de legenda pagina

Example Instances

Vaccinatie DatumTijd Locatie FarmaceutischProduct Toedieningsweg VaccinatieAanleiding
Zorgaanbieder ProductCode
05-03-1999 GGZ NHN DKTP/HIB vaccin Intramusculair Rijksvaccinatie programma.

References

1. G-standaard [Online] Beschikbaar op: http://www.z-index.nl/ [Geraadpleegd: 23 februari 2015].

2. Rijksvaccinatieprogramma [Online] Beschikbaar op: http://www.rivm.nl/Onderwerpen/Onderwerpen/R/Rijksvaccinatieprogramma [Geraadpleegd: 23 februari 2015].

Valuesets

ToedieningswegCodelijst

Valueset OID: 2.16.840.1.113883.2.4.3.11.60.40.2.11.1.3 Binding: Extensible Status: Active
Conceptnaam Codestelselnaam Codesysteem OID
Alle waarden G-Standaard Toedieningswegen 2.16.840.1.113883.2.4.4.9
Waarde Other (OTH) uit codestelsel NullFlavor (OID: 2.16.840.1.113883.5.1008) is toegestaan in deze waardenlijst.

VaccinatieAanleidingCodelijst

Valueset OID: 2.16.840.1.113883.2.4.3.11.60.40.2.11.1.1 Binding: Extensible Status: Active
Conceptnaam Conceptcode Codestelselnaam Codesysteem OID Omschrijving
Immunisatie nodig vanuit vaccinatieprogramma 159741000146107 SNOMED CT 2.16.840.1.113883.6.96 Vaccinatieprogramma
Immunisatie nodig vanuit rijksvaccinatieprogramma 159731000146104 SNOMED CT 2.16.840.1.113883.6.96 Rijksvaccinatieprogramma
Immunisatie nodig voor werk 159721000146101 SNOMED CT 2.16.840.1.113883.6.96 Immunisatie nodig voor werk
Reizigersvaccinatie 14747002 SNOMED CT 2.16.840.1.113883.6.96 Reizigersvaccinatie
Waarde Other (OTH) uit codestelsel NullFlavor (OID: 2.16.840.1.113883.5.1008) is toegestaan in deze waardenlijst.

VaccinatieZiekteverwekkerCodelijst

Valueset OID: 2.16.840.1.113883.2.4.3.11.60.40.2.11.1.2 Binding: Extensible Status: Active
Conceptnaam Conceptcode Codestelselnaam Codesysteem OID Omschrijving
Influenza 6142004 SNOMED CT 2.16.840.1.113883.6.96 Influenza
Infectieziekte door Streptococcus pneumoniae 16814004 SNOMED CT 2.16.840.1.113883.6.96 Infectieziekte door Streptococcus pneumoniae
COVID-19 840539006 SNOMED CT 2.16.840.1.113883.6.96 COVID-19
Hepatitis 128241005 SNOMED CT 2.16.840.1.113883.6.96 Hepatitis
Tetanus 76902006 SNOMED CT 2.16.840.1.113883.6.96 Tetanus
Waarde Other (OTH) uit codestelsel NullFlavor (OID: 2.16.840.1.113883.5.1008) is toegestaan in deze waardenlijst.

Deze bouwsteen in overige publicaties

Bouwsteen verwijzingen

Deze bouwsteen verwijst naar

Deze bouwsteen wordt gebruikt in

--

Technische specificaties in HL7v3 CDA en HL7 FHIR

Om informatie op basis van zorginformatiebouwstenen uit te wisselen zijn aanvullende, meer technische specificaties nodig.
Niet iedere omgeving kan met dezelfde technische specificaties overweg. Om deze reden zijn er meerdere typen technische specificaties:

  • HL7® versie 3 CDA compatibele specificaties, beschikbaar via de Nictiz ART-DECOR® omgeving
  • HL7® FHIR® compatibele specificaties, beschikbaar via de Nictiz-omgeving op de Simplifier FHIR Registry

Downloads

De bouwsteen is ook beschikbaar als pdf bestand of als spreadsheet

Over deze informatie

De informatie in deze wiki pagina is gebaseerd op de prepublicatie 2026-1
SNOMED CT en LOINC codes zijn gebaseeerd op:

  • SNOMED Clinical Terms versie: 20260331 [R] (maart 2026-editie)
  • LOINC version 2.81

De voorwaarden van gebruik staan op de beginpagina
Deze pagina is gegenereerd op 17/04/2026 12:09:14 met ZibExtraction v. 10.0.9603.19166


Terug naar ZIB overzicht