LaboratoryTestResult-v7.1(2024EN)

Uit Zorginformatiebouwstenen
Naar navigatie springen Naar zoeken springen


Attention!! This is not the most recent version of this information model. You can find the most recent version here.

General information

Name: nl.zorg.LaboratoryTestResult
Version: 7.1
HCIM Status:Final
Release: 2024
Release status: Published
Release date: 24-04-2024


Back to HCIM list

Metadata

DCM::CoderList Kerngroep Registratie aan de Bron
DCM::ContactInformation.Address *
DCM::ContactInformation.Name *
DCM::ContactInformation.Telecom *
DCM::ContentAuthorList Projectgroep Generieke Overdrachtsgegevens & Kerngroep Registratie aan de Bron
DCM::CreationDate 7-6-2012
DCM::DeprecatedDate
DCM::DescriptionLanguage nl
DCM::EndorsingAuthority.Address
DCM::EndorsingAuthority.Name PM
DCM::EndorsingAuthority.Telecom
DCM::Id 2.16.840.1.113883.2.4.3.11.60.40.3.13.1
DCM::KeywordList laboratorium uitslag, lab, laboratorium bepaling
DCM::LifecycleStatus Final
DCM::ModelerList Kerngroep Registratie aan de Bron
DCM::Name nl.zorg.LaboratoriumUitslag
DCM::PublicationDate 24-04-2024
DCM::PublicationStatus Published
DCM::ReviewerList Projectgroep Generieke Overdrachtsgegevens & Kerngroep Registratie aan de Bron
DCM::RevisionDate 10-04-2025
DCM::Supersedes nl.zorg.LaboratoriumUitslag-v7.0
DCM::Version 7.1
HCIM::PublicationLanguage EN

Revision History

Only available in Dutch

Publicatieversie 1.0 (15-02-2013)

Publicatieversie 1.1 (01-07-2013)

Publicatieversie 1.2 (01-04-2015)

ZIB-238 In de klinische bouwsteen OverdrachtLabUitslag de tagged value DCM::ValueSet LOINC - eLab valueset van concept TestNaam opsplitsen.
ZIB-239 In de klinische bouwsteen OverdrachtLabUitslag de tagged value DCM::ValueSet SNOMED - eLab valueset van concept Testmethode opsplitsen.
ZIB-240 In de klinische bouwsteen OverdrachtLabUitslag kwam de tagged value DCM::ValueSet van concept LaboratoriumTest niet overeen met de naam van de gekoppelde waardenlijst ResultNormalcyStatus Valueset (HL7).
ZIB-241 In de klinische bouwsteen OverdrachtLabUitslag de tagged value DCM::ValueSet LOINC - eLab valueset van concept Onderzoek opsplitsen.
ZIB-242 In de klinische bouwsteen OverdrachtLabuitslag kwam de naam van de gekoppelde waardenlijst van concept ResultaatStatus niet overeen met de tagged value van het concept.
ZIB-243 In de klinische bouwsteen OverdrachtLabuitslag kwam de naam van de gekoppelde waardenlijst van concept ResultaatType niet overeen met de tagged value van het concept.
ZIB-244 Tagged values van concept Onderzoek van OverdrachtLabUitslag aangepast, door tagged value DCM:ValueSet e-lab een codelijst naam te geven incl. in tagged value notes verwijzing naar extern codesystem.
ZIB-245 Tagged values van concept Testmethode van OverdrachtLabUitslag aangepast, door tagged value DCM:ValueSet e-lab een codelijst naam te geven incl. in tagged value notes verwijzing naar extern codesystem.
ZIB-246 Tagged values van concept TestNaam van OverdrachtLabUitslag aangepast, door tagged value DCM:ValueSet e-lab een codelijst naam te geven incl. in tagged value notes verwijzing naar extern codesystem.
ZIB-353 Tagged values DCM::CodeSystem aanpassen naar DCM::ValueSet incl. gekoppelde codelijst.
ZIB-361 Naamgeving concept Opmerking aangepast
ZIB-367 Opschonen ResultaatVlaggenCodelijst
ZIB-370 ResultaatStatusCodelijst en TekstUitslagCodelijst codes aanpassen

Incl. algemene wijzigingsverzoeken:

ZIB-94 Aanpassen tekst van Disclaimer, Terms of Use & Copyrights
ZIB-154 Consequenties opsplitsing Medicatie bouwstenen voor overige bouwstenen.
ZIB-200 Naamgeving SNOMED CT in tagged values klinische bouwstenen gelijk getrokken.
ZIB-201 Naamgeving OID: in tagged value notes van klinische bouwstenen gelijk getrokken.
ZIB-309 EOI aangepast
ZIB-324 Codelijsten Name en Description beginnen met een Hoofdletter
ZIB-326 Tekstuele aanpassingen conform de kwaliteitsreview kerngroep 2015

Publicatieversie 1.2.1 (22-05-2015)

ZIB-392 De ResultaatTypeCodelijst heeft geen "OID: " aanduiding in de onderliggende codelijst.

Publicatieversie 1.2.2 (16-07-2015)

ZIB-420 Vervallen SNOMED CT code in ResultaatTypeCodelijst

Publicatieversie 3.0 (01-05-2016)

ZIB-423 Verkeerd bron-codestelsel gekoppeld aan de 'TestStatusCodelijst'.
ZIB-453 Wijziging naamgeving ZIB's en logo's door andere opzet van beheer

Publicatieversie 4.0 (04-09-2017)

ZIB-479 Monster herkomst ontbreekt
ZIB-549 De Engelse naam van de bouwsteen en het rootconcept zijn niet correct
ZIB-564 Aanpassing/harmonisatie Engelse conceptnamen
ZIB-576 Aanpassen bouwstenen die nog de prefix overdracht hebben, zodat de prefix kan vervallen.
ZIB-481 Ambiguïteit in interpretatie van ResultaatStatus
ZIB-577 Toevoegen SNOMED CT concept in ResultaatTypeCodelijst

Publicatieversie 4.1 (31-12-2017)

ZIB-609 Biopsie niet in AfnameprocedureCodelijst
ZIB-611 cardinaliteit ResultaatType
ZIB-621 Aanpassingen naar aanleiding van overleg met NHG
ZIB-645 Diverse terminologiekoppelingen lijken niet te kloppen
ZIB-646 Aanpassing SNOMED codes

Publicatieversie 4.2 (01-10-2018)

ZIB-649 Toevoegen data-element UitgevoerdDoor
ZIB-676 Typefout in "CollectioMethodCodelist"

Publicatieversie 4.3 (26-02-2019)

ZIB-639 13.1.4 Onderzoek / 13.1.8 Test mist NHG Tabel 45
ZIB-703 In plaatje komt term TestNaam voor, terwijl de zib die niet (meer) kent.

Publicatieversie 4.4 (06-07-2019)

ZIB-669 datatype element Verzamelperiode
ZIB-880 scope van de opmerking klopt niet met de context van de container 'monster'

Publicatieversie 4.5 (31-01-2020)

ZIB-910 Labcodeset ipv geheel LOINC
ZIB-901 Microorganism in LaboratoriumTestUitslag
ZIB-902 LaboratoriumUitslag

Publicatieversie 4.6 (01-09-2020)

ZIB-1016 Monsternummer kan niet 0..* zijn
ZIB-1148 Specifieke definitie ZIB LaboratoriumUitslag: InterpretatieVlaggen

Publicatieversie 5.0 (01-12-2021)

ZIB-1072 Labtest / interpretatievlaggen
ZIB-1269 LaboratoriumUitslag: verwijderen Aanvrager (niet implementeerbaar)
ZIB-1293 Waardenlijsten voor LaboratoriumTest#TestUitslag
ZIB-1465 Meldingen terminology report bij overlijdensIndicator en BronMonster
ZIB-1551 LaboratoriumUitslag typo's
ZIB-1553 LaboratoriumUitslag SpecimenSource DefinitionCode deprecated

Publicatieversie 5.1 (10-06-2022)

ZIB-1292 InterpretatieMethodeCodelijst verbeteren of opheffen?
ZIB-1552 LaboratoriumUitslag ContainerType binding te strikt
ZIB-1686 Spelfout in NL-CM:13.1.6/ResultStatus
ZIB-1698 Uitvoerder in ZIB Labuitslag is in praktijk meer de verantwoordelijke partij dan de uitvoerder
ZIB-1699 Voorbeeld in ART Decor van Testcode klopt niet met codesystemen die genoemd zijn

Publicatieversie 6.0 (15-10-2023)

ZIB-1584 GerelateerdeUitslag nader specificeren
ZIB-1697 Testuitslag verwijst voor datatype naar LOINC code in Testcode, hoe zit dit bij een NHG code?
ZIB-1784 NL-CM:13.1.31 TestUitslagStatus
ZIB-1845 Bronmonster/SpecimenSource: Toevoegen van codelijst
ZIB-1958 Testmethode aanpassen waardenlijst
ZIB-1990 Monster beschrijving aanpassen zodat het verschil tussen monster en substantie duidelijk is
ZIB-1974 Suggested typo and textual improvements
ZIB-2019 Aanpassen concepttype Verzamelperiode in zib Laboratoriumuitslag naar PQ

Publicatieversie 7.0 (15-04-2024)

ZIB-2239 Geen informatie

Publicatieversie 7.1 (24-04-2024)

ZIB-2461 Spelfout in Laboratoriumuitslag Concept
ZIB-2509 Consultatie 2024: BronmonsterCodelijst is incompleet
ZIB-2700 Toevoegen monstertype

Concept

A laboratory result describes the result of a laboratory analysis.
These are specimen-oriented tests as performed in laboratories such as Clinical Chemistry, Serology, Microbiology, etc.
In addition to the results of tests with a singular result, this concept can also contain the results of more complex tests with multiple results or a ‘panel’.

Purpose

Laboratory tests are done for the purpose of diagnosing and preventing disease and follow-up on the effects of treatment.

Evidence Base

There are two information models for recording laboratory test results: TextResult and LaboratoryTestResult.

In the case of laboratory test results, it is difficult to clearly indicate exactly when to use this information model and when to use the TextResult information model.
In general, laboratory tests resulting in a value (7.1 mmol/L), ordinal number (++ from series to ++++) or a quantitative result (Low) are recorded using this information model. The TextResult information model is better suited for textual results that are more descriptive in nature and which are longer than just a few words. Both types of tests occur in almost all laboratories.
The applicability of the aforementioned information models is not determined by the kind of lab but by the kind of result.

Information Model


HealthcareProvider-v3.6(2024EN)LaboratoryTestResult-v7.1(2024EN)#ResultStatusCodelist#PanelOrBatteryCodelist#6751#6789#ResultTypeCodelist#6755#6774#6750#6747#6749
#TestResultCodelist#TestCodeNHGCodelist#TestResultStatusCodelist#6762#6776#TestMethodCodelist#TestNameLOINCCodelist#ResultFlagsCodelist#6775#6771#6774#6769#6760#6764#6766#6778
#SpecimenSourceCodelistAnatomicalLocation-v1.0.4(2024EN)#MicroorganismCodelist#ContainerTypeCodelist#MorphologyCodelist#6781#6780#6784#6779#6787#SpecimenMaterialCodelist#6789#6792#6794#6782


Type Id Concept Card. Definition DefinitionCode Reference
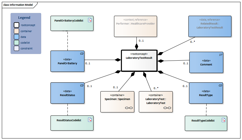
NL-CM:13.1.1 LaboratoryTestResult Root concept of the LaboratoryTestResult information model. This root concept contains all data elements of the LaboratoryTestResult information model.
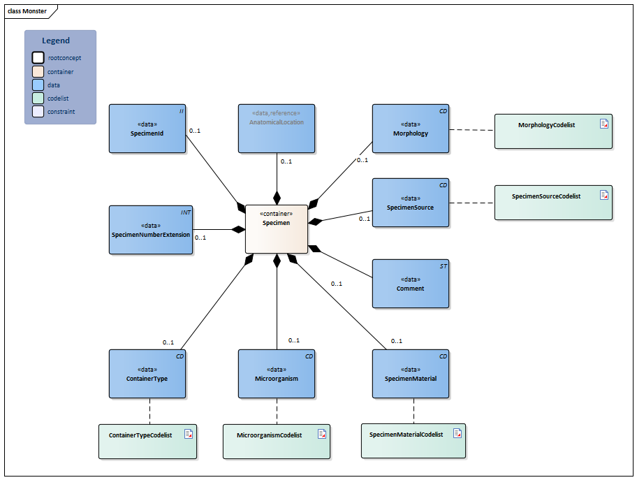
NL-CM:13.1.2 Specimen 0..1 Container of the concept Specimen. This container contains all data elements of the concept Specimen. A completed container is related to a sample from the Snomed Hierarchy.

If the TestCode implicitly also describes a specimen (often the case if coded in LOINC), elements within the concept specimen may not conflict with it. However, if desired, these data can provide a more detailed description.This is in line with the agreements made in the IHE/Nictiz e-Lab programme.

123038009 Specimen
NL-CM:13.1.15 SpecimenId 0..1 Identification number of the material obtained, as a reference for inquiries to the source organization. In a transmural setting, this number will consist of a specimen number including the identification of the issuing organization, to be unique outside of the borders of an organization.
NL-CM:13.1.20 SpecimenNumberExtension 0..1 The specimen number extension is used when the collected material is distributed from the original tube or container across multiple tubes. In combination with the specimen Id the extension yield a unique identification of the tube or container
NL-CM:13.1.21 ContainerType 0..1 Container type describes the envelope in which the material is collected or sent. Examples include blood tubes, transport container, possibly including culture medium.
706046003 Specimen receptacle
ContainerTypeCodelist
NL-CM:13.1.16 SpecimenMaterial 0..1 Specimen material describes the base material or specimen type taken. For example: Urine, blood, Saliva etc or aspirate from jejunum, biopsy of cartilage etc.. This element refers to the Substance or Specimen hierarchy in Snomed. If the Specimen branch is used for this data element, it must not contradict other elements in this zib.
370133003 Specimen substance
SpecimenMaterialCodelist
NL-CM:13.1.36 AnatomicalLocation 0..1 Anatomical location where the material is collected, e.g. elbow.
405814001 Procedure site - Indirect
AnatomicalLocation
NL-CM:13.1.22 Microorganism 0..1 In particular in microbiological determinations the subject of the test is an isolate of a certain microorganism rather then a material. This concept provides the ability to capture information about this microorganism.
MicroorganismCodelist
NL-CM:13.1.28 Morphology 0..1 Morphology describes morphological abnormalities of the anatomical location where the material is taken, for example wound, ulcer.
118168003 Specimen source morphology
MorphologyCodelist
NL-CM:13.1.29 SpecimenSource 0..1 If the material is not collected directly from the patient but comes from a patient-related object, e.g. a cathetertip, this source of material can be recorded here.
898201001 Specimen from device
SpecimenSourceCodelist
NL-CM:13.1.19 Comment 0..1 Comments on the specimen , such as drawing material after a (glucose) stimulus or taking medicine.
48767-8 Annotation comment [Interpretation] Narrative
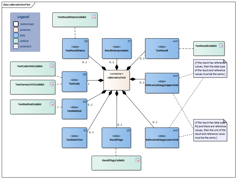
NL-CM:13.1.3 LaboratoryTest 0..* Container of the LaboratoryTest concept. This container contains all data elements of the LaboratoryTest concept.
NL-CM:13.1.8 TestCode 1 The name and code of the executed test.
TestCodeNHGCodelist
TestNameLOINCCodelist
NL-CM:13.1.9 TestMethod 0..1 The test method used to obtain the result.
246501002 Technique
TestMethodCodelist
NL-CM:13.1.13 TestDateTime 0..1 The date and if possible the time at which the test was carried out.
NL-CM:13.1.10 TestResult 0..1 The test result. Depending on the type of test, the result will consist of a value with a unit or a coded value (ordinal or nominal).
TestResultCodelist
NL-CM:13.1.31 TestResultStatus 0..1 The status of the test result of this test. If the laboratory test is a panel/cluster, the overall status is given in the status of the panel/cluster.
92236-9 Lab observation result status
TestResultStatusCodelist
NL-CM:13.1.11 ReferenceRangeUpperLimit 0..1 The upper reference limit for the patient of the value measured in the test.
NL-CM:13.1.12 ReferenceRangeLowerLimit 0..1 The lower reference limit for the patient of the value measured with the test.
NL-CM:13.1.14 ResultFlags 0..1 Attention codes indicating whether the result of a quantitative test is above or below certain reference values or interpreting the result otherwise.(Resistent). The values Resistant, Intermediate en Susceptible are used with microbiological test results. 
363713009 Has interpretation
ResultFlagsCodelist
NL-CM:13.1.32 ResultInterpretation 0..1 Comment of the laboratory specialist regarding the interpretation of the results
441742003 Evaluation finding
NL-CM:13.1.4 PanelOrBattery 0..1 For laboratory tests comprising multiple subtests and often requested together as a whole, this concept contains the name of the compound request (often indicated as a ‘panel’, ‘battery’ or ‘cluster’). Examples include: blood gases and EBV serology.
PanelOrBatteryCodelist
NL-CM:13.1.6 ResultStatus 0..1 The status of the laboratory test result. If the laboratory test is a panel/cluster, this status reflects the status of the whole panel/cluster. If the status item per subtest is used too, this status must be in accordance with these status values.
92235-1 Lab order result status
ResultStatusCodelist
NL-CM:13.1.5 Comment 0..1 Comments, such as a textual interpretation or advice accompanying the result, for example.
48767-8 Annotation comment [Interpretation] Narrative
NL-CM:13.1.7 ResultType 0..1 The type of result defines the laboratory specialty under which the test is categorized.
ResultTypeCodelist
NL-CM:13.1.33 RelatedResult::LaboratoryTestResult 0..* Reference to related tests, e.g. paired tests or sequential tests like gram staining and microbiological cultures. It concerns previous results that collectively lead to the current interpretation.
LaboratoryTestResult
NL-CM:13.1.35 Performer::HealthcareProvider 0..1 The healthcare provider who is responsible for the excecution of the laboratory examination and delivering the Laboratory result.
HealthcareProvider

Columns Concept and DefinitionCode: hover over the values for more information
For explanation of the symbols, please see the legend page

Example Instances

Only available in Dutch

LaboratoriumUitslag
Resultaat
Type
Resultaat
Status
Monster LaboratoriumTest
Monster
materiaal
Afname
DatumTijd
TestCode Test
DatumTijd
TestUitslag Referentie
Ondergrens
Referentie
Bovengrens
Interpretatie
Vlaggen
Klinische chemie Definitief Bloed 12-06-2012 09:00 Natrium 12-06-2012 13:15 138 mmol/l 136 mmol/l 146 mmol/l
LaboratoriumUitslag
Resultaat
Type
Resultaat
Status
Monster LaboratoriumTest
Monster
materiaal
Afname
DatumTijd
TestCode Test
DatumTijd
TestUitslag Referentie
Ondergrens
Referentie
Bovengrens
Interpretatie
Vlaggen
Klinische chemie Definitief Bloed 23-05-2012 08:08 Chloride 23-05-2012 12:00 109 mmol/l 99 mmol/l 108 mmol/l Boven referentie-
waarde
LaboratoriumUitslag
Resultaat
Type
Resultaat
Status
Monster LaboratoriumTest
Monster
materiaal
Afname
DatumTijd
TestCode Test
DatumTijd
TestUitslag Referentie
Ondergrens
Referentie
Bovengrens
Interpretatie
Vlaggen
Virologie Definitief Bloed 16-01-2012 08:00 Hepatitis A IgM 16-01-2012 10:12 Negatief

References

1. Nederlandse Vereniging voor Medische Microbiologie (2010) ELab en EvT. [Online] Beschikbaar op: http://www.nvmm.nl/ict/vereniging/werkgroepen_commissies/elab-en-evt [Geraadpleegd: 23 juli 2014]. 2.X-eHealth: Laboratory Requests and Reports guideline and functional specifications [online] Beschikbaar op: https://www.x-ehealth.eu/documentation/ [Geraadpleegd: 10 april 2026].

Valuesets

ContainerTypeCodelist

Valueset OID: 2.16.840.1.113883.2.4.3.11.60.40.2.13.1.9 Binding: Required Status: Active
Conceptname Codesystem name Codesystem OID
SNOMED CT: <434711009|Specimen container| SNOMED CT 2.16.840.1.113883.6.96
<260787004|Physical object| SNOMED CT 2.16.840.1.113883.6.96
Value Other (OTH) from codesystem NullFlavor (OID: 2.16.840.1.113883.5.1008) is allowed in this valueset.

MicroorganismCodelist

Valueset OID: 2.16.840.1.113883.2.4.3.11.60.40.2.13.1.10 Binding: Required Status: Active
Conceptname Codesystem name Codesystem OID
SNOMED CT: ^2581000146104|Dutch microorganism simple reference set| SNOMED CT 2.16.840.1.113883.6.96
Value Other (OTH) from codesystem NullFlavor (OID: 2.16.840.1.113883.5.1008) is allowed in this valueset.

MorphologyCodelist

Valueset OID: 2.16.840.1.113883.2.4.3.11.60.40.2.13.1.13 Binding: Required Status: Active
Conceptname Codesystem name Codesystem OID
SNOMED CT: <49755003|Morphologically abnormal structure| SNOMED CT 2.16.840.1.113883.6.96
Value Other (OTH) from codesystem NullFlavor (OID: 2.16.840.1.113883.5.1008) is allowed in this valueset.

PanelOrBatteryCodelist

Valueset OID: 2.16.840.1.113883.2.4.3.11.60.40.2.13.1.5 Binding: Required Status: Active
Conceptname Codesystem name Codesystem OID
All values LOINC 2.16.840.1.113883.6.1
Value Other (OTH) from codesystem NullFlavor (OID: 2.16.840.1.113883.5.1008) is allowed in this valueset.

ResultFlagsCodelist

Valueset OID: 2.16.840.1.113883.2.4.3.11.60.40.2.13.1.7 Binding: Extensible Status: Active
Conceptname Conceptcode Codesystem name Codesystem OID Description
Above reference range 281302008 SNOMED CT 2.16.840.1.113883.6.96 Boven referentiewaarde
Below reference range 281300000 SNOMED CT 2.16.840.1.113883.6.96 Onder referentiewaarde
Intermediate 11896004 SNOMED CT 2.16.840.1.113883.6.96 Intermediair
Resistant 30714006 SNOMED CT 2.16.840.1.113883.6.96 Resistent
Susceptible 131196009 SNOMED CT 2.16.840.1.113883.6.96 Sensitief
Value Other (OTH) from codesystem NullFlavor (OID: 2.16.840.1.113883.5.1008) is allowed in this valueset.

ResultStatusCodelist

Valueset OID: 2.16.840.1.113883.2.4.3.11.60.40.2.13.1.8 Binding: Extensible Status: Active
Conceptname Conceptcode Codesystem name Codesystem OID Description
Pending pending ResultaatStatus 2.16.840.1.113883.2.4.3.11.60.40.4.16.1 Uitslag volgt
Preliminary preliminary ResultaatStatus 2.16.840.1.113883.2.4.3.11.60.40.4.16.1 Voorlopig
Final final ResultaatStatus 2.16.840.1.113883.2.4.3.11.60.40.4.16.1 Definitief
Appended appended ResultaatStatus 2.16.840.1.113883.2.4.3.11.60.40.4.16.1 Aanvullend
Corrected corrected ResultaatStatus 2.16.840.1.113883.2.4.3.11.60.40.4.16.1 Gecorrigeerd
Value Other (OTH) from codesystem NullFlavor (OID: 2.16.840.1.113883.5.1008) is allowed in this valueset.

ResultTypeCodelist

Valueset OID: 2.16.840.1.113883.2.4.3.11.60.40.2.13.1.1 Binding: Extensible Status: Active
Conceptname Conceptcode Codesystem name Codesystem OID Description
Hematology test 252275004 SNOMED CT 2.16.840.1.113883.6.96 Hematologie
Serum chemistry test 275711006 SNOMED CT 2.16.840.1.113883.6.96 Klinische chemie
Serologic test 68793005 SNOMED CT 2.16.840.1.113883.6.96 Serologie/ immunologie
Viral studies 395124008 SNOMED CT 2.16.840.1.113883.6.96 Virologie
Toxicology screening test 314076009 SNOMED CT 2.16.840.1.113883.6.96 Toxicologie
Microbiology procedure 19851009 SNOMED CT 2.16.840.1.113883.6.96 Microbiologie
Molecular genetic test 405825005 SNOMED CT 2.16.840.1.113883.6.96 Moleculaire genetica
Value Other (OTH) from codesystem NullFlavor (OID: 2.16.840.1.113883.5.1008) is allowed in this valueset.

SpecimenMaterialCodelist

Valueset OID: 2.16.840.1.113883.2.4.3.11.60.40.2.13.1.6 Binding: Required Status: Active
Conceptname Codesystem name Codesystem OID
SNOMED CT: <105590001|Substance| SNOMED CT 2.16.840.1.113883.6.96
SNOMED CT: <123038009|Specimen| SNOMED CT 2.16.840.1.113883.6.96
Value Other (OTH) from codesystem NullFlavor (OID: 2.16.840.1.113883.5.1008) is allowed in this valueset.

SpecimenSourceCodelist

Valueset OID: 2.16.840.1.113883.2.4.3.11.60.40.2.13.1.18 Binding: Required Status: Active
Conceptname Codesystem name Codesystem OID
SNOMED CT: <<125676002|Person| SNOMED CT 2.16.840.1.113883.6.96
SNOMED CT: <<276339004|Environment| SNOMED CT 2.16.840.1.113883.6.96
SNOMED CT: <<260787004|Physical object| SNOMED CT 2.16.840.1.113883.6.96
Value Other (OTH) from codesystem NullFlavor (OID: 2.16.840.1.113883.5.1008) is allowed in this valueset.

TestCodeNHGCodelist

Valueset OID: 2.16.840.1.113883.2.4.3.11.60.40.2.13.1.16 Binding: Required Status: Active
Conceptname Codesystem name Codesystem OID
Alle labbepaling waarden NHG tabel 45 2.16.840.1.113883.2.4.4.30.45
Value Other (OTH) from codesystem NullFlavor (OID: 2.16.840.1.113883.5.1008) is allowed in this valueset.

Note: These are the values of which the field "Soort" contains the letter "L"

TestMethodCodelist

Valueset OID: 2.16.840.1.113883.2.4.3.11.60.40.2.13.1.4 Binding: Extensible Status: Active
Conceptname Codesystem name Codesystem OID
SNOMED CT: <272394005|Technique| SNOMED CT 2.16.840.1.113883.6.96
SNOMED CT: ^260131000146101|Dutch laboratory test method simple reference set| SNOMED CT 2.16.840.1.113883.6.96
Value Other (OTH) from codesystem NullFlavor (OID: 2.16.840.1.113883.5.1008) is allowed in this valueset.

TestNameLOINCCodelist

Valueset OID: 2.16.840.1.113883.2.4.3.11.60.40.2.13.1.3 Binding: Required Status: Active
Conceptname Codesystem name Codesystem OID
All values Nederlandse Labcodeset 2.16.840.1.113883.2.4.3.11.51.1
Value Other (OTH) from codesystem NullFlavor (OID: 2.16.840.1.113883.5.1008) is allowed in this valueset.

TestResultCodelist

Valueset OID: 2.16.840.1.113883.2.4.3.11.60.40.2.13.1.17 Binding: Required Status: Active
Conceptname Codesystem name Codesystem OID
Refset: SNOMED CT: ^2581000146104|Dutch microorganism simple reference set| SNOMED CT 2.16.840.1.113883.6.96
Refset: SNOMED CT: ^46231000146109|Dutch ordinal test result simple reference set| SNOMED CT 2.16.840.1.113883.6.96
Refset: SNOMED CT: ^97801000146108|Dutch microscopic ordinal test result simple reference set| SNOMED CT 2.16.840.1.113883.6.96
Refset: SNOMED CT: ^140301000146101|Dutch simple reference set for ordinal antimicrobial susceptibility test results| SNOMED CT 2.16.840.1.113883.6.96
Refset: SNOMED CT: ^145871000146106|Dutch mixed flora finding simple reference set| SNOMED CT 2.16.840.1.113883.6.96
Value Other (OTH) from codesystem NullFlavor (OID: 2.16.840.1.113883.5.1008) is allowed in this valueset.

TestResultStatusCodelist

Valueset OID: 2.16.840.1.113883.2.4.3.11.60.40.2.13.1.15 Binding: Extensible Status: Active
Conceptname Conceptcode Codesystem name Codesystem OID Description
Pending pending ResultaatStatus 2.16.840.1.113883.2.4.3.11.60.40.4.16.1 Uitslag volgt
Preliminary preliminary ResultaatStatus 2.16.840.1.113883.2.4.3.11.60.40.4.16.1 Voorlopig
Final final ResultaatStatus 2.16.840.1.113883.2.4.3.11.60.40.4.16.1 Definitief
Appended appended ResultaatStatus 2.16.840.1.113883.2.4.3.11.60.40.4.16.1 Aanvullend
Corrected corrected ResultaatStatus 2.16.840.1.113883.2.4.3.11.60.40.4.16.1 Gecorrigeerd
Value Other (OTH) from codesystem NullFlavor (OID: 2.16.840.1.113883.5.1008) is allowed in this valueset.

This information model in other releases

Information model references

This information model refers to

This information model is used in

Technical specifications in HL7v3 CDA and HL7 FHIR

To exchange information based on health and care information models, additional, more technical specifications are required.
Not every environment can handle the same technical specifications. For this reason, there are several types of technical specifications:

  • HL7® version 3 CDA compatible specifications, available through the Nictiz ART-DECOR® environment
  • HL7® FHIR® compatible specifications, available through the Nictiz environment on the Simplifier FHIR

Downloads

This information model is also available as pdf file or as spreadsheet

About this information

The information in this wikipage is based on Release 2024
SNOMED CT and LOINC codes are based on:

  • SNOMED Clinical Terms versie: 20250430 [R] (april 2025-editie)
  • LOINC version 2.77

Conditions for use are located on the mainpage
This page is generated on 27/05/2025 13:59:06 with ZibExtraction v. 9.5.9242.40707


Back to HCIM list