HearingFunction-v3.4(2026-1EN)
General information
Name: nl.zorg.HearingFunction ![]()
Version: 3.4
HCIM Status:Final
Release: 2026-1
Release status: Prepublished
Release date: 17-04-2026
Metadata
| DCM::CoderList | Werkgroep RadB Verpleegkundige Gegevens |
| DCM::ContactInformation.Address | * |
| DCM::ContactInformation.Name | * |
| DCM::ContactInformation.Telecom | * |
| DCM::ContentAuthorList | Werkgroep RadB Verpleegkundige Gegevens |
| DCM::CreationDate | 4-4-2014 |
| DCM::DeprecatedDate | |
| DCM::DescriptionLanguage | nl |
| DCM::EndorsingAuthority.Address | |
| DCM::EndorsingAuthority.Name | PM |
| DCM::EndorsingAuthority.Telecom | |
| DCM::Id | 2.16.840.1.113883.2.4.3.11.60.40.3.4.17 |
| DCM::KeywordList | Horen, auditieve functies, gehoor |
| DCM::LifecycleStatus | Final |
| DCM::ModelerList | Werkgroep RadB Verpleegkundige Gegevens |
| DCM::Name | nl.zorg.FunctieHoren |
| DCM::PublicationDate | 17-04-2026 |
| DCM::PublicationStatus | Prepublished |
| DCM::ReviewerList | Projectgroep RadB Verpleegkundige Gegevens & Kerngroep Registratie aan de Bron |
| DCM::RevisionDate | 16-04-2025 |
| DCM::Supersedes | nl.zorg.FunctieHoren-v3.3 |
| DCM::Version | 3.4 |
| HCIM::PublicationLanguage | EN |
Revision History
Only available in Dutch
Publicatieversie 1.0 (01-07-2015)
Publicatieversie 3.0 (01-05-2016)
| ZIB-453 | Wijziging naamgeving ZIB's en logo's door andere opzet van beheer |
Publicatieversie 3.1 (04-09-2017)
| ZIB-530 | Verwijzingen naar de bouwsteen Verpleegkundige Interventie verwijderd |
| ZIB-531 | Vervangen 5-punts ICF schaal door 3-punts SNOMED CT schaal voor beperkingen en stoornissen |
Publicatieversie 3.2 (06-07-2019)
| ZIB-732 | Een aantal Snomed codes blijken bij nadere controle invalide. Een aantal andere codes zijn inmiddels Inactive verklaard in SNOMED |
Publicatieversie 3.2.1 (01-12-2021)
| ZIB-1575 | Deprecated termen en waardelijsten uit de prepublicatie halen |
Publicatieversie 3.3 (10-06-2022)
| ZIB-1621 | Onjuist ConceptID en onjuiste naam FunctieHoren.HulpmiddelAnatomischeLocatie |
Publicatieversie 3.4 (24-04-2024)
| ZIB-2746 | Engelse rootconcept naam gelijk aan conceptnaam |
Concept
Hearing is the ability to observe sound, with the purpose of communicating with others, localizing the source of the sound and recognizing certain sounds. This pertains to observing the sound waves, and not processing the sounds in the brain.
A hearing disorder can lead to things including communication problems.
Purpose
Information on hearing function disorders is important in patient nursing and care and particularly in communication with the patient.
Evidence Base
The definitions of the concepts were (partially) taken from the ICNP definitions.
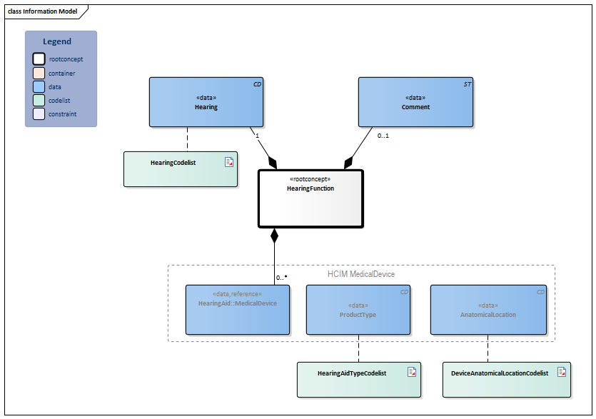
Information Model

| Type | Id | Concept | Card. | Definition | DefinitionCode | Reference | ||||||||
| NL-CM:4.17.1 | Root concept of the HearingFunction information model. This concept contains all data elements of the HearingFunction information model. | |||||||||||||
| NL-CM:4.17.3 | 1 | The faculty of hearing due to responses to stimuli from auditory organs, capacity to hear. |
|
| ||||||||||
| NL-CM:4.17.4 | 0..* | The medical aid used to help the patient hear. |
|
| ||||||||||
| NL-CM:10.1.3 | The type of product used to help the patient hear. |
| ||||||||||||
| NL-CM:10.1.15 | The anatomical location of the hearing aid, such as: left ear. |
|
| |||||||||||
| NL-CM:4.17.2 | 0..1 | A comment on the hearing function. |
|
|||||||||||
Columns Concept and DefinitionCode: hover over the values for more information
For explanation of the symbols, please see the legend page
Example Instances
Only available in Dutch
| FunctieHoren | |
| HoorFunctie | Verminderde gehoorfunctie |
| HorenHulpmiddel | |
| ProductType | Gehoorapparaat |
| HulpmiddelAnatomischeLocatie | Linkeroor |
| Toelichting | Door duidelijk articuleren en langzaam te praten kan patiënt redelijk verstaan. |
References
1. International Classification of Functioning Disability and Health (ICF) [Online] Beschikbaar op:http:/www.rivm.nl/who-fic/icf.htm [Geraadpleegd: 13 februari 2015]
Valuesets
DeviceAnatomicalLocationCodelist
| Valueset OID: 2.16.840.1.113883.2.4.3.11.60.40.2.4.17.3 | Binding: Required | Status: Active |
| Conceptname | Conceptcode | Codesystem name | Codesystem OID | Description |
| Left ear structure | 89644007 | SNOMED CT | 2.16.840.1.113883.6.96 | Linkeroor |
| Right ear structure | 25577004 | SNOMED CT | 2.16.840.1.113883.6.96 | Rechteroor |
| Both ears | 34338003 | SNOMED CT | 2.16.840.1.113883.6.96 | Beide oren |
| Other values are not allowed | ||||
Note: This codelist replaces for this information model the codelist of the element Location of the information model AnatomicLocation
HearingAidTypeCodelist
| Valueset OID: 2.16.840.1.113883.2.4.3.11.60.40.2.4.17.2 | Binding: Extensible | Status: Active |
| Conceptname | Conceptcode | Codesystem name | Codesystem OID | Description |
| Geen | 0 | Hulpmiddelen gehoor | 2.16.840.1.113883.2.4.3.11.22.211 | Geen |
| Hearing aid | 6012004 | SNOMED CT | 2.16.840.1.113883.6.96 | Gehoorapparaat |
| Value Other (OTH) from codesystem NullFlavor (OID: 2.16.840.1.113883.5.1008) is allowed in this valueset. | ||||
HearingCodelist
| Valueset OID: 2.16.840.1.113883.2.4.3.11.60.40.2.4.17.1 | Binding: Required | Status: Active |
| Conceptname | Conceptcode | Codesystem name | Codesystem OID | Description |
| Hearing normal | 162339002 | SNOMED CT | 2.16.840.1.113883.6.96 | Geen gehoorstoornis |
| Hearing loss | 15188001 | SNOMED CT | 2.16.840.1.113883.6.96 | Verminderde gehoorfunctie |
| Complete deafness | 8531006 | SNOMED CT | 2.16.840.1.113883.6.96 | Volledig doof |
| Other values are not allowed | ||||
This information model in other releases
- Release 2015, (Version 1.0)
- Release 2016, (Version 3.0)
- Release 2017, (Version 3.1)
- Prerelease 2018-2, (Version 3.1)
- Prerelease 2019-2, (Version 3.2)
- Release 2020, (Version 3.2)
- Prerelease 2021-2, (Version 3.2.1)
- Prerelease 2022-1, (Version 3.3)
- Prerelease 2023-1, (Version 3.3)
- Release 2024, (Version 3.4)
Information model references
This information model refers to
- --
This information model is used in
- --
Technical specifications in HL7v3 CDA and HL7 FHIR
To exchange information based on health and care information models, additional, more technical specifications are required.
Not every environment can handle the same technical specifications. For this reason, there are several types of technical specifications:
- HL7® version 3 CDA compatible specifications, available through the Nictiz ART-DECOR® environment

- HL7® FHIR® compatible specifications, available through the Nictiz environment on the Simplifier FHIR

Downloads
This information model is also available as pdf file
or as spreadsheet
About this information
The information in this wikipage is based on prerelease 2026-1
SNOMED CT and LOINC codes are based on:
- SNOMED Clinical Terms versie: 20260331 [R] (maart 2026-editie)
- LOINC version 2.81
Conditions for use are located on the mainpage ![]()
This page is generated on 18/04/2026 18:37:37 with ZibExtraction v. 10.0.9604.31200