FeedingTubeSystem-v3.6(2026-1EN)
General information
Name: nl.zorg.FeedingTubeSystem ![]()
Version: 3.6
HCIM Status:Final
Release: 2026-1
Release status: Prepublished
Release date: 17-04-2026
Metadata
| DCM::CoderList | Werkgroep RadB Verpleegkundige Gegevens |
| DCM::ContactInformation.Address | * |
| DCM::ContactInformation.Name | * |
| DCM::ContactInformation.Telecom | * |
| DCM::ContentAuthorList | Werkgroep RadB Verpleegkundige Gegevens |
| DCM::CreationDate | 3-4-2014 |
| DCM::DeprecatedDate | |
| DCM::DescriptionLanguage | nl |
| DCM::EndorsingAuthority.Address | |
| DCM::EndorsingAuthority.Name | PM |
| DCM::EndorsingAuthority.Telecom | |
| DCM::Id | 2.16.840.1.113883.2.4.3.11.60.40.3.10.3 |
| DCM::KeywordList | Sonde, feeding tube, toedieningssyteem |
| DCM::LifecycleStatus | Final |
| DCM::ModelerList | Werkgroep RadB Verpleegkundige Gegevens |
| DCM::Name | nl.zorg.SondeSysteem |
| DCM::PublicationDate | 17-04-2026 |
| DCM::PublicationStatus | Prepublished |
| DCM::ReviewerList | Projectgroep RadB Verpleegkundige Gegevens & Kerngroep Registratie aan de Bron |
| DCM::RevisionDate | 10-04-2025 |
| DCM::Supersedes | nl.zorg.SondeSysteem-v3.5 |
| DCM::Version | 3.6 |
| HCIM::PublicationLanguage | EN |
Revision History
Only available in Dutch
Publicatieversie 1.0 (01-07-2015)
Publicatieversie 3.0 (01-05-2016)
| ZIB-453 | Wijziging naamgeving ZIB's en logo's door andere opzet van beheer |
Publicatieversie 3.1 (04-09-2017)
| ZIB-530 | Verwijzingen naar de bouwsteen Verpleegkundige Interventie verwijderd |
| ZIB-545 | Toevoegen sondelengte |
| ZIB-607 | Aanpassen verwijzingen naar medicatie zib ivm nieuwe medicatie zib's |
Publicatieversie 3.2 (31-12-2017)
| ZIB-646 | Aanpassing SNOMED codes |
Publicatieversie 3.3 (06-07-2019)
| ZIB-732 | Een aantal Snomed codes blijken bij nadere controle invalide. Een aantal andere codes zijn inmiddels Inactive verklaard in SNOMED |
Publicatieversie 3.3.1 (01-12-2021)
| ZIB-1575 | Deprecated termen en waardelijsten uit de prepublicatie halen |
Publicatieversie 3.4 (10-06-2022)
| ZIB-1614 | Beschrijving Sondesysteem is in strijd met kardinaliteit |
Publicatieversie 3.5 (15-10-2023)
| ZIB-2103 | Concepten waarvan de SNOMED codes deprecated zijn geworden na de 2022 pre-publicatie |
Publicatieversie 3.6 (24-04-2024)
| ZIB-2735 | Pre-publicatie check op deprecated codes |
Concept
A feeding tube is a special catheter used to:
- administer liquid food to people who are incapable of oral intake of food or liquid,
- administer medication,
- drain (siphon) or pump out gastric juice.
There are different ways to place a feeding tube. A feeding tube can be inserted through the nose, in the stomach or in the intestines (duodenum, jejunum).
Percutaneous endoscopic gastrostomy (PEG) is a technique in which a feeding tube is placed into the stomach through the abdominal wall. This thin tube (PEG tube) is used to feed a patient who is incapable of oral food intake for a prolonged period of time.
Purpose
The purpose of a feeding tube is usually to administer food and/or medication.
Information on present feeding tubes is recorded to inform other health professionals. This information is of importance in determining the care required for the patient and in safely administering medication. In a transfer situation, the information offers the option to realize continuity of care by organizing specific expertise and materials in advance, for example.
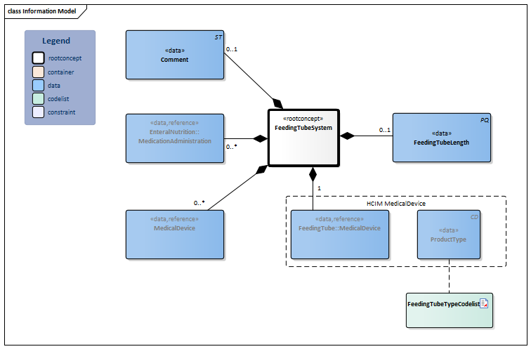
Information Model

| Type | Id | Concept | Card. | Definition | DefinitionCode | Reference | ||||||||
| NL-CM:10.3.1 | Root concept of the FeedingTubeSystem information model. This root concept contains all data elements of the FeedingTubeSystem information model. | |||||||||||||
| NL-CM:10.3.2 | 1 | FeedingTube describes the presence of a feeding tube. If this is the case, the date of placement and insertion location can be described in addition to the type of feeding tube. Furthermore, it offers the option to record identification information of the feeding tube if desired. |
|
| ||||||||||
| NL-CM:10.1.3 | A description of the type of feeding tube based on the location where it was inserted and the position of the tip of the tube. |
| ||||||||||||
| NL-CM:10.3.8 | 0..1 | The input length of the feeding tube in cm for the patient in question as determined by formulas based on for example the NEX i.e. nosepoint-earlobe-xyphoid distance (adults) or body length (children). | ||||||||||||
| NL-CM:10.3.3 | 0..* | The description of the fluid administered through the feeding tube and the dose administered, as given in the medication prescription.
Though most cases involve food being administered through the feeding tube, medication is often administered through these tubes as well. |
|
| ||||||||||
| NL-CM:10.3.7 | 0..* | A description of aids required to use the feeding tube, such as an enteral feeding pump or a vacuum pump in the event of draining fluid. |
| |||||||||||
| NL-CM:10.3.6 | 0..1 | A comment on the feeding tube. |
|
|||||||||||
Columns Concept and DefinitionCode: hover over the values for more information
For explanation of the symbols, please see the legend page
Example Instances
Only available in Dutch
| SondeSysteem | |
| Sonde | |
| ProductType | PEG sonde |
| SondeLengte | -- |
| BeginDatum | 30-11-2014 |
| SondeVoeding | |
| ProductNaam | Nutrison |
References
1. V&VN. Landelijke multidisciplinaire richtlijn Neusmaagsonde. (2011) [Online] Beschikbaar op:http://www.stuurgroepondervoeding.nl/wp-content/uploads/2015/02/Richtlijn-Neusmaagsonde-definitief.pdf [Geraadpleegd: 13 februari 2015]
Valuesets
FeedingTubeTypeCodelist
| Valueset OID: 2.16.840.1.113883.2.4.3.11.60.40.2.10.3.1 | Binding: Extensible | Status: Active |
| Conceptname | Conceptcode | Codesystem name | Codesystem OID | Description |
| Jejunostomy tube | 126065006 | SNOMED CT | 2.16.840.1.113883.6.96 | Jejunostomie katheter |
| Gastrostomy tube | 470571004 | SNOMED CT | 2.16.840.1.113883.6.96 | Gastrostomie katheter |
| Percutaneous endoscopic gastrostomy catheter | 108541000146103 | SNOMED CT | 2.16.840.1.113883.6.96 | PEG sonde |
| Percutaneous radiological gastrostomy catheter | 8921000146109 | SNOMED CT | 2.16.840.1.113883.6.96 | PRG sonde |
| Percutaneous endoscopic gastrojejunostomy catheter | 8851000146109 | SNOMED CT | 2.16.840.1.113883.6.96 | PEG-J sonde |
| Percutaneous endoscopic jejunostomy catheter | 8911000146104 | SNOMED CT | 2.16.840.1.113883.6.96 | PEJ sonde |
| Nasogastric tube | 17102003 | SNOMED CT | 2.16.840.1.113883.6.96 | Neus-maagsonde |
| Nasojejunal tube [DEPRECATED] | 8581000146101 | SNOMED CT | 2.16.840.1.113883.6.96 | Neus-jejunumsonde |
| Nasojejunal feeding tube | 773703007 | SNOMED CT | 2.16.840.1.113883.6.96 | Neus-jejunumsonde |
| Nasoduodenal tube [DEPRECATED] | 8591000146104 | SNOMED CT | 2.16.840.1.113883.6.96 | Neus-duodenumsonde |
| Nasoduodenal feeding tube | 773725001 | SNOMED CT | 2.16.840.1.113883.6.96 | Neus-duodenumsonde |
| Value Other (OTH) from codesystem NullFlavor (OID: 2.16.840.1.113883.5.1008) is allowed in this valueset. | ||||
This information model in other releases
- Release 2015, (Version 1.0)
- Release 2016, (Version 3.0)
- Release 2017, (Version 3.2)
- Prerelease 2018-2, (Version 3.2)
- Prerelease 2019-2, (Version 3.3)
- Release 2020, (Version 3.3)
- Prerelease 2021-2, (Version 3.3.1)
- Prerelease 2022-1, (Version 3.4)
- Prerelease 2023-1, (Version 3.5)
- Release 2024, (Version 3.6)
Information model references
This information model refers to
- --
This information model is used in
- --
Technical specifications in HL7v3 CDA and HL7 FHIR
To exchange information based on health and care information models, additional, more technical specifications are required.
Not every environment can handle the same technical specifications. For this reason, there are several types of technical specifications:
- HL7® version 3 CDA compatible specifications, available through the Nictiz ART-DECOR® environment

- HL7® FHIR® compatible specifications, available through the Nictiz environment on the Simplifier FHIR

Downloads
This information model is also available as pdf file
or as spreadsheet
About this information
The information in this wikipage is based on prerelease 2026-1
SNOMED CT and LOINC codes are based on:
- SNOMED Clinical Terms versie: 20260331 [R] (maart 2026-editie)
- LOINC version 2.81
Conditions for use are located on the mainpage ![]()
This page is generated on 18/04/2026 18:38:34 with ZibExtraction v. 10.0.9604.31200