FamilySituationChild-v1.4(2026-1EN)
General information
Name: nl.zorg.FamilySituationChild ![]()
Version: 1.4
HCIM Status:Final
Release: 2026-1
Release status: Prepublished
Release date: 17-04-2026
Metadata
| DCM::CoderList | Werkgroep RadB Verpleegkundige Gegevens |
| DCM::ContactInformation.Address | * |
| DCM::ContactInformation.Name | * |
| DCM::ContactInformation.Telecom | * |
| DCM::ContentAuthorList | Werkgroep RadB Verpleegkundige Gegevens |
| DCM::CreationDate | 2-5-2014 |
| DCM::DeprecatedDate | |
| DCM::DescriptionLanguage | nl |
| DCM::EndorsingAuthority.Address | |
| DCM::EndorsingAuthority.Name | PM |
| DCM::EndorsingAuthority.Telecom | |
| DCM::Id | 2.16.840.1.113883.2.4.3.11.60.40.3.7.16 |
| DCM::KeywordList | Gezinssamenstelling, gezinssituatie, verzorgers |
| DCM::LifecycleStatus | Final |
| DCM::ModelerList | Werkgroep RadB Verpleegkundige Gegevens |
| DCM::Name | nl.zorg.GezinssituatieKind |
| DCM::PublicationDate | 17-04-2026 |
| DCM::PublicationStatus | Prepublished |
| DCM::ReviewerList | Projectgroep RadB Verpleegkundige Gegevens & Kerngroep Registratie aan de Bron |
| DCM::RevisionDate | 11-09-2023 |
| DCM::Supersedes | nl.zorg.GezinssituatieKind-v1.3 |
| DCM::Version | 1.4 |
| HCIM::PublicationLanguage | EN |
Revision History
Only available in Dutch
Publicatieversie 1.0 (04-09-2017)
Publicatieversie 1.1 (31-12-2017)
| ZIB-646 | Aanpassing SNOMED codes |
Publicatieversie 1.2 (26-02-2019)
| ZIB-697 | Terminologiekoppeling Gezinssituatie en GezinssituatieKind |
Publicatieversie 1.3 (01-12-2021)
| ZIB-1572 | Deprecated SNOMED codes |
Publicatieversie 1.4 (15-10-2023)
| ZIB-1983 | Definitiecode voor OuderVerzorger::ContactPersoon in GezinssituatieKind |
Concept
Traditionally, a family is defined as a group of people of one or more adults who carry responsibility for caring for and raising one or more children.
Children can have multiple family situations when they live partly with their father and partly with their mother e.g. after a divorce.
Currently, the term is used more broadly for all forms of cohabitation which form a recognizable social unit, of people who are or who are not related and who have long-lasting, affective bonds and provide each other with support and care.
Purpose
Information on the child’s family situation is important in determining the extent to which the child and its family need care and support.
Patient Population
The information model is meant for describing the family situation of children aged 0 to 18 years.
Information Model

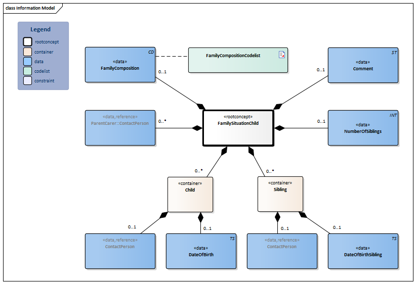
| Type | Id | Concept | Card. | Definition | DefinitionCode | Reference | ||||||||
| NL-CM:7.16.1 | Root concept of the FamilySituationChild information model. This concept contains all data elements of the FamilySituationChild information model. |
|
||||||||||||
| NL-CM:7.16.2 | 0..1 | The family composition describes the cjhild’s home situation and the form of cohabitation.
A family can consist of one or more people. |
|
| ||||||||||
| NL-CM:7.16.3 | 0..* | Person who has taken on the role of the child's caregiver in the family situation involved. This could be a parent or other family member. |
|
| ||||||||||
| NL-CM:7.16.4 | 0..* | Container of the Child concept. This container contains all data elements of the Child concept. |
|
|||||||||||
| NL-CM:7.16.5 | 0..1 | Child of the child receiving care |
| |||||||||||
| NL-CM:7.16.6 | 0..1 | The child’s date of birth. |
|
|||||||||||
| NL-CM:7.16.7 | 0..1 | Number of brothers and sisters of the child, living at the same house. Children in this context can be biological and adopted children, stepchildren and foster children. |
|
|||||||||||
| NL-CM:7.16.8 | 0..* | Container of the Sibling concept. This container contains all data elements of the Sibling concept. | ||||||||||||
| NL-CM:7.16.9 | 0..1 | Sister or brother, which is also part of concerning household. This includes not only biological siblings, but also half, step, foster and adoptive siblings |
|
| ||||||||||
| NL-CM:7.16.10 | 0..1 | Date of birth of the sister or brother. |
|
|||||||||||
| NL-CM:7.16.11 | 0..1 | A comment on the childs family situation. |
|
|||||||||||
Columns Concept and DefinitionCode: hover over the values for more information
For explanation of the symbols, please see the legend page
Example Instances
Only available in Dutch
| GezinssituatieKind | ||||
| Gezinssamenstelling | Woont bij moeder | |||
| AantalBroersEnZussen | 2 | |||
| Ouder/Verzorger (Contactpersoon) | ||||
| Relatie | Moeder | |||
| Naamgegevens | ||||
| Geslachtsnaam | Smith | |||
| Voornaam | Carola | |||
| Contactgegevens | ||||
| EmailAdressen | ||||
| EmailAdres | smithcmm@xmail.com | |||
| EmailSoort | Privé e-mailadres | |||
| Ouder/Verzorger (Contactpersoon) | ||||
| Relatie | Stiefvader | |||
| Naamgegevens | ||||
| Geslachtsnaam | Vix | |||
| Voornaam | Peter | |||
| BroersEnZussen | ||||
| GeboortedatumZusBroer | 02-02-2013 | |||
| ZusOfBroer (ContactPersoon) | ||||
| Relatie | Broer | |||
| Naamgegevens | ||||
| Roepnaam | Javier | |||
| BroersEnZussen | ||||
| GeboortedatumZusBroer | 20-12-2009 | |||
| ZusOfBroer (ContactPersoon) | ||||
| Relatie | Stiefzus | |||
| Naamgegevens | ||||
| Roepnaam | Janine | |||
| Kinderen | ||||
| - | ||||
| Toelichting | - | |||
Instructions
If the child has multiple family situations, e.g. as a result of a divorce or due to part-time residence in an institution, information about these situations can be provided by multiple use of the information model. By indicating if the mother or father is involved in the described context, it becomes clear with whom the child lives in that situation.
Valuesets
FamilyCompositionCodelist
| Valueset OID: 2.16.840.1.113883.2.4.3.11.60.40.2.7.16.1 | Binding: Extensible | Status: Active |
| Conceptname | Conceptcode | Codesystem name | Codesystem OID | Description |
| Lives with mother | 224139006 | SNOMED CT | 2.16.840.1.113883.6.96 | Woont bij moeder |
| Lives with father | 224140008 | SNOMED CT | 2.16.840.1.113883.6.96 | Woont bij vader |
| Lives with grandparents | 224141007 | SNOMED CT | 2.16.840.1.113883.6.96 | Woont bij grootouders |
| Lives with parents | 224137008 | SNOMED CT | 2.16.840.1.113883.6.96 | Woont bij ouders |
| Lives with foster parents | 32331000146101 | SNOMED CT | 2.16.840.1.113883.6.96 | Woont bij pleegouders |
| Lives with family | 224133007 | SNOMED CT | 2.16.840.1.113883.6.96 | Woont met gezin |
| Lives in supported home | 224220007 | SNOMED CT | 2.16.840.1.113883.6.96 | Woont in gezinsvervangend tehuis |
| Living in institution for disabled care | 29221000146100 | SNOMED CT | 2.16.840.1.113883.6.96 | Woont in instelling voor gehandicaptenzorg |
| Living in institution for mental health care | 29231000146103 | SNOMED CT | 2.16.840.1.113883.6.96 | Woont in instelling voor geestelijke gezondheidszorg |
| Lives in a children's home | 160738002 | SNOMED CT | 2.16.840.1.113883.6.96 | Woont in kindertehuis |
| Lives in boarding school | 307106009 | SNOMED CT | 2.16.840.1.113883.6.96 | Woont in internaat |
| Value Other (OTH) from codesystem NullFlavor (OID: 2.16.840.1.113883.5.1008) is allowed in this valueset. | ||||
This information model in other releases
- Release 2017, (Version 1.1)
- Prerelease 2018-2, (Version 1.2)
- Prerelease 2019-2, (Version 1.2)
- Release 2020, (Version 1.2)
- Prerelease 2021-2, (Version 1.3)
- Prerelease 2022-1, (Version 1.3)
- Prerelease 2023-1, (Version 1.4)
- Release 2024, (Version 1.4)
Information model references
This information model refers to
- --
This information model is used in
- --
Technical specifications in HL7v3 CDA and HL7 FHIR
To exchange information based on health and care information models, additional, more technical specifications are required.
Not every environment can handle the same technical specifications. For this reason, there are several types of technical specifications:
- HL7® version 3 CDA compatible specifications, available through the Nictiz ART-DECOR® environment

- HL7® FHIR® compatible specifications, available through the Nictiz environment on the Simplifier FHIR

Downloads
This information model is also available as pdf file
or as spreadsheet
About this information
The information in this wikipage is based on prerelease 2026-1
SNOMED CT and LOINC codes are based on:
- SNOMED Clinical Terms versie: 20260331 [R] (maart 2026-editie)
- LOINC version 2.81
Conditions for use are located on the mainpage ![]()
This page is generated on 18/04/2026 18:37:49 with ZibExtraction v. 10.0.9604.31200