GezinssituatieKind-v1.4(2026-1NL)

Uit Zorginformatiebouwstenen
Naar navigatie springen Naar zoeken springen



Algemeen

Naam: nl.zorg.GezinssituatieKind
Versie: 1.4
ZIB Status:Final
Publicatie: 2026-1
Publicatie status: Prepublished
Publicatie datum: 17-04-2026


Terug naar ZIB overzicht

Metadata

DCM::CoderList Werkgroep RadB Verpleegkundige Gegevens
DCM::ContactInformation.Address *
DCM::ContactInformation.Name *
DCM::ContactInformation.Telecom *
DCM::ContentAuthorList Werkgroep RadB Verpleegkundige Gegevens
DCM::CreationDate 2-5-2014
DCM::DeprecatedDate
DCM::DescriptionLanguage nl
DCM::EndorsingAuthority.Address
DCM::EndorsingAuthority.Name PM
DCM::EndorsingAuthority.Telecom
DCM::Id 2.16.840.1.113883.2.4.3.11.60.40.3.7.16
DCM::KeywordList Gezinssamenstelling, gezinssituatie, verzorgers
DCM::LifecycleStatus Final
DCM::ModelerList Werkgroep RadB Verpleegkundige Gegevens
DCM::Name nl.zorg.GezinssituatieKind
DCM::PublicationDate 17-04-2026
DCM::PublicationStatus Prepublished
DCM::ReviewerList Projectgroep RadB Verpleegkundige Gegevens & Kerngroep Registratie aan de Bron
DCM::RevisionDate 11-09-2023
DCM::Supersedes nl.zorg.GezinssituatieKind-v1.3
DCM::Version 1.4
HCIM::PublicationLanguage NL

Revision History

Publicatieversie 1.0 (04-09-2017)

Publicatieversie 1.1 (31-12-2017)

ZIB-646 Aanpassing SNOMED codes

Publicatieversie 1.2 (26-02-2019)

ZIB-697 Terminologiekoppeling Gezinssituatie en GezinssituatieKind

Publicatieversie 1.3 (01-12-2021)

ZIB-1572 Deprecated SNOMED codes

Publicatieversie 1.4 (15-10-2023)

ZIB-1983 Definitiecode voor OuderVerzorger::ContactPersoon in GezinssituatieKind

Concept

Traditioneel is een gezin gedefinieerd als een leefverband van een of meer volwassenen die verantwoordelijkheid dragen voor de verzorging en de opvoeding van een of meer kinderen.
Voor kinderen kan het voorkomen dat zij meedere gezinssituaties kennen, zoals na een scheiding waarna het kind deels bij vader en deels bij de moeder woont.
Tegenwoordig wordt de term breder gebruikt voor alle samenlevingsvormen die een herkenbare sociale eenheid vormen, met al dan niet verwante personen die duurzame en affectieve banden hebben en elkaar onderling steun en verzorging verlenen.

Purpose

Informatie over de gezinssituatie van het kind is van belang bij het vaststellen van de mate waarin het kind en het gezin thuis zorg en ondersteuning nodig heeft.

Patient Population

Deze bouwsteen is bedoeld voor het beschrijven van gezinssituatie van kinderen van 0-18 jaar.

Information Model


#3344#3340Contactpersoon-v5.0(2026-1NL)#3348Contactpersoon-v5.0(2026-1NL)Contactpersoon-v5.0(2026-1NL)#GezinssamenstellingKindCodelijst#3341#3338#3342#3346#3337


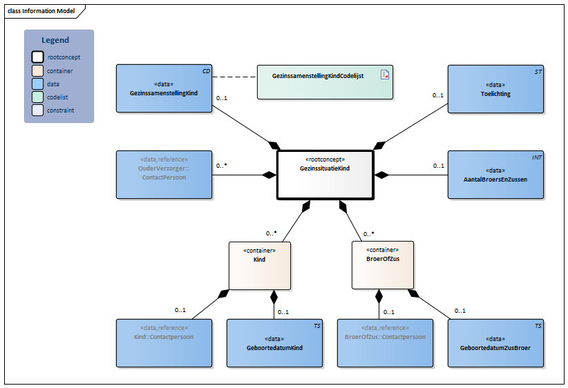
Type Id Concept Card. Definitie DefinitieCode Verwijzing
NL-CM:7.16.1 GezinssituatieKind Rootconcept van de bouwsteen GezinssituatieKind. Dit concept bevat alle gegevenselementen van de bouwsteen GezinssituatieKind.
55801000146105 Bevinding betreffende gegevens over gezin en gezinssamenstelling van kind
NL-CM:7.16.2 GezinssamenstellingKind 0..1 De gezinssamenstelling beschrijft de thuissituatie van het kind en de samenlevingsvorm.

Een gezin kan uit één of meer personen bestaan.

365481000 Bevinding betreffende gezinssamenstelling
GezinssamenstellingKindCodelijst
NL-CM:7.16.3 OuderVerzorger::ContactPersoon 0..* Persoon die in de betrokken gezinssituatie de rol van verzorger van het kind op zich heeft genomen. Dit kan een ouder zijn of een andere huisgenoot.
133932002 Verzorger
Contactpersoon
NL-CM:7.16.4 Kind 0..* Container van het concept Kind. Deze container bevat alle gegevenselementen van het concept Kind.
67822003 Kind
NL-CM:7.16.5 Kind::Contactpersoon 0..1 Kind van het kind dat zorg ontvangt
Contactpersoon
NL-CM:7.16.6 GeboortedatumKind 0..1 De geboortedatum van het kind.
21112-8 Geboortedatum [tijdstempel]
NL-CM:7.16.7 AantalBroersEnZussen 0..1 Aantal broers en zussen die het kind heeft, die in hetzelfde gezin woonachtend zijn. Kinderen in deze context zijn biologische en geadopteerde kinderen, stiefkinderen en pleegkinderen.
224095004 Aantal broers en/of zussen
NL-CM:7.16.8 BroerOfZus 0..* Container van het concept BroerOfZus. Deze container bevat alle gegevenselementen van het concept BroerOfZus.
NL-CM:7.16.9 BroerOfZus::Contactpersoon 0..1 Zus of broer van het kind, die deel uitmaakt van betreffende huishouden. Het betreft niet alleen biologische zussen en broers maar ook half-, stief, -pleeg en adoptief broers en zussen
375005 Broer of zus
Contactpersoon
NL-CM:7.16.10 GeboortedatumZusBroer 0..1 Geboortedatum van de zus of broer.
21112-8 Geboortedatum [tijdstempel]
NL-CM:7.16.11 Toelichting 0..1 Een toelichting op de gezinssituatie van het kind.
48767-8 Verklarend commentaar [interpretatie] in {systeem} (tekstueel)

Kolommen Concept en DefinitieCode: houdt de muis boven de waarde voor meer informatie
Voor uitleg over de gebruikte symbolen, zie de legenda pagina

Example Instances

GezinssituatieKind
Gezinssamenstelling Woont bij moeder
AantalBroersEnZussen 2
Ouder/Verzorger (Contactpersoon)
Relatie Moeder
Naamgegevens
Geslachtsnaam Smith
Voornaam Carola
Contactgegevens
EmailAdressen
EmailAdres smithcmm@xmail.com
EmailSoort Privé e-mailadres
Ouder/Verzorger (Contactpersoon)
Relatie Stiefvader
Naamgegevens
Geslachtsnaam Vix
Voornaam Peter
BroersEnZussen
GeboortedatumZusBroer 02-02-2013
ZusOfBroer (ContactPersoon)
Relatie Broer
Naamgegevens
Roepnaam Javier
BroersEnZussen
GeboortedatumZusBroer 20-12-2009
ZusOfBroer (ContactPersoon)
Relatie Stiefzus
Naamgegevens
Roepnaam Janine
Kinderen
-
Toelichting -

Instructions

Indien het kind meerdere gezinssituaties heeft, bv. naar aanleiding van een scheiding of wegens deeltijds verblijf in een instelling, kunnen deze situaties meegegeven worden door de bouwsteen meerdere malen toe te passen. Door bij verzorger aan te geven of de moeder of de vader in de betreffende situatie betrokken is, wordt duidelijk bij wie het kind in die situatie woont.

Valuesets

GezinssamenstellingKindCodelijst

Valueset OID: 2.16.840.1.113883.2.4.3.11.60.40.2.7.16.1 Binding: Extensible Status: Active
Conceptnaam Conceptcode Codestelselnaam Codesysteem OID Omschrijving
Woont met moeder 224139006 SNOMED CT 2.16.840.1.113883.6.96 Woont bij moeder
Woont met vader 224140008 SNOMED CT 2.16.840.1.113883.6.96 Woont bij vader
Woont met grootouders 224141007 SNOMED CT 2.16.840.1.113883.6.96 Woont bij grootouders
Woont met ouders 224137008 SNOMED CT 2.16.840.1.113883.6.96 Woont bij ouders
Woont met pleegouders 32331000146101 SNOMED CT 2.16.840.1.113883.6.96 Woont bij pleegouders
Woont met gezin 224133007 SNOMED CT 2.16.840.1.113883.6.96 Woont met gezin
Woont in gezinsvervangend tehuis 224220007 SNOMED CT 2.16.840.1.113883.6.96 Woont in gezinsvervangend tehuis
Woonachtig in instelling voor gehandicaptenzorg 29221000146100 SNOMED CT 2.16.840.1.113883.6.96 Woont in instelling voor gehandicaptenzorg
Woonachtig in instelling voor geestelijke gezondheidszorg 29231000146103 SNOMED CT 2.16.840.1.113883.6.96 Woont in instelling voor geestelijke gezondheidszorg
Woont in kindertehuis 160738002 SNOMED CT 2.16.840.1.113883.6.96 Woont in kindertehuis
Woont in internaat 307106009 SNOMED CT 2.16.840.1.113883.6.96 Woont in internaat
Waarde Other (OTH) uit codestelsel NullFlavor (OID: 2.16.840.1.113883.5.1008) is toegestaan in deze waardenlijst.

Deze bouwsteen in overige publicaties

Bouwsteen verwijzingen

Deze bouwsteen verwijst naar

--

Deze bouwsteen wordt gebruikt in

--

Technische specificaties in HL7v3 CDA en HL7 FHIR

Om informatie op basis van zorginformatiebouwstenen uit te wisselen zijn aanvullende, meer technische specificaties nodig.
Niet iedere omgeving kan met dezelfde technische specificaties overweg. Om deze reden zijn er meerdere typen technische specificaties:

  • HL7® versie 3 CDA compatibele specificaties, beschikbaar via de Nictiz ART-DECOR® omgeving
  • HL7® FHIR® compatibele specificaties, beschikbaar via de Nictiz-omgeving op de Simplifier FHIR Registry

Downloads

De bouwsteen is ook beschikbaar als pdf bestand of als spreadsheet

Over deze informatie

De informatie in deze wiki pagina is gebaseerd op de prepublicatie 2026-1
SNOMED CT en LOINC codes zijn gebaseeerd op:

  • SNOMED Clinical Terms versie: 20260331 [R] (maart 2026-editie)
  • LOINC version 2.81

De voorwaarden van gebruik staan op de beginpagina
Deze pagina is gegenereerd op 18/04/2026 17:24:41 met ZibExtraction v. 10.0.9604.31200


Terug naar ZIB overzicht