ChecklistPainBehaviour-v1.2.1(2026-1EN)
General information
Name: nl.zorg.ChecklistPainBehaviour ![]()
Version: 1.2.1
HCIM Status:Final
Release: 2026-1
Release status: Prepublished
Release date: 17-04-2026
Metadata
| DCM::CoderList | Werkgroep RadB Verpleegkundige Gegevens |
| DCM::ContactInformation.Address | * |
| DCM::ContactInformation.Name | * |
| DCM::ContactInformation.Telecom | * |
| DCM::ContentAuthorList | Werkgroep RadB Verpleegkundige Gegevens |
| DCM::CreationDate | 1-12-2016 |
| DCM::DeprecatedDate | |
| DCM::DescriptionLanguage | nl |
| DCM::EndorsingAuthority.Address | |
| DCM::EndorsingAuthority.Name | zorg |
| DCM::EndorsingAuthority.Telecom | |
| DCM::Id | 2.16.840.1.113883.2.4.3.11.60.40.3.12.17 |
| DCM::KeywordList | Pijnscore, assessment, CPG |
| DCM::LifecycleStatus | Final |
| DCM::ModelerList | Werkgroep RadB Verpleegkundige Gegevens |
| DCM::Name | nl.zorg.ChecklistPijngedrag |
| DCM::PublicationDate | 17-04-2026 |
| DCM::PublicationStatus | Prepublished |
| DCM::ReviewerList | Projectgroep RadB Verpleegkundige Gegevens & Kerngroep Registratie aan de Bron |
| DCM::RevisionDate | 11-04-2025 |
| DCM::Supersedes | nl.zorg.ChecklistPijngedrag-v1.2 |
| DCM::Version | 1.2.1 |
| HCIM::PublicationLanguage | EN |
Revision History
Only available in Dutch
Publicatieversie 1.0 (04-09-2017)
Publicatieversie 1.1 (31-01-2020)
| ZIB-923 | DefintionCodes zib nl.ChecklistPijngedrag |
Publicatieversie 1.1.1 (10-06-2022)
| ZIB-1638 | Titel van de zib bevat een spelfout |
Publicatieversie 1.2 (15-10-2023)
| ZIB-1946 | Tekstuele wijzigingen zib ChecklistPijnGedrag |
Publicatieversie 1.2.1 (24-04-2024)
| ZIB-2579 | ChecklistPijngedrag-deelmetingen op 1..1 zetten |
Concept
The CPB (Checklist Pain Behaviour) is a pain assessment tool, that is used to assess pain in children with a limited expressive repertoire or with a profound cognitive impairment, by observing their behaviour.
The CPB has ten observations that need to be addressed. The final score indicates whether the observed child suffers pain and 'how much'. The score is often combined with a VAS score that is completed by the nurses on basis of clinical experience.
Purpose
A pain assessment tool is an instrument for determining the intensity of pain and can be useful in order to determine the effectiveness of pain treatment interventions (pharmacological or non-pharmacological). For children with a limited expressive repertoire it is nevertheless difficult to differentiate between pain or distress/anxiety. This difference is relevant in determining the treatment. The score on a pain observation instrument remains a snapshot in time.
Evidence Base
For determining the degree of pain in children with difficulty expressing themselves there are diverse pain observation instruments available:
- CPB
- Comfort Behaviour scale/ ComfortNeo scale
- FLACC
Patient Population
The pain assessment tool CPB is developed for children with limited expressive repertoire or a profound cognitive impairment.
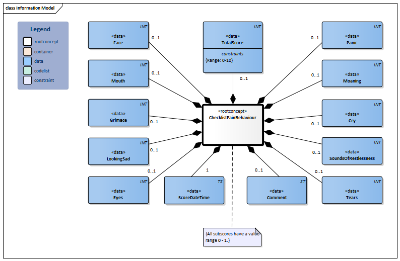
Information Model

| Type | Id | Concept | Card. | Definition | DefinitionCode | Reference | ||||||
| NL-CM:12.17.1 | Root concept of the ChecklistPainBehaviour information model. This root concept contains all data elements of the ChecklistPainBehaviour information model. |
|
||||||||||
| NL-CM:12.17.2 | 0..1 | The total score is the sum of all the individual scores. The total score has a range from 0 - 10. The total score can only be calculated if all individual scores are evaluated. |
|
|||||||||
| NL-CM:12.17.3 | 0..1 | Tense face; one or more muscles in the face are tensed. |
|
|||||||||
| NL-CM:12.17.4 | 0..1 | Deeper naso-labial furrow; the line between the nose and mouth (naso-labial furrow) is deeper and aside. |
|
|||||||||
| NL-CM:12.17.5 | 0..1 | Grimace; the co-occurrence of: furrowed eyebrows; eyes that are composed or pinched; a deeper line between the nose and mouth; opened mouth. |
|
|||||||||
| NL-CM:12.17.6 | 0..1 | Looking sad, almost in tears: eyebrows which have been pulled up laterally on the inner sides; wrinkles in the forehead, especially over the nose; eyes are squeezed; mouth drawn down possibly combined with a pout. |
|
|||||||||
| NL-CM:12.17.7 | 0..1 | Eyes squeezed.
Note: Do NOT score as present when the child is blinking or when the eyes are still closed without blinking. |
|
|||||||||
| NL-CM:12.17.8 | 0..1 | Panics, panic attack: an extreme form of anxiety which manifests itself in random restless body movements or violent resistance. This may be associated with an anxious look characterized by large widely opened eyes and eyebrows which are on the inner side raised up. |
|
|||||||||
| NL-CM:12.17.9 | 0..1 | Moaning, groaning; monotonous sound on plaintive tone. |
|
|||||||||
| NL-CM:12.17.10 | 0..1 | Cries softly; crying is accompanied by a shocking breath. |
|
|||||||||
| NL-CM:12.17.11 | 0..1 | Penetrating sounds of restlessness: sudden or longer lasting intense cries or verbal expressions of pain, such as 'ow' or 'you hurt me'. |
|
|||||||||
| NL-CM:12.17.12 | 0..1 | Tears: child produces tears in at least one eye, so more than just watery eyes. |
|
|||||||||
| NL-CM:12.17.13 | 1 | The date and time at which the CPB score was determined. | ||||||||||
| NL-CM:12.17.14 | 0..1 | A comment on the circumstances during the measurement. |
|
|||||||||
Columns Concept and DefinitionCode: hover over the values for more information
For explanation of the symbols, please see the legend page
Example Instances
Only available in Dutch
| ChecklijstPijnGedrag | |
| ScoreDatumTijd | 19-12-2016, 10.45 uur |
| Gespannen gezicht | 1 |
| Lijn tussen neus en mondhoek dieper | 0 |
| Grimas | 1 |
| Verdrietige blik, bijna in tranen | 0 |
| Ogen dicht knijpen | 1 |
| Paniekerig, paniek reactie | 1 |
| Kreunen, jammeren | 1 |
| Huilen, snikken | 0 |
| Indringende onruistgeluiden | 1 |
| Tranen | 0 |
| Totaalscore | 6 |
| Toelichting | pijn gemeten i.v.m. toegenomen onrust |
References
1. Pijnobservatielijst CPG – Checklist pijngedrag [Online] Beschikbaar op:http://www.kennispleingehandicaptensector.nl/gehandicaptenzorg/Pijnobservatielijst_CPG_Checklist_pijngedrag [Geraadpleegd: 1 december 2016] 2. Richtlijn Pijnmeting en Behandeling van pijn bij kinderen, NVK, 2007 [Online] Beschikbaar op:https://www.nvk.nl/Kwaliteit/Richtlijnenoverzicht/Details/tabid/1558/articleType/ArticleView/articleId/760/Pijn-meting-en-behandeling-van.aspx [Geraadpleegd: 21 december 2016] 3. Onderbouwing richtlijn Signaleren van Pijn bij mensen met een verstandelijke beperking” V&VN, februari 2015 [Online] Beschikbaar ophttps://www.venvn.nl/Portals/1/Nieuws/2015%20documenten/Multidisciplinaire%20richtlijn%20Signaleren%20van%20pijn%20bij%20mensen%20met%20een%20verstandelijke%20beperking.pdf [Geraadpleegd: 21 december 2016]
This information model in other releases
- Release 2017, (Version 1.0)
- Prerelease 2018-2, (Version 1.0)
- Prerelease 2019-2, (Version 1.1)
- Release 2020, (Version 1.1)
- Prerelease 2021-2, (Version 1.1)
- Prerelease 2022-1, (Version 1.1.1)
- Prerelease 2023-1, (Version 1.2)
- Release 2024, (Version 1.2.1)
Information model references
This information model refers to
- --
This information model is used in
- --
Technical specifications in HL7v3 CDA and HL7 FHIR
To exchange information based on health and care information models, additional, more technical specifications are required.
Not every environment can handle the same technical specifications. For this reason, there are several types of technical specifications:
- HL7® version 3 CDA compatible specifications, available through the Nictiz ART-DECOR® environment

- HL7® FHIR® compatible specifications, available through the Nictiz environment on the Simplifier FHIR

Downloads
This information model is also available as pdf file
or as spreadsheet
About this information
The information in this wikipage is based on prerelease 2026-1
SNOMED CT and LOINC codes are based on:
- SNOMED Clinical Terms versie: 20260331 [R] (maart 2026-editie)
- LOINC version 2.81
Conditions for use are located on the mainpage ![]()
This page is generated on 18/04/2026 18:37:10 with ZibExtraction v. 10.0.9604.31200