ChecklistPijngedrag-v1.2.1(2026-1NL)
Algemeen
Naam: nl.zorg.ChecklistPijngedrag ![]()
Versie: 1.2.1
ZIB Status:Final
Publicatie: 2026-1
Publicatie status: Prepublished
Publicatie datum: 17-04-2026
Metadata
| DCM::CoderList | Werkgroep RadB Verpleegkundige Gegevens |
| DCM::ContactInformation.Address | * |
| DCM::ContactInformation.Name | * |
| DCM::ContactInformation.Telecom | * |
| DCM::ContentAuthorList | Werkgroep RadB Verpleegkundige Gegevens |
| DCM::CreationDate | 1-12-2016 |
| DCM::DeprecatedDate | |
| DCM::DescriptionLanguage | nl |
| DCM::EndorsingAuthority.Address | |
| DCM::EndorsingAuthority.Name | zorg |
| DCM::EndorsingAuthority.Telecom | |
| DCM::Id | 2.16.840.1.113883.2.4.3.11.60.40.3.12.17 |
| DCM::KeywordList | Pijnscore, assessment, CPG |
| DCM::LifecycleStatus | Final |
| DCM::ModelerList | Werkgroep RadB Verpleegkundige Gegevens |
| DCM::Name | nl.zorg.ChecklistPijngedrag |
| DCM::PublicationDate | 17-04-2026 |
| DCM::PublicationStatus | Prepublished |
| DCM::ReviewerList | Projectgroep RadB Verpleegkundige Gegevens & Kerngroep Registratie aan de Bron |
| DCM::RevisionDate | 11-04-2025 |
| DCM::Supersedes | nl.zorg.ChecklistPijngedrag-v1.2 |
| DCM::Version | 1.2.1 |
| HCIM::PublicationLanguage | NL |
Revision History
Publicatieversie 1.0 (04-09-2017)
Publicatieversie 1.1 (31-01-2020)
| ZIB-923 | DefintionCodes zib nl.ChecklistPijngedrag |
Publicatieversie 1.1.1 (10-06-2022)
| ZIB-1638 | Titel van de zib bevat een spelfout |
Publicatieversie 1.2 (15-10-2023)
| ZIB-1946 | Tekstuele wijzigingen zib ChecklistPijnGedrag |
Publicatieversie 1.2.1 (24-04-2024)
| ZIB-2579 | ChecklistPijngedrag-deelmetingen op 1..1 zetten |
Concept
De CPG (Checklist Pijn Gedrag) is een pijnobservatie-instrument, dat wordt gebruikt om het gedrag te beoordelen van kinderen met een uitingsbeperking, of met een ernstige verstandelijke beperking.
De CPG telt tien observaties waarop gelet moet worden. De eindscore geeft aan of het geobserveerde kind pijn lijdt en ook ‘hoe erg’. Hierbij staat score 1,2, 3 staat voor geen tot lichte pijn, 4,5,6 voor matige pijn en 7,8,9,10 staat voor ernstige pijn. De score wordt vaak gecombineerd met een VAS-score die door de verpleegkundigen wordt ingevuld op basis van de klinische blik.
Purpose
Een pijnobservatie-instrument is een hulpmiddel bij het bepalen van de pijnintensiteit en tevens nuttig om de effectiviteit van de pijnbestrijding (farmacologisch of non-farmacologisch) te bepalen. Bij kinderen met een uitingsbeperking is het desondanks moeilijk om onderscheid te maken tussen pijn of onrust/angst. Dit onderscheid is relevant bij het bepalen van de behandeling. De score van een pijnobservatie-instrument blijft een momentopname.
Evidence Base
Voor de definitie is gebruik gemaakt van "Richtlijn Pijnmeting en Behandeling van pijn bij kinderen, NVK, 2007" en "Onderbouwing richtlijn
Signaleren van Pijn bij mensen met een verstandelijke beperking" V&VN, februari 2015.
Voor het vaststellen van de mate van pijn bij kinderen met een uitingsbeperking zijn verschillende pijnobservatieschalen beschikbaar:
- CPG
- Comfort-gedragsschaal/ ComfortNeo-schaal
- FLACC
Patient Population
De pijnobservatielijst CPG is ontwikkeld voor jongeren/kinderen met een uitingsbeperking of een ernstige verstandelijke beperking.
Information Model

| Type | Id | Concept | Card. | Definitie | DefinitieCode | Verwijzing | ||||||
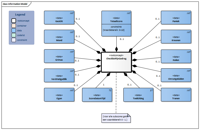
| NL-CM:12.17.1 | Rootconcept van de bouwsteen ChecklistPijnGedrag. Dit rootconcept bevat alle gegevenselementen van de bouwsteen ChecklistPijnGedrag. |
|
||||||||||
| NL-CM:12.17.2 | 0..1 | De totaalscore is de optelsom van de deelscores. Het bereik van de totaalscore is 0 tot 10. De totaalscore is alleen te berekenen als alle deelscores zijn bepaald. |
|
|||||||||
| NL-CM:12.17.3 | 0..1 | Gespannen gezicht: één of meer spieren in het gezicht worden aangespannen. |
|
|||||||||
| NL-CM:12.17.4 | 0..1 | Lijn tussen neus en mondhoek dieper: lijn tussen neusvleugels en mondhoek (naso-labiale plooi) ligt dieper dan normaal en is zijwaarts opgetrokken. |
|
|||||||||
| NL-CM:12.17.5 | 0..1 | Grimas: het gezamenlijk voorkomen van: gefronste wenkbrauwen; ogen die samen- of dichtgeknepen zijn; een diepere lijn tussen neus en mondhoek; geopende mond. |
|
|||||||||
| NL-CM:12.17.6 | 0..1 | Verdrietige blik, bijna in tranen: wenkbrauwen die aan de binnenzijden op- en zijwaarts getrokken zijn; rimpels in het voorhoofd, vooral boven de neusrug; ogen die samengeknepen zijn; mondhoeken die naar beneden zijn getrokken eventueel gecombineerd met een pruillip. |
|
|||||||||
| NL-CM:12.17.7 | 0..1 | Ogen (bijna) dichtknijpen: het samen- of dichtknijpen van de ogen. Noot: NIET scoren als aanwezig wanneer het kind knippert met de ogen of als de ogen steeds dicht zijn zonder te knipperen. |
|
|||||||||
| NL-CM:12.17.8 | 0..1 | Paniekerig, paniekreactie: een extreme vorm van angst die zich uit in willekeurige onrustige lichaamsbewegingen of heftig verzet.
Dit kan samengaan met een angstige blik gekenmerkt door grote wijd geopende ogen en wenkbrauwen die aan de binnenzijde iets omhoog- en samengetrokken zijn. |
|
|||||||||
| NL-CM:12.17.9 | 0..1 | Kreunen, kermen, jammeren: monotoon geluid op klaaglijke toon. |
|
|||||||||
| NL-CM:12.17.10 | 0..1 | Huilen, snikken: huilen. Het snikken gaat gepaard met een schokkende ademhaling. |
|
|||||||||
| NL-CM:12.17.11 | 0..1 | Onrustgeluiden/verbale uitingen: plotselinge of langer aanhoudende intense kreten of verbale uitingen van pijn, zoals ‘au’ of ‘je doet me zeer’. |
|
|||||||||
| NL-CM:12.17.12 | 0..1 | Tranen: kind produceert traanvocht in minimaal één oog, dus meer dan alleen waterige ogen. |
|
|||||||||
| NL-CM:12.17.13 | 1 | De datum en het tijdstip waarop de CPG-score bepaald is. | ||||||||||
| NL-CM:12.17.14 | 0..1 | Een toelichting op de meting of omstandigheden tijdens de meting. |
|
|||||||||
Kolommen Concept en DefinitieCode: houdt de muis boven de waarde voor meer informatie
Voor uitleg over de gebruikte symbolen, zie de legenda pagina
Example Instances
| ChecklijstPijnGedrag | |
| ScoreDatumTijd | 19-12-2016, 10.45 uur |
| Gespannen gezicht | 1 |
| Lijn tussen neus en mondhoek dieper | 0 |
| Grimas | 1 |
| Verdrietige blik, bijna in tranen | 0 |
| Ogen dicht knijpen | 1 |
| Paniekerig, paniek reactie | 1 |
| Kreunen, jammeren | 1 |
| Huilen, snikken | 0 |
| Indringende onruistgeluiden | 1 |
| Tranen | 0 |
| Totaalscore | 6 |
| Toelichting | pijn gemeten i.v.m. toegenomen onrust |
References
1. Pijnobservatielijst CPG – Checklist pijngedrag [Online] Beschikbaar op:http://www.kennispleingehandicaptensector.nl/gehandicaptenzorg/Pijnobservatielijst_CPG_Checklist_pijngedrag [Geraadpleegd: 1 december 2016] 2. Richtlijn Pijnmeting en Behandeling van pijn bij kinderen, NVK, 2007 [Online] Beschikbaar op:https://www.nvk.nl/Kwaliteit/Richtlijnenoverzicht/Details/tabid/1558/articleType/ArticleView/articleId/760/Pijn-meting-en-behandeling-van.aspx [Geraadpleegd: 21 december 2016] 3. Onderbouwing richtlijn Signaleren van Pijn bij mensen met een verstandelijke beperking” V&VN, februari 2015 [Online] Beschikbaar ophttps://www.venvn.nl/Portals/1/Nieuws/2015%20documenten/Multidisciplinaire%20richtlijn%20Signaleren%20van%20pijn%20bij%20mensen%20met%20een%20verstandelijke%20beperking.pdf [Geraadpleegd: 21 december 2016]
Deze bouwsteen in overige publicaties
- Publicatie 2017, (Versie 1.0)
- Pre-publicatie 2018-2, (Versie 1.0)
- Pre-publicatie 2019-2, (Versie 1.1)
- Publicatie 2020, (Versie 1.1)
- Pre-publicatie 2021-2, (Versie 1.1)
- Pre-publicatie 2022-1, (Versie 1.1.1)
- Pre-publicatie 2023-1, (Versie 1.2)
- Publicatie 2024, (Versie 1.2.1)
Bouwsteen verwijzingen
Deze bouwsteen verwijst naar
- --
Deze bouwsteen wordt gebruikt in
- --
Technische specificaties in HL7v3 CDA en HL7 FHIR
Om informatie op basis van zorginformatiebouwstenen uit te wisselen zijn aanvullende, meer technische specificaties nodig.
Niet iedere omgeving kan met dezelfde technische specificaties overweg. Om deze reden zijn er meerdere typen technische specificaties:
- HL7® versie 3 CDA compatibele specificaties, beschikbaar via de Nictiz ART-DECOR® omgeving

- HL7® FHIR® compatibele specificaties, beschikbaar via de Nictiz-omgeving op de Simplifier FHIR Registry

Downloads
De bouwsteen is ook beschikbaar als pdf bestand
of als spreadsheet
Over deze informatie
De informatie in deze wiki pagina is gebaseerd op de prepublicatie 2026-1
SNOMED CT en LOINC codes zijn gebaseeerd op:
- SNOMED Clinical Terms versie: 20260331 [R] (maart 2026-editie)
- LOINC version 2.81
De voorwaarden van gebruik staan op de beginpagina ![]()
Deze pagina is gegenereerd op 18/04/2026 17:24:15 met ZibExtraction v. 10.0.9604.31200