BodyWeight-v4.0.1(2024EN)
General information
Name: nl.zorg.BodyWeight ![]()
Version: 4.0.1
HCIM Status:Final
Release: 2024
Release status: Published
Release date: 24-04-2024
Metadata
| DCM::CoderList | Kerngroep Registratie aan de Bron |
| DCM::ContactInformation.Address | * |
| DCM::ContactInformation.Name | * |
| DCM::ContactInformation.Telecom | * |
| DCM::ContentAuthorList | Projectgroep Generieke Overdrachtsgegevens & Kerngroep Registratie aan de Bron |
| DCM::CreationDate | 29-11-2012 |
| DCM::DeprecatedDate | |
| DCM::DescriptionLanguage | nl |
| DCM::EndorsingAuthority.Address | |
| DCM::EndorsingAuthority.Name | PM |
| DCM::EndorsingAuthority.Telecom | |
| DCM::Id | 2.16.840.1.113883.2.4.3.11.60.40.3.12.1 |
| DCM::KeywordList | gewicht, lichaamsgewicht, vitale parameters |
| DCM::LifecycleStatus | Final |
| DCM::ModelerList | Kerngroep Registratie aan de Bron |
| DCM::Name | nl.zorg.Lichaamsgewicht |
| DCM::PublicationDate | 24-04-2024 |
| DCM::PublicationStatus | Published |
| DCM::ReviewerList | Projectgroep Generieke Overdrachtsgegevens & Kerngroep Registratie aan de Bron |
| DCM::RevisionDate | 01-04-2025 |
| DCM::Supersedes | nl.zorg.Lichaamsgewicht-v4.0 |
| DCM::Version | 4.0.1 |
| HCIM::PublicationLanguage | EN |
Revision History
Only available in Dutch
Publicatieversie 1.0 (15-02-2013)
Publicatieversie 1.1 (01-07-2013)
Publicatieversie 1.2 (01-04-2015)
| ZIB-74 | Wijzigingsverzoek bouwsteen gewicht |
| ZIB-140 | Aanpassingen in SNOMED CT codes en omschrijvingen voor codelijst ContextKledingCodelijst n.a.v. review terminologie expert. |
| ZIB-226 | In de klinische bouwsteen OverdrachtGewicht kwam de naam van de tagged value KledingCodelijst onder concept ContextKleding niet overeen met de naam van de valueset. |
| ZIB-308 | Prefix Overdracht weggehaald bij de generieke bouwstenen |
| ZIB-317 | Rootconcept naam wijzigen naar GewichtRC |
| ZIB-318 | ContextKleding wijzigen in Kleding |
| ZIB-354 | Naamgeving bouwsteen aanpassen. |
Incl. algemene wijzigingsverzoeken:
| ZIB-94 | Aanpassen tekst van Disclaimer, Terms of Use & Copyrights |
| ZIB-154 | Consequenties opsplitsing Medicatie bouwstenen voor overige bouwstenen. |
| ZIB-200 | Naamgeving SNOMED CT in tagged values klinische bouwstenen gelijk getrokken. |
| ZIB-201 | Naamgeving OID: in tagged value notes van klinische bouwstenen gelijk getrokken. |
| ZIB-309 | EOI aangepast |
| ZIB-324 | Codelijsten Name en Description beginnen met een Hoofdletter |
| ZIB-326 | Tekstuele aanpassingen conform de kwaliteitsreview kerngroep 2015 |
Publicatieversie 3.0 (01-05-2016)
| ZIB-453 | Wijziging naamgeving ZIB's en logo's door andere opzet van beheer |
Publicatieversie 3.1 (04-09-2017)
| ZIB-431 | Gebruik van LOINC en SNOMED CT in vitale functies gerelateerde zorginformatiebouwstenen |
| ZIB-473 | Terminologiekoppeling Lichaamsgewicht |
| ZIB-475 | Terminologiekoppeling Drugsgebruik |
| ZIB-551 | Geen informatie |
| ZIB-564 | Aanpassing/harmonisatie Engelse conceptnamen |
Publicatieversie 3.2 (01-09-2020)
| ZIB-1184 | DefinitionCodes Lichaamsgewicht |
Publicatieversie 4.0 (15-10-2023)
| ZIB-1704 | Lichaamsgewicht |
| ZIB-1886 | Lichaamsgewicht: ook formeel beperking g/kg aangeven |
Publicatieversie 4.0.1 (24-04-2024)
| ZIB-2591 | Lichaamsgewicht - Omschrijving Gewichtswaarde aanpassen |
| ZIB-2137 | 2023-1 Lichaamsgewicht: definitie NL-CM:12.1.2 WeightValue incorrect/incomplete |
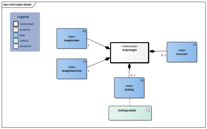
Concept
Body weight is the common name for (human) body mass.
Purpose
Early detection of deviating body weight is an important task in preventive healthcare. A patient being clearly overweight or underweight can be a symptom of other, underlying problems. Early detection also means an earlier start to treatment.
This healthcare information information model offers the option to record a person’s body weight (both exact and estimated).
Information Model

| Type | Id | Concept | Card. | Definition | DefinitionCode | Reference | ||||||||
| NL-CM:12.1.1 | Root concept of the BodyWeight information model. This root concept contains all data elements of the BodyWeight information model. |
|
||||||||||||
| NL-CM:12.1.2 | 1 | Patient's body weight. In the Netherlands, weight is expressed in kilograms (kg). For newborns, weight is usually expressed in grams (g).
This concept can also be used to determine an estimated body weight in the event that measuring the exact body weight is not possible - such as for example weighing a resistant child, or in the case of having to estimate the weight of an unborn child. |
|
|||||||||||
| NL-CM:12.1.3 | 0..1 | Comment on the weight measurement, such as any problems or factors that may influence body weight at that time, such as timing within the menstrual cycle, timing of recent bowel movement or a note on any amputations. |
|
|||||||||||
| NL-CM:12.1.4 | 1 | Date and (if possible) time that the weight was measured or estimated. | ||||||||||||
| NL-CM:12.1.5 | 0..1 | The clothes the patient was wearing at the time of the measurement. |
|
| ||||||||||
Columns Concept and DefinitionCode: hover over the values for more information
For explanation of the symbols, please see the legend page
Example Instances
Only available in Dutch
| Gewicht DatumTijd | GewichtWaarde | Kleding | Toelichting |
| 08-02-2023 | 72 kg | Volledig gekleed met schoenen | Linker been geamputeerd boven de knie |
| Gewicht DatumTijd | GewichtWaarde | Kleding | Toelichting |
| 06-02-2023 | 2400 gram | Ontkleed |
References
1. Parelsnoer DCM Lichaamsgewicht v0.97 [Online] Beschikbaar op: http://www.nictiz.nl/uploaded/FILES/htmlcontent/dcm/parelsnoer/Lichaamsgewicht%20v0.97.pdf [Geraadpleegd: 23 februari 2015].
2. openEHR-EHR-OBSERVATION.body_weight.v1[Online] Beschikbaar op: http://www.openehr.org/knowledge/ [Geraadpleegd: 23 februari 2015].
Traceability to other Standards
This health and care information model is in accordance with the information model template Measurement v1.0.
Valuesets
ClothingCodelist
| Valueset OID: 2.16.840.1.113883.2.4.3.11.60.40.2.12.1.1 | Binding: Required | Status: Active |
| Conceptname | Conceptcode | Codesystem name | Codesystem OID | Description |
| Undressed | UNDRESSED | ContextKleding | 2.16.840.1.113883.2.4.3.11.60.40.4.8.1 | Zonder kleding. |
| Minimal dressed | MINIMAL | ContextKleding | 2.16.840.1.113883.2.4.3.11.60.40.4.8.1 | Lichte kleding/ondergoed [Kleding die niet significant het gewicht beïnvloedt.] |
| Fully dressed | FULL | ContextKleding | 2.16.840.1.113883.2.4.3.11.60.40.4.8.1 | Volledig gekleed, inclusief schoenen [Kleren die een significante bijdrage hebben aan het gewicht, inclusief schoenen.] |
| Diaper | DIAPER | ContextKleding | 2.16.840.1.113883.2.4.3.11.60.40.4.8.1 | Luier [Individu draagt alleen een luier - zou significant aan het gewicht kunnen bijdragen.] [DEPRECATED] |
| Undressed | 248160001 | SNOMED CT | 2.16.840.1.113883.6.96 | Zonder kleding. |
| Minimal clothing | 220121000146105 | SNOMED CT | 2.16.840.1.113883.6.96 | Lichte kleding/ondergoed [Kleding die niet significant het gewicht beïnvloedt.] |
| Fully dressed including shoes | 220131000146107 | SNOMED CT | 2.16.840.1.113883.6.96 | Volledig gekleed, inclusief schoenen [Kleren die een significante bijdrage hebben aan het gewicht, inclusief schoenen.] |
| Barefoot | 1156252001 | SNOMED CT | 2.16.840.1.113883.6.96 | Volledig gekleed, zonder schoenen [Kleren die een significante bijdrage hebben aan het gewicht, zonder schoenen.] |
| Other values are not allowed | ||||
This information model in other releases
- Release 2015, (Version 1.2)
- Release 2016, (Version 3.0)
- Release 2017, (Version 3.1)
- Prerelease 2018-2, (Version 3.1)
- Prerelease 2019-2, (Version 3.1)
- Release 2020, (Version 3.2)
- Prerelease 2021-2, (Version 3.2)
- Prerelease 2022-1, (Version 3.2)
- Prerelease 2023-1, (Version 4.0)
- Prerelease 2026-1, (Version 4.0.1)
Information model references
This information model refers to
- --
This information model is used in
- --
Technical specifications in HL7v3 CDA and HL7 FHIR
To exchange information based on health and care information models, additional, more technical specifications are required.
Not every environment can handle the same technical specifications. For this reason, there are several types of technical specifications:
- HL7® version 3 CDA compatible specifications, available through the Nictiz ART-DECOR® environment

- HL7® FHIR® compatible specifications, available through the Nictiz environment on the Simplifier FHIR

Downloads
This information model is also available as pdf file
or as spreadsheet
About this information
The information in this wikipage is based on Release 2024
SNOMED CT and LOINC codes are based on:
- SNOMED Clinical Terms versie: 20250430 [R] (april 2025-editie)
- LOINC version 2.77
Conditions for use are located on the mainpage ![]()
This page is generated on 27/05/2025 13:59:11 with ZibExtraction v. 9.5.9242.40707