Bloeddruk-v5.1(2026-1NL)

Uit Zorginformatiebouwstenen
Naar navigatie springen Naar zoeken springen



Algemeen

Naam: nl.zorg.Bloeddruk
Versie: 5.1
ZIB Status:Final
Publicatie: 2026-1
Publicatie status: Prepublished
Publicatie datum: 17-04-2026


Terug naar ZIB overzicht

Metadata

DCM::CoderList Kerngroep Registratie aan de Bron
DCM::ContactInformation.Address *
DCM::ContactInformation.Name *
DCM::ContactInformation.Telecom *
DCM::ContentAuthorList Projectgroep Generieke Overdrachtsgegevens & Kerngroep Registratie aan de Bron
DCM::CreationDate 29-11-2012
DCM::DeprecatedDate
DCM::DescriptionLanguage nl
DCM::EndorsingAuthority.Address
DCM::EndorsingAuthority.Name PM
DCM::EndorsingAuthority.Telecom
DCM::Id 2.16.840.1.113883.2.4.3.11.60.40.3.12.4
DCM::KeywordList bloeddruk, diastolische bloeddruk, systolische bloeddruk, tensie
DCM::LifecycleStatus Final
DCM::ModelerList Kerngroep Registratie aan de Bron
DCM::Name nl.zorg.Bloeddruk
DCM::PublicationDate 17-04-2026
DCM::PublicationStatus Prepublished
DCM::ReviewerList Projectgroep Generieke Overdrachtsgegevens & Kerngroep Registratie aan de Bron
DCM::RevisionDate 03-04-2025
DCM::Supersedes nl.zorg.Bloeddruk-v5.0
DCM::Version 5.1
HCIM::PublicationLanguage NL

Revision History

Publicatieversie 1.0 (15-02-2013)

Publicatieversie 1.1 (01-07-2013)

Publicatieversie 1.2 (01-04-2015)

ZIB-135 Aanpassingen in SNOMED CT codes en omschrijvingen voor codelijst ContextHoudingCodelijst n.a.v. review terminologie expert.
ZIB-136 Aanpassingen in SNOMED CT codes en omschrijvingen voor codelijst MeetlocatieCodelijst n.a.v. review terminologie expert.
ZIB-137 Aanpassingen in SNOMED CT codes en omschrijvingen voor codelijst MeetmethodeCodelijst n.a.v. review terminologie expert.
ZIB-148 Aanpassingen in SNOMED CT codes en omschrijvingen voor codelijst BloeddrukDiastolischEindpuntCodelijst n.a.v. review terminologie expert.
ZIB-169 wijzingsverzoek bouwsteen bloeddruk
ZIB-218 De naam van de waardenlijst ManchetCodelijst kwam niet overeen met de tagged value.
ZIB-219 De naam van de waardenlijst MeetLocatieCodelijst kwam niet overeen met de tagged value.
ZIB-220 Notes bij MeetmethodeCodelijst verplaatst naar Meetmethode concept.
ZIB-308 Prefix Overdracht weggehaald bij de generieke bouwstenen
ZIB-315 ContextHouding wijzigen in Houding
ZIB-362 De waardelijst van het concept Meetmethode vermeldt twee waarden die beide geen meetmethode omschrijven maar een type bloedruk
ZIB-363 De waardelijst van het concept Manchet is niet conform de standaard van GOG.

Incl. algemene wijzigingsverzoeken:

ZIB-94 Aanpassen tekst van Disclaimer, Terms of Use & Copyrights
ZIB-154 Consequenties opsplitsing Medicatie bouwstenen voor overige bouwstenen.
ZIB-200 Naamgeving SNOMED CT in tagged values klinische bouwstenen gelijk getrokken.
ZIB-201 Naamgeving OID: in tagged value notes van klinische bouwstenen gelijk getrokken.
ZIB-309 EOI aangepast
ZIB-324 Codelijsten Name en Description beginnen met een Hoofdletter
ZIB-326 Tekstuele aanpassingen conform de kwaliteitsreview kerngroep 2015

Publicatieversie 3.0 (01-05-2016)

ZIB-453 Wijziging naamgeving ZIB's en logo's door andere opzet van beheer

Publicatieversie 3.1 (04-09-2017)

ZIB-431 Gebruik van LOINC en SNOMED CT in vitale functies gerelateerde zorginformatiebouwstenen
ZIB-552 LOINC codering toevoegen bij bloeddruk
ZIB-564 Aanpassing/harmonisatie Engelse conceptnamen
ZIB-571 Inconsistentie in conceptnamen PositieCodelijst

Publicatieversie 3.2 (31-01-2020)

ZIB-846 Discouraged LOINC code voor concept Bloeddruk

Publicatieversie 3.2.1 (01-09-2020)

ZIB-962 zib Bloeddruk, element methode

Publicatieversie 4.0 (15-10-2023)

ZIB-1731 Locatie bloeddruk meting
ZIB-1813 ZIB bloeddruk - locatie

Publicatieversie 5.0 (15-04-2024)

ZIB-2036 Meetmethodecodelijst Bloeddruk correct?
ZIB-2112 Concept Bloeddruk verduidelijken
ZIB-2218 Oth toevoegen aan Waardenlijsten met een required binding

Publicatieversie 5.1 (24-04-2024)

ZIB-2587 Bloeddruk - Veranderingen in MeetmethodeCodelijst deels terugdraaien

Concept

De arteriële bloeddruk is een parameter om de toestand van de bloedsomloop vast te leggen en wordt uitgedrukt in de systolische en diastolische druk in mmHg.

Purpose

De bloeddruk wordt gemeten om een indruk te krijgen van de gezondheidstoestand van het cardiovasculairsysteem van de patiënt.

Evidence Base

De lokale meting van de arteriële bloeddruk, welke surrogaat is voor de arteriële druk in de systemische circulatie. Meest gebruikelijk is dat de term 'bloeddruk' refereert aan de meting van de bloeddruk van de arteria brachialis in de bovenarm met manchet volgens de methode van Riva-Rocci.
Het protocol voor deze meting bevat veel details die niet algemeen bekend zijn (zoals de juiste toepassing van de Korotkoff tonen) of goed worden uitgevoerd (manchetbreedte aanpassen aan zeer grote of kleine diameter van de bovenarm, juiste daalsnelheid van de kwikkolom, afkapwaarden bij ritmestoornissen).

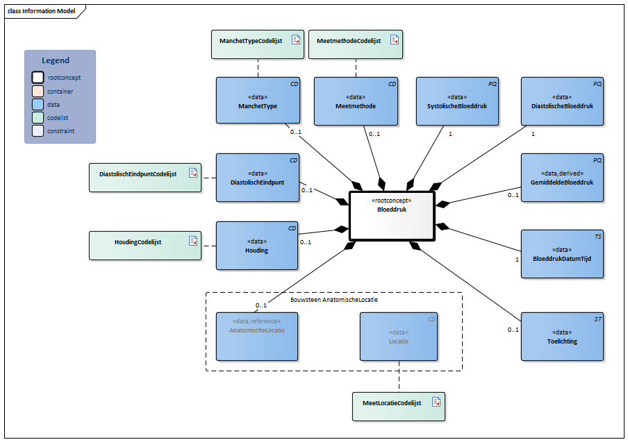
Information Model


#4583AnatomischeLocatie-v1.0.4(2026-1NL)#ManchetTypeCodelijst#DiastolischEindpuntCodelijst#4584#4589#4585#4575#MeetLocatieCodelijst#HoudingCodelijst#4591#4587#4582#MeetmethodeCodelijst#4590#4592#4588


Type Id Concept Card. Definitie DefinitieCode Verwijzing
NL-CM:12.4.1 Bloeddruk Rootconcept van de bouwsteen Bloeddruk. Dit rootconcept bevat alle gegevenselementen van de bouwsteen Bloeddruk.
85354-9 Bloeddruk panel waarvan alle leden optioneel in arterieel vaatstelsel
46973005 Bloeddrukmeting
NL-CM:12.4.9 ManchetType 0..1 De grootte van de manchet gebruikt bij de meting.
70665002 Bloeddrukmanchet
ManchetTypeCodelijst
NL-CM:12.4.7 Meetmethode 0..1 De soort methode die is toegepast voor het meten van de bloeddruk.
MeetmethodeCodelijst
NL-CM:12.4.2 SystolischeBloeddruk 1 De hoogste (piek) systemische arteriële bloeddruk - gemeten in de systolische of samentrekkingsfase van de hartslag.
8480-6 Intravasculaire systolische bloeddruk [druk] in arterieel vaatstelsel
NL-CM:12.4.3 DiastolischeBloeddruk 1 De laagste systemische arteriële bloeddruk - gemeten in de diastolische of ontspanningsfase van de hartslag.
8462-4 Intravasculaire diastolische bloeddruk [druk] in arterieel vaatstelsel
NL-CM:12.4.4 GemiddeldeBloeddruk 0..1 De gemiddelde bloeddruk gedurende één cyclus van samentrekken en ontspannen van het hart.

Deze wordt geschat op basis van de boven- en onderdruk. Die schatting is onbetrouwbaar bij circulatiestoornissen. Alleen bij een invasief gemeten bloeddruk kan deze waarde betrouwbaar vastgesteld worden.

6797001 Gemiddelde bloeddruk
NL-CM:12.4.5 BloeddrukDatumTijd 1 De datum en tijd, dat de bloeddrukwaarden werden verkregen.
NL-CM:12.4.6 Toelichting 0..1 Opmerkingen over de gemeten bloeddruk. Hier kan bijvoorbeeld een toelichting worden gegeven op omstandigheden die de meting hebben beïnvloed, zoals pijn, (in)spanning en slaap/waak toestand.
48767-8 Verklarend commentaar [interpretatie] in {systeem} (tekstueel)
NL-CM:12.4.12 AnatomischeLocatie 0..1 Lichaamslocatie waar de bloeddruk is gemeten.
AnatomischeLocatie
NL-CM:20.7.4 Locatie Localisatie op/in het lichaam.
MeetLocatieCodelijst
NL-CM:12.4.11 Houding 0..1 De houding van de patiënt bij het meten van de bloeddruk.
HoudingCodelijst
NL-CM:12.4.8 DiastolischEindpunt 0..1 Registratie van de Korotkoff toon die gebruikt is om de diastolische druk te meten met de auscultatieve methode.
85549003 Korotkofftonen
DiastolischEindpuntCodelijst

Kolommen Concept en DefinitieCode: houdt de muis boven de waarde voor meer informatie
Voor uitleg over de gebruikte symbolen, zie de legenda pagina

Example Instances

AnatomischeLocatie
Bloeddruk DatumTijd Systolische Bloeddruk Diastolische Bloeddruk Houding Manchet Type Lateraliteit Locatie Toelichting
08-02-2013 6:43 125 mmHg 75 mmHg Liggende positie standaard rechts bovenarm
AnatomischeLocatie
Bloeddruk DatumTijd Systolische Bloeddruk Diastolische Bloeddruk Houding Manchet Type Lateraliteit Locatie Toelichting
07-02-2013 108 mmHg 56 mmHg Zittende positie groot links pols Mw. is zwanger

References

1. Parelsnoer DCM Bloeddruk v0.9 [Online] Beschikbaar op: http://www.nictiz.nl/uploaded/FILES/htmlcontent/dcm/parelsnoer/Bloeddruk%20v0.9.pdf [Geraadpleegd: 23 februari 2015].

2. openEHR-EHR-OBSERVATION.blood_pressure.v1 [Online] Beschikbaar op: http://www.openehr.org/knowledge/ [Geraadpleegd: 23 februari 2015].

Traceability to other Standards

Deze zorginformatie bouwsteen is in lijn met de bouwsteen blauwdruk Meting v1.0.

Valuesets

DiastolischEindpuntCodelijst

Valueset OID: 2.16.840.1.113883.2.4.3.11.60.40.2.12.4.2 Binding: Required Status: Active
Conceptnaam Conceptcode Codestelselnaam Codesysteem OID Omschrijving
Fase 4 255271000 SNOMED CT 2.16.840.1.113883.6.96 Fase IV
Fase 5 255272007 SNOMED CT 2.16.840.1.113883.6.96 Fase V
Waarde Other (OTH) uit codestelsel NullFlavor (OID: 2.16.840.1.113883.5.1008) is toegestaan in deze waardenlijst.

HoudingCodelijst

Valueset OID: 2.16.840.1.113883.2.4.3.11.60.40.2.12.4.5 Binding: Extensible Status: Active
Conceptnaam Conceptcode Codestelselnaam Codesysteem OID Omschrijving
Staande positie 10904000 SNOMED CT 2.16.840.1.113883.6.96 Staande positie
Liggende positie 102538003 SNOMED CT 2.16.840.1.113883.6.96 Liggende positie
Zittende positie 33586001 SNOMED CT 2.16.840.1.113883.6.96 Zittende positie
Gekantelde positie 272587006 SNOMED CT 2.16.840.1.113883.6.96 Achteroverleunende positie
Trendelenburg-ligging 34106002 SNOMED CT 2.16.840.1.113883.6.96 Trendelenburgligging
Waarde Other (OTH) uit codestelsel NullFlavor (OID: 2.16.840.1.113883.5.1008) is toegestaan in deze waardenlijst.

ManchetTypeCodelijst

Valueset OID: 2.16.840.1.113883.2.4.3.11.60.40.2.12.4.3 Binding: Required Status: Active
Conceptnaam Conceptcode Codestelselnaam Codesysteem OID Omschrijving
Standaard STD ManchetType 2.16.840.1.113883.2.4.3.11.60.40.4.15.1 Standaard (Standaard manchet voor een volwassene (manchet 16x30 cm)
Groot L ManchetType 2.16.840.1.113883.2.4.3.11.60.40.4.15.1 Groot (Een manchet voor een volwassene met een armomtrek van 35 tot 44 cm (manchet 16x36 cm))
Klein S ManchetType 2.16.840.1.113883.2.4.3.11.60.40.4.15.1 Klein (Een manchet voor een volwassene met een armomtrek van 22 tot 26 cm (manchet 12x22 cm) )
Extra groot XL ManchetType 2.16.840.1.113883.2.4.3.11.60.40.4.15.1 Extra groot (Een manchet voor het dijbeen of arm wanneer de armomtrek 45 tot 52 cm is (manchet 16x42 cm))
Kind KIND ManchetType 2.16.840.1.113883.2.4.3.11.60.40.4.15.1 Maat voor kind (Een manchet voor kinderen of voor volwassenen met een dunne arm (manchet ca. 8x21 cm) )
Jong kind JONGKIND ManchetType 2.16.840.1.113883.2.4.3.11.60.40.4.15.1 Maat voor jong kind (Een manchet voor jonge kinderen (manchet ca. 5x15 cm))
Neonaat NEONAAT ManchetType 2.16.840.1.113883.2.4.3.11.60.40.4.15.1 Maat voor neonaat (Een manchet voor neonaten (manchet ca. 3x6 cm))
Waarde Other (OTH) uit codestelsel NullFlavor (OID: 2.16.840.1.113883.5.1008) is toegestaan in deze waardenlijst.

MeetLocatieCodelijst

Valueset OID: 2.16.840.1.113883.2.4.3.11.60.40.2.12.4.4 Binding: Extensible Status: Active
Conceptnaam Conceptcode Codestelselnaam Codesysteem OID Omschrijving
Structuur van bovenarm 40983000 SNOMED CT 2.16.840.1.113883.6.96 Bovenarm
Structuur van rechter bovenarm 368209003 SNOMED CT 2.16.840.1.113883.6.96 Rechter bovenarm [DEPRECATED]
Structuur van linker bovenarm 368208006 SNOMED CT 2.16.840.1.113883.6.96 Linker bovenarm [DEPRECATED]
Structuur van bovenbeen 68367000 SNOMED CT 2.16.840.1.113883.6.96 Bovenbeen
Structuur van rechter bovenbeen 11207009 SNOMED CT 2.16.840.1.113883.6.96 Rechter bovenbeen [DEPRECATED]
Structuur van linker bovenbeen 61396006 SNOMED CT 2.16.840.1.113883.6.96 Linker bovenbeen [DEPRECATED]
Structuur van polsregio 8205005 SNOMED CT 2.16.840.1.113883.6.96 Pols
Structuur van rechter pols 9736006 SNOMED CT 2.16.840.1.113883.6.96 Rechterpols [DEPRECATED]
Structuur van linker pols 5951000 SNOMED CT 2.16.840.1.113883.6.96 Linkerpols [DEPRECATED]
Structuur van digitus van hand, exclusief digitus I 7569003 SNOMED CT 2.16.840.1.113883.6.96 Vinger [DEPRECATED]
Structuur van regio van enkel 344001 SNOMED CT 2.16.840.1.113883.6.96 Enkel
Structuur van rechter enkel 6685009 SNOMED CT 2.16.840.1.113883.6.96 Rechterenkel [DEPRECATED]
Structuur van linker enkel 51636004 SNOMED CT 2.16.840.1.113883.6.96 Linkerenkel [DEPRECATED]
Structuur van digitus van hand 125685002 SNOMED CT 2.16.840.1.113883.6.96 Vinger (inclusief duim)
Structuur van onderbeen 30021000 SNOMED CT 2.16.840.1.113883.6.96 Onderbeen
Waarde Other (OTH) uit codestelsel NullFlavor (OID: 2.16.840.1.113883.5.1008) is toegestaan in deze waardenlijst.

MeetmethodeCodelijst

Valueset OID: 2.16.840.1.113883.2.4.3.11.60.40.2.12.4.1 Binding: Extensible Status: Active
Conceptnaam Conceptcode Codestelselnaam Codesysteem OID Omschrijving
Non-invasief 22762002 SNOMED CT 2.16.840.1.113883.6.96 Niet-invasief [DEPRECATED]
Bloeddrukmeting met gebruikmaking van manchet 371911009 SNOMED CT 2.16.840.1.113883.6.96 Niet-invasief (met manchet) [DEPRECATED]
Invasief 10179008 SNOMED CT 2.16.840.1.113883.6.96 Invasief [DEPRECATED]
Invasief meten van arteriële bloeddruk 99041000146109 SNOMED CT 2.16.840.1.113883.6.96 Invasief meten van arteriële bloeddruk
Blood pressure measurement using manual blood pressure device with auscultation 360671000146103 SNOMED CT 2.16.840.1.113883.6.96 Handmatige bloeddrukmeting met auscultatie
Blood pressure measurement using automated blood pressure device [DEPRECATED] 360661000146109 SNOMED CT 2.16.840.1.113883.6.96 Automatische bloeddrukmeting [DEPRECATED]
Bloeddrukmeting met automatische bloeddrukmeter 95691000146106 SNOMED CT 2.16.840.1.113883.6.96 Niet-invasief (met automatische bloeddrukmeter)
Waarde Other (OTH) uit codestelsel NullFlavor (OID: 2.16.840.1.113883.5.1008) is toegestaan in deze waardenlijst.

Deze bouwsteen in overige publicaties

Bouwsteen verwijzingen

Deze bouwsteen verwijst naar

Deze bouwsteen wordt gebruikt in

--

Technische specificaties in HL7v3 CDA en HL7 FHIR

Om informatie op basis van zorginformatiebouwstenen uit te wisselen zijn aanvullende, meer technische specificaties nodig.
Niet iedere omgeving kan met dezelfde technische specificaties overweg. Om deze reden zijn er meerdere typen technische specificaties:

  • HL7® versie 3 CDA compatibele specificaties, beschikbaar via de Nictiz ART-DECOR® omgeving
  • HL7® FHIR® compatibele specificaties, beschikbaar via de Nictiz-omgeving op de Simplifier FHIR Registry

Downloads

De bouwsteen is ook beschikbaar als pdf bestand of als spreadsheet

Over deze informatie

De informatie in deze wiki pagina is gebaseerd op de prepublicatie 2026-1
SNOMED CT en LOINC codes zijn gebaseeerd op:

  • SNOMED Clinical Terms versie: 20260331 [R] (maart 2026-editie)
  • LOINC version 2.81

De voorwaarden van gebruik staan op de beginpagina
Deze pagina is gegenereerd op 17/04/2026 12:05:40 met ZibExtraction v. 10.0.9603.19166


Terug naar ZIB overzicht