BarthelIndex-v3.2(2026-1NL)

Uit Zorginformatiebouwstenen
Naar navigatie springen Naar zoeken springen



Algemeen

Naam: nl.zorg.BarthelIndex
Versie: 3.2
ZIB Status:Final
Publicatie: 2026-1
Publicatie status: Prepublished
Publicatie datum: 17-04-2026


Terug naar ZIB overzicht

Metadata

DCM::CoderList Kerngroep Registratie aan de Bron
DCM::ContactInformation.Address *
DCM::ContactInformation.Name *
DCM::ContactInformation.Telecom *
DCM::ContentAuthorList Projectgroep Generieke Overdrachtsgegevens & Kerngroep Registratie aan de Bron
DCM::CreationDate 2-2-2013
DCM::DeprecatedDate
DCM::DescriptionLanguage nl
DCM::EndorsingAuthority.Address
DCM::EndorsingAuthority.Name PM
DCM::EndorsingAuthority.Telecom
DCM::Id 2.16.840.1.113883.2.4.3.11.60.40.3.4.2
DCM::KeywordList score, index, ADL, afhankelijkheid, barthel
DCM::LifecycleStatus Final
DCM::ModelerList Kerngroep Registratie aan de Bron
DCM::Name nl.zorg.BarthelIndex
DCM::PublicationDate 17-04-2026
DCM::PublicationStatus Prepublished
DCM::ReviewerList Projectgroep Generieke Overdrachtsgegevens & Kerngroep Registratie aan de Bron
DCM::RevisionDate 08-02-2023
DCM::Supersedes nl.zorg.BarthelIndex-v3.1
DCM::Version 3.2
HCIM::PublicationLanguage NL

Revision History

Publicatieversie 1.0 (15-02-2013) -

Publicatieversie 1.1 (01-07-2013) -

Publicatieversie 1.2 (01-04-2015)

ZIB-166 Codelijsten uit de bouwsteen OverdrachtBarthelIndex codes en value op elkaar afstemmen.
ZIB-168 OverdrachtBartelIndex: Onafhankelijk moet zijn Afhankelijk
ZIB-208 In de klinische bouwsteen OverdrachtBarthelIndex komt de naamgeving van de tagged value DCM::ValueSet TrappenLopenCodelijst niet overeen met de naam van de valueset.
ZIB-209 In de klinische bouwsteen OverdrachtBarthelIndex komt de naamgeving van de tagged value DCM::ValueSet BadenDoucheCodelijst niet overeen met de naam van de valueset.
ZIB-210 In klinische bouwsteen OverdrachtBarthelIndex de waarde van DCM::Name aanpassen van OverdrachtBarthelIndex naar nl.nfu.OverdrachtBarthelIndex.
ZIB-211 Voor waardelijsten met codes uit codesystem NL-CM-CS in klinische bouwsteen nl.nfu.OverdrachtBarthelIndex eigen codesystems aangemaakt, incl. OID.
ZIB-212 Naamgeving concept BadenDouche aangepat naar BadenDouchen.
ZIB-308 Prefix Overdracht weggehaald bij de generieke bouwstenen

Incl. algemene wijzigingsverzoeken:

ZIB-94 Aanpassen tekst van Disclaimer, Terms of Use & Copyrights
ZIB-154 Consequenties opsplitsing Medicatie bouwstenen voor overige bouwstenen.
ZIB-200 Naamgeving SNOMED CT in tagged values klinische bouwstenen gelijk getrokken.
ZIB-201 Naamgeving OID: in tagged value notes van klinische bouwstenen gelijk getrokken.
ZIB-309 EOI aangepast
ZIB-324 Codelijsten Name en Description beginnen met een Hoofdletter
ZIB-326 Tekstuele aanpassingen conform de kwaliteitsreview kerngroep 2015

Publicatieversie 1.2.1 (22-05-2015)

ZIB-375 Inconsistent gebruik van naamgeving Transfer(s)Codelijst.

Publicatieversie 3.0 (01-05-2016)

ZIB-453 Wijziging naamgeving ZIB's en logo's door andere opzet van beheer

Publicatieversie 3.1 (04-09-2017)

ZIB-564 Aanpassing/harmonisatie Engelse conceptnamen

Publicatieversie 3.2 (15-10-2023)

ZIB-1692 Terminologie codes voor BarthelIndex concepten

Concept

De Barthel-index is een gevalideerd meetinstrument voor het vastleggen en volgen van activiteiten van het dagelijks leven (ADL) van patiënten en indirect de mate van afhankelijk zijn van hulp.
De lijst bestaat uit 10 onderdelen: darm, blaas, uiterlijke verzorging, toiletgebruik, eten, transfers (bed-stoel en omgekeerd), mobiliteit, aan- en uitkleden, trappen lopen en baden/douchen waaraan een score wordt toegekend.
De totaalscore is de som van de scores van de 10 onderdelen.

Purpose

Het verkrijgen van inzicht in de afhankelijkheid van zorg voor het uitvoeren van algemene dagelijkse activiteiten door middel van een gevalideerde score. Dit om, zo nodig, de zorg aan te passen aan de behoeften van de patiënt.

Information Model


#EtenCodelijst#ToiletgebruikCodelijst#UiterlijkeVerzorgingCodelijst#DarmCodelijst#BlaasCodelijst#BadenDouchenCodelijst#TrappenLopenCodelijst#AanUitkledenCodelijst#MobiliteitCodelijst#TransfersCodelijst#120#119#118#117#116#115#114#113#111#112#121#110


Type Id Concept Card. Definitie DefinitieCode Verwijzing
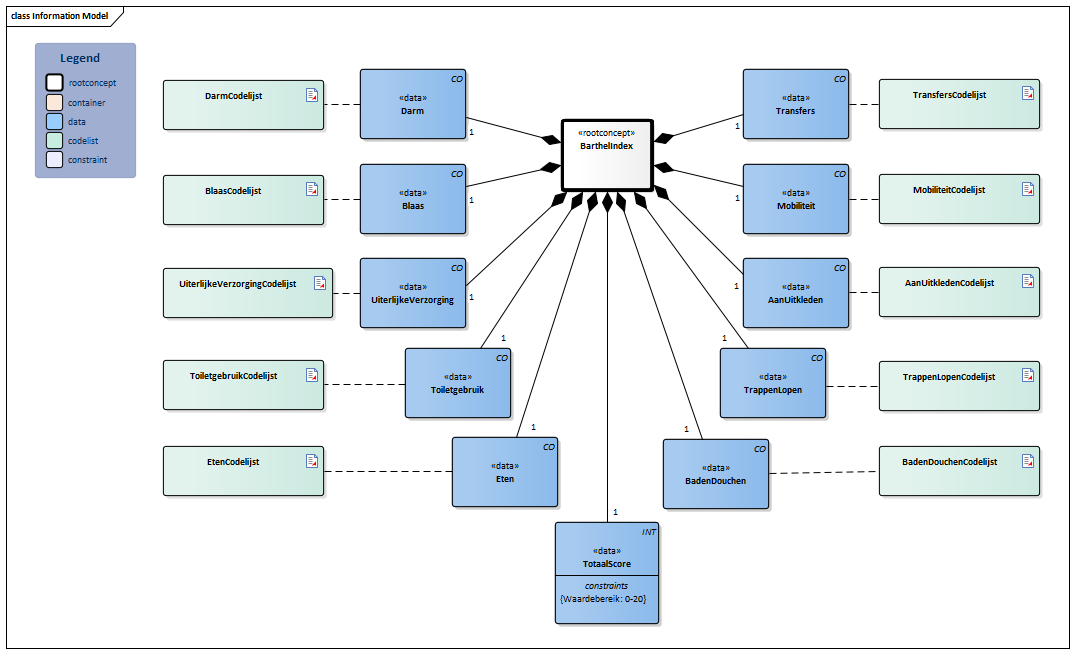
NL-CM:4.2.1 BarthelIndex Rootconcept van de bouwsteen BarthelIndex. Dit rootconcept bevat alle gegevenselementen van de bouwsteen BarthelIndex.
273302005 Barthel-index
NL-CM:4.2.4 Darm 1 De darmfunctie beschrijft de mate van ontlastingsincontinentie.

Bij de uitvraag wordt de toestand van de voorgaande week beschouwd. Hierbij worden de volgende interpretaties gehanteerd:

  • Incontinent: incontinent of klysma noodzakelijk.
  • Ongelukje: max. 1 keer per week een ongelukje.
  • Continent: gedurende de hele week continent.
4002004 BarthelIndex Darm
DarmCodelijst
NL-CM:4.2.3 Blaas 1 De blaasfunctie beschrijft de mate van urine-incontinentie.

Bij de uitvraag wordt de toestand van de voorgaande week beschouwd. Hierbij worden de volgende interpretaties gehanteerd:

  • Incontinent: incontinent of katheter.
  • Ongelukje: max. 1 keer per 24 uur een ongelukje.
  • Continent: gedurende de hele week continent of een patiënt die zijn katheter zelf kan verzorgen.
4002003 BarthelIndex Blaas
BlaasCodelijst
NL-CM:4.2.5 UiterlijkeVerzorging 1 Uiterlijke verzorging geeft een indicatie van de mate waarin de patiënt in staat is zichzelf te verzorgen. Dit verwijst naar persoonlijke verzorging zoals tandenpoetsen, haren te kammen, scheren en wassen.

Bij de uitvraag wordt de toestand van de voorgaande 24-48 uur beschouwd. Hierbij worden de volgende interpretaties gehanteerd:

  • Afhankelijk: niet in staat zelfstandig het uiterlijk te verzorgen.
  • Onafhankelijk: in staat zelfstandig tanden te poetsen, haren te kammen, te scheren en te wassen.
4002005 BarthelIndex UiterlijkeVerzorging
UiterlijkeVerzorgingCodelijst
NL-CM:4.2.6 Toiletgebruik 1 Toiletgebruik geeft een indicatie van de mate waarin de patiënt in staat is zelfstandig het toilet te gebruiken.

Hierbij worden de volgende interpretaties gehanteerd:

  • Afhankelijk: afhankelijk.
  • Hulp: heeft enige hulp nodig maar kan sommige dingen zelf, bijvoorbeeld zichzelf afvegen.
  • Onafhankelijk: in staat om naar toilet te gaan, zich voldoende uit te kleden, schoon te maken, aan te kleden en weg te gaan.
4002006 BarthelIndex Toiletgebruik
ToiletgebruikCodelijst
NL-CM:4.2.7 Eten 1 Eten geeft een indicatie van de mate waarin de patiënt zelfstandig kan eten.

Hierbij worden de volgende interpretaties gehanteerd:

  • Niet zelfstandig: niet in staat zelfstandig te eten.
  • Hulp: voedsel wordt fijngemaakt; patiënt eet zelf maar heeft hulp nodig bij snijden, smeren van boter, enzovoorts.
  • Onafhankelijk: in staat om normaal voedsel (ook hard voedsel) te eten. Het eten mag gekookt en geserveerd worden door anderen maar mag niet worden fijngemaakt.
4002007 BarthelIndex Eten
EtenCodelijst
NL-CM:4.2.8 Transfers 1 Transfer geeft een indicatie van de mate waarin de patiënt in staat is zelfstandig transfers uit te voeren van bed naar stoel en terug.

Hierbij worden de volgende interpretaties gehanteerd:

  • Niet zelfstandig: niet in staat om te zitten, er wordt gebruik gemaakt van tillift.
  • Veel hulp: hulp van een sterk, getraind persoon of 2 gewone personen, maar patiënt kan zelfstandig rechtop zitten.
  • Weinig hulp: een persoon voor toezicht of enige hulp, in woorden of lichamelijk.
  • Onafhankelijk: heeft geen hulp nodig.
4002008 BarthelIndex Transfers
TransfersCodelijst
NL-CM:4.2.9 Mobiliteit 1 Mobiliteit geeft een indicatie van de mate waarin de patiënt in staat is zelfstandig te verplaatsen.

Hierbij worden de volgende interpretaties gehanteerd:

  • Afhankelijk: kan zich niet verplaatsen.
  • Onafhankelijk met rolstoel: maakt gebruik van rolstoel incl. het zonder hulp nemen van hoeken en deuren.
  • Loopt met hulp: hulp van één persoon, bijv. in woorden of lichamelijk.
  • Onafhankelijk: kan zich verplaatsen in huis of op afdeling; hulpmiddel mag worden gebruikt.
4002009 BarthelIndex Mobiliteit
MobiliteitCodelijst
NL-CM:4.2.10 AanUitkleden 1 AanUitkleden geeft een indicatie van de mate waarin de patiënt in staat is zichzelf zelfstandig aan en uit te kleden.

Hierbij worden de volgende interpretaties gehanteerd:

  • Afhankelijk: afhankelijk.
  • Hulp: heeft hulp nodig maar kan ongeveer de helft zelf, bijv. alleen hulp bij knopen en/of ritssluitingen.
  • Onafhankelijk: in staat kleren te kiezen en aan te doen.
4002010 BarthelIndex AanUitkleden
AanUitkledenCodelijst
NL-CM:4.2.11 TrappenLopen 1 TrappenLopen geeft een indicatie van de mate waarin de patiënt in staat is zelfstandig de trap op en af te gaan.

Hierbij worden de volgende interpretaties gehanteerd:

  • Afhankelijk: niet in staat de trap op en af te gaan.
  • Hulp: heeft hulp nodig, bijv. in woorden, lichamelijk of in de vorm van een hulpmiddel.
  • Onafhankelijk: in staat zelfstandig de trap op en af te gaan, en kan eventueel hulpmiddel zelf dragen.
4002011 BarthelIndex TrappenLopen
TrappenLopenCodelijst
NL-CM:4.2.12 BadenDouchen 1 BadenDouchen geeft een indicatie van de mate waarin de patiënt in staat is zelfstandig te douchen of in bad te gaan.

Hierbij worden de volgende interpretaties gehanteerd:

  • Afhankelijk: niet in staat zelfstandig te baden.
  • Onafhankelijk: in staat zonder toezicht of hulp in en uit bad stappen en zichzelf te wassen.
4002012 BarthelIndex BadenDouchen
BadenDouchenCodelijst
NL-CM:4.2.2 TotaalScore 1 De score van de Barthel index is de som van de scores op de afzonderlijke variabelen.

De interpretatie van deze totaalscore is 0-9 voor ernstig beperkt, 10-19 voor matig beperkt en 20 voor zelfstandig. Twintig is de maximale score.

725594005 Barthel Index of Activities of Daily Living score

Kolommen Concept en DefinitieCode: houdt de muis boven de waarde voor meer informatie
Voor uitleg over de gebruikte symbolen, zie de legenda pagina

Example Instances

BarthelIndex
Blaas 1
Darm 2
UiterlijkeVerzorging 1
Toiletgebruik 2
Eten 2
Transfers 1
Mobiliteit 1
AanUitkleden 1
TrappenLopen 2
BadenDouchen 1
TotaalScore 14

References

1. Barthel Index [Online] Beschikbaar op: http://www.zorginformatiemodel.nl/1_documentatie/Doc_Obs_Barthel_Index_R01_V1_3.pdf [Geraadpleegd: 23 februari 2015].

2. Barthel Index [Online] Beschikbaar op: http://www.openehr.org/knowledge/ [Geraadpleegd: 18 februari 2013].

3. GOOSSEN, W.T.F. et al. (2004) Specificaties CVA keteninformatiesysteem. Versie 1.1. Leidschendam, Nictiz.

4. HAAN DE, R. et al. (1993) Klinimetrische evaluatie van de Barthel-index, een maat voor beperkingen in het dagelijks functioneren. Nederlands Tijdschrift voor Geneeskunde. 37 (18), p. 917-921.

5. MAHONY, F.I. et al. (1965) Functional Evaluation: The Barthel Index. Maryland State Medical Journal. 1965 (14), p .61-65.

6. PEPPEN VAN, R.P.S. et al. (2004) Richtlijn Beroerte. Amersfoort, Koninklijk Nederlands Genootschap voor Fysiotherapie (KNGF).

Valuesets

AanUitkledenCodelijst

Valueset OID: 2.16.840.1.113883.2.4.3.11.60.40.2.4.2.8 Binding: Required Status: Active
Conceptnaam Conceptcode Conceptwaarde Codestelselnaam Codesysteem OID Omschrijving
Afhankelijk DRESS0 0 BarthelAanUitkleden 2.16.840.1.113883.2.4.3.11.60.40.4.1.8 Afhankelijk
Hulp DRESS1 1 BarthelAanUitkleden 2.16.840.1.113883.2.4.3.11.60.40.4.1.8 Heeft hulp nodig maar kan ongeveer de helft zelf
Onafhankelijk DRESS2 2 BarthelAanUitkleden 2.16.840.1.113883.2.4.3.11.60.40.4.1.8 Onafhankelijk
Andere waarden zijn niet toegestaan

BadenDouchenCodelijst

Valueset OID: 2.16.840.1.113883.2.4.3.11.60.40.2.4.2.10 Binding: Required Status: Active
Conceptnaam Conceptcode Conceptwaarde Codestelselnaam Codesysteem OID Omschrijving
Afhankelijk BATH0 0 BarthelBadenDouchen 2.16.840.1.113883.2.4.3.11.60.40.4.1.10 Afhankelijk
Onafhankelijk BATH1 1 BarthelBadenDouchen 2.16.840.1.113883.2.4.3.11.60.40.4.1.10 Onafhankelijk
Andere waarden zijn niet toegestaan

BlaasCodelijst

Valueset OID: 2.16.840.1.113883.2.4.3.11.60.40.2.4.2.2 Binding: Required Status: Active
Conceptnaam Conceptcode Conceptwaarde Codestelselnaam Codesysteem OID Omschrijving
Incontinent URIN0 0 BarthelBlaas 2.16.840.1.113883.2.4.3.11.60.40.4.1.2 Incontinent of katheter
Ongelukje URIN1 1 BarthelBlaas 2.16.840.1.113883.2.4.3.11.60.40.4.1.2 Af en toe een ongelukje (max. 1 keer per 24 uur)
Continent URIN2 2 BarthelBlaas 2.16.840.1.113883.2.4.3.11.60.40.4.1.2 Continent (gedurende meer dan 7 dagen)
Andere waarden zijn niet toegestaan

DarmCodelijst

Valueset OID: 2.16.840.1.113883.2.4.3.11.60.40.2.4.2.1 Binding: Required Status: Active
Conceptnaam Conceptcode Conceptwaarde Codestelselnaam Codesysteem OID Omschrijving
Incontinent FECAL0 0 BarthelDarm 2.16.840.1.113883.2.4.3.11.60.40.4.1.1 Incontinent
Ongelukje FECAL1 1 BarthelDarm 2.16.840.1.113883.2.4.3.11.60.40.4.1.1 Af en toe een ongelukje
Continent FECAL2 2 BarthelDarm 2.16.840.1.113883.2.4.3.11.60.40.4.1.1 Continent
Andere waarden zijn niet toegestaan

EtenCodelijst

Valueset OID: 2.16.840.1.113883.2.4.3.11.60.40.2.4.2.5 Binding: Required Status: Active
Conceptnaam Conceptcode Conceptwaarde Codestelselnaam Codesysteem OID Omschrijving
Niet zelfstandig FEED0 0 BarthelEten 2.16.840.1.113883.2.4.3.11.60.40.4.1.5 Niet in staat (niet zelfstandig)
Hulp FEED1 1 BarthelEten 2.16.840.1.113883.2.4.3.11.60.40.4.1.5 Heeft hulp nodig bij snijden, smeren van boter, enz.
Onafhankelijk FEED2 2 BarthelEten 2.16.840.1.113883.2.4.3.11.60.40.4.1.5 Onafhankelijk
Andere waarden zijn niet toegestaan

MobiliteitCodelijst

Valueset OID: 2.16.840.1.113883.2.4.3.11.60.40.2.4.2.7 Binding: Required Status: Active
Conceptnaam Conceptcode Conceptwaarde Codestelselnaam Codesysteem OID Omschrijving
Afhankelijk MOBIL0 0 BarthelMobiliteit 2.16.840.1.113883.2.4.3.11.60.40.4.1.7 Kan zich niet verplaatsen
Onafhankelijk met rolstoel MOBIL1 1 BarthelMobiliteit 2.16.840.1.113883.2.4.3.11.60.40.4.1.7 Onafhankelijk, maar maakt gebruik van rolstoel, incl. het zonder hulp nemen van hoeken en deuren.
Loopt met hulp MOBIL2 2 BarthelMobiliteit 2.16.840.1.113883.2.4.3.11.60.40.4.1.7 Loopt met hulp van 1 persoon (hulp van woorden of lichamelijk)
Onafhankelijk MOBIL3 3 BarthelMobiliteit 2.16.840.1.113883.2.4.3.11.60.40.4.1.7 Onafhankelijk
Andere waarden zijn niet toegestaan

ToiletgebruikCodelijst

Valueset OID: 2.16.840.1.113883.2.4.3.11.60.40.2.4.2.4 Binding: Required Status: Active
Conceptnaam Conceptcode Conceptwaarde Codestelselnaam Codesysteem OID Omschrijving
Afhankelijk TOIL0 0 BarthelToiletgebruik 2.16.840.1.113883.2.4.3.11.60.40.4.1.4 Afhankelijk
Hulp TOIL1 1 BarthelToiletgebruik 2.16.840.1.113883.2.4.3.11.60.40.4.1.4 Heeft enige hulp nodig maar kan sommige dingen zelf
Onafhankelijk TOIL2 2 BarthelToiletgebruik 2.16.840.1.113883.2.4.3.11.60.40.4.1.4 Onafhankelijk (op en af, uit- en aankleden, afvegen)
Andere waarden zijn niet toegestaan

TransfersCodelijst

Valueset OID: 2.16.840.1.113883.2.4.3.11.60.40.2.4.2.6 Binding: Required Status: Active
Conceptnaam Conceptcode Conceptwaarde Codestelselnaam Codesysteem OID Omschrijving
Niet zelfstandig TRANS0 0 BarthelTransfer 2.16.840.1.113883.2.4.3.11.60.40.4.1.6 Niet in staat (niet zelfstandig)
Veel hulp TRANS1 1 BarthelTransfer 2.16.840.1.113883.2.4.3.11.60.40.4.1.6 Veel hulp (1-2 mensen lichamelijk)
Weinig hulp TRANS2 2 BarthelTransfer 2.16.840.1.113883.2.4.3.11.60.40.4.1.6 Weinig hulp (met hulp van woorden of lichamelijk)
Onafhankelijk TRANS3 3 BarthelTransfer 2.16.840.1.113883.2.4.3.11.60.40.4.1.6 Onafhankelijk
Andere waarden zijn niet toegestaan

TrappenLopenCodelijst

Valueset OID: 2.16.840.1.113883.2.4.3.11.60.40.2.4.2.9 Binding: Required Status: Active
Conceptnaam Conceptcode Conceptwaarde Codestelselnaam Codesysteem OID Omschrijving
Afhankelijk CLIMB0 0 BarthelTrappenLopen 2.16.840.1.113883.2.4.3.11.60.40.4.1.9 Niet in staat
Hulp CLIMB1 1 BarthelTrappenLopen 2.16.840.1.113883.2.4.3.11.60.40.4.1.9 Heeft hulp nodig (woorden, lichamelijk of hulpmiddel)
Onafhankelijk CLIMB2 2 BarthelTrappenLopen 2.16.840.1.113883.2.4.3.11.60.40.4.1.9 Onafhankelijk naar boven en naar beneden
Andere waarden zijn niet toegestaan

UiterlijkeVerzorgingCodelijst

Valueset OID: 2.16.840.1.113883.2.4.3.11.60.40.2.4.2.3 Binding: Required Status: Active
Conceptnaam Conceptcode Conceptwaarde Codestelselnaam Codesysteem OID Omschrijving
Hulp GROOM0 0 BarthelUiterlijkeVerzorging 2.16.840.1.113883.2.4.3.11.60.40.4.1.3 Heeft hulp nodig
Onafhankelijk GROOM1 1 BarthelUiterlijkeVerzorging 2.16.840.1.113883.2.4.3.11.60.40.4.1.3 Onafhankelijk (gezicht, haar, tanden, scheren)
Andere waarden zijn niet toegestaan

Deze bouwsteen in overige publicaties

Bouwsteen verwijzingen

Deze bouwsteen verwijst naar

--

Deze bouwsteen wordt gebruikt in

--

Technische specificaties in HL7v3 CDA en HL7 FHIR

Om informatie op basis van zorginformatiebouwstenen uit te wisselen zijn aanvullende, meer technische specificaties nodig.
Niet iedere omgeving kan met dezelfde technische specificaties overweg. Om deze reden zijn er meerdere typen technische specificaties:

  • HL7® versie 3 CDA compatibele specificaties, beschikbaar via de Nictiz ART-DECOR® omgeving
  • HL7® FHIR® compatibele specificaties, beschikbaar via de Nictiz-omgeving op de Simplifier FHIR Registry

Downloads

De bouwsteen is ook beschikbaar als pdf bestand of als spreadsheet

Over deze informatie

De informatie in deze wiki pagina is gebaseerd op de prepublicatie 2026-1
SNOMED CT en LOINC codes zijn gebaseeerd op:

  • SNOMED Clinical Terms versie: 20260331 [R] (maart 2026-editie)
  • LOINC version 2.81

De voorwaarden van gebruik staan op de beginpagina
Deze pagina is gegenereerd op 17/04/2026 12:05:21 met ZibExtraction v. 10.0.9603.19166


Terug naar ZIB overzicht