ApgarScore-v1.2(2026-1EN)

Uit Zorginformatiebouwstenen
Naar navigatie springen Naar zoeken springen



General information

Name: nl.zorg.ApgarScore
Version: 1.2
HCIM Status:Final
Release: 2026-1
Release status: Prepublished
Release date: 17-04-2026


Back to HCIM list

Metadata

DCM::CoderList Werkgroep RadB Verpleegkundige Gegevens
DCM::ContactInformation.Address *
DCM::ContactInformation.Name *
DCM::ContactInformation.Telecom *
DCM::ContentAuthorList Werkgroep RadB Verpleegkundige Gegevens
DCM::CreationDate 11-10-2016
DCM::DeprecatedDate
DCM::DescriptionLanguage nl
DCM::EndorsingAuthority.Address
DCM::EndorsingAuthority.Name
DCM::EndorsingAuthority.Telecom
DCM::Id 2.16.840.1.113883.2.4.3.11.60.40.3.12.16
DCM::KeywordList Apgar
DCM::LifecycleStatus Final
DCM::ModelerList Werkgroep RadB Verpleegkundige Gegevens
DCM::Name nl.zorg.ApgarScore
DCM::PublicationDate 17-04-2026
DCM::PublicationStatus Prepublished
DCM::ReviewerList Projectgroep RadB Verpleegkundige Gegevens & Kerngroep Registratie aan de Bron
DCM::RevisionDate 05-09-2023
DCM::Supersedes nl.zorg.ApgarScore-v1.1
DCM::Version 1.2
HCIM::PublicationLanguage EN

Revision History

Only available in Dutch

Publicatieversie 1.0 (04-09-2017)

Publicatieversie 1.0.1 (01-09-2020)

ZIB-891 ApgarScore TotalScore Definition

Publicatieversie 1.1 (01-12-2021)

ZIB-1408 Apgarscore: onderliggende observaties

Publicatieversie 1.2 (15-10-2023)

ZIB-1757 ApgarScore mist terminologiekoppeling op rootconcept
ZIB-1922 Tekstuele wijzigingen zib ApgarScore
ZIB-1945 In de zib ApgarScore ontbreken bij de subcodes de definitiecodes voor de 5 min. meting

Concept

The Apgar score represents the overall clinical status of a newborn child. This is evaluated one, five and ten minutes after birth based on 5 parameters: Appearance, Pulse, Grimace, Activity, Respiration. If the score measured at 5 minutes is < 8, the Apgar score is measured again at 10, 15, 20 minutes etc. until the score = 8.

Purpose

The Apgar score is primarily meant to rapidly determine the clinical condition of the newborn child and whether extra care is required. A low Apgar score can be caused by developmental disorders, prenatal accidents or negative influences during birth. The Apgar score remains a snapshot in time and cannot be used to predict the locomotive or mental development of a child.

Evidence Base

The definitions of the concepts are based on the Apgar score (as defined in Dutch by the KNOV), the guidelines Fetal Monitoring of the NVOG and Reanimation of Newborn of the NVK.

Patient Population

The ApgarScore information model is meant for children up to the age of 12 month.

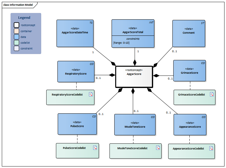
Information Model


#AppearanceScoreCodelist#MusleToneScoreCodelist#PulseScoreCodelist#GrimaceScoreCodelist#RespiratoryScoreCodelist#2897#2896#2888#2895#2899#2887#2900#2894#2901


Type Id Concept Card. Definition DefinitionCode Reference
NL-CM:12.16.1 ApgarScore Root concept of the ApgarScore information model. This root concept contains all data elements of the ApgarScore information model.
302083008 Finding of Apgar score
NL-CM:12.16.3 ApgarScoreDateTime 1 The day and time at which the Apgar score is registered.
NL-CM:12.16.2 ApgarScoreTotal 1 Total of the Apgar score. The total score has a range from 0 - 10.
9271-8 10 minute Apgar Score
9272-6 1 minute Apgar Score
9274-2 5 minute Apgar Score
NL-CM:12.16.4 RespiratoryScore 0..1 The Apgar subscore for respiration.
32405-3 10 minute Apgar Respiratory effort
32410-3 1 minute Apgar Respiratory effort
32415-2 5 minute Apgar Respiratory effort
RespiratoryScoreCodelist
NL-CM:12.16.7 AppearanceScore 0..1 The Apgar subscore for skin color/appearance.
32401-2 10 minute Apgar Color
32406-1 1 minute Apgar Color
32411-1 5 minute Apgar Color
AppearanceScoreCodelist
NL-CM:12.16.5 PulseScore 0..1 The Apgar subscore for pulse.
32402-0 10 minute Apgar Heart rate
32407-9 1 minute Apgar Heart rate
32412-9 5 minute Apgar Heart rate
PulseScoreCodelist
NL-CM:12.16.8 GrimaceScore 0..1 The Apgar subscore for grimace.
32404-6 10 minute Apgar Reflex irritability
32409-5 1 minute Apgar Reflex irritability
32414-5 5 minute Apgar Reflex irritability
GrimaceScoreCodelist
NL-CM:12.16.6 MusleToneScore 0..1 The Apgar subscore for activity/muscle tone.
32403-8 10 minute Apgar Muscle tone
32408-7 1 minute Apgar Muscle tone
32413-7 5 minute Apgar Muscle tone
MusleToneScoreCodelist
NL-CM:12.16.9 Comment 0..1 Comment on the Apgar score.
48767-8 Annotation comment [Interpretation] Narrative

Columns Concept and DefinitionCode: hover over the values for more information
For explanation of the symbols, please see the legend page

Example Instances

Only available in Dutch

ApgarScore
AdemhalingsScore 2 (Flink huilen en goed doorademen)
HartslagScore 1 (Een hartslag van minder dan 100 slagen per minuut)
SpierspanningScore 2 (Beweegt armpjes en beentjes goed)
HuidskleurScore 1 (Roze lijfje, maar blauwachtige armen en benen)
ReflexenScore 2 (Reageert door te huilen, te hoesten of te niezen)
ApgarScoreTotaal 8
ApgarScoreDatumTijd 19-12-2016 9:00
Toelichting -

Valuesets

AppearanceScoreCodelist

Valueset OID: 2.16.840.1.113883.2.4.3.11.60.40.2.12.16.4 Binding: Required Status: Active
Conceptname Conceptcode Conceptvalue Codesystem name Codesystem OID Description
The baby's whole body is completely bluish-gray or pale LA6722-8 0 LOINC 2.16.840.1.113883.6.1 Een bleke of blauwe huidskleur
Good color in body with bluish hands or feet LA6723-6 1 LOINC 2.16.840.1.113883.6.1 Normale huidskleur lijfje, maar blauwachtige armen en benen
Good color all over LA6724-4 2 LOINC 2.16.840.1.113883.6.1 Normale gezonde huidskleur
Other values are not allowed

GrimaceScoreCodelist

Valueset OID: 2.16.840.1.113883.2.4.3.11.60.40.2.12.16.5 Binding: Required Status: Active
Conceptname Conceptcode Conceptvalue Codesystem name Codesystem OID Description
No response to airways being suctioned LA6719-4 0 LOINC 2.16.840.1.113883.6.1 Reageert niet op prikkels/Geen reactie
Grimace during suctioning LA6720-2 1 LOINC 2.16.840.1.113883.6.1 Reageert met kleine jammergeluidjes en zwakke bewegingen
Grimace and pulling away, cough, or sneeze during suctioning LA6721-0 2 LOINC 2.16.840.1.113883.6.1 Reageert door te huilen, te hoesten of te niezen
Other values are not allowed

MusleToneScoreCodelist

Valueset OID: 2.16.840.1.113883.2.4.3.11.60.40.2.12.16.3 Binding: Required Status: Active
Conceptname Conceptcode Conceptvalue Codesystem name Codesystem OID Description
Limp; no movement LA6713-7 0 LOINC 2.16.840.1.113883.6.1 Geen spierspanning aanwezig/slap
Some flexion of arms and legs LA6714-5 1 LOINC 2.16.840.1.113883.6.1 Weinig bewegingen met armpjes en beentjes
Active motion LA6715-2 2 LOINC 2.16.840.1.113883.6.1 Beweegt armpjes en beentjes goed
Other values are not allowed

PulseScoreCodelist

Valueset OID: 2.16.840.1.113883.2.4.3.11.60.40.2.12.16.2 Binding: Required Status: Active
Conceptname Conceptcode Conceptvalue Codesystem name Codesystem OID Description
No heart rate LA6716-0 0 LOINC 2.16.840.1.113883.6.1 Geen hartslag, of een onhoorbare hartslag
Fewer than 100 beats per minute LA6717-8 1 LOINC 2.16.840.1.113883.6.1 Een hartslag van minder dan 100 slagen per minuut
At least 100 beats per minute LA6718-6 2 LOINC 2.16.840.1.113883.6.1 Een hartslag van meer dan 100 slagen per minuut
Other values are not allowed

RespiratoryScoreCodelist

Valueset OID: 2.16.840.1.113883.2.4.3.11.60.40.2.12.16.1 Binding: Required Status: Active
Conceptname Conceptcode Conceptvalue Codesystem name Codesystem OID Description
Not breathing LA6725-1 0 LOINC 2.16.840.1.113883.6.1 Niet op eigen kracht ademen
Weak cry; may sound like whimpering, slow or irregular breathing LA6726-9 1 LOINC 2.16.840.1.113883.6.1 Zwak, onregelmatig of hijgerig ademhalen
Good, strong cry; normal rate and effort of breathing LA6727-7 2 LOINC 2.16.840.1.113883.6.1 Flink huilen en goed doorademen
Other values are not allowed

This information model in other releases

Information model references

This information model refers to

--

This information model is used in

--

Technical specifications in HL7v3 CDA and HL7 FHIR

To exchange information based on health and care information models, additional, more technical specifications are required.
Not every environment can handle the same technical specifications. For this reason, there are several types of technical specifications:

  • HL7® version 3 CDA compatible specifications, available through the Nictiz ART-DECOR® environment
  • HL7® FHIR® compatible specifications, available through the Nictiz environment on the Simplifier FHIR

Downloads

This information model is also available as pdf file or as spreadsheet

About this information

The information in this wikipage is based on prerelease 2026-1
SNOMED CT and LOINC codes are based on:

  • SNOMED Clinical Terms versie: 20260331 [R] (maart 2026-editie)
  • LOINC version 2.81

Conditions for use are located on the mainpage
This page is generated on 18/04/2026 18:36:50 with ZibExtraction v. 10.0.9604.31200


Back to HCIM list