ApgarScore-v1.2(2026-1NL)

Uit Zorginformatiebouwstenen
Naar navigatie springen Naar zoeken springen



Algemeen

Naam: nl.zorg.ApgarScore
Versie: 1.2
ZIB Status:Final
Publicatie: 2026-1
Publicatie status: Prepublished
Publicatie datum: 17-04-2026


Terug naar ZIB overzicht

Metadata

DCM::CoderList Werkgroep RadB Verpleegkundige Gegevens
DCM::ContactInformation.Address *
DCM::ContactInformation.Name *
DCM::ContactInformation.Telecom *
DCM::ContentAuthorList Werkgroep RadB Verpleegkundige Gegevens
DCM::CreationDate 11-10-2016
DCM::DeprecatedDate
DCM::DescriptionLanguage nl
DCM::EndorsingAuthority.Address
DCM::EndorsingAuthority.Name
DCM::EndorsingAuthority.Telecom
DCM::Id 2.16.840.1.113883.2.4.3.11.60.40.3.12.16
DCM::KeywordList Apgar
DCM::LifecycleStatus Final
DCM::ModelerList Werkgroep RadB Verpleegkundige Gegevens
DCM::Name nl.zorg.ApgarScore
DCM::PublicationDate 17-04-2026
DCM::PublicationStatus Prepublished
DCM::ReviewerList Projectgroep RadB Verpleegkundige Gegevens & Kerngroep Registratie aan de Bron
DCM::RevisionDate 05-09-2023
DCM::Supersedes nl.zorg.ApgarScore-v1.1
DCM::Version 1.2
HCIM::PublicationLanguage NL

Revision History

Publicatieversie 1.0 (04-09-2017)

Publicatieversie 1.0.1 (01-09-2020)

ZIB-891 ApgarScore TotalScore Definition

Publicatieversie 1.1 (01-12-2021)

ZIB-1408 Apgarscore: onderliggende observaties

Publicatieversie 1.2 (15-10-2023)

ZIB-1757 ApgarScore mist terminologiekoppeling op rootconcept
ZIB-1922 Tekstuele wijzigingen zib ApgarScore
ZIB-1945 In de zib ApgarScore ontbreken bij de subcodes de definitiecodes voor de 5 min. meting

Concept

De Apgar score geeft de algemene klinische toestand van een pasgeborene weer. Deze wordt één, vijf en tien minuten na de geboorte beoordeeld aan de hand van 5 parameters: ademhaling, hartslag/pols, spierspanning, huidskleur, reflexen/reactie op prikkels. Indien de score bij vijf minuten < 8 is wordt opnieuw gescoord bij 10, 15, 20 minuten etc. tot de score = 8.

Purpose

De Apgarscore is vooral bedoeld om snel te beoordelen hoe de klinische conditie van de pasgeborene post-partum is en of er extra zorg nodig is. Een lage Apgarscore kan het gevolg zijn van aanlegstoornissen, prenatale accidenten of negatieve invloeden tijdens de baring. De Apgarscore is een momentopname en mag niet gebruikt worden om de motorische of mentale ontwikkeling van een kind te voorspellen.

Evidence Base

De definities van de concepten zijn gebaseerd op de Apgar score (zoals gedefinieerd door de KNOV), de richtlijnen Foetale Bewaking van de NVOG en Reanimatie van Pasgeborenen van de NVK.

Patient Population

De ApgarScore bouwsteen is bedoeld voor kinderen in de leeftijd tot 12 maanden.

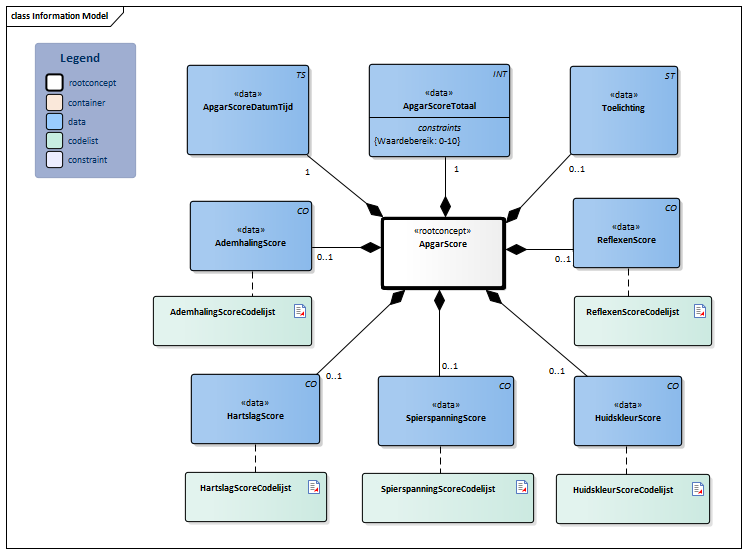
Information Model


#HuidskleurScoreCodelijst#SpierspanningScoreCodelijst#HartslagScoreCodelijst#ReflexenScoreCodelijst#AdemhalingScoreCodelijst#2897#2896#2888#2895#2899#2887#2900#2894#2901


Type Id Concept Card. Definitie DefinitieCode Verwijzing
NL-CM:12.16.1 ApgarScore Rootconcept van de bouwsteen ApgarScore. Dit rootconcept bevat alle gegevenselementen van de bouwsteen ApgarScore.
302083008 Bevinding betreffende Apgar-score
NL-CM:12.16.3 ApgarScoreDatumTijd 1 De dag en tijdstip waarop de Apgar score is vastgelegd.
NL-CM:12.16.2 ApgarScoreTotaal 1 Totaal van de Apgar score. Het bereik van de totaalscore is 0 tot 10.
9271-8 Score^10 min na de geboorte [functie] d.m.v. Apgar
9272-6 Score^1 min na de geboorte [functie] d.m.v. Apgar
9274-2 Score^5 min na geboorte [functie] d.m.v. Apgar
NL-CM:12.16.4 AdemhalingScore 0..1 De Apgar deelscore voor de ademhaling.
32405-3 10 minute Apgar Respiratory effort
32410-3 1 minute Apgar Respiratory effort
32415-2 5 minute Apgar Respiratory effort
AdemhalingScoreCodelijst
NL-CM:12.16.7 HuidskleurScore 0..1 De Apgar deelscore voor de huidskleur/aspect.
32401-2 Kleur^10 min na de geboorte [functie] d.m.v. Apgar
32406-1 Kleur^1 min na de geboorte [functie] d.m.v. Apgar
32411-1 Kleur^5 min na geboorte [functie] d.m.v. Apgar
HuidskleurScoreCodelijst
NL-CM:12.16.5 HartslagScore 0..1 De Apgar deelscore voor de hartslag/pols.
32402-0 Hartslagfrequentie^10 min na de geboorte [functie] d.m.v. Apgar
32407-9 Hartslagfrequentie^1 min na de geboorte [functie] d.m.v. Apgar
32412-9 Hartslagfrequentie^5 min na geboorte [functie] d.m.v. Apgar
HartslagScoreCodelijst
NL-CM:12.16.8 ReflexenScore 0..1 De Apgar deelscore voor de reactie op prikkels.
32404-6 10 minute Apgar Reflex irritability
32409-5 1 minute Apgar Reflex irritability
32414-5 5 minute Apgar Reflex irritability
ReflexenScoreCodelijst
NL-CM:12.16.6 SpierspanningScore 0..1 De Apgar deelscore voor de spierspanning/tonus.
32403-8 10 minute Apgar Muscle tone
32408-7 1 minute Apgar Muscle tone
32413-7 5 minute Apgar Muscle tone
SpierspanningScoreCodelijst
NL-CM:12.16.9 Toelichting 0..1 De toelichting op de Apgar score.
48767-8 Verklarend commentaar [interpretatie] in {systeem} (tekstueel)

Kolommen Concept en DefinitieCode: houdt de muis boven de waarde voor meer informatie
Voor uitleg over de gebruikte symbolen, zie de legenda pagina

Example Instances

ApgarScore
AdemhalingsScore 2 (Flink huilen en goed doorademen)
HartslagScore 1 (Een hartslag van minder dan 100 slagen per minuut)
SpierspanningScore 2 (Beweegt armpjes en beentjes goed)
HuidskleurScore 1 (Roze lijfje, maar blauwachtige armen en benen)
ReflexenScore 2 (Reageert door te huilen, te hoesten of te niezen)
ApgarScoreTotaal 8
ApgarScoreDatumTijd 19-12-2016 9:00
Toelichting -

Valuesets

AdemhalingScoreCodelijst

Valueset OID: 2.16.840.1.113883.2.4.3.11.60.40.2.12.16.1 Binding: Required Status: Active
Conceptnaam Conceptcode Conceptwaarde Codestelselnaam Codesysteem OID Omschrijving
Not breathing LA6725-1 0 LOINC 2.16.840.1.113883.6.1 Niet op eigen kracht ademen
Weak cry; may sound like whimpering, slow or irregular breathing LA6726-9 1 LOINC 2.16.840.1.113883.6.1 Zwak, onregelmatig of hijgerig ademhalen
Good, strong cry; normal rate and effort of breathing LA6727-7 2 LOINC 2.16.840.1.113883.6.1 Flink huilen en goed doorademen
Andere waarden zijn niet toegestaan

HartslagScoreCodelijst

Valueset OID: 2.16.840.1.113883.2.4.3.11.60.40.2.12.16.2 Binding: Required Status: Active
Conceptnaam Conceptcode Conceptwaarde Codestelselnaam Codesysteem OID Omschrijving
No heart rate LA6716-0 0 LOINC 2.16.840.1.113883.6.1 Geen hartslag, of een onhoorbare hartslag
Fewer than 100 beats per minute LA6717-8 1 LOINC 2.16.840.1.113883.6.1 Een hartslag van minder dan 100 slagen per minuut
At least 100 beats per minute LA6718-6 2 LOINC 2.16.840.1.113883.6.1 Een hartslag van meer dan 100 slagen per minuut
Andere waarden zijn niet toegestaan

HuidskleurScoreCodelijst

Valueset OID: 2.16.840.1.113883.2.4.3.11.60.40.2.12.16.4 Binding: Required Status: Active
Conceptnaam Conceptcode Conceptwaarde Codestelselnaam Codesysteem OID Omschrijving
The baby's whole body is completely bluish-gray or pale LA6722-8 0 LOINC 2.16.840.1.113883.6.1 Een bleke of blauwe huidskleur
Good color in body with bluish hands or feet LA6723-6 1 LOINC 2.16.840.1.113883.6.1 Normale huidskleur lijfje, maar blauwachtige armen en benen
Good color all over LA6724-4 2 LOINC 2.16.840.1.113883.6.1 Normale gezonde huidskleur
Andere waarden zijn niet toegestaan

ReflexenScoreCodelijst

Valueset OID: 2.16.840.1.113883.2.4.3.11.60.40.2.12.16.5 Binding: Required Status: Active
Conceptnaam Conceptcode Conceptwaarde Codestelselnaam Codesysteem OID Omschrijving
No response to airways being suctioned LA6719-4 0 LOINC 2.16.840.1.113883.6.1 Reageert niet op prikkels/Geen reactie
Grimace during suctioning LA6720-2 1 LOINC 2.16.840.1.113883.6.1 Reageert met kleine jammergeluidjes en zwakke bewegingen
Grimace and pulling away, cough, or sneeze during suctioning LA6721-0 2 LOINC 2.16.840.1.113883.6.1 Reageert door te huilen, te hoesten of te niezen
Andere waarden zijn niet toegestaan

SpierspanningScoreCodelijst

Valueset OID: 2.16.840.1.113883.2.4.3.11.60.40.2.12.16.3 Binding: Required Status: Active
Conceptnaam Conceptcode Conceptwaarde Codestelselnaam Codesysteem OID Omschrijving
Limp; no movement LA6713-7 0 LOINC 2.16.840.1.113883.6.1 Geen spierspanning aanwezig/slap
Some flexion of arms and legs LA6714-5 1 LOINC 2.16.840.1.113883.6.1 Weinig bewegingen met armpjes en beentjes
Active motion LA6715-2 2 LOINC 2.16.840.1.113883.6.1 Beweegt armpjes en beentjes goed
Andere waarden zijn niet toegestaan

Deze bouwsteen in overige publicaties

Bouwsteen verwijzingen

Deze bouwsteen verwijst naar

--

Deze bouwsteen wordt gebruikt in

--

Technische specificaties in HL7v3 CDA en HL7 FHIR

Om informatie op basis van zorginformatiebouwstenen uit te wisselen zijn aanvullende, meer technische specificaties nodig.
Niet iedere omgeving kan met dezelfde technische specificaties overweg. Om deze reden zijn er meerdere typen technische specificaties:

  • HL7® versie 3 CDA compatibele specificaties, beschikbaar via de Nictiz ART-DECOR® omgeving
  • HL7® FHIR® compatibele specificaties, beschikbaar via de Nictiz-omgeving op de Simplifier FHIR Registry

Downloads

De bouwsteen is ook beschikbaar als pdf bestand of als spreadsheet

Over deze informatie

De informatie in deze wiki pagina is gebaseerd op de prepublicatie 2026-1
SNOMED CT en LOINC codes zijn gebaseeerd op:

  • SNOMED Clinical Terms versie: 20260331 [R] (maart 2026-editie)
  • LOINC version 2.81

De voorwaarden van gebruik staan op de beginpagina
Deze pagina is gegenereerd op 18/04/2026 17:24:04 met ZibExtraction v. 10.0.9604.31200


Terug naar ZIB overzicht