Vaccination-v6.0.1(2026-1EN)

Uit Zorginformatiebouwstenen
Versie door Update bot (overleg | bijdragen) op 18 apr 2026 om 18:31 (Nieuwe pagina aangemaakt met '<!-- Hieronder wordt een transclude page aangeroepen --> {{Versions-2.16.840.1.113883.2.4.3.11.60.40.3.11.1(EN)|1|Vaccination-v6.0.1(2026-1EN)}} <!-- Tot hier de transclude page --> ==General information<!--hdGeneralInformation-->== Name<!--hdName-->: '''nl.zorg.Vaccination''' link=Vaccinatie-v6.0.1(2026-1NL)<BR> Version<!--hdVersion-->: '''6.0.1''' <br> HCIM Status<!--hdStatus-->:Final<br> Release<!--hdPublication-->: '''2026-1''' <b…')
(wijz) ← Oudere versie | Huidige versie (wijz) | Nieuwere versie → (wijz)
Naar navigatie springen Naar zoeken springen



General information

Name: nl.zorg.Vaccination
Version: 6.0.1
HCIM Status:Final
Release: 2026-1
Release status: Prepublished
Release date: 17-04-2026


Back to HCIM list

Metadata

DCM::CoderList Kerngroep Registratie aan de Bron
DCM::ContactInformation.Address *
DCM::ContactInformation.Name *
DCM::ContactInformation.Telecom *
DCM::ContentAuthorList Projectgroep Generieke Overdrachtsgegevens & Kerngroep Registratie aan de Bron
DCM::CreationDate 5-10-2012
DCM::DeprecatedDate
DCM::DescriptionLanguage nl
DCM::EndorsingAuthority.Address
DCM::EndorsingAuthority.Name PM
DCM::EndorsingAuthority.Telecom
DCM::Id 2.16.840.1.113883.2.4.3.11.60.40.3.11.1
DCM::KeywordList vaccinatie, inenting
DCM::LifecycleStatus Final
DCM::ModelerList Kerngroep Registratie aan de Bron
DCM::Name nl.zorg.Vaccinatie
DCM::PublicationDate 17-04-2026
DCM::PublicationStatus Prepublished
DCM::ReviewerList Projectgroep Generieke Overdrachtsgegevens & Kerngroep Registratie aan de Bron
DCM::RevisionDate 09-04-2024
DCM::Supersedes nl.zorg.Vaccinatie-v6.0
DCM::Version 6.0.1
HCIM::PublicationLanguage EN

Revision History

Only available in Dutch

Publicatieversie 1.0 (15-02-2013)

Publicatieversie 1.1 (01-07-2013)

Publicatieversie 1.2 (01-04-2015)

ZIB-124 Definitie van het concept Toelichting van de bouwsteen OverdrachtVaccinatie aanpassen.
ZIB-277 In de klinische bouwsteen OverdrachtVaccinatie DCM::ValueSet Voorschrijfcode (PRK) van concept ProductCode aangepast naar tagged value DCM::CodeSystem G-Standaard Voorschrijfproducten (PRK).
ZIB-278 In de klinische bouwsteen OverdrachtVaccinatie DCM::ValueSet KNMP artikelnummer = ATKODE van concept ProductCode aangepast naar tagged value DCM::CodeSystem G-Standaard Artikelen (Bestand 004). KNMP artikelnummer = ATKODE in tagged value notes geplaatst.
ZIB-279 In de klinische bouwsteen OverdrachtVaccinatie DCM::ValueSet Handelsproductcode (HPK) van concept ProductCode aangepast naar tagged value DCM::CodeSystem G-Standaard HPK (Handels Product Kode).
ZIB-280 In de klinische bouwsteen OverdrachtVaccinatie DCM::ValueSet GTIN International Article Number van concept ProductCode aangepast naar tagged value DCM::CodeSystem GTIN (Global Trade Item Number). OID 2.16.528.1.1002 aangepast in 1.3.160.
ZIB-281 In de klinische bouwsteen OverdrachtVaccinatie DCM::ValueSet ATC (Anatomic Therapeutic Classification) van concept ProductCode aangepast naar tagged value DCM::CodeSystem ATC (Anatomic Therapeutic Classification).
ZIB-282 In de klinische bouwsteen OverdrachtVaccinatie DCM::ValueSet Generieke productcode (GPK) van concept ProductCode aangepast naar tagged value DCM::CodeSystem G-Standaard GPK (Generieke Product Kode).
ZIB-308 Prefix Overdracht weggehaald bij de generieke bouwstenen
ZIB-353 Tagged values DCM::CodeSystem aanpassen naar DCM::ValueSet incl. gekoppelde codelijst.

Incl. algemene wijzigingsverzoeken:

ZIB-94 Aanpassen tekst van Disclaimer, Terms of Use & Copyrights
ZIB-154 Consequenties opsplitsing Medicatie bouwstenen voor overige bouwstenen.
ZIB-200 Naamgeving SNOMED CT in tagged values klinische bouwstenen gelijk getrokken.
ZIB-201 Naamgeving OID: in tagged value notes van klinische bouwstenen gelijk getrokken.
ZIB-309 EOI aangepast
ZIB-324 Codelijsten Name en Description beginnen met een Hoofdletter
ZIB-326 Tekstuele aanpassingen conform de kwaliteitsreview kerngroep 2015

Publicatieversie 3.0 (01-05-2016)

ZIB-453 Wijziging naamgeving ZIB's en logo's door andere opzet van beheer

Publicatieversie 3.1 (04-09-2017)

ZIB-564 Aanpassing/harmonisatie Engelse conceptnamen

Publicatieversie 3.2 (01-10-2018)

ZIB-664 Bij Vaccinatie is alleen VaccinatieDatum verplicht?

Publicatieversie 4.0 (06-07-2019)

ZIB-821 OverdrachtGeplandeZorgactiviteit laten vervallen en onderliggende zibs aanpassen

Publicatieversie 4.1 (01-12-2021)

ZIB-1542 Aanpassen voorbeeld zib vaccinatie

Publicatieversie 5.0 (10-06-2022)

ZIB-1447 Referentie naar Zorgaanbieder ontbreekt in zib Vaccinatie
ZIB-1654 Aanpassingen zib vaccinatie
ZIB-1669 Concept text vaccinatie aanpassen

Publicatieversie 6.0 (15-10-2023)

ZIB-1829 Conceptuele kardinaliteit 'VaccinatieDatumTijd' wijzigen naar '1'
ZIB-1830 Conceptuele kardinaliteit 'Toediener::Zorgverlener' wijzigen naar '1'
ZIB-1831 Conceptuele kardinaliteit 'VaccinatieAanleiding' wijzigen naar '0..*'
ZIB-1833 Conceptnaam wijzigen 'VaccinatieLocatie:: AnatomischeLocatie'
ZIB-1846 Concept omschrijving
ZIB-1974 Suggested typo and textual improvements

Publicatieversie 6.0.1 (15-04-2024)

ZIB-2132 2023-1 Verwijzingen naar FarmaceutischProduct gebruiken verkeerde NL-CM id

Concept

Immunisation can be defined as "The generation of natural immunity against pathogens by vaccination (active immunisation) or by administration of immunoglobulins (passive immunisation)".

Only vaccinations (administered and scheduled) are included in this building block. The administration of immunoglobulins is part of the medication overview. Vaccinations have lifelong relevance.

Most vaccinations are carried out in the Netherlands as part of the National Vaccination Programme (RVP).

Vaccinations are also relevant in adult patients such as transplant patients, dialysis patients and patients with status after spleen aspiration. In addition, there are specific indications for vaccination of high-risk groups, such as travellers, professionals who come into contact with blood or patients with injuries, impaired immunity or increased risk.

Purpose

Documenting vaccinations that have already taken place in a patient or are planned is important for things such as the diagnostics of infectious diseases and the indication and planning of (re)vaccinations.

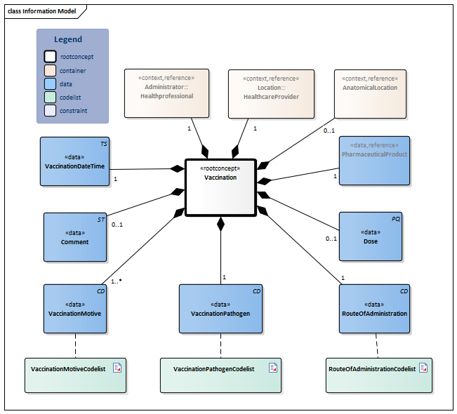
Information Model


PharmaceuticalProduct-v2.3(2026-1EN)#2317#VaccinationMotiveCodelist#2466#2316#2315HealthProfessional-v4.0.1(2026-1EN)#2468#VaccinationPathogenCodelist#2478#RouteOfAdministrationCodelistHealthcareProvider-v3.6(2026-1EN)#2179AnatomicalLocation-v1.0.4(2026-1EN)


Type Id Concept Card. Definition DefinitionCode Reference
NL-CM:11.1.1 Vaccination Root concept of the Vaccination information model. This root concept contains all data elements of the Vaccination information model.
NL-CM:11.1.3 VaccinationDateTime 1 Date (and if possible time) that the vaccine is administered. In the case of a historical vaccination, a vague date (month, year) is allowed. 
NL-CM:11.1.8 Location::HealthcareProvider 1 The healthcare provider where the vaccination is or will be carried out.
HealthcareProvider
NL-CM:11.1.6 Administrator::Healthprofessional 1 The healthcare provider by whom the vaccination was done or will be done.
HealthProfessional
NL-CM:11.1.9 PharmaceuticalProduct 1 The pharmaceutical product of the administered vaccination
PharmaceuticalProduct
NL-CM:11.1.13 AnatomicalLocation 0..1 The location on the body where the vaccination was administered.
AnatomicalLocation
NL-CM:11.1.4 Dose 0..1 The amount of product administered. In most cases, the entire product is administered; in some cases, a described part of the product is administered.
NL-CM:11.1.7 Comment 0..1 Comment on the vaccination
48767-8 Annotation comment [Interpretation] Narrative
NL-CM:11.1.12 RouteOfAdministration 1 The route by which the vaccine is came into the body.
410675002 Route of administration
RouteOfAdministrationCodelist
NL-CM:11.1.10 VaccinationMotive 1..* Displays the trigger based on what the vaccine was administered.
159941000146109 Reason for vaccination
VaccinationMotiveCodelist
NL-CM:11.1.11 VaccinationPathogen 1 The disease or pathogeen against what the vaccination is primarily given.
VaccinationPathogenCodelist

Columns Concept and DefinitionCode: hover over the values for more information
For explanation of the symbols, please see the legend page

Example Instances

Only available in Dutch

Vaccinatie DatumTijd Locatie FarmaceutischProduct Toedieningsweg VaccinatieAanleiding
Zorgaanbieder ProductCode
05-03-1999 GGZ NHN DKTP/HIB vaccin Intramusculair Rijksvaccinatie programma.

References

1. G-standaard [Online] Beschikbaar op: http://www.z-index.nl/ [Geraadpleegd: 23 februari 2015].

2. Rijksvaccinatieprogramma [Online] Beschikbaar op: http://www.rivm.nl/Onderwerpen/Onderwerpen/R/Rijksvaccinatieprogramma [Geraadpleegd: 23 februari 2015].

Valuesets

RouteOfAdministrationCodelist

Valueset OID: 2.16.840.1.113883.2.4.3.11.60.40.2.11.1.3 Binding: Extensible Status: Active
Conceptname Codesystem name Codesystem OID
All values G-Standaard Toedieningswegen 2.16.840.1.113883.2.4.4.9
Value Other (OTH) from codesystem NullFlavor (OID: 2.16.840.1.113883.5.1008) is allowed in this valueset.

VaccinationMotiveCodelist

Valueset OID: 2.16.840.1.113883.2.4.3.11.60.40.2.11.1.1 Binding: Extensible Status: Active
Conceptname Conceptcode Codesystem name Codesystem OID Description
Vaccination needed as part of immunization programme 159741000146107 SNOMED CT 2.16.840.1.113883.6.96 Vaccinatieprogramma
Vaccination needed as part of national immunization programme 159731000146104 SNOMED CT 2.16.840.1.113883.6.96 Rijksvaccinatieprogramma
Occupational vaccination needed 159721000146101 SNOMED CT 2.16.840.1.113883.6.96 Immunisatie nodig voor werk
Elective immunization for international travel 14747002 SNOMED CT 2.16.840.1.113883.6.96 Reizigersvaccinatie
Value Other (OTH) from codesystem NullFlavor (OID: 2.16.840.1.113883.5.1008) is allowed in this valueset.

VaccinationPathogenCodelist

Valueset OID: 2.16.840.1.113883.2.4.3.11.60.40.2.11.1.2 Binding: Extensible Status: Active
Conceptname Conceptcode Codesystem name Codesystem OID Description
Influenza 6142004 SNOMED CT 2.16.840.1.113883.6.96 Influenza
Pneumococcal infectious disease 16814004 SNOMED CT 2.16.840.1.113883.6.96 Infectieziekte door Streptococcus pneumoniae
COVID-19 840539006 SNOMED CT 2.16.840.1.113883.6.96 COVID-19
Inflammatory disease of liver 128241005 SNOMED CT 2.16.840.1.113883.6.96 Hepatitis
Tetanus 76902006 SNOMED CT 2.16.840.1.113883.6.96 Tetanus
Value Other (OTH) from codesystem NullFlavor (OID: 2.16.840.1.113883.5.1008) is allowed in this valueset.

This information model in other releases

Information model references

This information model refers to

This information model is used in

--

Technical specifications in HL7v3 CDA and HL7 FHIR

To exchange information based on health and care information models, additional, more technical specifications are required.
Not every environment can handle the same technical specifications. For this reason, there are several types of technical specifications:

  • HL7® version 3 CDA compatible specifications, available through the Nictiz ART-DECOR® environment
  • HL7® FHIR® compatible specifications, available through the Nictiz environment on the Simplifier FHIR

Downloads

This information model is also available as pdf file or as spreadsheet

About this information

The information in this wikipage is based on prerelease 2026-1
SNOMED CT and LOINC codes are based on:

  • SNOMED Clinical Terms versie: 20260331 [R] (maart 2026-editie)
  • LOINC version 2.81

Conditions for use are located on the mainpage
This page is generated on 18/04/2026 18:15:17 with ZibExtraction v. 10.0.9604.31200


Back to HCIM list