TobaccoUse-v3.5(2026-1EN)
General information
Name: nl.zorg.TobaccoUse ![]()
Version: 3.5
HCIM Status:Final
Release: 2026-1
Release status: Prepublished
Release date: 17-04-2026
Metadata
| DCM::CoderList | Kerngroep Registratie aan de Bron |
| DCM::ContactInformation.Address | * |
| DCM::ContactInformation.Name | * |
| DCM::ContactInformation.Telecom | * |
| DCM::ContentAuthorList | Projectgroep Generieke Overdrachtsgegevens & Kerngroep Registratie aan de Bron |
| DCM::CreationDate | 5-7-2012 |
| DCM::DeprecatedDate | |
| DCM::DescriptionLanguage | nl |
| DCM::EndorsingAuthority.Address | |
| DCM::EndorsingAuthority.Name | PM |
| DCM::EndorsingAuthority.Telecom | |
| DCM::Id | 2.16.840.1.113883.2.4.3.11.60.40.3.7.2 |
| DCM::KeywordList | social history, sociale anamnese, roken, tabak |
| DCM::LifecycleStatus | Final |
| DCM::ModelerList | Kerngroep Registratie aan de Bron |
| DCM::Name | nl.zorg.TabakGebruik |
| DCM::PublicationDate | 17-04-2026 |
| DCM::PublicationStatus | Prepublished |
| DCM::ReviewerList | Projectgroep Generieke Overdrachtsgegevens & Kerngroep Registratie aan de Bron |
| DCM::RevisionDate | 04-09-2023 |
| DCM::Supersedes | nl.zorg.TabakGebruik-v3.4 |
| DCM::Version | 3.5 |
| HCIM::PublicationLanguage | EN |
Revision History
Only available in Dutch
Publicatieversie 1.0 (15-02-2013)
Publicatieversie 1.1 (01-07-2013)
Publicatieversie 1.2 (01-04-2015)
| ZIB-118 | Definitie van de sectie Concept van bouwsteen OverdrachtIntoxicatieTabak aanpassen. |
| ZIB-142 | Aanpassingen in SNOMED CT codes en omschrijvingen voor codelijst RokerStatusCodelijst n.a.v. review terminologie expert. |
| ZIB-158 | Cardinaliteit SoortMiddel aanpassen in bouwsteen OverdrachtDrugsgebruik |
| ZIB-167 | Bevindingen Concept inrichting Intoxicatie Roken/ Alcohol en Drugs in EZIS.NET |
| ZIB-236 | In de klinische bouwsteen OverdrachtIntoxicatieTabak kwam de naam van de tagged value DCM::ValueSet onder het concept SoortTabakGebruiker niet overeen met de naam van de valueset. |
| ZIB-237 | In de klinische bouwsteen OverdrachtIntoxicatieTabak kwam de naam van de tagged value DCM::ValueSet onder het concept RokerStatus niet overeen met de naam van de valueset. |
| ZIB-308 | Prefix Overdracht weggehaald bij de generieke bouwstenen |
| ZIB-346 | Naamgeving bouwsteen OverdrachtIntoxicatieTabak aangepast in TabakGebruik |
Incl. algemene wijzigingsverzoeken:
| ZIB-94 | Aanpassen tekst van Disclaimer, Terms of Use & Copyrights |
| ZIB-154 | Consequenties opsplitsing Medicatie bouwstenen voor overige bouwstenen. |
| ZIB-200 | Naamgeving SNOMED CT in tagged values klinische bouwstenen gelijk getrokken. |
| ZIB-201 | Naamgeving OID: in tagged value notes van klinische bouwstenen gelijk getrokken. |
| ZIB-309 | EOI aangepast |
| ZIB-324 | Codelijsten Name en Description beginnen met een Hoofdletter |
| ZIB-326 | Tekstuele aanpassingen conform de kwaliteitsreview kerngroep 2015 |
Publicatieversie 1.2.1 (22-05-2015)
| ZIB-379 | Inconsistent gebruik van naamgeving TabakGebruikStatusCodelijst. |
Publicatieversie 3.0 (01-05-2016)
| ZIB-453 | Wijziging naamgeving ZIB's en logo's door andere opzet van beheer |
Publicatieversie 3.1 (04-09-2017)
| ZIB-474 | Terminologiekoppeling Tabaksgebruik |
| ZIB-488 | niet compleet |
| ZIB-505 | Geen informatie |
| ZIB-512 | Hoe houd je verschillende adresgegevens uit elkaar? |
| ZIB-562 | Terminologiekoppeling Tabakgebruik |
| ZIB-564 | Aanpassing/harmonisatie Engelse conceptnamen |
Publicatieversie 3.2 (06-07-2019)
| ZIB-770 | SoortTabakGebruikCodelijst uitbreiding met 3 waardes gevraagd |
| ZIB-716 | Tobacco use ZIB - tobacco type clarification |
| ZIB-811 | SoortTabakGebruikCodelijst uitbreiden met E-smoker |
Publicatieversie 3.3 (01-12-2021)
| ZIB-1403 | Terminologie code ontbreekt voor het element SoortTabakGebruik |
Publicatieversie 3.4 (10-06-2022)
| ZIB-1700 | Tabak - waterpijp |
Publicatieversie 3.5 (15-10-2023)
| ZIB-1541 | DefinitieCode voor het rootconcept |
Concept
Tobacco is a product that comes from the leaves of the tobacco plant, which is smoked as a drug. Smokable forms of tobacco include rolling tobacco, cigarettes, cigars and pipe tobacco. This information model describes the information asked of the patient about their use of tobacco.
Purpose
During the social anamnesis, the patient is frequently asked about their use of tobacco or exposure to tobacco smoke at home or elsewhere. Information on tobacco use can be important for treatment and diagnostics.
Evidence Base
Exposure to tobacco is an important risk factor for things like neoplasms, degenerative diseases and vascular incidents. During the anamnesis, the patient is often asked about their current smoking pattern and number of pack years. The number of pack years is the unit that describes the total exposure to tobacco smoke, which is the number of smoked packs of cigarettes per day (one pack = 20 cigarettes) times the number of years of smoking. A different formula is often used for rolling tobacco and pipes, with one of the parameters being the number of grams per week.
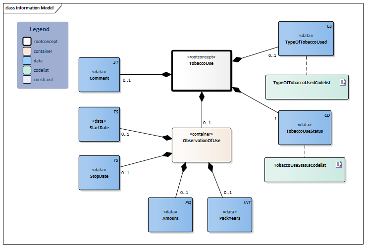
Information Model

| Type | Id | Concept | Card. | Definition | DefinitionCode | Reference | ||||||||
| NL-CM:7.2.1 | Root concept of the TobaccoUse information model. This concept contains all data elements of the TobaccoUse information model. |
|
||||||||||||
| NL-CM:7.2.3 | 0..1 | Relevant comments on the patient’s use of tobacco. |
|
|||||||||||
| NL-CM:7.2.9 | 0..1 | Type of tobacco the patient uses. |
|
| ||||||||||
| NL-CM:7.2.10 | 1 | The status of the patient’s tobacco use. |
|
| ||||||||||
| NL-CM:7.2.2 | 0..1 | This container contains all information on the extent to which the patient is or was exposed to tobacco. | ||||||||||||
| NL-CM:7.2.4 | 0..1 | The date on which the patient started smoking. | ||||||||||||
| NL-CM:7.2.5 | 0..1 | The date on which the patient quit smoking | ||||||||||||
| NL-CM:7.2.6 | 0..1 | The number of cigarettes, cigars or grams of rolling tobacco consumed per day, week, month or year. | ||||||||||||
| NL-CM:7.2.7 | 0..1 | The unit indicating the smoker’s total exposure to tobacco smoke. For cigarettes, this is calculated using the number of smoked packs of cigarettes per day (one pack = 20 cigarettes) times the number of years of smoking. For other forms of tobacco, this is usually converted to an equivalent cigarette consumption. Often, only the number of pack years is estimated. |
|
|||||||||||
Columns Concept and DefinitionCode: hover over the values for more information
For explanation of the symbols, please see the legend page
Example Instances
Only available in Dutch
| SoortTabakGebruik | Tabak GebruikStatus | Start Datum | Stop Datum | Pack Years | Hoeveelheid | Toelichting |
| Rookt shag | Rookt dagelijks | 1985 | 20 | 350 g per week | Probeert te stoppen. Thuis wordt ook door partner gerookt |
Instructions
The pack year is a measure for smokers’ exposure to tobacco smoke. The calculation is not included in the model. It is entered in the EPD and/or during the anamnesis and is only entered if known. This should not be calculated based on the other values in this clinical information model.
Valuesets
TobaccoUseStatusCodelist
| Valueset OID: 2.16.840.1.113883.2.4.3.11.60.40.2.7.2.2 | Binding: Extensible | Status: Active |
| Conceptname | Conceptcode | Codesystem name | Codesystem OID | Description |
| Smokes tobacco daily | 449868002 | SNOMED CT | 2.16.840.1.113883.6.96 | Rookt dagelijks |
| Occasional tobacco smoker | 428041000124106 | SNOMED CT | 2.16.840.1.113883.6.96 | Rookt soms |
| Passive smoker | 43381005 | SNOMED CT | 2.16.840.1.113883.6.96 | Rookt passief |
| Ex-smoker | 8517006 | SNOMED CT | 2.16.840.1.113883.6.96 | Ex-roker |
| Current non smoker but past smoking history unknown | 405746006 | SNOMED CT | 2.16.840.1.113883.6.96 | Niet-roker, maar rookgedrag in verleden onbekend |
| Never smoked tobacco | 266919005 | SNOMED CT | 2.16.840.1.113883.6.96 | Nooit gerookt |
| Value Other (OTH) from codesystem NullFlavor (OID: 2.16.840.1.113883.5.1008) is allowed in this valueset. | ||||
TypeOfTobaccoUsedCodelist
| Valueset OID: 2.16.840.1.113883.2.4.3.11.60.40.2.7.2.3 | Binding: Extensible | Status: Active |
| Conceptname | Conceptcode | Codesystem name | Codesystem OID | Description |
| Cigarette smoker | 65568007 | SNOMED CT | 2.16.840.1.113883.6.96 | Rookt sigaretten |
| Cigar smoker | 59978006 | SNOMED CT | 2.16.840.1.113883.6.96 | Rookt sigaren |
| Pipe smoker | 82302008 | SNOMED CT | 2.16.840.1.113883.6.96 | Rookt pijp |
| Rolls own cigarettes | 160619003 | SNOMED CT | 2.16.840.1.113883.6.96 | Rookt shag |
| Electronic cigarette user | 722499006 | SNOMED CT | 2.16.840.1.113883.6.96 | Rookt e-sigaret |
| Chews tobacco | 81703003 | SNOMED CT | 2.16.840.1.113883.6.96 | Gebruikt kauwtabak |
| Hookah pipe smoker | 698289004 | SNOMED CT | 2.16.840.1.113883.6.96 | Rookt waterpijp |
| Snuff user | 228494002 | SNOMED CT | 2.16.840.1.113883.6.96 | Gebruikt snuiftabak |
| Value Other (OTH) from codesystem NullFlavor (OID: 2.16.840.1.113883.5.1008) is allowed in this valueset. | ||||
This information model in other releases
- Release 2015, (Version 1.2.1)
- Release 2016, (Version 3.0)
- Release 2017, (Version 3.1)
- Prerelease 2018-2, (Version 3.1)
- Prerelease 2019-2, (Version 3.2)
- Release 2020, (Version 3.2)
- Prerelease 2021-2, (Version 3.3)
- Prerelease 2022-1, (Version 3.4)
- Prerelease 2023-1, (Version 3.5)
- Release 2024, (Version 3.5)
Information model references
This information model refers to
- --
This information model is used in
- --
Technical specifications in HL7v3 CDA and HL7 FHIR
To exchange information based on health and care information models, additional, more technical specifications are required.
Not every environment can handle the same technical specifications. For this reason, there are several types of technical specifications:
- HL7® version 3 CDA compatible specifications, available through the Nictiz ART-DECOR® environment

- HL7® FHIR® compatible specifications, available through the Nictiz environment on the Simplifier FHIR

Downloads
This information model is also available as pdf file
or as spreadsheet
About this information
The information in this wikipage is based on prerelease 2026-1
SNOMED CT and LOINC codes are based on:
- SNOMED Clinical Terms versie: 20260331 [R] (maart 2026-editie)
- LOINC version 2.81
Conditions for use are located on the mainpage ![]()
This page is generated on 18/04/2026 18:14:36 with ZibExtraction v. 10.0.9604.31200