TabakGebruik-v3.5(2026-1NL)
Algemeen
Naam: nl.zorg.TabakGebruik ![]()
Versie: 3.5
ZIB Status:Final
Publicatie: 2026-1
Publicatie status: Prepublished
Publicatie datum: 17-04-2026
Metadata
| DCM::CoderList | Kerngroep Registratie aan de Bron |
| DCM::ContactInformation.Address | * |
| DCM::ContactInformation.Name | * |
| DCM::ContactInformation.Telecom | * |
| DCM::ContentAuthorList | Projectgroep Generieke Overdrachtsgegevens & Kerngroep Registratie aan de Bron |
| DCM::CreationDate | 5-7-2012 |
| DCM::DeprecatedDate | |
| DCM::DescriptionLanguage | nl |
| DCM::EndorsingAuthority.Address | |
| DCM::EndorsingAuthority.Name | PM |
| DCM::EndorsingAuthority.Telecom | |
| DCM::Id | 2.16.840.1.113883.2.4.3.11.60.40.3.7.2 |
| DCM::KeywordList | social history, sociale anamnese, roken, tabak |
| DCM::LifecycleStatus | Final |
| DCM::ModelerList | Kerngroep Registratie aan de Bron |
| DCM::Name | nl.zorg.TabakGebruik |
| DCM::PublicationDate | 17-04-2026 |
| DCM::PublicationStatus | Prepublished |
| DCM::ReviewerList | Projectgroep Generieke Overdrachtsgegevens & Kerngroep Registratie aan de Bron |
| DCM::RevisionDate | 04-09-2023 |
| DCM::Supersedes | nl.zorg.TabakGebruik-v3.4 |
| DCM::Version | 3.5 |
| HCIM::PublicationLanguage | NL |
Revision History
Publicatieversie 1.0 (15-02-2013)
Publicatieversie 1.1 (01-07-2013)
Publicatieversie 1.2 (01-04-2015)
| ZIB-118 | Definitie van de sectie Concept van bouwsteen OverdrachtIntoxicatieTabak aanpassen. |
| ZIB-142 | Aanpassingen in SNOMED CT codes en omschrijvingen voor codelijst RokerStatusCodelijst n.a.v. review terminologie expert. |
| ZIB-158 | Cardinaliteit SoortMiddel aanpassen in bouwsteen OverdrachtDrugsgebruik |
| ZIB-167 | Bevindingen Concept inrichting Intoxicatie Roken/ Alcohol en Drugs in EZIS.NET |
| ZIB-236 | In de klinische bouwsteen OverdrachtIntoxicatieTabak kwam de naam van de tagged value DCM::ValueSet onder het concept SoortTabakGebruiker niet overeen met de naam van de valueset. |
| ZIB-237 | In de klinische bouwsteen OverdrachtIntoxicatieTabak kwam de naam van de tagged value DCM::ValueSet onder het concept RokerStatus niet overeen met de naam van de valueset. |
| ZIB-308 | Prefix Overdracht weggehaald bij de generieke bouwstenen |
| ZIB-346 | Naamgeving bouwsteen OverdrachtIntoxicatieTabak aangepast in TabakGebruik |
Incl. algemene wijzigingsverzoeken:
| ZIB-94 | Aanpassen tekst van Disclaimer, Terms of Use & Copyrights |
| ZIB-154 | Consequenties opsplitsing Medicatie bouwstenen voor overige bouwstenen. |
| ZIB-200 | Naamgeving SNOMED CT in tagged values klinische bouwstenen gelijk getrokken. |
| ZIB-201 | Naamgeving OID: in tagged value notes van klinische bouwstenen gelijk getrokken. |
| ZIB-309 | EOI aangepast |
| ZIB-324 | Codelijsten Name en Description beginnen met een Hoofdletter |
| ZIB-326 | Tekstuele aanpassingen conform de kwaliteitsreview kerngroep 2015 |
Publicatieversie 1.2.1 (22-05-2015)
| ZIB-379 | Inconsistent gebruik van naamgeving TabakGebruikStatusCodelijst. |
Publicatieversie 3.0 (01-05-2016)
| ZIB-453 | Wijziging naamgeving ZIB's en logo's door andere opzet van beheer |
Publicatieversie 3.1 (04-09-2017)
| ZIB-474 | Terminologiekoppeling Tabaksgebruik |
| ZIB-488 | niet compleet |
| ZIB-505 | Geen informatie |
| ZIB-512 | Hoe houd je verschillende adresgegevens uit elkaar? |
| ZIB-562 | Terminologiekoppeling Tabakgebruik |
| ZIB-564 | Aanpassing/harmonisatie Engelse conceptnamen |
Publicatieversie 3.2 (06-07-2019)
| ZIB-770 | SoortTabakGebruikCodelijst uitbreiding met 3 waardes gevraagd |
| ZIB-716 | Tobacco use ZIB - tobacco type clarification |
| ZIB-811 | SoortTabakGebruikCodelijst uitbreiden met E-smoker |
Publicatieversie 3.3 (01-12-2021)
| ZIB-1403 | Terminologie code ontbreekt voor het element SoortTabakGebruik |
Publicatieversie 3.4 (10-06-2022)
| ZIB-1700 | Tabak - waterpijp |
Publicatieversie 3.5 (15-10-2023)
| ZIB-1541 | DefinitieCode voor het rootconcept |
Concept
Tabak is een product afkomstig van de bladeren van de tabaksplant dat als genotmiddel wordt gerookt. Rookbare vormen van tabak zijn shag, sigaretten, sigaren en pijptabak. Deze bouwsteen beschrijft de bij de patiënt uitgevraagde gegevens over het gebruik van tabak.
Purpose
Tijdens de sociale anamnese wordt frequent gevraagd naar het gebruik van tabak of blootstellingen aan tabaksrook thuis of elders. Informatie over tabakgebruik kan van belang zijn i.v.m. behandeling en diagnostiek.
Evidence Base
De blootstelling aan tabak is een belangrijke risicofactor voor onder andere nieuwvormingen, degeneratieve afwijkingen en vasculaire incidenten. Tijdens de anamnese wordt vaak het huidige rookgedrag en het aantal packyears (pakjaren) uitgevraagd. Het aantal packyears is de eenheid waarin de totale blootstelling aan tabaksrook bij rokers beschreven wordt, namelijk het aantal gerookte pakjes sigaretten per dag (inhoud pakje is 20 stuks) maal het aantal jaren dat werd gerookt. Bij shag en pijp wordt vaak een andere formule genomen, waarin het aantal gram per week een parameter is.
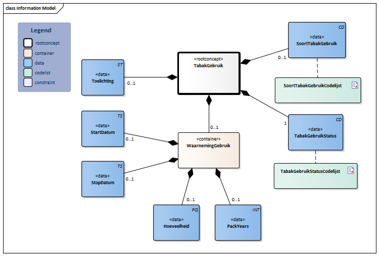
Information Model

| Type | Id | Concept | Card. | Definitie | DefinitieCode | Verwijzing | ||||||||
| NL-CM:7.2.1 | Rootconcept van de bouwsteen TabakGebruik. Dit concept bevat alle gegevenselementen van de bouwsteen TabakGebruik. |
|
||||||||||||
| NL-CM:7.2.3 | 0..1 | Relevante opmerkingen over het gebruik. |
|
|||||||||||
| NL-CM:7.2.9 | 0..1 | Soort tabak die de patiënt gebruikt. |
|
| ||||||||||
| NL-CM:7.2.10 | 1 | De status van het tabaksgebruik van de patiënt. |
|
| ||||||||||
| NL-CM:7.2.2 | 0..1 | Deze container bevat alle gegevens over de mate waarin de patiënt aan tabak is blootgesteld geweest of wordt blootgesteld. | ||||||||||||
| NL-CM:7.2.4 | 0..1 | De datum waarop is gestart met roken. | ||||||||||||
| NL-CM:7.2.5 | 0..1 | De datum waarop is gestopt met roken | ||||||||||||
| NL-CM:7.2.6 | 0..1 | Het aantal sigaretten, sigaren of gram shag per dag, week, maand of jaar. | ||||||||||||
| NL-CM:7.2.7 | 0..1 | De eenheid waarin de totale blootstelling aan tabaksrook bij rokers beschreven wordt. Bij sigaretten wordt dit berekend aan de hand van het aantal gerookte pakjes sigaretten per dag (inhoud pakje is 20 stuks) en het aantal jaren dat werd gerookt. Bij andere rookwaren wordt vaak een omrekening naar equivalente sigarettenconsumptie gehanteerd. Vaak wordt ook alleen het aantal packyears geschat. |
|
|||||||||||
Kolommen Concept en DefinitieCode: houdt de muis boven de waarde voor meer informatie
Voor uitleg over de gebruikte symbolen, zie de legenda pagina
Example Instances
| SoortTabakGebruik | Tabak GebruikStatus | Start Datum | Stop Datum | Pack Years | Hoeveelheid | Toelichting |
| Rookt shag | Rookt dagelijks | 1985 | 20 | 350 g per week | Probeert te stoppen. Thuis wordt ook door partner gerookt |
Instructions
De packyear is een maat voor blootstelling aan tabaksrook bij rokers. De berekening wordt niet meegenomen in het model. Deze vindt plaats in het EPD dan wel tijdens de anamnese en wordt uitsluitend doorgegeven als deze bekend is. Het is niet de bedoeling dat deze wordt berekend op basis van de overige waarden in deze klinische bouwsteen.
Valuesets
SoortTabakGebruikCodelijst
| Valueset OID: 2.16.840.1.113883.2.4.3.11.60.40.2.7.2.3 | Binding: Extensible | Status: Active |
| Conceptnaam | Conceptcode | Codestelselnaam | Codesysteem OID | Omschrijving |
| Rookt sigaretten | 65568007 | SNOMED CT | 2.16.840.1.113883.6.96 | Rookt sigaretten |
| Rookt sigaren | 59978006 | SNOMED CT | 2.16.840.1.113883.6.96 | Rookt sigaren |
| Pijproker | 82302008 | SNOMED CT | 2.16.840.1.113883.6.96 | Rookt pijp |
| Rookt shag | 160619003 | SNOMED CT | 2.16.840.1.113883.6.96 | Rookt shag |
| Gebruiker van elektronische sigaret | 722499006 | SNOMED CT | 2.16.840.1.113883.6.96 | Rookt e-sigaret |
| Kauwt tabak | 81703003 | SNOMED CT | 2.16.840.1.113883.6.96 | Gebruikt kauwtabak |
| Roker van waterpijp | 698289004 | SNOMED CT | 2.16.840.1.113883.6.96 | Rookt waterpijp |
| Gebruikt snuiftabak | 228494002 | SNOMED CT | 2.16.840.1.113883.6.96 | Gebruikt snuiftabak |
| Waarde Other (OTH) uit codestelsel NullFlavor (OID: 2.16.840.1.113883.5.1008) is toegestaan in deze waardenlijst. | ||||
TabakGebruikStatusCodelijst
| Valueset OID: 2.16.840.1.113883.2.4.3.11.60.40.2.7.2.2 | Binding: Extensible | Status: Active |
| Conceptnaam | Conceptcode | Codestelselnaam | Codesysteem OID | Omschrijving |
| Rookt dagelijks tabak | 449868002 | SNOMED CT | 2.16.840.1.113883.6.96 | Rookt dagelijks |
| Rookt soms tabak | 428041000124106 | SNOMED CT | 2.16.840.1.113883.6.96 | Rookt soms |
| Rookt passief tabak | 43381005 | SNOMED CT | 2.16.840.1.113883.6.96 | Rookt passief |
| Rookte vroeger | 8517006 | SNOMED CT | 2.16.840.1.113883.6.96 | Ex-roker |
| Niet-roker, maar rookgedrag in verleden onbekend | 405746006 | SNOMED CT | 2.16.840.1.113883.6.96 | Niet-roker, maar rookgedrag in verleden onbekend |
| Heeft nooit gerookt | 266919005 | SNOMED CT | 2.16.840.1.113883.6.96 | Nooit gerookt |
| Waarde Other (OTH) uit codestelsel NullFlavor (OID: 2.16.840.1.113883.5.1008) is toegestaan in deze waardenlijst. | ||||
Deze bouwsteen in overige publicaties
- Publicatie 2015, (Versie 1.2.1)
- Publicatie 2016, (Versie 3.0)
- Publicatie 2017, (Versie 3.1)
- Pre-publicatie 2018-2, (Versie 3.1)
- Pre-publicatie 2019-2, (Versie 3.2)
- Publicatie 2020, (Versie 3.2)
- Pre-publicatie 2021-2, (Versie 3.3)
- Pre-publicatie 2022-1, (Versie 3.4)
- Pre-publicatie 2023-1, (Versie 3.5)
- Publicatie 2024, (Versie 3.5)
Bouwsteen verwijzingen
Deze bouwsteen verwijst naar
- --
Deze bouwsteen wordt gebruikt in
- --
Technische specificaties in HL7v3 CDA en HL7 FHIR
Om informatie op basis van zorginformatiebouwstenen uit te wisselen zijn aanvullende, meer technische specificaties nodig.
Niet iedere omgeving kan met dezelfde technische specificaties overweg. Om deze reden zijn er meerdere typen technische specificaties:
- HL7® versie 3 CDA compatibele specificaties, beschikbaar via de Nictiz ART-DECOR® omgeving

- HL7® FHIR® compatibele specificaties, beschikbaar via de Nictiz-omgeving op de Simplifier FHIR Registry

Downloads
De bouwsteen is ook beschikbaar als pdf bestand
of als spreadsheet
Over deze informatie
De informatie in deze wiki pagina is gebaseerd op de prepublicatie 2026-1
SNOMED CT en LOINC codes zijn gebaseeerd op:
- SNOMED Clinical Terms versie: 20260331 [R] (maart 2026-editie)
- LOINC version 2.81
De voorwaarden van gebruik staan op de beginpagina ![]()
Deze pagina is gegenereerd op 17/04/2026 12:08:37 met ZibExtraction v. 10.0.9603.19166