Procedure-v6.0(2026-1EN)

Uit Zorginformatiebouwstenen
Versie door Update bot (overleg | bijdragen) op 18 apr 2026 om 18:31 (Nieuwe pagina aangemaakt met '<!-- Hieronder wordt een transclude page aangeroepen --> {{Versions-2.16.840.1.113883.2.4.3.11.60.40.3.14.1(EN)|1|Procedure-v6.0(2026-1EN)}} <!-- Tot hier de transclude page --> ==General information<!--hdGeneralInformation-->== Name<!--hdName-->: '''nl.zorg.Procedure''' link=Verrichting-v6.0(2026-1NL)<BR> Version<!--hdVersion-->: '''6.0''' <br> HCIM Status<!--hdStatus-->:Final<br> Release<!--hdPublication-->: '''2026-1''' <br> Relea…')
(wijz) ← Oudere versie | Huidige versie (wijz) | Nieuwere versie → (wijz)
Naar navigatie springen Naar zoeken springen



General information

Name: nl.zorg.Procedure
Version: 6.0
HCIM Status:Final
Release: 2026-1
Release status: Prepublished
Release date: 17-04-2026


Back to HCIM list

Metadata

DCM::CoderList Kerngroep Registratie aan de Bron
DCM::ContactInformation.Address *
DCM::ContactInformation.Name *
DCM::ContactInformation.Telecom *
DCM::ContentAuthorList Projectgroep Generieke Overdrachtsgegevens & Kerngroep Registratie aan de Bron
DCM::CreationDate 6-6-2012
DCM::DeprecatedDate
DCM::DescriptionLanguage nl
DCM::EndorsingAuthority.Address
DCM::EndorsingAuthority.Name PM
DCM::EndorsingAuthority.Telecom
DCM::Id 2.16.840.1.113883.2.4.3.11.60.40.3.14.1
DCM::KeywordList procedure,verrichting
DCM::LifecycleStatus Final
DCM::ModelerList Kerngroep Registratie aan de Bron
DCM::Name nl.zorg.Verrichting
DCM::PublicationDate 17-04-2026
DCM::PublicationStatus Prepublished
DCM::ReviewerList Projectgroep Generieke Overdrachtsgegevens & Kerngroep Registratie aan de Bron
DCM::RevisionDate 08-04-2025
DCM::Supersedes nl.zorg.Verrichting-v5.4.1
DCM::Version 6.0
HCIM::PublicationLanguage EN

Revision History

Only available in Dutch

Publicatieversie 1.0 (15-02-2013)

Publicatieversie 1.1 (01-07-2013)

ZIB-55 RFC Bouwsteen Procedure
ZIB-24 Diagnostische verrichtingen onderdeel van Results

Publicatieversie 1.2 (01-04-2015)

ZIB-84 Klinische bouwsteen nl.nfu.OverdrachtProcedure uitbreiden met Aanvrager (n.a.v. issue #077)
ZIB-93 Bouwsteennaam Procedure wijzigen in Verrichting
ZIB-95 Elementen in Example of the Instrument OverdrachtProcedure komen niet terug in model
ZIB-122 De definitie van de sectie Concept van de bouwsteen OverdrachtProcedure aanpassen.
ZIB-270 Aanpassen DCM::DefinitionCode van rootconcept Verrichting van NL-CM-14.1.1 naar NL-CM:14.1.1.
ZIB-271 In de klinische bouwsteen OverdrachtProcedure DCM::ValueSet SNOMED CT aangepast van concept AnatomischeLokalisatie naar tagged value DCM::ContentExpression.
ZIB-272 In klinische bouwsteen OverdrachtProcedure DCM::ValueSet CBV verrichtingen van concept VerrichtingType aangepast naar tagged value DCM::CodeSystem.
ZIB-273 Tagged value DCM::ReferencedDefinitionCode is onjuist voor classes UitgevoerdDoor::Zorgverlener en AangevraagdDoor::Zorgverlener, dit zou NL-CM:17.1.1 moeten zijn i.p.v. NL-CM:17.1.2.
ZIB-308 Prefix Overdracht weggehaald bij de generieke bouwstenen
ZIB-325 AnatomischeLokaisatie wijzigen in AnatomischeLocatie
ZIB-353 Tagged values DCM::CodeSystem aanpassen naar DCM::ValueSet incl. gekoppelde codelijst.

Incl. algemene wijzigingsverzoeken:

ZIB-94 Aanpassen tekst van Disclaimer, Terms of Use & Copyrights
ZIB-154 Consequenties opsplitsing Medicatie bouwstenen voor overige bouwstenen.
ZIB-200 Naamgeving SNOMED CT in tagged values klinische bouwstenen gelijk getrokken.
ZIB-201 Naamgeving OID: in tagged value notes van klinische bouwstenen gelijk getrokken.
ZIB-309 EOI aangepast
ZIB-324 Codelijsten Name en Description beginnen met een Hoofdletter
ZIB-326 Tekstuele aanpassingen conform de kwaliteitsreview kerngroep 2015

Publicatieversie 3.0 (01-05-2016)

ZIB-401 CBV Verrichtingen mist geldig OID
ZIB-453 Wijziging naamgeving ZIB's en logo's door andere opzet van beheer

Publicatieversie 3.1 (04-09-2017)

ZIB-475 Terminologiekoppeling Drugsgebruik
ZIB-549 De Engelse naam van de bouwsteen en het rootconcept zijn niet correct
ZIB-564 Aanpassing/harmonisatie Engelse conceptnamen
ZIB-576 Aanpassen bouwstenen die nog de prefix overdracht hebben, zodat de prefix kan vervallen.
ZIB-578 Aan het concept anatomische locatie moet een concept Laterariteit toegevoegd worden.

Publicatieversie 4.0 (04-09-2017)

ZIB-457 Uitbreiding AnatomischeLocatieCodelijst met Snomed qualifiers
ZIB-458 Uitbreiding met dataelement "werkwijze"
ZIB-515 Geen informatie
ZIB-518 Geen informatie
ZIB-549 De Engelse naam van de bouwsteen en het rootconcept zijn niet correct
ZIB-564 Aanpassing/harmonisatie Engelse conceptnamen
ZIB-574 Alleen verwijzen naar het rootconcept van de ZIB.
ZIB-576 Aanpassen bouwstenen die nog de prefix overdracht hebben, zodat de prefix kan vervallen.
ZIB-578 Aan het concept anatomische locatie moet een concept Laterariteit toegevoegd worden.
ZIB-581 Geen informatie
ZIB-585 Toevoegen concept Lateraliteit aan het concept Anatomische Locatie

Publicatieversie 4.1 (31-12-2017)

ZIB-646 Aanpassing SNOMED codes

Publicatieversie 4.2 (26-02-2019)

ZIB-624 Waardelijsten met DHD en Nationale Kernset Patiëntproblemen V&VN niet implementeerbaar
ZIB-633 Toevoegen SNOMED CT als codelijst aan VerrichtingType, naast de DHD Verrichtingenthesaurus
ZIB-625 Verrichting: uitbreiden VerrichtingTypeCodelijst met codestelsel NZa
ZIB-675 toevoegen CBV codelijst aan verrichtingtype

Publicatieversie 5.0 (06-07-2019)

ZIB-821 OverdrachtGeplandeZorgactiviteit laten vervallen en onderliggende zibs aanpassen

Publicatieversie 5.1 (31-01-2020)

ZIB-954 correctie omschrijving van VerrichtingType
ZIB-908 Ontbrekende OIDs toevoegen voor NZa, CBV en VT

Publicatieversie 5.2 (01-09-2020)

ZIB-666 Graag toevoegen ggz DBC verrichtingen
ZIB-993 DatumTijd in relatie to Start/Eind concepten voor verrichting gebaseerde zibs
ZIB-1087 Naamswijziging zib Verrichting naar zib Behandeling
ZIB-1088 Toevoegen tabel 49 aan zib Verrichting
ZIB-1095 Verrichting geschikt maken voor behandeladvies
ZIB-1116 Geen informatie

Publicatieversie 5.3 (01-12-2021)

ZIB-977 Uitbreiden refsets voor VerrichtingType
ZIB-1444 Procedure.ProcedureMethod description nog in verleden tijd geschreven

Publicatieversie 5.4 (10-06-2022)

ZIB-1488 Klopt de kardinaliteit 0..* voor Aanvrager in zib Verrichting
ZIB-1602 "Treatment t" moet waarschijnlijk gewoon "Treatment" zijn?

Publicatieversie 5.4.1 (15-10-2023)

ZIB-1785 Fout in definitietekst VerrichtingEindDatum
ZIB-1974 Suggested typo and textual improvements

Publicatieversie 6.0 (24-04-2024)

ZIB-2096 Waardelijst GGZ-Verrichtingen niet meer online beschikbaar via URL
ZIB-2395 Referentie SNOMED besluit toevoegen en zibs uitbreiden met SNOMED
ZIB-2624 Verrichting - Vervanging van de verwijzing naar Probleem

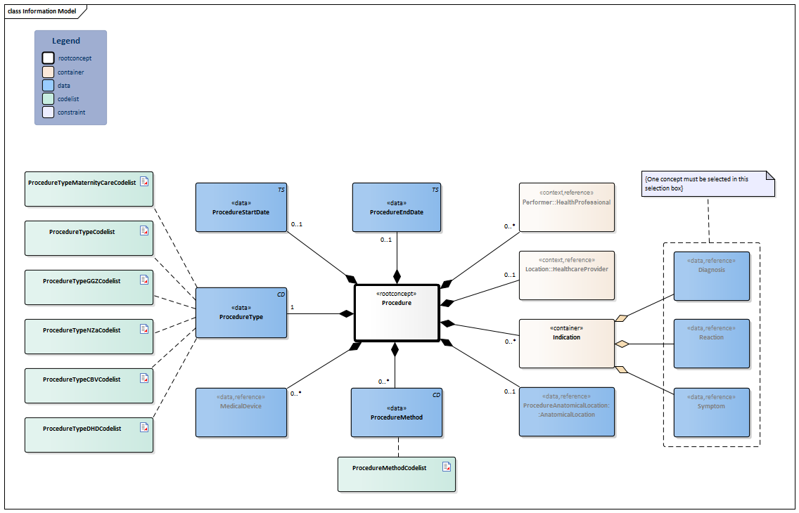
Concept

The concept Procedure describes therapeutic or diagnostic procedure undergone by the patient or which the patient will undergo. The concept can describe in the right context historical, future as well as advised procedures.
A procedure can be a simple blood pressure measurement, but also a complex heart surgery.
In some care settings, the term treatment is used instead of the term procedure.

Purpose

A procedure is carried out or planned as part of a planned policy or to obtain additional information in the diagnostic process. Procedures are documented to gain insight into the treatment of a patient. In addition, procedures are documented for administrative purposes such as invoicing and workload measurement, scientific research and/or education.

Information Model


Symptom-v2.0(2026-1EN)Reaction-v3.0(2026-1EN)Diagnosis-v2.0(2026-1EN)#6414#ProcedureTypeMaternityCareCodelistAnatomicalLocation-v1.0.4(2026-1EN)#ProcedureTypeCodelist#ProcedureTypeGGZCodelist#ProcedureTypeCBVCodelist#ProcedureTypeNZaCodelist#ProcedureMethodCodelist#6411#ProcedureTypeDHDCodelist#6409#6400HealthcareProvider-v3.6(2026-1EN)MedicalDevice-v5.0(2026-1EN)#6396HealthProfessional-v4.0.1(2026-1EN)#6399


Type Id Concept Card. Definition DefinitionCode Reference
NL-CM:14.1.1 Procedure Root concept of the Procedure information model. This root concept contains all data elements of the Procedure information model.
71388002 Procedure
NL-CM:14.1.2 ProcedureStartDate 0..1 The (desired) start date (and if possible start time) of the procedure. A ‘vague’ date, such as only the year, is permitted.

The element offers the option to indicate the start of the period of a series of related procedures. 

NL-CM:14.1.3 ProcedureEndDate 0..1 The end date (and if possible end time) of the procedure. A ‘vague’ date, such as only the year, is permitted.

The element offers the option to indicate the end of the period of a series of related procedures. The end date element is only used for a procedures that takes some time and is then always applied. If the procedure still continues, the value is left empty. For instantaneous or very short lasting procedures the element is omitted.

NL-CM:14.1.6 Performer::HealthProfessional 0..* The healthcare professional who carried out or will carry out the procedure. In most cases, only the medical specialty is entered, and not the name of the healthcare professional.
HealthProfessional
NL-CM:14.1.5 Location::HealthcareProvider 0..1 The healthcare provider where the procedure was, is or will be carried out.
HealthcareProvider
NL-CM:14.1.13 ProcedureAnatomicalLocation::AnatomicalLocation 0..1 Anatomical location that is the focus of the procedure.
405813007 Procedure site - Direct
AnatomicalLocation
NL-CM:14.1.14 Indication 0..* Container of the Indication concept.This container contains all data elements of the Indication concept.
NL-CM:14.1.15 Diagnosis (0..1) A diagnosis that serves as an indication for the procedure.
Diagnosis
NL-CM:14.1.16 Reaction (0..1) An undesired reaction to a substance or radiation that served as an indication for the procedure.
Reaction
NL-CM:14.1.17 Symptom (0..1) A symptom that serves as an indication for the procedure.
Symptom
NL-CM:14.1.12 ProcedureMethod 0..* The method or technique that is going to be or was used to perform the procedure, e.g. approach, lavage, pressuring, etc.
260686004 Method
ProcedureMethodCodelist
NL-CM:14.1.7 MedicalDevice 0..* The product, the placing of which in or on the body is the purpose of the procedure, for example placing an implant.
405815000 Procedure device
MedicalDevice
NL-CM:14.1.4 ProcedureType 1 The name of the procedure.
Choices are the DHD procedure thesaurus,  the procedures file (CBV), the Care activities file (NZa), the Dutch Mental Health and Addiction Care procedures list (GGZ) and the procedures list of the Dutch College of General Practitioners (NHG).
ProcedureTypeCBVCodelist
ProcedureTypeCodelist
ProcedureTypeDHDCodelist
ProcedureTypeGGZCodelist
ProcedureTypeMaternityCareCodelist
ProcedureTypeNZaCodelist

Columns Concept and DefinitionCode: hover over the values for more information
For explanation of the symbols, please see the legend page

Example Instances

Only available in Dutch

Verrichting
VerrichtingStartDatum 05-06-2012
VerrichtingEindDatum
VerrichtingType Knieprothese implantatie gewricht
VerrichtingMethode
Uitvoerder
Specialisme Orthopedie
Locatie
OrganisatieNaam UMCG
Indicatie
Diagnose
DiagnoseNaam Artrose knie
AnatomischeLocatie
Locatie Knie
Lateraliteit Rechts
MedischHulpmiddel
ProductOmschrijving Implant, Gen 2 Tibia Insert 5/6-9mm
Product
ProductID (01)05050474530799 (17)160131 (21)1148130801
ProductType Implanteerbare knieprothese

Instructions

Valuesets from this zib may be deprecated when the SNOMED decision comes into force in the Netherlands. More information on the SNOMED decision and what its implementation means for zibs can be found at https://zibs.nl/wiki/SNOMEDbesluit. (Dutch)

Valuesets

ProcedureMethodCodelist

Valueset OID: 2.16.840.1.113883.2.4.3.11.60.40.2.14.1.4 Binding: Required Status: Active
Conceptname Codesystem name Codesystem OID
SNOMED CT: <129264002|Action| SNOMED CT 2.16.840.1.113883.6.96
Value Other (OTH) from codesystem NullFlavor (OID: 2.16.840.1.113883.5.1008) is allowed in this valueset.

ProcedureTypeCBVCodelist

Valueset OID: 2.16.840.1.113883.2.4.3.11.60.40.2.14.1.6 Binding: Required Status: Active
Conceptname Codesystem name Codesystem OID
All values CBV codes 2.16.840.1.113883.2.4.3.120.5.3
Value Other (OTH) from codesystem NullFlavor (OID: 2.16.840.1.113883.5.1008) is allowed in this valueset.

ProcedureTypeCodelist

Valueset OID: 2.16.840.1.113883.2.4.3.11.60.40.2.14.1.8 Binding: Required Status: Active
Conceptname Codesystem name Codesystem OID
All values NHG tabel 49 Ingrepen en behandelingen 2.16.840.1.113883.2.4.4.30.49
Value Other (OTH) from codesystem NullFlavor (OID: 2.16.840.1.113883.5.1008) is allowed in this valueset.

ProcedureTypeDHDCodelist

Valueset OID: 2.16.840.1.113883.2.4.3.11.60.40.2.14.1.2 Binding: Required Status: Active
Conceptname Codesystem name Codesystem OID
All values DHD Verrichtingenthesaurus 2.16.840.1.113883.2.4.3.120.5.2
Value Other (OTH) from codesystem NullFlavor (OID: 2.16.840.1.113883.5.1008) is allowed in this valueset.

ProcedureTypeGGZCodelist

Valueset OID: 2.16.840.1.113883.2.4.3.11.60.40.2.14.1.7 Binding: Required Status: Active
Conceptname Codesystem name Codesystem OID
All values [DEPRECATED] GGZ Verrichtingenijst 2.16.840.1.113883.3.3210.14.2.2.15
SNOMED CT: ^140741000146104|Dutch mental health procedures simple reference set| SNOMED CT 2.16.840.1.113883.6.96
Value Other (OTH) from codesystem NullFlavor (OID: 2.16.840.1.113883.5.1008) is allowed in this valueset.

ProcedureTypeMaternityCareCodelist

Valueset OID: 2.16.840.1.113883.2.4.3.11.60.40.2.14.1.9 Binding: Required Status: Active
Conceptname Codesystem name Codesystem OID
SNOMED CT: ^146481000146103|Dutch obstetric procedures simple reference set| SNOMED CT 2.16.840.1.113883.6.96
Value Other (OTH) from codesystem NullFlavor (OID: 2.16.840.1.113883.5.1008) is allowed in this valueset.

ProcedureTypeNZaCodelist

Valueset OID: 2.16.840.1.113883.2.4.3.11.60.40.2.14.1.5 Binding: Required Status: Active
Conceptname Codesystem name Codesystem OID
All values NZa codes 2.16.840.1.113883.2.4.3.27.15.5
Value Other (OTH) from codesystem NullFlavor (OID: 2.16.840.1.113883.5.1008) is allowed in this valueset.

This information model in other releases

Information model references

This information model refers to

This information model is used in

Technical specifications in HL7v3 CDA and HL7 FHIR

To exchange information based on health and care information models, additional, more technical specifications are required.
Not every environment can handle the same technical specifications. For this reason, there are several types of technical specifications:

  • HL7® version 3 CDA compatible specifications, available through the Nictiz ART-DECOR® environment
  • HL7® FHIR® compatible specifications, available through the Nictiz environment on the Simplifier FHIR

Downloads

This information model is also available as pdf file or as spreadsheet

About this information

The information in this wikipage is based on prerelease 2026-1
SNOMED CT and LOINC codes are based on:

  • SNOMED Clinical Terms versie: 20260331 [R] (maart 2026-editie)
  • LOINC version 2.81

Conditions for use are located on the mainpage
This page is generated on 18/04/2026 18:15:22 with ZibExtraction v. 10.0.9604.31200


Back to HCIM list