FunctionalOrMentalStatus-v4.0.1(2026-1EN)
General information
Name: nl.zorg.FunctionalOrMentalStatus ![]()
Version: 4.0.1
HCIM Status:Final
Release: 2026-1
Release status: Prepublished
Release date: 17-04-2026
Metadata
| DCM::CoderList | Kerngroep Registratie aan de Bron |
| DCM::ContactInformation.Address | * |
| DCM::ContactInformation.Name | * |
| DCM::ContactInformation.Telecom | * |
| DCM::ContentAuthorList | Projectgroep Generieke Overdrachtsgegevens & Kerngroep Registratie aan de Bron |
| DCM::CreationDate | 12-9-2014 |
| DCM::DeprecatedDate | |
| DCM::DescriptionLanguage | nl |
| DCM::EndorsingAuthority.Address | |
| DCM::EndorsingAuthority.Name | PM |
| DCM::EndorsingAuthority.Telecom | |
| DCM::Id | 2.16.840.1.113883.2.4.3.11.60.40.3.4.26 |
| DCM::KeywordList | mentale status, functionele status, functionele beperking, mentale stoornis, ADL |
| DCM::LifecycleStatus | Final |
| DCM::ModelerList | Kerngroep Registratie aan de Bron |
| DCM::Name | nl.zorg.FunctioneleOfMentaleStatus |
| DCM::PublicationDate | 17-04-2026 |
| DCM::PublicationStatus | Prepublished |
| DCM::ReviewerList | Projectgroep Generieke Overdrachtsgegevens & Kerngroep Registratie aan de Bron |
| DCM::RevisionDate | 07-05-2025 |
| DCM::Supersedes | nl.zorg.FunctioneleOfMentaleStatus-v4.0 |
| DCM::Version | 4.0.1 |
| HCIM::PublicationLanguage | EN |
Revision History
Only available in Dutch
Publicatieversie 1.0 (01-04-2015)
| ZIB-89 | Aanpassing OverdrachtFuntioneleStatus door deze te vervangen door een nieuwe bouwsteen die alleen een generieke functionele beperking bevat. |
| ZIB-308 | Prefix Overdracht weggehaald bij de generieke bouwstenen |
Incl. algemene wijzigingsverzoeken:
| ZIB-94 | Aanpassen tekst van Disclaimer, Terms of Use & Copyrights |
| ZIB-154 | Consequenties opsplitsing Medicatie bouwstenen voor overige bouwstenen. |
| ZIB-200 | Naamgeving SNOMED CT in tagged values klinische bouwstenen gelijk getrokken. |
| ZIB-201 | Naamgeving OID: in tagged value notes van klinische bouwstenen gelijk getrokken. |
| ZIB-309 | EOI aangepast |
| ZIB-324 | Codelijsten Name en Description beginnen met een Hoofdletter |
| ZIB-326 | Tekstuele aanpassingen conform de kwaliteitsreview kerngroep 2015 |
Publicatieversie 1.0.1 (22-05-2015)
| ZIB-384 | Inconsistent gebruik van de naam StatusWaardeSnomedCodelijst. |
| ZIB-383 | Inconsistent gebruik van de naam StatusWaardeNOCCodelijst. |
| ZIB-382 | Inconsistent gebruik van de naam StatusWaardeOMAHACodelijst. |
Publicatieversie 3.0 (01-05-2016)
| ZIB-453 | Wijziging naamgeving ZIB's en logo's door andere opzet van beheer |
Publicatieversie 3.1 (04-09-2017)
| ZIB-564 | Aanpassing/harmonisatie Engelse conceptnamen |
Publicatieversie 3.1 (26-02-2019)
| ZIB-681 | ICF 'alle waarden' n.v.t. op FunctioneleOfMentaleStatus antwoord |
Publicatieversie 3.2 (01-09-2020)
| ZIB-1110 | Laten vervallen Omaha en NOC |
| ZIB-1142 | Toevoegen element Geslacht aan ZIB zorgverlener |
Publicatieversie 3.2.1 (01-12-2021)
| ZIB-1575 | Deprecated termen en waardelijsten uit de prepublicatie halen |
Publicatieversie 4.0 (15-04-2024)
| ZIB-1240 | waardelijsten in FunctioneleOfMentaleStatus |
| ZIB-2115 | Aanpassen definitiecodes verwijzingen vanuit zib BehandelDoel |
Publicatieversie 4.0.1 (24-04-2024)
| ZIB-2395 | Referentie SNOMED besluit toevoegen en zibs uitbreiden met SNOMED |
Concept
The functional or mental status provides insight into the patient’s functional and mental limitations.
Purpose
The patient’s functional and mental status can be recorded to provide insight into the patient’s limitations which need to be taken into account for further treatment and care and in order to evaluate the effects of a treatment.
Diagnoses with (the potential for) functional limitations are not to be recorded here. To record these, please use the Problem information model.
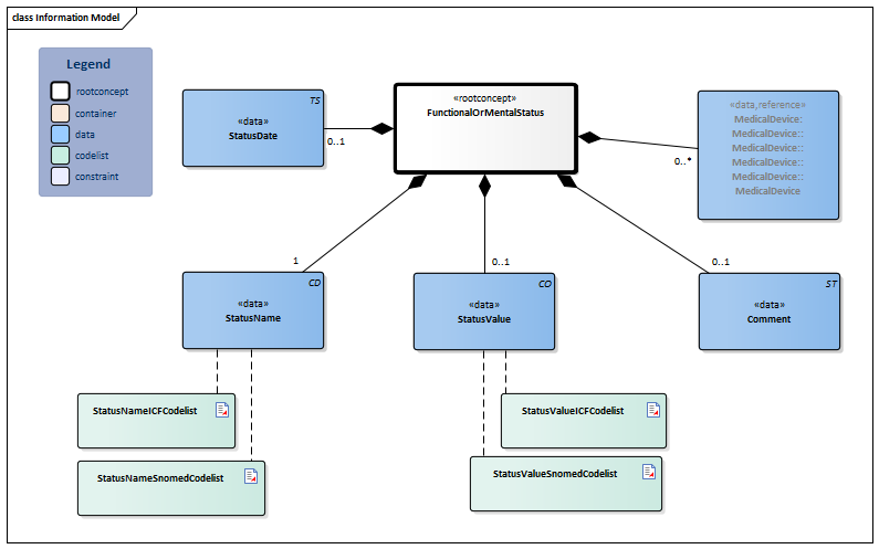
Information Model

| Type | Id | Concept | Card. | Definition | DefinitionCode | Reference | |||||||||
| NL-CM:4.26.1 | Root concept of FunctionalOrMentalStatus. This concept contains all data elements of the FunctionalOrMentalStatus information model. | ||||||||||||||
| NL-CM:4.26.2 | 1 | Coded description of the functional or mental status or limitation.
Code systems used include:
|
| ||||||||||||
| NL-CM:4.26.3 | 0..1 | The extent to which the patient is limited by the functional or mental condition.
If both the status name and the status value are recorded in code, then both values must come from the same code system. If the patient uses a medical device, the evaluation of the extent of the limitation will take place without this aid. The answer codes must be selected from the subselection of the code system corresponding with the request in accordance with the rules applicable to that system. |
| ||||||||||||
| NL-CM:4.26.6 | 0..1 | Date on which the status is or was determined. A ‘vague’ date, such as only the year, is permitted. | |||||||||||||
| NL-CM:4.26.4 | 0..1 | Explanatory comments as a description of the functional or mental status. |
|
||||||||||||
| NL-CM:4.26.5 | 0..* | Medical aid the patient has or will receive to reduce the impact of the disability or disorder. |
| ||||||||||||
Columns Concept and DefinitionCode: hover over the values for more information
For explanation of the symbols, please see the legend page
Example Instances
Only available in Dutch
| FunctioneleOfMentaleStatus | |
| StatusNaam | Zich scheren |
| StatusWaarde | Moeite met scheren |
| StatusDatum | 23-02-2015 |
| Toelichting | -- |
| MedischHulpmiddel | -- |
Instructions
Valuesets from this zib may be deprecated when the SNOMED decision comes into force in the Netherlands. More information on the SNOMED decision and what its implementation means for zibs can be found at https://zibs.nl/wiki/SNOMEDbesluit. (Dutch)
Valuesets
StatusNameICFCodelist
| Valueset OID: 2.16.840.1.113883.2.4.3.11.60.40.2.4.26.3 | Binding: Required | Status: Active |
| Conceptname | Codesystem name | Codesystem OID |
| All values | ICF | 2.16.840.1.113883.6.254 |
| Value Other (OTH) from codesystem NullFlavor (OID: 2.16.840.1.113883.5.1008) is allowed in this valueset. | ||
StatusNameSnomedCodelist
| Valueset OID: 2.16.840.1.113883.2.4.3.11.60.40.2.4.26.4 | Binding: Required | Status: Active |
| Conceptname | Codesystem name | Codesystem OID |
| SNOMED CT: <363787002|Observable entity| | SNOMED CT | 2.16.840.1.113883.6.96 |
| Value Other (OTH) from codesystem NullFlavor (OID: 2.16.840.1.113883.5.1008) is allowed in this valueset. | ||
StatusValueICFCodelist
| Valueset OID: 2.16.840.1.113883.2.4.3.11.60.40.2.4.26.6 | Binding: Required | Status: Active |
| Conceptname | Codesystem name | Codesystem OID |
| All values | ICF | 2.16.840.1.113883.6.254 |
| Value Other (OTH) from codesystem NullFlavor (OID: 2.16.840.1.113883.5.1008) is allowed in this valueset. | ||
StatusValueSnomedCodelist
| Valueset OID: 2.16.840.1.113883.2.4.3.11.60.40.2.4.26.8 | Binding: Required | Status: Active |
| Conceptname | Codesystem name | Codesystem OID |
| SNOMED CT: <260245000|Finding value| | SNOMED CT | 2.16.840.1.113883.6.96 |
| Value Other (OTH) from codesystem NullFlavor (OID: 2.16.840.1.113883.5.1008) is allowed in this valueset. | ||
This information model in other releases
- Release 2015, (Version 1.0.1)
- Release 2016, (Version 3.0)
- Release 2017, (Version 3.1)
- Prerelease 2018-2, (Version 3.1.1)
- Prerelease 2019-2, (Version 3.1.1)
- Release 2020, (Version 3.2)
- Prerelease 2021-2, (Version 3.2.1)
- Prerelease 2022-1, (Version 3.2.1)
- Prerelease 2023-1, (Version 3.2.1)
- Release 2024, (Version 4.0.1)
Information model references
This information model refers to
This information model is used in
- --
Technical specifications in HL7v3 CDA and HL7 FHIR
To exchange information based on health and care information models, additional, more technical specifications are required.
Not every environment can handle the same technical specifications. For this reason, there are several types of technical specifications:
- HL7® version 3 CDA compatible specifications, available through the Nictiz ART-DECOR® environment

- HL7® FHIR® compatible specifications, available through the Nictiz environment on the Simplifier FHIR

Downloads
This information model is also available as pdf file
or as spreadsheet
About this information
The information in this wikipage is based on prerelease 2026-1
SNOMED CT and LOINC codes are based on:
- SNOMED Clinical Terms versie: 20260331 [R] (maart 2026-editie)
- LOINC version 2.81
Conditions for use are located on the mainpage ![]()
This page is generated on 18/04/2026 18:12:17 with ZibExtraction v. 10.0.9604.31200